
大家好,今天给大家分享一篇近期发表在Nat. Mater.上的研究进展,题为:De novo design of self-assembling peptides with antimicrobial activity guided by deep learning。该工作的通讯作者是来自西湖大学的黄晶和王怀民研究员。
自组装功能多肽(SAFP)具有易于合成和功能化的优点,被广泛用于再生医学和组织工程等领域。然而,目前通过经验设计开发的 SAFP 材料数量还很有限。计算机辅助方法促进了蛋白质结构预测和蛋白质设计方面的变革性发展。诸如AlphaFold这样的蛋白质大语言模型对于短序列(<16 个氨基酸)或非天然氨基酸序列而言存在高度噪声,并不适合用于 SAFP 发现。
本文开发了一种基于深度学习的迁移学习模型——TransSAFP,该模型仅依靠少量实验工作对样本进行注释,就能有效地预测自组装功能多肽(SAFP)的功能活性。作者利用 TransSAFP 从头设计了具有抗菌活性的新型 SAFP,以应对当前的细菌耐药性问题。
作者先在多肽序列中引入了自组装基团(例如烷烃链、芳香环等),并基于此特性增强其抗菌功能。随后对SAFP 进行了最小抑菌浓度(MIC)测试,确定其增强自组装后的潜在抗菌活性。TransSAFP先在由 20 种天然氨基酸组成的天然抗菌肽的公共数据集上进行了预训练。在完成预训练之后,作者对模块进行了微调,使其适用于下游的 SAFP 预测任务。TransSAFP具有强抗菌活性的SAFP进行高通量筛选,并进行自组装表征和针对多种细菌株的抗菌试验验证以及生物相容性测试,最终这些SAFP在小鼠肠道感染模型中表现出治疗效果。(图1)

图1. 新型SAFP材料设计思路图
首先, 作者从抗菌活性和肽结构数据库(DBAASP)中汇编了基于20种天然氨基酸的肽的抗菌活性数据集。同时合成在N端具有自组装基团的肽,并测试其抗菌活性,创建了一个包含正负训练样本平衡的SAFP抗菌活性数据集。作者经过十种经典序列学习模型架构的基准测试,最终搭建了一个预训练-迁移学习自注意力神经网络模型架构用于开发SAFP。迁移学习模块的输入是预训练模块的潜在输出与N端自组装基团的拼接,同时作者进行了噪声增强和样本权重平衡,最终完整的模型在所有性能指标上较好。(图2)

图2. TransSAFP用于识别潜在的SAFPs
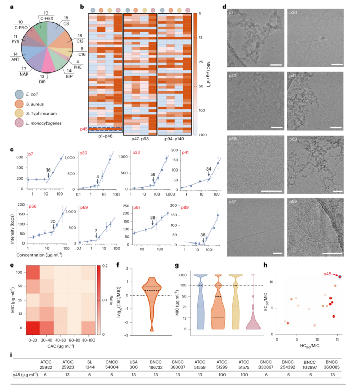
随后,作者使用此TransSAFP模型进行后续的抗菌SAFP筛选工作。作者用公共数据集中的肽序列和11种自组装基团,生成了一个新的SAFP序列空间,并使用TransSAFP进行预测,最终选定140个候选肽(p1-p140)进行合成与纯化,然后测试了这些候选肽对四种细菌株的MIC。低温电子显微镜(cryo-EM)图像表明SAFPs在自组装后呈现多种不同的组装形态,包括纳米聚集体、长纤维、蠕虫状结构、纳米网、短纤维等。同时作者发现SAFPs的抗菌活性通常与它们的自组装能力正相关。作者选择了抗菌效果最好的SAFP p45,以及伤寒沙门氏菌进行后续的筛选实验。(图3)

图3. SAFP候选物的实验验证与筛选
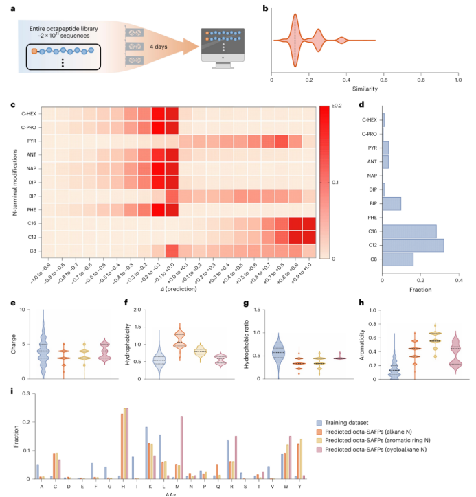
此外,作者还使用TransSAFP在四天内筛选出整个八肽库(包含11种N端修饰)。大多数筛选出来的抗菌八肽SAFP候选物与已知抗菌肽序列的相似性低。添加与不添加N端修饰基团输入时,TransSAFP预测得分的差异表明部分N端修饰可能增强这些序列的抗菌活性。作者还进一步比较了预测的八肽SAFP候选物与已知抗菌肽序列的特性,包括电荷、疏水性、疏水比、芳香性和氨基酸组成。(图4)

图4. 八肽库的SAFP预测与分析
接着,作者在由伤寒沙门氏菌引起的急性肠道感染小鼠模型中进行了p45治疗效果体内评估。接受p45治疗的小鼠能够防止体重下降,且存活率高,小鼠粪便、小肠和结肠中沙门氏菌的含量减少。不同治疗的感染小鼠的小肠和结肠组织切片显示p45处理组和环丙沙星处理组的小肠绒毛上杯状细胞的数量明显高于PBS组,且结肠肌层增厚、结构紊乱和炎症的情况有所改善。以上结果都表明了p45的治疗效果与环丙沙星相当。(图5)

图5. p45对肠道感染的治疗效果
最后,作者研究了p45的抗菌机制,在膜和细胞水平进行了实验。作者构建了脂质双层模型,与10倍MIC浓度下的p45相互作用后脂质膜电位和直径增加,二级结构呈现以螺旋为主的更具两亲性的结构,表明p45与膜结合。透射电子显微镜表明,p45自组装形成了纳米纤维聚集体,与伤寒沙门氏菌作用后与细菌膜结合,导致膜通透性下降并破坏细菌膜的完整性。此外,经过多次传代后伤寒沙门氏菌对环丙沙星的抗药性明显强于p45。生物膜清除实验也表明p45相比于环丙沙星具有明显的优势。(图6)

图6. p45的抗菌机制和生物膜清除
综上,作者开发了一种基于迁移学习的深度学习模型(TransSAFP),用于新型抗菌肽材料的设计,筛选出的抗菌候选物p45表现出良好的生物膜清除能力和广谱抗菌活性,并未诱导药物抗性,显示出在治疗细菌感染中的巨大潜力。
作者:ZXY 审校:ZHR
DOI: 10.1038/s41563-025-02164-3
Link: https://doi.org/10.1038/s41563-025-02164-3