

ProbeAI
今天为大家介绍一篇2025年6月发表在《Nature Communications》的文章,题目是“An AI-assisted fluorescence microscopic system for screening mitophagy inducers by simultaneous analysis of mitophagic intermediates”。复旦大学李聪、余锦华、云南大学药学院雷祖海、复旦大学游艳为本篇文章的共同通讯作者。

导语
线粒体自噬(mitophagy)是一种选择性自噬过程,通过清除受损或多余的线粒体来维持线粒体质量与细胞稳态。线粒体自噬通量(mitophagy flux)是一个包含多个连续中间体的动态过程,其受损与多种神经退行性疾病的发生密切相关。因此,筛选线粒体自噬诱导剂,尤其是明确其对不同线粒体自噬中间体的影响,对于神经退行性疾病的治疗至关重要。然而,现有技术尚无法在活细胞中同时可视化不同的线粒体自噬中间体。该团队开发了一种人工智能辅助的荧光显微系统(AI-FM),通过同时分析线粒体自噬中间产物,成功筛选出新型线粒体自噬诱导剂 Y040-7904,并在阿尔茨海默病(AD)模型中验证了其治疗潜力。这一成果为深入理解线粒体自噬机制及开发神经退行性疾病治疗药物提供了全新的技术平台和候选化合物。

图 1. 一种人工智能辅助的显微成像系统,用于评估线粒体自噬通量并筛选线粒体自噬诱导剂。
研究背景
线粒体自噬是选择性清除受损或老化线粒体的过程,对维持线粒体质量和细胞稳态至关重要。线粒体自噬功能障碍与多种神经退行性疾病(如阿尔茨海默病)的发病机制密切相关。目前的技术难以在活细胞中同时可视化线粒体自噬的中间产物(如受损线粒体、自噬体和溶酶体),限制了对其动态过程的理解和药物筛选的效率。因此,开发一种能够实时、定量分析线粒体自噬中间产物的方法具有重要意义。
研究内容
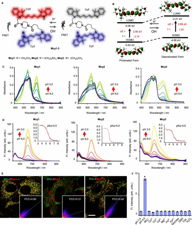
荧光探针的设计、合成及光物理性质
作者基于 Cy3–Cy5 的 FRET 荧光体系设计了三种 pH 响应型线粒体探针 Mcy1–3,通过调控疏水性侧链来优化线粒体靶向能力。探针采用 pH 敏感的非对称 Cy5 作为能量受体,实现稳定的比率型 pH 响应,其响应机制经 TDDFT 计算与光谱实验验证。Mcy1–3 的 pKa 均落在自噬溶酶体相关的 pH 区间,适用于监测线粒体自噬中间体。其中,Mcy3 具有最高的荧光量子产率、最优的线粒体共定位能力、良好的选择性与光稳定性,因此被选为后续线粒体自噬评估与成像分析的核心探针。

图 2. 用于成像线粒吸收的pH比荧光探针的开发。
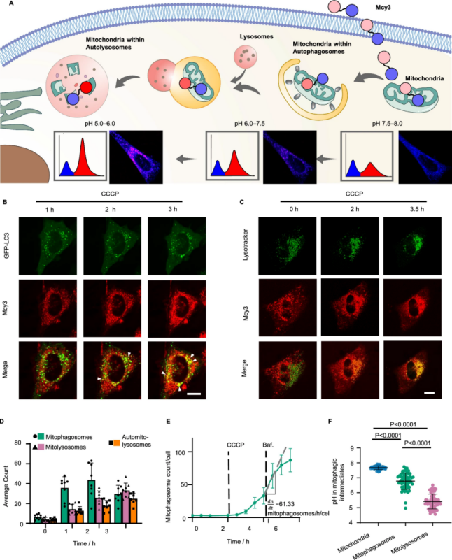
利用Mcy3监测自噬过程中的线粒体pH变化
随后,研究团队利用 pH 响应探针 Mcy3,对 CCCP 诱导的线粒体自噬过程进行了实时监测。通过与 GFP-LC3 和 LysoTracker 共成像,证实了线粒体依次与自噬体和自噬溶酶体融合,并伴随线粒体 pH 从中性逐步下降至酸性。定量分析表明,CCCP 处理显著提高了线粒体自噬中间体数量和自噬通量,且线粒体形态由管状向点状转变。不同中间体呈现连续的 pH 梯度变化,证明 Mcy3 能够有效反映线粒体自噬通量及其动态中间体特征。

图 3. Mcy3通过测定线粒体pH值评估线粒体吞噬。
用荧光图像识别线粒体自噬中间体的深度学习模型
为实现线粒体自噬中间体在细胞内数量、比例及空间分布的精准定量,作者开发了深度学习模型 DMAN(双分支多尺度注意力网络),对 Mcy3 标记的活细胞荧光图像进行像素级解析,并将信号分类为三类线粒体自噬中间体。
DMAN 采用“颜色–形态”双分支多尺度结构:颜色分支用 32×32 RGB(ResNet-18)提取与 pH/荧光比值变化相关的强度特征;形态分支用 128×128 亮度图(含空洞卷积)提取线粒体由管状到点状的形态信息;两支均加入 CBAM 注意力以强化关键特征并定位自噬区域。数据集约 5000 张 HT22 图像,标注经 TEM 验证,训练采用 AdamW 与交叉验证,测试集平均准确率约 86%。推理时用滑动窗口逐像素扫描,输出概率图并生成伪彩分布图,实现通量过程的自动化可视化与定量。

图 4. 通过分析微观图像评估线粒吞噬中间体的深度学习模型DMAN。
线粒体自噬诱导剂的分层筛选策略
研究团队将建立的AI-FM 系统用于线粒体自噬诱导剂的筛选。基于已知线粒体自噬诱导剂的作用靶点,研究选择 SIRT1 作为核心靶蛋白,采用分层虚拟筛选策略,从约 200 万个化合物中筛选出 19 个候选分子。随后利用 AI-FM 在活细胞中定量评估这些候选物对线粒体自噬中间体分布和比例的影响,并以已知诱导剂(UA、UMI-77、CCCP)作为参考,对诱导能力进行分级。

图 5. 筛选线粒体诱导剂的过程示意图。
结果发现 Y040-7904 能显著提高线粒体自噬体和线粒体自噬溶酶体的比例,其诱导效果优于已报道的对照分子。进一步通过 mt-Keima 成像和 SPR 实验证实,Y040-7904 可与 SIRT1 高亲和结合并有效诱导线粒体自噬,最终被确定为具有潜在应用价值的线粒体自噬诱导剂。

图 6. AI-FM 筛选出化合物 Y040-7904 作为潜在的线粒体自噬诱导剂。
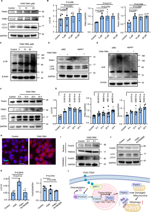
Y040-7904的自噬诱导机制解析
● 促进线粒体自噬:Y040-7904 处理后,PINK1、Parkin、pUb(Ser65)以及 LC3B-II/LC3B-I 等线粒体自噬相关蛋白呈剂量与时间依赖性上升;在敲低 PINK1 后这些变化消失,提示其作用依赖 PINK1–Parkin 通路。
● 同时促进线粒体生物发生:伴随线粒体相关标志物(MFN2、TIM23、TOM20)升高,以及线粒体生物发生关键因子 PGC1α 的核定位增强,说明 Y040-7904 不仅“清除旧线粒体”,还可能“促进新线粒体生成”。
● 上游机制:SIRT1–FoxO3a 轴:Y040-7904 与 SIRT1 结合后,显著促进 FoxO3a 核转位(不改变 SIRT1/FoxO3a 总表达),从而增强 PINK1 和 Parkin 的表达。使用 FoxO3 抑制剂 AS1842856 或敲低 SIRT1 均可阻断 FoxO3a 核转位及 LC3 上调,证明 Y040-7904 的促自噬效应依赖 SIRT1–FoxO3a → PINK1/Parkin 这一通路。

图 7. Y040-7904 通过 SIRT1/FoxO3 通路诱导线粒体自噬。
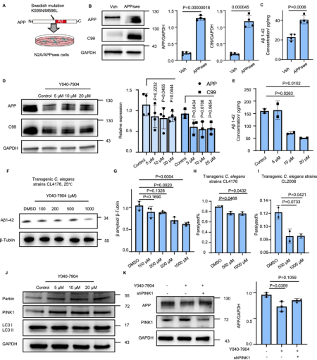
AD模型中的治疗效果量化
● 细胞模型验证:在 APPswe 过表达的 N2a 细胞中(APP/C99/Aβ 过量且线粒体自噬相关蛋白下调),Y040-7904 可显著降低 APP 和 C99 水平,并剂量依赖性减少 Aβ1-42,提示其具有缓解淀粉样病理的潜力。
● 线虫体内验证:在两种转基因秀丽线虫 AD 模型(CL4176、CL2006)中,Y040-7904 可降低 Aβ1-42 水平并减轻瘫痪表型,显示出体内改善病理的效果。

图 8. Y040-7904 可在细胞模型和转基因秀丽线虫阿尔茨海默病模型中改善淀粉样蛋白相关病理。
结论
团队构建了 AI-FM 系统,将 pH 响应型线粒体探针与深度学习结合,实现线粒体自噬通量及中间体的动态可视化与定量分析。基于该平台筛选得到 SIRT1 激动剂 Y040-7904,揭示其通过 SIRT1/FoxO3 通路增强线粒体自噬,并在 AD 模型中减轻 Aβ 相关病理,展现潜在治疗价值。
整理 丨 ProbeAI团队
原文链接
Wang, Y., Song, P., Zhou, H. et al. An AI-assisted fluorescence microscopic system for screening mitophagy inducers by simultaneous analysis of mitophagic intermediates. Nat Commun 16, 5179 (2025). https://doi.org/10.1038/s41467-025-60315-1
内容为 ProbeAI 公众号原创
转载请注明来源
版权声明
1、本公众号推送文章仅用于学术交流,“原创”代表原创编译,不代表本平台对文本主张版权。
2、凡是“转载”的稿件,均已注明来源,作者如不希望被转载或有侵权,请后台联系修改或删除。