
在TCR识别配体时,多样性程度较低的CDR1和CDR2与pMHC两侧的α螺旋接触,而CDR3则与中央的肽接触。CDR3是决定TCR识别抗原特异性的最关键序列。为了实现对不同pMHC分子的识别,CDR3区具有高度多样性。TCR多样性集中体现在CDR3区的高可变性中。在传统TCR分离过程中,需要鉴定V区全长序列,进而建立抗原特异性TCR-T细胞。随着TCR研究的深入,目前仅需鉴定CDR3序列就能通过生物信息学方法获得有功能的全长TCR V区序列,大大简化了TCR分离过程。

TCR-T制备过程
与CAR-T细胞疗法相似,TCR-T技术在发展过程中也经历了四次迭代: 第一代TCR-T是从患者T细胞中分离出肿瘤抗原特异性识别的T细胞亚群,经体外扩增后回输治疗。由于这种T细胞克隆数量极少,个体差异很大,因此很难产业化。 第二代TCR-T是通过克隆上述肿瘤抗原特异性识别的T细胞,获取其TCR基因序列,再转导至患者的外周T细胞上,这种方法使得TCR-T产业化成为可能。 第三代TCR-T是通过优化TCR的亲和力,使其能够更好地识别肿瘤抗原,再将其转导至患者T细胞上,整体提高TCR-T的成药性。 第四代TCR-T是靶向肿瘤新抗原(neoantigen)的高特异性细胞疗法,肿瘤应答和安全性都大幅提高。

人类肿瘤抗原主要可分为两类——肿瘤特异性抗原(例如,新抗原和病毒抗原)和肿瘤相关抗原(例如,癌症/睾丸(CT)抗原、过表达抗原和分化抗原)。尽管TCR-T细胞可以靶向所有肿瘤抗原,但迄今为止确定的具有足够安全性和有效性的靶点数量仍然有限。选择合适的TCR-T细胞治疗靶抗原的首要考虑应该是抗原的高特异性。通常选择在肿瘤中高表达但在正常组织中低水平表达的靶抗原来限制任何潜在的脱靶效应和由破坏表达靶抗原的正常组织引起的剂量限制毒性。迄今为止,大多数TCR-T细胞疗法的临床试验都针对CT抗原和病毒抗原,其中纽约食管鳞状细胞癌1(NY-ESO-1)是最常针对的,占迄今为止试验的37%。
目前,过表达的睾丸抗原和分化抗原是基于TCR的过继细胞免疫治疗最常见的靶点。NY-ESO-1是一种CT抗原,在黑色素瘤和滑膜肉瘤患者中的客观反应率为40-60%。TCR基因治疗中考虑的其他肿瘤特异性抗原包括突变抗原和新抗原,其中大多数是安全的靶标,因为它们在肿瘤细胞中特异性表达。突变抗原在许多肿瘤类型中广泛表达,并且由于其个体化特征,可以通过测序获得新抗原。免疫选择压力可能导致靶抗原表达下调,降低TCR-T细胞治疗的疗效,特别是对于特定的T淋巴细胞。即使在输注过继功能细胞后,靶向肿瘤抗原的丢失也会导致肿瘤复发。靶向在肿瘤存活中具有核心功能的蛋白质可以克服靶抗原的下调;用不同的肿瘤特异性TCR注入多个T细胞克隆;或注入靶向两种或多种肿瘤抗原的T细胞。
TCR只能识别肽-HLA并杀死具有匹配HLA等位基因的癌细胞,因此筛选合适的HLA匹配也是必要的。来自非中国人的TCR-T细胞不能直接应用于中国患者。筛选具有最佳亲和力阈值的TCR仍然很困难。应鉴定对抗原具有高亲和力的TCR以增强免疫反应。然而,亲和力应控制在一定范围内,因为T细胞会受到超出生理功能的TCR亲和力的伤害。表达抗原受体(TCR)的T细胞识别抗原的机制对T细胞免疫很重要,而T细胞对病原体表达的抗原的定量反应能力是T细胞反应的重要指标。然而,这些T细胞必须对宿主组织上的类似抗原保持无反应。转基因T细胞的抗肿瘤活性应通过转化过程增强,将改变它们的亲和力。然而,亲和力应控制在一定范围内,因为太低的亲和力可能对靶向非肿瘤组织有毒,T细胞会攻击表达肿瘤相关抗原或类似配体的宿主非恶性组织。反之,亲和力也不能太高,否则可能导致免疫激活异常,增加引发细胞因子风暴的风险。此外,肽-HLA结合的改变会导致对自身抗原的不可预测的交叉反应,这可能会导致严重的不良事件。
最新一代的TCR-T技术面临着有效识别抗原的挑战。Kite Pharma公司已利用免疫组库(HTS-IR)的高通量测序和计算生物学方法(包括群体和单细胞水平的TraCeR和单细胞TCRseq)来重建TCR并鉴定免疫原性新抗原。流式细胞仪已被用于从患者中筛选出肿瘤抗原特异性T细胞,通过单细胞技术获得识别这些抗原的TCR基因,并将其导入患者的外周T细胞进行治疗。这种探索为分析T细胞的多样性和动态提供了新的工具。需要进一步的生物信息学进展来开发更多新颖的工具。
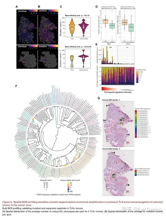
空间组学在表征肿瘤组织的空间异质性以及VDJ测序方面具有无可替代的优势,


原创声明:本文系作者授权腾讯云开发者社区发表,未经许可,不得转载。
如有侵权,请联系 cloudcommunity@tencent.com 删除。
原创声明:本文系作者授权腾讯云开发者社区发表,未经许可,不得转载。
如有侵权,请联系 cloudcommunity@tencent.com 删除。