有人遇到过kernlab回归的困难吗?它似乎失去了一些缩放因素或什么,但也许我认为它是错误的。
library(kernlab)
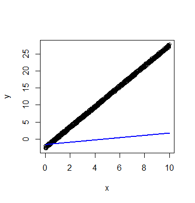
df <- data.frame(x=seq(0,10,length.out=1000))
df$y <- 3*df$x + runif(1000) - 3
plot(df)
res <- ksvm(y ~ x, data=df, kernel='vanilladot')
lines(df$x, predict(res), col='blue', lwd=2)

通过这个玩具示例,如果我显式地通过了newdata=df,我就可以得到合理的结果,但是通过我的真实数据,我没有找到这样的解决办法。有洞察力吗?
发布于 2011-12-13 17:52:02
传递newdata参数是正确的方法(否则它将使用内部缩放的数据,就像您看到的那样)。典型的方法是:
newx = seq(min(df$x), max(df$x), len=100)
lines(newx, predict(res, newdata=data.frame(x=newx)), col='blue', lwd=2)如果你的真实数据还不能用,请详细说明.
至于它的价值,我通常更喜欢手动缩放我的数据,然后设置scaled=F。这样你就不用担心这种可能在不同时间出现的事情了。
编辑:我还应该补充一点,当您创建newdata数据框架时,变量名应该与您用来创建模型的名称相匹配,而不一定是"x“。
https://stackoverflow.com/questions/8492631
复制相似问题