3月11日晚间,“上海国投先导基金”微信公众号宣布,上海国投先导人工智能产业母基金联合领投国内大算力芯片领域领军企业——壁仞科技,数家知名投资机构及产业资本跟投。
资料显示,2024年7月22日,上海正式签约发布集成电路、生物医药、人工智能三大先导产业母基金,总规模约890亿元,上海国投公司为母基金管理人。其中,人工智能(AI)产业母基金主体就是上海国投先导人工智能私募投资基金合伙企业(有限合伙)规模为225亿元,重点投向智能芯片、智能软件、自动驾驶、智能机器人等领域。
“上海国投先导基金”表示,“国投先导人工智能基金坚持投早、投小、投硬、投长期,通过生态投资,支持原创性技术创新和推进AI与产业的深度融合,实现人工智能产业链补链、强链等功能。本次联合领投壁仞科技,不仅在资本层面耐心加持,未来将在技术攻关、产业赋能、生态链接等方面深化资源协同,彰显了上海加速构建全国产自主可控智能算力体系的决心,以国芯国用夯实AI产业根基,以生态协同打造全球竞争力。”
虽然上海国投先导基金并未披露壁仞科技最新一轮融资规模,以及跟投的机构是名称,但是据猜测,该轮融资的规模可能为数亿元人民币,而且这有可能也是壁仞科技IPO(首次公开募股)上市前的最后一轮融资。
壁仞科技壁砺系列GPU已量产落地
官网资料显示,壁仞科技创立于2019年9月9日,致力于研发原创性的通用计算体系,建立高效的软硬件平台,同时在智能计算领域提供一体化的解决方案。从发展路径上,壁仞科技将首先聚焦云端通用智能计算,逐步在人工智能训练和推理等多个领域赶超现有解决方案,实现国产高端通用智能计算芯片的突破。
2022年8月9日,壁仞科技发布首款通用GPU芯片BR100、自主原创架构壁立仞、OAM服务器海玄,以及OAM模组壁砺100,PCIe板卡产品壁砺104,自主研发的BIRENSUPA软件平台。据介绍,BR100芯片创出全球算力纪录(其INT8算力达2048 TOPS,BF16算力达1024 TFLOPS,TF32+算力达512 TFLOPS,FP32算力达256 TFLOPS),峰值算力达到国际厂商在售旗舰产品3倍以上,创下国内互连带宽纪录,还是国内率先采用Chiplet技术、率先采用新一代主机接口PCIe 5.0、率先支持CXL互连协议的通用GPU芯片。

2023年10月,美国拜登政府正式出台一系列新的限制措施,包括限制向中国出口更先进的人工智能(AI)芯片和半导体设备,并将包括壁仞科技及其子公司在内的13家中企列入了实体清单。由此也给壁仞科技后续的发展带来了一些困难。
据壁仞科技介绍,其首款国产高端通用GPU壁砺系列已量产落地。壁仞科技官网目前展示了四款硬件产品:壁砺106M(模组,峰值功耗400W)、壁砺106B(加速卡,峰值功耗300W)、壁砺106C(加速卡,峰值功耗150W)和壁砺110E(推理加速卡,峰值功耗66W)产品,这些产品主要针对人工智能训练及推理应用。不过,具体参数并未列出。此外,壁仞科技还拥有配套的BIRENSUPA软件开发平台。

在2024全球AI芯片峰会上,壁仞科技还首次公布了其自主原创的异构GPU协同训练方案,异构协同通信效率大于98%、端到端训练效率90-95%,从而突破了大模型异构算力孤岛难题。该方案突破了大模型异构算力孤岛难题,实现了中国在异构多GPU芯片算力训练技术领域的首次突破。
在今年2月初,DeepSeek -R1火爆全网之时,壁仞科技的AI算力平台也正式上线 DeepSeek R1 蒸馏模型推理服务(支持1.5B-70B全系列模型)。随后壁仞科技还联合中兴通讯、浙江大学上海高等研究院和一蓦科技共同打造了基于DeepSeek大模型的智海AI教育一体机。
在3月初,在阿里正式发布性能媲美DeepSeek-R1的推理模型QwQ-32B之后,壁仞科技也联合生态合作伙伴共同推出QWQ-32B大模型一体机。
估值已超155亿
作为国产GPU“独角兽”企业,壁仞科技自2019年9月成立以来,就一直备受资本追捧。
官网资料显示,壁仞科技在2020年6月完成A轮融资,总额达11亿元人民币;2020年8月完成Pre-B轮融资,累计融资近20亿元人民币;2021年3月,完成B轮融资,累计融资额超47亿元人民币,这距离壁仞科技成立以来,也才仅有18个月的时间。
另外天眼查信息显示,2023年1月,壁仞科技完成了C轮融资;2023年7月,壁仞科技完成了C+轮融资。但是这两轮融资的具体金额并未披露。不过即便这两轮融资均只有数亿元人民币,壁仞科技的累计融资金额也应该早已超过了50亿元人民币。
2023年12月,还曾有媒体爆料称,壁仞科技获得了广州政府支持的投资机构约20亿元人民币(约2.8亿美元)的投资,为壁仞科技提供足够的资金以维持运营。不过该轮融资消息后续并未被证实。
从壁仞科技的投资方来看,包括启明创投、IDG资本、华登中国,平安集团、高瓴创投、格力创投、松禾资本、云晖资本、国盛资本、招商局资本等众多知名机构。
根据此前胡润百富独角兽排行榜显示,壁仞科技估值达155亿元。
此次,壁仞科技再度获得上海三大先导产业母基金的人工智能产业母基金的投资,无疑将进一步推动壁仞科技估值的提升。
计划赴港IPO?
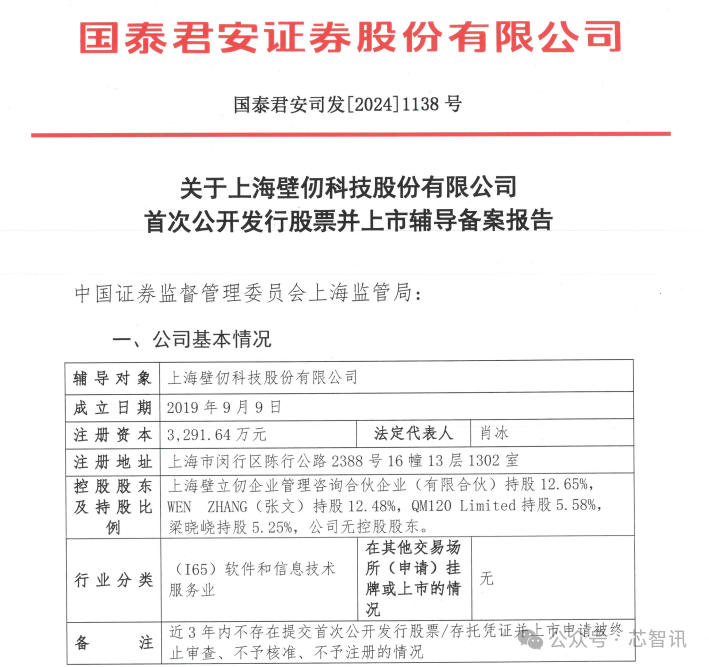
公开资料显示,壁仞科技大概在2024年初就完成了股改,并成立了董事会。随后在2024年9月,壁仞科技在上海证监局办理辅导备案登记,拟首次公开发行股票并上市,辅导券商为国泰君安。

虽然壁仞科技此前计划在科创板IPO,但是在今年2月,业内又传出消息称,壁仞科技正考虑在香港进行IPO,知情人士表示,壁仞科技可能寻求在IPO中筹集约3亿美元资金。不过,该消息目前也尚未得到证实。
编辑:芯智讯-浪客剑