首页
学习
活动
专区
圈层
工具
发布
社区首页 >专栏 >方法回顾--空间转录组多模态交叉分析(MIA)

方法回顾--空间转录组多模态交叉分析(MIA)

原创
作者头像
追风少年i
修改2026-03-12 10:39:01
修改2026-03-12 10:39:01
2560
举报

作者,Evil Genius

不知道大家最近看那个数字果蝇了么?

2026年Eon Systems成果:1:1复刻果蝇全脑(约12.5万神经元、5000万突触),接入虚拟身体与物理引擎,无预设脚本、无AI训练,自主表现爬行、觅食、理毛等行为,与真实果蝇匹配度91%-95%。

核心突破:结构即智能——生物行为可由神经连接拓扑自发产生,而非仅靠算法训练。

这个成果让人非常震惊,延伸一下,就很可怕了。

小到蛋白结构,也就是说结构决定了蛋白的行为。

大到我们人体,意识并不存在,结构决定行为。

那也就是说,这个世界大概率是虚拟的,我们都是NPC。

今天我们总结一下MIA的用法,方法没有优劣,只有使用时机。

第一篇

核心目标与逻辑

目的:整合单细胞RNA测序和空间转录组数据集,为单细胞RNA测序定义的细胞类型提供空间位置和功能的注释。

基本原理:通过比较两种数据中定义的基因集(细胞类型特异性基因 vs. 空间区域特异性基因)的重叠程度,判断其是富集(高于随机预期)还是耗竭(低于随机预期)。

基因集的定义方法

在单细胞RNA测序数据中:为每种细胞类型,筛选出相较于其他细胞类型表达显著更高的基因作为该类型的特异性基因集(p < 10-5)。

在空间转录组数据中:为每个组织区域(如癌症区域、基质区域),筛选出相较于其他区域表达显著更高的基因作为该区域的特异性基因集(p < 0.01)。

统计检验与可视化

统计方法:采用超几何检验,计算每一对细胞类型基因集与空间区域基因集之间的重叠是否具有统计学意义。

结果呈现:将所有配对的分析结果汇总,生成一张多重交集分析图谱,直观展示不同细胞类型在不同组织区域的分布倾向。

应用实例(以PDAC样本为例)

成纤维细胞的定位:单细胞RNA测序虽鉴定出成纤维细胞,但通过多重交集分析发现其基因集显著富集于癌症区域而非基质区域,从而推断这些是活化的成纤维细胞。

已知细胞类型的验证:分析结果与已知生物学知识吻合,如导管上皮区域富集导管细胞,胰腺组织富集腺泡细胞和内分泌细胞

方法的稳健性测试

阈值耐受性:通过调整标记基因筛选的阈值进行测试,证实该方法在识别富集/耗竭关系时具有稳健性。

基因数量依赖性:当下采样使某区域(如癌症区域)的检测基因数低于100个时,原本显著的富集关系(如成纤维细胞与癌症区域的关联)会降至不显著(P>0.05)。这表明分析结果的可靠性依赖于足够的基因检出数量。

第二篇

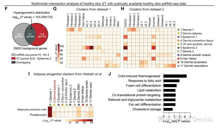
统计检验:多重整合分析使用超几何检验来评估空间转录组聚类群和单细胞RNA测序聚类群之间标记基因的重叠程度。

标记基因筛选标准

基因来源:选取每个聚类群中上调表达的前300个标记基因。

阈值设定:

校正后 P <= 0.05

差异倍数 log2差异倍数 >= 0.25.

评分与后续分析

富集评分:基于上述筛选的基因计算多重整合分析富集分数。

通路分析:使用 ClusterProfiler 和 EnrichR 软件包进行。

结果筛选:通路分析结果以错误发现率/校正后 P 值 <0.1 为阈值进行过滤。

多重假设检验校正:采用Benjamini-Hochberg方法计算校正后 P 值。

排除标准

无法分析的聚类群:部分聚类群因为没有标记基因满足筛选阈值,因此被排除在多重整合分析之外

第三篇

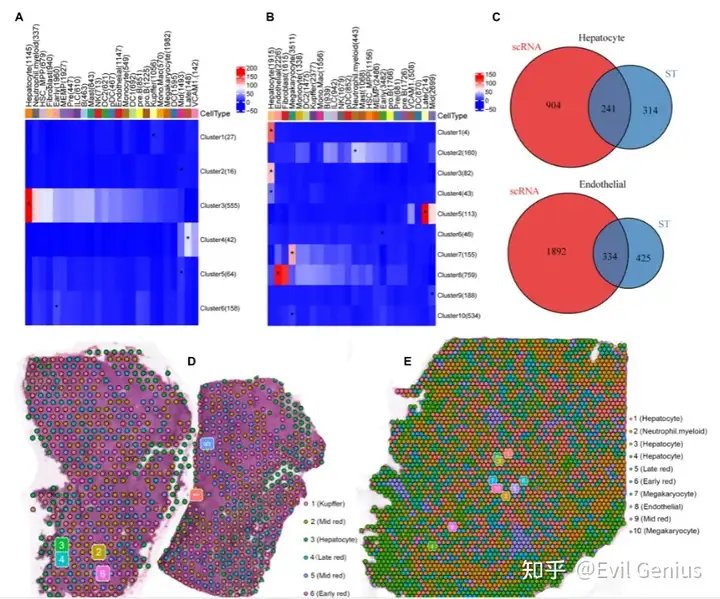
通过多重交集分析,推断了空间转录组聚类群中的细胞类型浸润情况。分析将来自单细胞RNA测序数据的细胞类型特异性基因的表达水平,与来自空间转录组数据的区域特异性基因进行比较。P值越低,表示重叠程度越高,表明该细胞类型存在于该空间微环境中的可能性越大。

第四篇

定义基因集:分别描绘组织区域特异性基因集和细胞类型特异性基因集(即在某个区域或细胞类型中表达显著高于其他的基因)。

计算重叠:计算每对区域特异性与细胞类型特异性基因集之间的重叠。

统计检验:通过超几何检验判断重叠是显著高于预期(富集)还是显著低于预期(耗竭)。

最后我们来总结一下MIA的实际用法

核心分析逻辑:基于基因集的重叠检验

双端定义:分别从两个数据集中提取特征基因——从空间转录组数据中提取区域特异性基因,从单细胞RNA测序数据中提取细胞类型特异性基因。

统计核心:采用超几何分布检验,计算每一对“细胞类型基因集”与“空间区域基因集”之间的重叠程度。

结果解读:若重叠显著高于随机预期,则判定为该细胞类型在该空间区域富集(即可能存在浸润);若显著低于随机预期,则判定为耗竭。

标准化参数设置

标记基因筛选:通常选取每个聚类群中上调表达的前300个标记基因作为分析基础。

阈值标准:常见的筛选阈值为校正后P值 ≤ 0.05 且 log₂差异倍数 > 0.25。不符合此阈值标准的聚类群(如某些混合细胞群)通常会从分析中剔除。

主要应用场景

定位细胞分布:推断特定细胞类型在组织切片上的具体位置(例如发现成纤维细胞富集于癌症区域而非基质区域,从而推断其为活化状态)。

定义组织微环境:根据细胞组成对空间斑点进行聚类,划分不同的功能区域(如免疫富集微环境、肿瘤富集微环境、过渡态混合微环境等)。

验证细胞身份:通过比较单细胞RNA测序定义的细胞类型与空间转录组区域的对应关系,验证细胞类型注释的准确性。

数据质控与稳健性

基因数量依赖性:该方法的可靠性依赖于基因检出数量。当某区域检测到的基因数低于100个时,原本显著的富集关系可能会降至不显著。

排除标准:对于没有足够标记基因通过筛选阈值的“混合”聚类群,通常会被排除在多重交集分析之外,以避免噪声干扰。

下游延伸分析

可视化呈现:结果通常以多重交集分析图谱(热图形式)展示,直观呈现所有细胞类型与空间区域的对应关系;并结合点图、热图展示特征基因的表达异质性。

功能与轨迹推断:常与通路分析(如ClusterProfiler)联用,探讨特定区域富集的细胞类型所涉及的生物学功能;或结合拟时序分析(如Monocle),研究细胞类型在空间分布上的发育或分化轨迹(如不同发育阶段的肝脏细胞构成)。

生活很好,有你更好。

原创声明:本文系作者授权腾讯云开发者社区发表,未经许可,不得转载。

如有侵权,请联系 cloudcommunity@tencent.com 删除。

原创声明:本文系作者授权腾讯云开发者社区发表,未经许可,不得转载。

如有侵权,请联系 cloudcommunity@tencent.com 删除。

评论
登录后参与评论
0 条评论
热度
最新
推荐阅读
目录
  • 作者,Evil Genius
  • 不知道大家最近看那个数字果蝇了么?
  • 2026年Eon Systems成果:1:1复刻果蝇全脑(约12.5万神经元、5000万突触),接入虚拟身体与物理引擎,无预设脚本、无AI训练,自主表现爬行、觅食、理毛等行为,与真实果蝇匹配度91%-95%。
  • 核心突破:结构即智能——生物行为可由神经连接拓扑自发产生,而非仅靠算法训练。
  • 这个成果让人非常震惊,延伸一下,就很可怕了。
  • 小到蛋白结构,也就是说结构决定了蛋白的行为。
  • 大到我们人体,意识并不存在,结构决定行为。
  • 那也就是说,这个世界大概率是虚拟的,我们都是NPC。
  • 今天我们总结一下MIA的用法,方法没有优劣,只有使用时机。
  • 第一篇
  • 核心目标与逻辑
  • 目的:整合单细胞RNA测序和空间转录组数据集,为单细胞RNA测序定义的细胞类型提供空间位置和功能的注释。
  • 基本原理:通过比较两种数据中定义的基因集(细胞类型特异性基因 vs. 空间区域特异性基因)的重叠程度,判断其是富集(高于随机预期)还是耗竭(低于随机预期)。
  • 基因集的定义方法
  • 在单细胞RNA测序数据中:为每种细胞类型,筛选出相较于其他细胞类型表达显著更高的基因作为该类型的特异性基因集(p < 10-5)。
  • 在空间转录组数据中:为每个组织区域(如癌症区域、基质区域),筛选出相较于其他区域表达显著更高的基因作为该区域的特异性基因集(p < 0.01)。
  • 统计检验与可视化
  • 统计方法:采用超几何检验,计算每一对细胞类型基因集与空间区域基因集之间的重叠是否具有统计学意义。
  • 结果呈现:将所有配对的分析结果汇总,生成一张多重交集分析图谱,直观展示不同细胞类型在不同组织区域的分布倾向。
  • 应用实例(以PDAC样本为例)
  • 成纤维细胞的定位:单细胞RNA测序虽鉴定出成纤维细胞,但通过多重交集分析发现其基因集显著富集于癌症区域而非基质区域,从而推断这些是活化的成纤维细胞。
  • 已知细胞类型的验证:分析结果与已知生物学知识吻合,如导管上皮区域富集导管细胞,胰腺组织富集腺泡细胞和内分泌细胞
  • 方法的稳健性测试
  • 阈值耐受性:通过调整标记基因筛选的阈值进行测试,证实该方法在识别富集/耗竭关系时具有稳健性。
  • 基因数量依赖性:当下采样使某区域(如癌症区域)的检测基因数低于100个时,原本显著的富集关系(如成纤维细胞与癌症区域的关联)会降至不显著(P>0.05)。这表明分析结果的可靠性依赖于足够的基因检出数量。
  • 第二篇
  • 统计检验:多重整合分析使用超几何检验来评估空间转录组聚类群和单细胞RNA测序聚类群之间标记基因的重叠程度。
  • 标记基因筛选标准
  • 基因来源:选取每个聚类群中上调表达的前300个标记基因。
  • 阈值设定:
  • 校正后 P <= 0.05
  • 差异倍数 log2差异倍数 >= 0.25.
  • 评分与后续分析
  • 富集评分:基于上述筛选的基因计算多重整合分析富集分数。
  • 通路分析:使用 ClusterProfiler 和 EnrichR 软件包进行。
  • 结果筛选:通路分析结果以错误发现率/校正后 P 值 <0.1 为阈值进行过滤。
  • 多重假设检验校正:采用Benjamini-Hochberg方法计算校正后 P 值。
  • 排除标准
  • 无法分析的聚类群:部分聚类群因为没有标记基因满足筛选阈值,因此被排除在多重整合分析之外
  • 第三篇
  • 通过多重交集分析,推断了空间转录组聚类群中的细胞类型浸润情况。分析将来自单细胞RNA测序数据的细胞类型特异性基因的表达水平,与来自空间转录组数据的区域特异性基因进行比较。P值越低,表示重叠程度越高,表明该细胞类型存在于该空间微环境中的可能性越大。
  • 第四篇
  • 定义基因集:分别描绘组织区域特异性基因集和细胞类型特异性基因集(即在某个区域或细胞类型中表达显著高于其他的基因)。
  • 计算重叠:计算每对区域特异性与细胞类型特异性基因集之间的重叠。
  • 统计检验:通过超几何检验判断重叠是显著高于预期(富集)还是显著低于预期(耗竭)。
  • 最后我们来总结一下MIA的实际用法
  • 核心分析逻辑:基于基因集的重叠检验
  • 双端定义:分别从两个数据集中提取特征基因——从空间转录组数据中提取区域特异性基因,从单细胞RNA测序数据中提取细胞类型特异性基因。
  • 统计核心:采用超几何分布检验,计算每一对“细胞类型基因集”与“空间区域基因集”之间的重叠程度。
  • 结果解读:若重叠显著高于随机预期,则判定为该细胞类型在该空间区域富集(即可能存在浸润);若显著低于随机预期,则判定为耗竭。
  • 标准化参数设置
  • 标记基因筛选:通常选取每个聚类群中上调表达的前300个标记基因作为分析基础。
  • 阈值标准:常见的筛选阈值为校正后P值 ≤ 0.05 且 log₂差异倍数 > 0.25。不符合此阈值标准的聚类群(如某些混合细胞群)通常会从分析中剔除。
  • 主要应用场景
  • 定位细胞分布:推断特定细胞类型在组织切片上的具体位置(例如发现成纤维细胞富集于癌症区域而非基质区域,从而推断其为活化状态)。
  • 定义组织微环境:根据细胞组成对空间斑点进行聚类,划分不同的功能区域(如免疫富集微环境、肿瘤富集微环境、过渡态混合微环境等)。
  • 验证细胞身份:通过比较单细胞RNA测序定义的细胞类型与空间转录组区域的对应关系,验证细胞类型注释的准确性。
  • 数据质控与稳健性
  • 基因数量依赖性:该方法的可靠性依赖于基因检出数量。当某区域检测到的基因数低于100个时,原本显著的富集关系可能会降至不显著。
  • 排除标准:对于没有足够标记基因通过筛选阈值的“混合”聚类群,通常会被排除在多重交集分析之外,以避免噪声干扰。
  • 下游延伸分析
  • 可视化呈现:结果通常以多重交集分析图谱(热图形式)展示,直观呈现所有细胞类型与空间区域的对应关系;并结合点图、热图展示特征基因的表达异质性。
  • 功能与轨迹推断:常与通路分析(如ClusterProfiler)联用,探讨特定区域富集的细胞类型所涉及的生物学功能;或结合拟时序分析(如Monocle),研究细胞类型在空间分布上的发育或分化轨迹(如不同发育阶段的肝脏细胞构成)。
  • 生活很好,有你更好。
领券
问题归档专栏文章快讯文章归档关键词归档开发者手册归档开发者手册 Section 归档