🔥作者简介: 一个平凡而乐于分享的小比特,中南民族大学通信工程专业研究生,研究方向无线联邦学习 🎬擅长领域:驱动开发,嵌入式软件开发,BSP开发 ❄️作者主页:一个平凡而乐于分享的小比特的个人主页 ✨收录专栏:硬件知识,本专栏为记录项目中用到的知识点,以及一些硬件常识总结 欢迎大家点赞 👍 收藏 ⭐ 加关注哦!💖💖

时钟就像是单片机的心脏,提供稳定的节拍来协调所有操作。没有时钟,单片机就无法执行任何指令。
特性 | 内部时钟 | 外部时钟 |
|---|---|---|
来源 | 单片机内部集成的RC振荡电路 | 外部晶振或时钟源 |
精度 | 较低(通常±1%~10%) | 高(±10~100ppm) |
稳定性 | 受温度、电压影响较大 | 非常稳定 |
频率范围 | 通常有限(如1-48MHz) | 范围广(kHz~MHz) |
成本 | 无额外成本 | 需要外部元件 |
PCB面积 | 不占空间 | 需要布局晶振和电容 |
启动速度 | 快速启动 | 需要起振时间 |
功耗 | 通常较低 | 略高(取决于晶振类型) |
单片机内部
┌─────────────────┐
│ RC振荡电路 │←─ 内部电路
│ (电阻+电容) │
└─────────────────┘
↓
┌─────────────────┐
│ 频率校准 │←─ 工厂校准/用户校准
│ (可微调) │
└─────────────────┘
↓
┌─────────────────┐
│ 系统时钟分配 │
│ (CPU、外设等) │
└─────────────────┘晶体振荡器(Crystal)
┌─────┐
XTAL1 ├─┤ │ ├─┐
│ └─────┘ │
│ 晶体 │ 负载电容
│ ┌─────┐ │
XTAL2 ├─┤ │ ├─┘
└─────┘陶瓷谐振器
有源晶振(直接提供时钟信号)
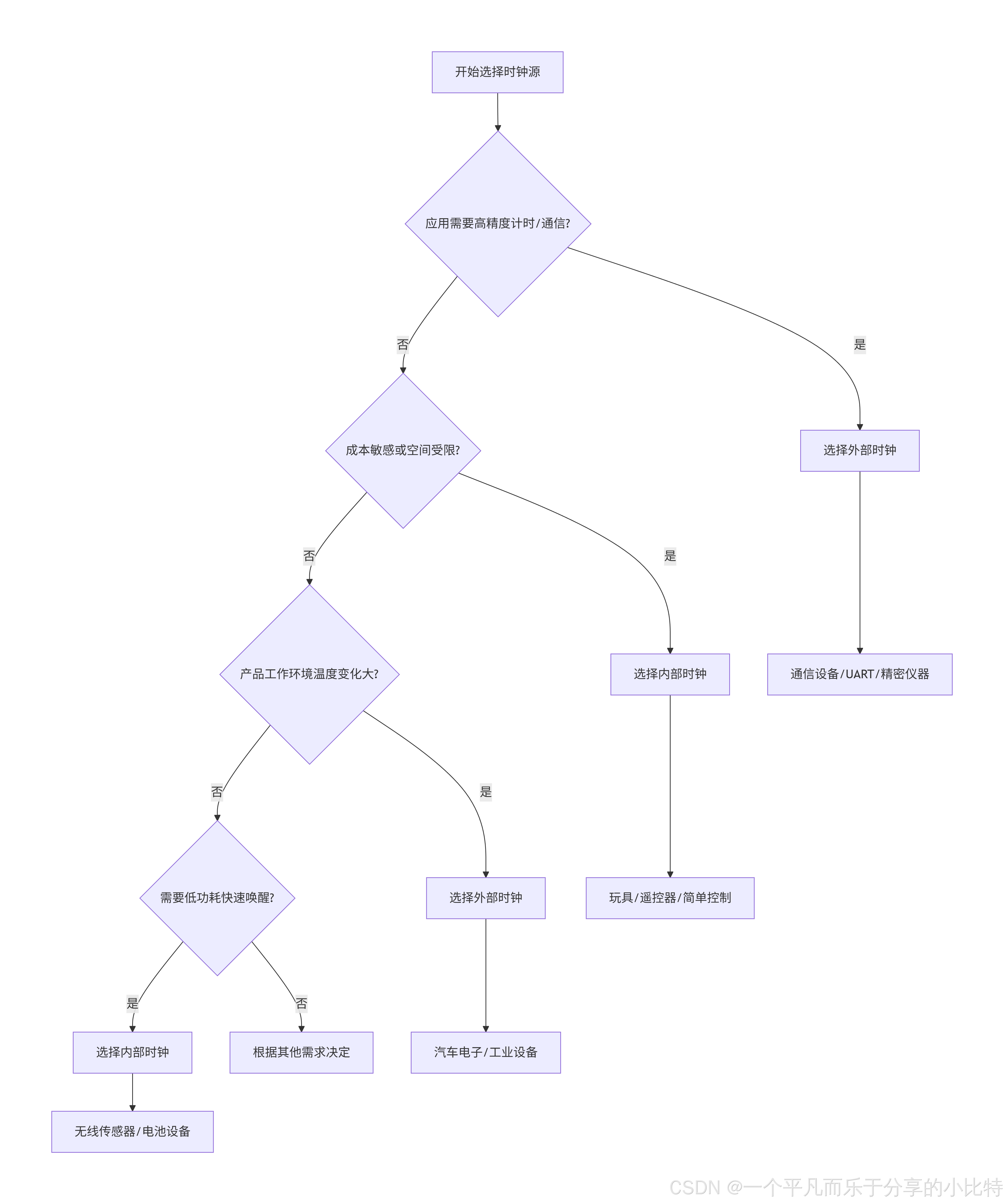
场景1:成本敏感型消费电子产品
应用示例:遥控器、玩具、小家电
考虑因素:成本优先、空间受限
内部时钟优势:节省晶振成本($0.01-$0.10)和PCB面积场景2:对时序精度要求不高的应用
应用示例:LED闪烁控制、简单逻辑控制
时序要求:±5%误差可接受
示例:控制LED每秒闪烁一次,即使0.95秒或1.05秒也可接受场景3:低功耗电池供电设备
应用示例:无线传感器节点、电子标签
优势:无晶振起振功耗,快速唤醒
典型情况:设备大部分时间休眠,内部时钟快速唤醒处理任务场景4:原型开发与测试
优势:简化电路设计,快速验证功能
开发流程:原型用内部时钟 → 量产评估是否需要外部时钟场景1:通信接口要求严格时序
应用示例:UART、I2C、SPI、USB通信
问题:内部时钟误差可能导致通信失败
示例:115200波特率UART,1%误差可能导致数据错误场景2:精确计时应用
应用示例:实时时钟(RTC)、数据记录仪、工业定时
要求:每天误差<几秒
对比:内部时钟可能每天误差几分钟,外部时钟误差仅几秒场景3:高速数据处理
应用示例:音频处理、数字信号处理
要求:稳定时钟保证处理精度
示例:音频采样率44.1kHz需要精确时钟防止音质下降场景4:多设备同步
应用示例:工业控制系统、多机通信
要求:多个单片机需要同步操作
方案:所有设备使用相同外部时钟源
现代单片机常提供灵活配置:
// 示例:STM32时钟配置
void SystemClock_Config(void) {
// 1. 启动时使用内部高速时钟(HSI)
// 2. 尝试使能外部高速时钟(HSE)
// 3. 如果HSE就绪,切换到HSE
// 4. 否则继续使用HSI并报错
// 实时时钟(RTC)通常使用外部32.768kHz晶振
// 主系统时钟可使用外部高精度晶振
// 低功耗模式可切换回内部时钟
}*:成本优先,时序要求宽松,蓝牙本身有时钟恢复机制
记住:时钟选择是系统工程决策,需要综合考虑精度、成本、可靠性、功耗等多方面因素,最好的选择是满足需求的最简单方案。