首页
学习
活动
专区
圈层
工具
发布
社区首页 >专栏 >第10篇HD文章--单细胞与空间转录组学揭示肾损伤后促炎促纤维化微环境的形成

第10篇HD文章--单细胞与空间转录组学揭示肾损伤后促炎促纤维化微环境的形成

原创
作者头像
追风少年i
修改2026-01-14 13:07:04
修改2026-01-14 13:07:04
1400
举报

作者,Evil Genius

睡不着,看看HD文章吧。

visium HD技术经历了将近2年的沉淀和积累,感觉要迎来一波小的“爆发”了,敢第一批吃“螃蟹”的人要收获一定的成果了,今天我们分享搜集的第10篇HD的文章。

大家要注意啊,这里搜集的文章是实验类文章,方法文、综述不包含在内。

知识积累

肾脏纤维化是慢性肾脏病(CKD)的常见结局,常起始于损伤后形成促纤维化微环境的局部病灶。

肾脏纤维化是各种慢性肾脏病(CKD)的关键病理标志,其特征是细胞外基质(ECM)蛋白的过度积累。

空间转录组分析"促纤维化微环境",即一种特化的微环境,可促进成纤维细胞活化、ECM生成及瘢痕形成。

结果1、纤维化肾脏空间特征的系统性表征

整合单细胞RNA测序与空间转录组技术,系统揭示了肾脏缺血再灌注损伤后促纤维化微环境(Niche)的时空特异性形成机制。

空间重构是纤维化的核心特征

纤维化肾脏在皮质髓质交界处发生最显著的结构重塑。

正常分区的肾小管结构被免疫细胞与成纤维细胞浸润取代,形成两个空间分布与细胞组成不同的促纤维化微环境。

微环境具有明确的细胞协作模式

Niche1:由成纤维细胞、免疫细胞和残留肾小管细胞混合构成。

Niche2:呈现成纤维细胞与巨噬细胞/单核细胞的特异性空间共定位,提示细胞间相互作用可能驱动纤维化进程。

仅皮质髓质交界处能稳定维持成纤维细胞-巨噬细胞的相互作用,说明纤维化的发展依赖于特定的空间免疫微环境。

结果2、高分辨率空间转录组学揭示促纤维化微环境的分子特征(Visium HD)

相较于传统Visium技术,Visium HD不仅重现了皮质区肾小管损伤及皮质髓质交界处成纤维细胞浸润特征,更精确勾勒出具有清晰空间边界的成纤维细胞-巨噬细胞共定位cluster。

通过非负矩阵分解算法对空间数据进行解析,识别出具有空间变异性的基因模块:

因子8(胶原相关基因):广泛分布于成纤维细胞浸润区域

因子10/11:特异性富集于促纤维化微环境,代表不同的生物学特征

其中因子11反映巨噬细胞特异性基因,而作为因子10核心成分的腱生蛋白C(Tnc) 表现出与成纤维细胞-巨噬细胞微环境的强烈共定位(图2g-h)。Visium HD数据的非负矩阵分解进一步验证了上述发现(因子3:成纤维细胞相关;因子11:巨噬细胞相关)。

核心结论: 成纤维细胞通过空间限制性分泌TNC,构建了促纤维化微环境的分子框架,这一特异性分子信号为理解局部纤维化病灶的形成提供了关键机制解释。

结果3、TNC富集微环境促进巨噬细胞活化

尽管UUO模型诱导的纤维化主要位于内髓外带-内髓交界处(与UIRI模型偏好皮质髓质交界处不同),但该区域同样呈现成纤维细胞-巨噬细胞共定位现象,并保留保守的TNC空间分布模式。

基因集变异分析显示,TNC表达水平升高与ECM重塑、细胞粘附及Wnt通路激活显著相关。空间配体-受体分析在皮质髓质交界处识别出一个显著的成纤维细胞-巨噬细胞通讯枢纽。单细胞互作预测提示,成纤维细胞来源的TNC可能通过其纤维蛋白原样球状结构域与巨噬细胞TLR4受体结合,为基质-免疫互作提供了机制线索。

核心结论:TNC富集的肾脏组织微环境通过TLR4/NF-κB等信号通路驱动巨噬细胞活化,证实了基质蛋白TNC在连接成纤维细胞与免疫细胞、构建促纤维化微环境中的关键桥梁作用。

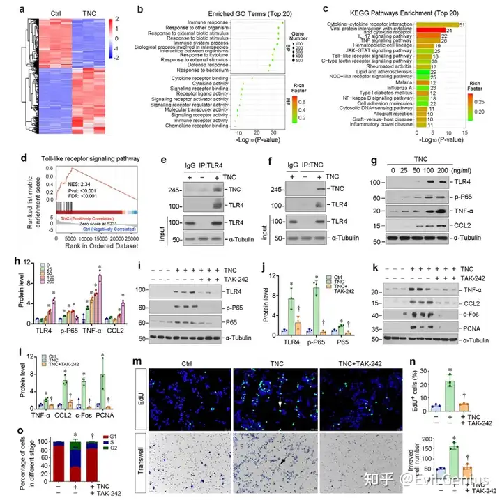
结果4、TNC在体外促进巨噬细胞增殖与活化

为明确TNC对巨噬细胞的直接作用,本研究通过体外实验将人源TNC蛋白与骨髓来源巨噬细胞共培养,并结合RNA-seq进行分析。

TNC通过直接结合并激活巨噬细胞表面的TLR4受体,启动NF-κB信号级联反应,特异性驱动巨噬细胞的增殖、活化、迁移及炎症因子释放,揭示了ECM蛋白作为损伤相关分子模式介导免疫应答的新机制。

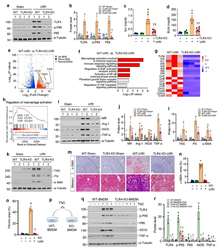
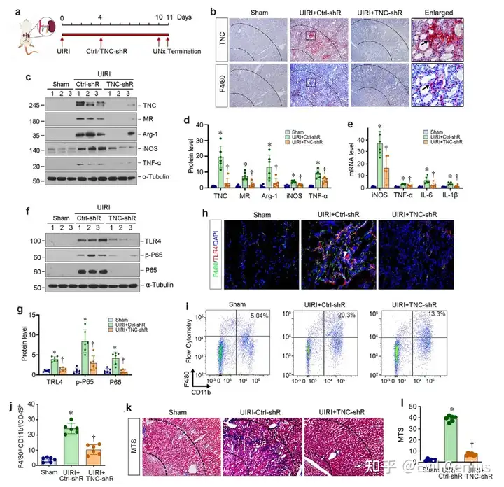
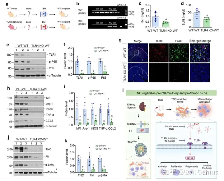
结果5、内源性TNC在体内加剧肾脏炎症(小鼠实验)

内源性TNC通过招募并激活TLR4⁺巨噬细胞,驱动局部炎症反应与纤维化进程,证实其在体内微环境调控中的关键作用。靶向TNC可同时抑制炎症与纤维化,为肾脏疾病治疗提供了双重干预靶点。

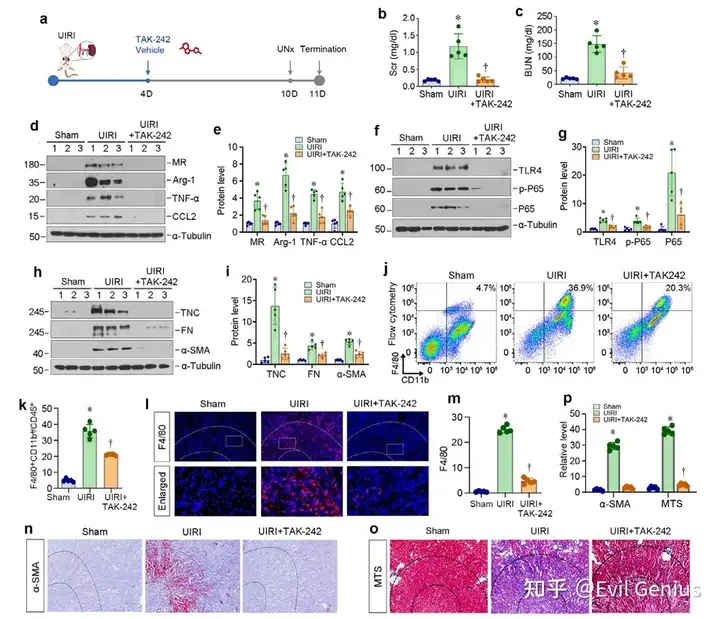
结果6、TLR4抑制、敲除及巨噬细胞特异性TLR4缺失均能阻止肾脏炎症与纤维化

综合药理学、遗传学及细胞特异性干预手段,本研究证实 TNC通过激活巨噬细胞上的TLR4受体驱动NF-κB信号通路,是肾脏损伤后炎症与纤维化进程的核心机制。巨噬细胞特异性TLR4缺失足以产生保护效应,为该通路作为治疗靶点提供了精准的理论依据。

来看看HD部分的分析方法,还是双pattern模式。

生活很好,有你更好

原创声明:本文系作者授权腾讯云开发者社区发表,未经许可,不得转载。

如有侵权,请联系 cloudcommunity@tencent.com 删除。

原创声明:本文系作者授权腾讯云开发者社区发表,未经许可,不得转载。

如有侵权,请联系 cloudcommunity@tencent.com 删除。

评论
登录后参与评论
0 条评论
热度
最新
推荐阅读
目录
  • 作者,Evil Genius
  • 睡不着,看看HD文章吧。
  • visium HD技术经历了将近2年的沉淀和积累,感觉要迎来一波小的“爆发”了,敢第一批吃“螃蟹”的人要收获一定的成果了,今天我们分享搜集的第10篇HD的文章。
  • 大家要注意啊,这里搜集的文章是实验类文章,方法文、综述不包含在内。
  • 知识积累
  • 肾脏纤维化是慢性肾脏病(CKD)的常见结局,常起始于损伤后形成促纤维化微环境的局部病灶。
  • 肾脏纤维化是各种慢性肾脏病(CKD)的关键病理标志,其特征是细胞外基质(ECM)蛋白的过度积累。
  • 空间转录组分析"促纤维化微环境",即一种特化的微环境,可促进成纤维细胞活化、ECM生成及瘢痕形成。
  • 结果1、纤维化肾脏空间特征的系统性表征
  • 整合单细胞RNA测序与空间转录组技术,系统揭示了肾脏缺血再灌注损伤后促纤维化微环境(Niche)的时空特异性形成机制。
  • 空间重构是纤维化的核心特征
  • 纤维化肾脏在皮质髓质交界处发生最显著的结构重塑。
  • 正常分区的肾小管结构被免疫细胞与成纤维细胞浸润取代,形成两个空间分布与细胞组成不同的促纤维化微环境。
  • 微环境具有明确的细胞协作模式
  • Niche1:由成纤维细胞、免疫细胞和残留肾小管细胞混合构成。
  • Niche2:呈现成纤维细胞与巨噬细胞/单核细胞的特异性空间共定位,提示细胞间相互作用可能驱动纤维化进程。
  • 仅皮质髓质交界处能稳定维持成纤维细胞-巨噬细胞的相互作用,说明纤维化的发展依赖于特定的空间免疫微环境。
  • 结果2、高分辨率空间转录组学揭示促纤维化微环境的分子特征(Visium HD)
  • 相较于传统Visium技术,Visium HD不仅重现了皮质区肾小管损伤及皮质髓质交界处成纤维细胞浸润特征,更精确勾勒出具有清晰空间边界的成纤维细胞-巨噬细胞共定位cluster。
  • 通过非负矩阵分解算法对空间数据进行解析,识别出具有空间变异性的基因模块:
  • 因子8(胶原相关基因):广泛分布于成纤维细胞浸润区域
  • 因子10/11:特异性富集于促纤维化微环境,代表不同的生物学特征
  • 其中因子11反映巨噬细胞特异性基因,而作为因子10核心成分的腱生蛋白C(Tnc) 表现出与成纤维细胞-巨噬细胞微环境的强烈共定位(图2g-h)。Visium HD数据的非负矩阵分解进一步验证了上述发现(因子3:成纤维细胞相关;因子11:巨噬细胞相关)。
  • 核心结论: 成纤维细胞通过空间限制性分泌TNC,构建了促纤维化微环境的分子框架,这一特异性分子信号为理解局部纤维化病灶的形成提供了关键机制解释。
  • 结果3、TNC富集微环境促进巨噬细胞活化
  • 尽管UUO模型诱导的纤维化主要位于内髓外带-内髓交界处(与UIRI模型偏好皮质髓质交界处不同),但该区域同样呈现成纤维细胞-巨噬细胞共定位现象,并保留保守的TNC空间分布模式。
  • 基因集变异分析显示,TNC表达水平升高与ECM重塑、细胞粘附及Wnt通路激活显著相关。空间配体-受体分析在皮质髓质交界处识别出一个显著的成纤维细胞-巨噬细胞通讯枢纽。单细胞互作预测提示,成纤维细胞来源的TNC可能通过其纤维蛋白原样球状结构域与巨噬细胞TLR4受体结合,为基质-免疫互作提供了机制线索。
  • 核心结论:TNC富集的肾脏组织微环境通过TLR4/NF-κB等信号通路驱动巨噬细胞活化,证实了基质蛋白TNC在连接成纤维细胞与免疫细胞、构建促纤维化微环境中的关键桥梁作用。
  • 结果4、TNC在体外促进巨噬细胞增殖与活化
  • 为明确TNC对巨噬细胞的直接作用,本研究通过体外实验将人源TNC蛋白与骨髓来源巨噬细胞共培养,并结合RNA-seq进行分析。
  • TNC通过直接结合并激活巨噬细胞表面的TLR4受体,启动NF-κB信号级联反应,特异性驱动巨噬细胞的增殖、活化、迁移及炎症因子释放,揭示了ECM蛋白作为损伤相关分子模式介导免疫应答的新机制。
  • 结果5、内源性TNC在体内加剧肾脏炎症(小鼠实验)
  • 内源性TNC通过招募并激活TLR4⁺巨噬细胞,驱动局部炎症反应与纤维化进程,证实其在体内微环境调控中的关键作用。靶向TNC可同时抑制炎症与纤维化,为肾脏疾病治疗提供了双重干预靶点。
  • 结果6、TLR4抑制、敲除及巨噬细胞特异性TLR4缺失均能阻止肾脏炎症与纤维化
  • 综合药理学、遗传学及细胞特异性干预手段,本研究证实 TNC通过激活巨噬细胞上的TLR4受体驱动NF-κB信号通路,是肾脏损伤后炎症与纤维化进程的核心机制。巨噬细胞特异性TLR4缺失足以产生保护效应,为该通路作为治疗靶点提供了精准的理论依据。
  • 来看看HD部分的分析方法,还是双pattern模式。
  • 生活很好,有你更好
领券
问题归档专栏文章快讯文章归档关键词归档开发者手册归档开发者手册 Section 归档