首页
学习
活动
专区
圈层
工具
发布
社区首页 >专栏 >文献分享--髓系细胞网络调控复发性卵巢癌中原始免疫图谱的重建

文献分享--髓系细胞网络调控复发性卵巢癌中原始免疫图谱的重建

原创
作者头像
追风少年i
发布2025-08-05 11:03:21
发布2025-08-05 11:03:21
3410
举报

作者,Evil Genius

每日bin语

谁能想到写写文章都被攻击。

今日我们分享文献

王凌华的文章,运用邻域的细胞差异组成划分了CAFs的亚型,那么这种方法可不可以运用在免疫细胞上呢?很明显是可以的,但是大家一定要发散一下思维,中山医院的文章告诉我们微环境不仅仅是细胞组成和通讯,还有代谢也会引起免疫抑制和肿瘤逃逸,可见多组学已经在来的路上。

其中基因组的一些知识,大家也是需要掌握的,单细胞分析已经是必备的了。

知识积累

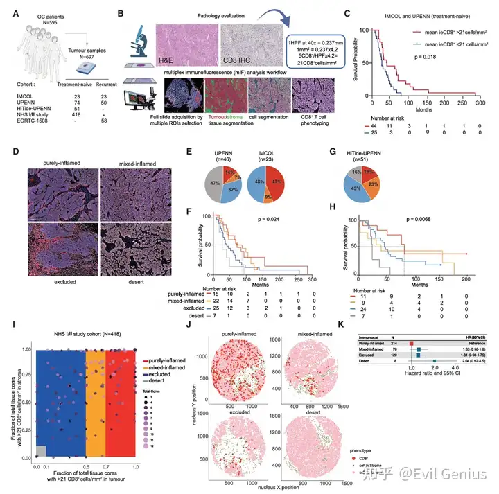
卵巢癌(OC)是妇科恶性肿瘤致死的主要原因。

约50%的OC患者肿瘤内存在肿瘤浸润淋巴细胞(TILs),原发灶中上皮内TILs(ieTILs)与总生存期(OS)正相关。同源重组缺陷(HRD)肿瘤具有更高新抗原负荷、更多TILs及PD-1/PD-L1免疫轴上调,但免疫检查点抑制剂(ICIs)疗效未达预期,目前尚无药物获批。PD-L1表达、肿瘤突变负荷等潜在生物标志物的预测价值仍有待验证。

样本肿瘤类型--BRCA1突变型肿瘤和BRCA1野生型肿瘤。

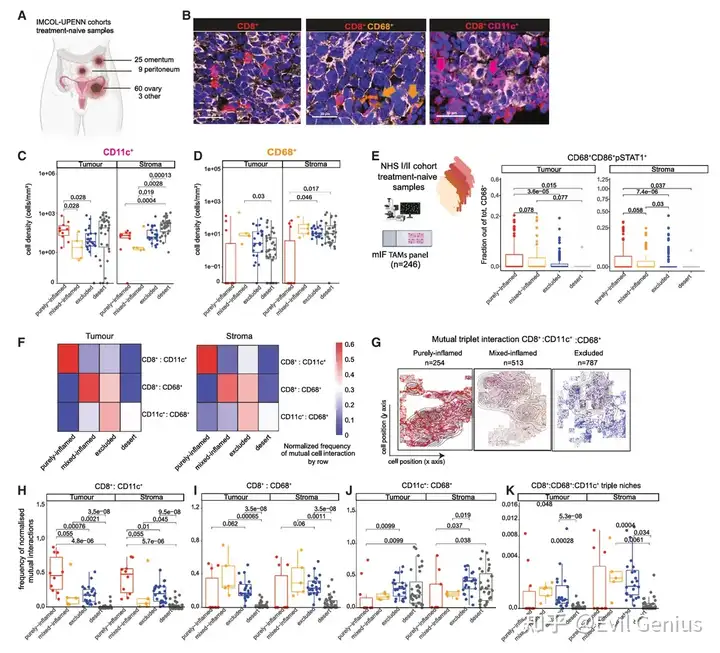
结果1、OC中TIL浸润的肿瘤内异质性揭示了与不同预后相关的四种CD8+免疫表型

来自5个独立临床队列的697例卵巢癌样本(包含初治与复发配对肿瘤)。

CD8+高浸润(>21个/mm²)患者总生存期(OS)显著优于低浸润组,且与首次手术无残留病灶(R=0)无关。

免疫表型分类

通过将组织分割为均等亚区(ROIs),基于泛细胞角蛋白(CK+)标记区分肿瘤与间质区域,并应用CD8+密度阈值(21个/mm²),在初治卵巢癌中鉴定出四种免疫表型:

  • 完全炎症型(肿瘤区域高CD8+浸润)
  • 混合炎症型(部分区域高CD8+浸润)
  • 排斥型(CD8+限于间质)
  • 荒漠型(整体低CD8+)

临床验证

在训练队列中,完全/混合炎症型患者OS显著优于排斥型/荒漠型

在独立验证队列(HiTide-UPENN和NHS/NHSII TMA队列,n=418)中重现此规律,且多变量分析显示混合炎症/排斥/荒漠型的死亡风险比显著升高

基因组关联

HRD阳性肿瘤(尤其是BRCA突变型)富集于炎症型,而HRP肿瘤更多表现为排斥/荒漠型

全外显子测序显示:HRD阳性肿瘤(13/18例)与染色体不稳定性(断裂点数量)正相关,且HRD阳性+炎症型患者预后最佳。

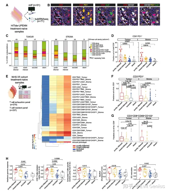
结果2、OC免疫表型的特征在于不同的TIL和髓样细胞状态

CD8+ T细胞亚群特征

  • 炎症型肿瘤:显著富集PD1+ CD8+ T细胞(提示耗竭状态),但CD103+(组织驻留)和GzB+(颗粒酶B+)亚群比例无差异
  • 排斥型/荒漠型:活化/耗竭/组织驻留CD8+ T细胞密度梯度下降,抗原特异性TILs缺失

转录组特征

炎症型肿瘤:

✓ 高表达T细胞活化/耗竭标志(如CD3+PD1+、CD3+CD8+CD69+CD103+) ✓ 髓系细胞抗原提呈、DC成熟、M1型巨噬细胞特征增强 ✓ 补体/细胞因子信号通路激活(提示TILs-髓系细胞互作关键作用)

排斥型/荒漠型:

✓ 上皮-间质转化(EMT)、基质重塑、WNT-β联蛋白通路激活 ✓ 与治疗抵抗和预后不良显著相关

临床意义

卵巢癌免疫表型不仅体现CD8+ T细胞空间分布的差异,更反映了TILs与髓系细胞的功能状态分化,这可能是导致患者预后差异的核心机制。炎症型肿瘤中T细胞-髓系细胞网络的活跃状态为联合免疫治疗提供了新靶点,而排斥型/荒漠型的基质重塑特征提示需针对性克服微环境抑制。

结果3、TILs-髓系细胞互作在卵巢癌不同CD8+免疫表型间存在显著差异

终末耗竭CD8+ TILs的功能可塑性

  • 新证据表明其功能状态取决于与髓系细胞的互作模式
  • 炎症型肿瘤中抗原经历型/耗竭CD8+ TILs的富集与瘤内髓系细胞存在显著共定位 髓系细胞亚群分布特征

炎症型肿瘤:

✓ 高密度CD11c+细胞(但荒漠型也存在,提示标记物单一性的局限) ✓ 富集CD86+pSTAT1+激活型TAMs(与抗肿瘤免疫相关)

排斥型/荒漠型肿瘤:

✓ CD11c+:CD68+髓系细胞同型互作增加 ✓ 形成CD8+:CD11c+:CD68+三重生态位,可能干扰CD8+ T细胞共刺激

关键临床关联

  • 富含PD-L1+髓系生态位的患者无进展生存期(PFS)显著更差
  • 纯炎症型肿瘤特有的CD8+:CD11c+互作生态位与ICI疗法响应正相关

空间互作定量模型:通过细胞邻域分析算法,首次量化不同免疫表型中CD8+与髓系细胞的互作频率

治疗抵抗新机制:发现某些TAM状态可通过破坏CD8+:CD11c+有效互作导致免疫逃逸。

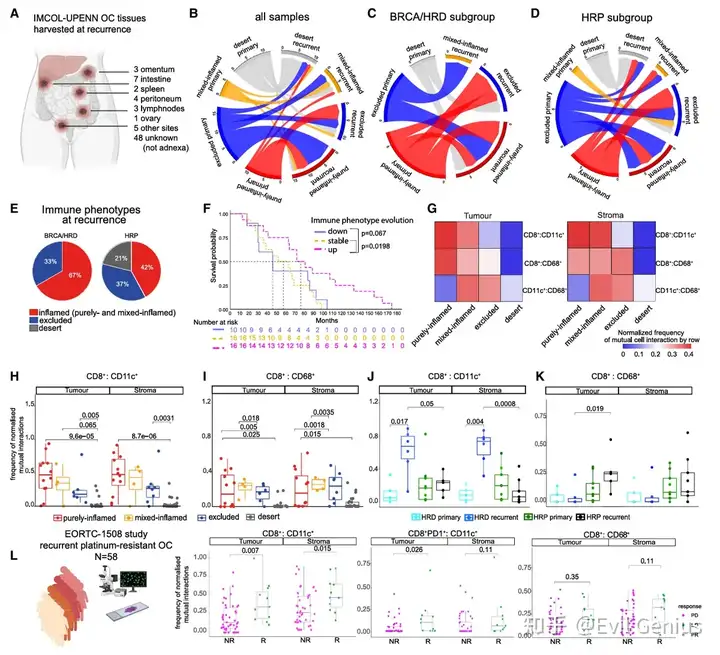
结果4、HRD状态与TILs-髓系细胞互作共同决定复发性卵巢癌的免疫表型演化与微环境架构

重新出现的肿瘤可以重建它们的CD 8+空间分布,并且通过扩展,重建它们的TME。

当根据HRD状态追踪免疫表型的演变时,尽管HRP肿瘤在很大程度上跨越不同的免疫表型并朝向排除或沙漠表型扩散,但大多数复发性BRCA/HRD保持或甚至朝向发炎状态演变。

通过对TILs-髓系细胞空间邻域关系的分析,发现:

复发性纯炎症型肿瘤

  • 保持最高频率的CD8+:CD11c+互作
  • 提示树突细胞(DC)持续参与抗肿瘤免疫应答

混合炎症型肿瘤

同时富集两种关键互作:

✓ CD8+:CD11c+(T细胞-DC) ✓ CD8+:CD68+(T细胞-TAM)

反映免疫微环境处于动态平衡状态

复发性排斥型肿瘤

主要特征为:

✓ CD8+:CD68+互作优势(与TAMs的免疫抑制性交互) ✓ CD8+:CD11c+:CD68+三重生态位

这种空间构型与原发灶高度相似,表明化疗后免疫排斥模式的"记忆性"。

HRD病例在肿瘤和间质区室中复发时显著增加CD8+:CD11c+ niche,高于HRP病例。

空间互作稳定性:复发肿瘤虽经历化疗筛选,但核心免疫互作模式(CD8+:DC vs CD8+:TAM)保持谱系特异性

HRD双刃剑效应:

优势:驱动DC依赖性抗肿瘤免疫

风险:HRP肿瘤中TAM介导的免疫抑制生态位加速形成

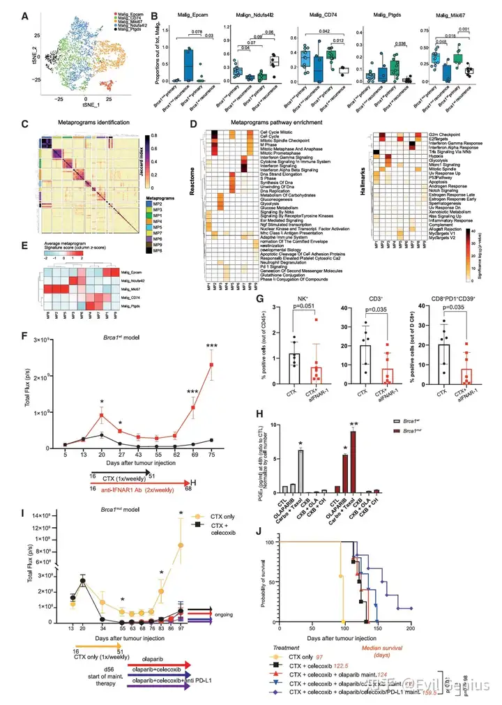
结果5、复发性小鼠卵巢癌模型中T细胞-髓系细胞炎症状态的时序异质性(实验验证)

研究通过基因工程小鼠模型再现了人类卵巢癌的三大关键特征:

HRD依赖性免疫记忆:BRCA1缺失肿瘤通过维持DC-T细胞互作抵抗免疫衰退

化疗耐药机制:BRCA野生型肿瘤通过CAF-TGFβ轴构建免疫抑制微环境

治疗新靶点:

  • Brca1mut:靶向CD11c+DC激活
  • Brca1wt:阻断TGFβ或补体通路

结果6、ApoE/Trem2信号轴驱动BRCA1野生型卵巢癌的免疫抑制性TAM网络——靶向阻断可延缓复发

BRCA1野生型卵巢癌中TAMs介导的免疫逃逸机制及靶向治疗突破

诊断标志物:

  • HRP肿瘤中Trem2/ApoEhi TAMs与CD8+ TILs负相关
  • CXCL9+ TAMs可作为HRD肿瘤免疫活化的预测指标

治疗策略:

  • BRCA1野生型:TREM2抑制剂联合铂类化疗
  • BRCA1突变型:CXCR3激动剂增强T细胞招募

结果6、OC复发过程中恶性细胞状态的演变

BRCA1突变型与野生型卵巢癌恶性细胞亚群的时空演化规律

恶性细胞异质性图谱

单细胞转录组鉴定

发现5种恶性细胞亚群,其动态演变呈现BRCA1状态依赖性:

Brca1mut原发瘤:

✓ 富集Epcamhigh/CD74high/Ptgdshigh亚群 ✓ 高表达FGFR信号通路及MHC II类抗原呈递基因(H2-Eb1/H2-Ab1/Cd74) ✓ Ptgdshigh亚群特征:前列腺素代谢活跃,化疗后扩增

Brca1wt复发瘤:

✓ 免疫抑制性Nduf4l2high亚群主导(过表达半乳糖凝集素-1) ✓ CD74high/Mki67high亚群丢失

代谢重编程特征

通过9个元程序(MPs)分析揭示:

Brca1mut特异性:

✓ MP7(干扰素信号/抗原呈递) ✓ MP4(PD-1/谷胱甘肽代谢)

Brca1wt特异性:

✓ MP3(糖酵解增强)

基因组不稳定性与免疫原性关联

拷贝数变异(CNV)分析

Brca1mut复发瘤呈现:

✓ 染色体2/3区段拷贝数增减 ✓ Epcamhigh亚群CNV异质性最高

CNV增加与免疫微环境重塑正相关

免疫逃逸双路径

Brca1mut肿瘤:

✓ 通过FGFR/COX信号通路逃避免疫清除 ✓ 维持基因组不稳定性以保留新抗原

Brca1wt肿瘤:

✓ Nduf4l2high/Galectin3+亚群驱动糖酵解依赖 ✓ 导致APCs功能丧失及T细胞排斥

临床启示

治疗策略分化:

BRCA1突变型:靶向FGFR/前列腺素通路联合免疫治疗

BRCA1野生型:抑制Galectin-1或糖酵解关键酶

预后标志物:CD74high亚群与长期生存正相关

结果8、肿瘤固有的脆弱性和OC复发的机制

干扰素信号与前列腺素代谢:卵巢癌治疗响应的双轴调控机制

干扰素信号的治疗必要性

临床前模型验证:

✓ 阻断IFNAR1使Brca1wt模型化疗疗效下降50% ✓ 显著减少NK细胞和活化耗竭型CD8+ T细胞浸润

机制阐释:

✓ 干扰素信号是化疗诱导免疫原性死亡(ICD)的关键媒介 ✓ 维持TME中T/NK细胞的抗肿瘤功能

前列腺素代谢的免疫逃逸作用

HRD肿瘤特异性:

✓ PARP抑制剂(奥拉帕尼)显著上调Brca1mut细胞PGE2分泌 ✓ COX-2抑制剂(塞来昔布)可完全阻断该效应

联合治疗突破:

✓ 化疗+塞来昔布组肿瘤体积缩小40%(vs 单用化疗) ✓ 三联维持治疗(奥拉帕尼+抗PD-L1+塞来昔布)中位生存期延长65%(160天 vs 97天)

转化医学价值

治疗策略优化

HRD卵巢癌:

✓ 一线化疗阶段:联合COX-2抑制剂增强免疫原性 ✓ 维持治疗阶段:PARPi+免疫检查点抑制剂+COX-2抑制剂三联方案

生物标志物:

✓ 肿瘤细胞CD74high/Ptgdshigh表型预测干扰素通路活性 ✓ 腹水PGE2水平可作为COX靶向治疗监测指标

临床研究启示

需重点评估PARPi引起的脂代谢重编程对免疫微环境的影响

针对HRD与HRP肿瘤设计差异化的维持治疗方案

最后来看看方法

单细胞数据分析

生活很好,有你更好

原创声明:本文系作者授权腾讯云开发者社区发表,未经许可,不得转载。

如有侵权,请联系 cloudcommunity@tencent.com 删除。

原创声明:本文系作者授权腾讯云开发者社区发表,未经许可,不得转载。

如有侵权,请联系 cloudcommunity@tencent.com 删除。

评论
登录后参与评论
0 条评论
热度
最新
推荐阅读
目录
  • 作者,Evil Genius
  • 每日bin语
  • 谁能想到写写文章都被攻击。
  • 今日我们分享文献
  • 王凌华的文章,运用邻域的细胞差异组成划分了CAFs的亚型,那么这种方法可不可以运用在免疫细胞上呢?很明显是可以的,但是大家一定要发散一下思维,中山医院的文章告诉我们微环境不仅仅是细胞组成和通讯,还有代谢也会引起免疫抑制和肿瘤逃逸,可见多组学已经在来的路上。
  • 其中基因组的一些知识,大家也是需要掌握的,单细胞分析已经是必备的了。
  • 知识积累
  • 卵巢癌(OC)是妇科恶性肿瘤致死的主要原因。
  • 约50%的OC患者肿瘤内存在肿瘤浸润淋巴细胞(TILs),原发灶中上皮内TILs(ieTILs)与总生存期(OS)正相关。同源重组缺陷(HRD)肿瘤具有更高新抗原负荷、更多TILs及PD-1/PD-L1免疫轴上调,但免疫检查点抑制剂(ICIs)疗效未达预期,目前尚无药物获批。PD-L1表达、肿瘤突变负荷等潜在生物标志物的预测价值仍有待验证。
  • 样本肿瘤类型--BRCA1突变型肿瘤和BRCA1野生型肿瘤。
  • 结果1、OC中TIL浸润的肿瘤内异质性揭示了与不同预后相关的四种CD8+免疫表型
  • 来自5个独立临床队列的697例卵巢癌样本(包含初治与复发配对肿瘤)。
  • CD8+高浸润(>21个/mm²)患者总生存期(OS)显著优于低浸润组,且与首次手术无残留病灶(R=0)无关。
  • 免疫表型分类
  • 通过将组织分割为均等亚区(ROIs),基于泛细胞角蛋白(CK+)标记区分肿瘤与间质区域,并应用CD8+密度阈值(21个/mm²),在初治卵巢癌中鉴定出四种免疫表型:
  • 临床验证
  • 在训练队列中,完全/混合炎症型患者OS显著优于排斥型/荒漠型
  • 在独立验证队列(HiTide-UPENN和NHS/NHSII TMA队列,n=418)中重现此规律,且多变量分析显示混合炎症/排斥/荒漠型的死亡风险比显著升高
  • 基因组关联
  • HRD阳性肿瘤(尤其是BRCA突变型)富集于炎症型,而HRP肿瘤更多表现为排斥/荒漠型
  • 全外显子测序显示:HRD阳性肿瘤(13/18例)与染色体不稳定性(断裂点数量)正相关,且HRD阳性+炎症型患者预后最佳。
  • 结果2、OC免疫表型的特征在于不同的TIL和髓样细胞状态
  • CD8+ T细胞亚群特征
  • 转录组特征
  • 炎症型肿瘤:
  • 排斥型/荒漠型:
  • 临床意义
  • 卵巢癌免疫表型不仅体现CD8+ T细胞空间分布的差异,更反映了TILs与髓系细胞的功能状态分化,这可能是导致患者预后差异的核心机制。炎症型肿瘤中T细胞-髓系细胞网络的活跃状态为联合免疫治疗提供了新靶点,而排斥型/荒漠型的基质重塑特征提示需针对性克服微环境抑制。
  • 结果3、TILs-髓系细胞互作在卵巢癌不同CD8+免疫表型间存在显著差异
  • 终末耗竭CD8+ TILs的功能可塑性
  • 炎症型肿瘤:
  • 排斥型/荒漠型肿瘤:
  • 关键临床关联
  • 空间互作定量模型:通过细胞邻域分析算法,首次量化不同免疫表型中CD8+与髓系细胞的互作频率
  • 治疗抵抗新机制:发现某些TAM状态可通过破坏CD8+:CD11c+有效互作导致免疫逃逸。
  • 结果4、HRD状态与TILs-髓系细胞互作共同决定复发性卵巢癌的免疫表型演化与微环境架构
  • 重新出现的肿瘤可以重建它们的CD 8+空间分布,并且通过扩展,重建它们的TME。
  • 当根据HRD状态追踪免疫表型的演变时,尽管HRP肿瘤在很大程度上跨越不同的免疫表型并朝向排除或沙漠表型扩散,但大多数复发性BRCA/HRD保持或甚至朝向发炎状态演变。
  • 通过对TILs-髓系细胞空间邻域关系的分析,发现:
  • 复发性纯炎症型肿瘤
  • 混合炎症型肿瘤
  • 同时富集两种关键互作:
  • 反映免疫微环境处于动态平衡状态
  • 复发性排斥型肿瘤
  • 主要特征为:
  • 这种空间构型与原发灶高度相似,表明化疗后免疫排斥模式的"记忆性"。
  • HRD病例在肿瘤和间质区室中复发时显著增加CD8+:CD11c+ niche,高于HRP病例。
  • 空间互作稳定性:复发肿瘤虽经历化疗筛选,但核心免疫互作模式(CD8+:DC vs CD8+:TAM)保持谱系特异性
  • HRD双刃剑效应:
  • 优势:驱动DC依赖性抗肿瘤免疫
  • 风险:HRP肿瘤中TAM介导的免疫抑制生态位加速形成
  • 结果5、复发性小鼠卵巢癌模型中T细胞-髓系细胞炎症状态的时序异质性(实验验证)
  • 研究通过基因工程小鼠模型再现了人类卵巢癌的三大关键特征:
  • HRD依赖性免疫记忆:BRCA1缺失肿瘤通过维持DC-T细胞互作抵抗免疫衰退
  • 化疗耐药机制:BRCA野生型肿瘤通过CAF-TGFβ轴构建免疫抑制微环境
  • 治疗新靶点:
  • 结果6、ApoE/Trem2信号轴驱动BRCA1野生型卵巢癌的免疫抑制性TAM网络——靶向阻断可延缓复发
  • BRCA1野生型卵巢癌中TAMs介导的免疫逃逸机制及靶向治疗突破
  • 诊断标志物:
  • 治疗策略:
  • 结果6、OC复发过程中恶性细胞状态的演变
  • BRCA1突变型与野生型卵巢癌恶性细胞亚群的时空演化规律
  • 恶性细胞异质性图谱
  • 单细胞转录组鉴定
  • 发现5种恶性细胞亚群,其动态演变呈现BRCA1状态依赖性:
  • Brca1mut原发瘤:
  • Brca1wt复发瘤:
  • 代谢重编程特征
  • 通过9个元程序(MPs)分析揭示:
  • Brca1mut特异性:
  • Brca1wt特异性:
  • 基因组不稳定性与免疫原性关联
  • 拷贝数变异(CNV)分析
  • Brca1mut复发瘤呈现:
  • CNV增加与免疫微环境重塑正相关
  • 免疫逃逸双路径
  • Brca1mut肿瘤:
  • Brca1wt肿瘤:
  • 临床启示
  • 治疗策略分化:
  • BRCA1突变型:靶向FGFR/前列腺素通路联合免疫治疗
  • BRCA1野生型:抑制Galectin-1或糖酵解关键酶
  • 预后标志物:CD74high亚群与长期生存正相关
  • 结果8、肿瘤固有的脆弱性和OC复发的机制
  • 干扰素信号与前列腺素代谢:卵巢癌治疗响应的双轴调控机制
  • 干扰素信号的治疗必要性
  • 临床前模型验证:
  • 机制阐释:
  • 前列腺素代谢的免疫逃逸作用
  • HRD肿瘤特异性:
  • 联合治疗突破:
  • 转化医学价值
  • 治疗策略优化
  • HRD卵巢癌:
  • 生物标志物:
  • 临床研究启示
  • 需重点评估PARPi引起的脂代谢重编程对免疫微环境的影响
  • 针对HRD与HRP肿瘤设计差异化的维持治疗方案
  • 最后来看看方法
  • 单细胞数据分析
  • 生活很好,有你更好
领券
问题归档专栏文章快讯文章归档关键词归档开发者手册归档开发者手册 Section 归档