首页
学习
活动
专区
圈层
工具
发布
社区首页 >专栏 >基因组 | Nat.Commun | 全基因组筛选确定红系分化所需的基因

基因组 | Nat.Commun | 全基因组筛选确定红系分化所需的基因

作者头像
生信菜鸟团
发布2025-06-28 11:10:20
发布2025-06-28 11:10:20
5710
举报
文章被收录于专栏:生信菜鸟团生信菜鸟团

Basic Information

  • 英文标题:A genome-wide screen identifies genes required for erythroid differentiation
  • 中文标题:全基因组筛选确定红系分化所需的基因
  • 发表日期:12 April 2025
  • 文章类型:Article
  • 所属期刊:Nature Communications
  • 文章作者:Greggory Myers | Rami Khoriaty
  • 文章链接:https://www.nature.com/articles/s41467-025-58739-w

Abstract

Para_01
  1. 完整的终端红细胞分化所需基因阵列仍未知。
  2. 为了解决这一知识空白,我们在人类红系祖细胞系HUDEP-2中进行了一次全基因组规模的CRISPR敲除筛选,并在一个定制的二次筛选中验证了红细胞分化的候选调控因子。
  3. 比较CRISPR文库、前原红细胞和正形红细胞中的sgRNA丰度,识别出了对前原红细胞存活和终端红细胞分化所必需的基因。
  4. 在识别出的顶级基因中包括已知的促红细胞生成调节因子,这突显了此次筛选的有效性。
  5. 值得注意的是,使用小于-1的Log2倍变化和小于0.01的错误发现率,筛选确定了277个对终端红细胞分化所必需的基因,其中包括多个先前通过GWAS未提名的基因。
  6. NHLRC2先前被暗示与溶血性贫血有关,是一个排名很高的基因。
  7. 我们建议,由于NHLRC2突变导致的贫血至少部分是由于红细胞分化缺陷所致。
  8. 筛选中另一个排名很高的基因是VAC14,我们在体外和体内验证了其在促红细胞生成中的需求。
  9. 因此,此次CRISPR筛选的数据可能有助于分类导致红细胞疾病的潜在机制。

Introduction

Para_01
  1. 红细胞(RBCs)在人体中承担着与二氧化碳交换氧气的重要作用,并且在骨髓中持续产生,这一过程称为红系生成1。
  2. 红系生成至少通过两个不同的分化阶段进行2。
  3. 在第一个阶段,多能造血干细胞和祖细胞(HSPCs)逐渐承诺到红系谱系,并产生能够有限自我更新的红系祖细胞。
  4. 在第二个阶段,被称为终末红系成熟,前红细胞(ProE)经历一系列细胞分裂,依次分化为嗜碱性红细胞(BasoE)、多色性红细胞(polyE)和正色素性红细胞(orthoE)。
  5. OrthoE 脱去它们的细胞核,产生网织红细胞,这些细胞发育成成熟的红细胞,也称为红血球。
Para_02
  1. 红细胞生成受外部信号分子的调控,这些信号分子影响负责红细胞生产的持续性细胞内过程。
  2. 虽然关于对红细胞生产重要的外部信号分子已经有很多了解,但调节终末红系分化的基因库仍未完全定义。
  3. 已有几个基因通过小鼠功能丧失研究或体外人类红系细胞研究被确认为红细胞发育所必需的。
  4. 然而,这些研究范围有限,仅涉及少数几个已知或疑似影响红细胞生产的基因。
  5. 由于红系细胞中有约10,000个基因被表达出来,不清楚其中有多少是正常红系发育所必需的功能基因。
Para_03
  1. 为了识别调控红系发育的新基因,进行了全基因组关联研究(GWAS),发现了数千个与RBC特征相关的变异。
  2. 为了验证GWAS的结果,定向的小规模功能丧失筛选成功地将GWAS最初提名的基因中的遗传扰动与破坏的红细胞生成联系起来。
  3. 这种方法成功验证了77种不同基因对人类红系发育的贡献。
  4. 然而,通过GWAS发现的93%的遗传变异位于非编码区域,这使得在所有处于连锁不平衡关系的附近基因中指派表型给任何一个特定基因存在相当大的不确定性。
Para_04
  1. 最近,一项CRISPR敲除筛选研究了染色质因素对小鼠造血分化的影响9。
  2. 这项有针对性的筛选(调查了680个基因)是在体外进行的,并随后进行了一个聚焦的perturb-seq实验(调查了80个基因)在体内9。
  3. 该研究确定了在HSPC维持或在不同谱系轨迹上引导前体细胞中的候选基因9,10。
  4. 尽管功能强大,类似的体内筛选策略只能以小规模进行,因为从HSPCs遗传修饰和移植到受体小鼠中产生限制。
Para_05
  1. 在这里,我们在人类红系祖细胞中进行了一次全基因组规模的CRISPR敲除筛选,以全面识别对终末红系发育所需的基因。
  2. 这项筛选之后,我们进行了一个专门用于验证原始全基因组分析中揭示的候选基因的目标二次筛选。
  3. 通过这种方法,我们确定了277个对终末红系分化所需的基因。
  4. 筛选出的排名靠前的基因包括先前已知的红系发育调节因子以及一些之前没有记录显示参与该过程的基因。
  5. 进一步的验证研究揭示了VAC14(PIKfyve蛋白激酶复合体的一个成员)在体外和体内红细胞生成中的需求,通过小鼠造血干细胞移植实验来证明。
  6. 这里报告的CRISPR筛选结果包含在一个网站上(https://cdb-rshiny.med.umich.edu/Khoriaty_Erythropoiesis/),我们认为这将作为研究人员探究造血作用的重要资源。

Results

A genome-scale CRISPR knock-out screen identifies regulators of erythroid development

全基因组规模的CRISPR敲除筛选鉴定出红细胞发育的调控因子

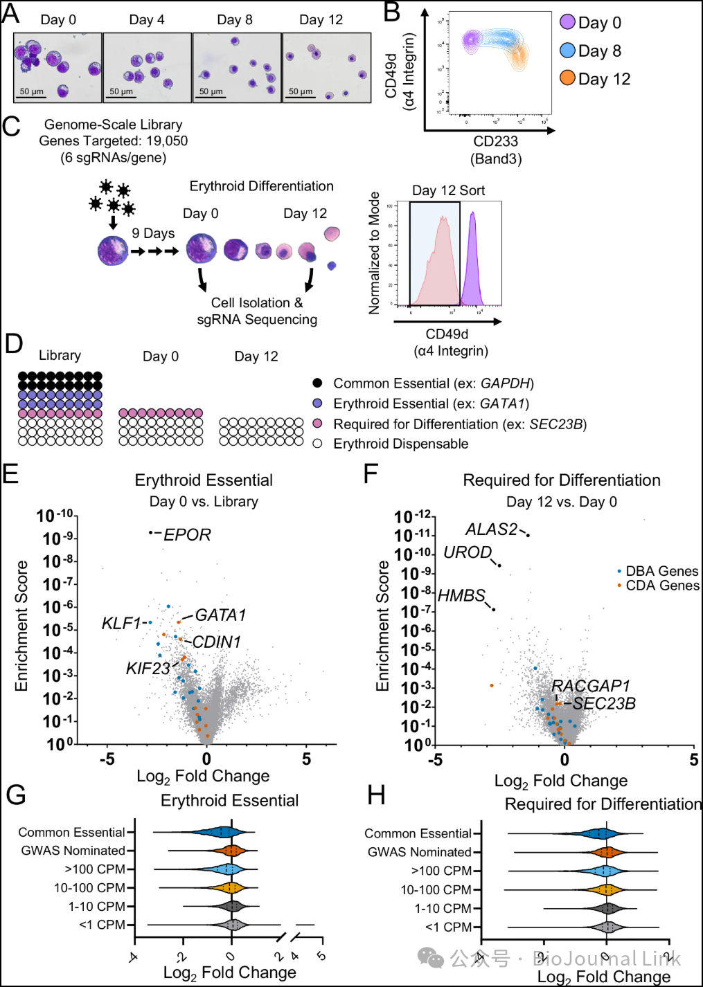
Para_01
  1. 为了确定哪些基因是红细胞分化所必需的,我们开发了一种全基因组规模的CRISPR敲除筛选方法,在这个筛选过程中,我们在每个红细胞中删除一个基因,并评估这种突变对红细胞分化的影响。
  2. 该筛选使用了人类红细胞系HUDEP-2进行。
  3. 当HUDEP-2细胞在‘维持培养基’中培养时,它们保持在前红细胞阶段,但在‘分化培养基’中培养时,它们会相对同步地分化,经过12天的分化后达到正红细胞阶段(图1A、B)。

Fig. 1: Genome-scale CRISPR knock-out screen in HUDEP-2 cells.

图片
图片

- 图片说明

◉ HUDEP-2细胞在分化第0、4、8和12天的Cytospin图像。这些图像是10个独立实验的代表性样本。◉ 通过流式细胞术检测HUDEP-2细胞在分化前以及分化第8天和第12天的CD233和CD49d表达。◉ 全基因组规模CRISPR敲除筛选策略,其中HUDEP-2细胞被转导h-GeCKOv2慢病毒文库,在维持培养基中培养9天后进行12天的分化。◉ 收集分化前的细胞,并在第12天分化时对活的CD49dlow细胞进行分选。◉ 图示表示文库中、分化前的HUDEP-2细胞和分化第12天的HUDEP-2细胞中sgRNA的相对丰度。◉ 与常见必需基因类似,靶向红系必需基因的sgRNA在第0天细胞中的丰度低于文库,而靶向红系分化相关基因的sgRNA在第12天相比第0天的HUDEP-2细胞中减少。◉ 火山图显示了MAGeCK基因水平富集评分(y轴)和代表每个基因所有sgRNA丰度的平均对数倍变化(x轴)。◉ 图E显示了第0天与文库分析中CDA和DBA相关的基因。◉ 图F显示了第12天与第0天分析中CDA和DBA相关的基因。◉ 常见必需基因、GWAS提名基因以及处于不同表达水平基因的sgRNA丰度平均对数倍变化,用于(G)第0天与文库分析,(H)第12天与第0天分析。◉ CPM=每百万读数的计数。原始数据见源数据文件。

Para_02
  1. 为了进行筛选,我们将GeCKOv2全基因组规模CRISPR敲除文库扩增并包装成慢病毒颗粒。
  2. 每个来自该文库的病毒颗粒递送123,411个单导向RNA(sgRNA)中的一个,这些sgRNA几乎靶向人类基因组中的所有基因(每种基因6个sgRNA),Cas9以及嘌呤霉素抗性盒。
  3. 在维持培养基中培养的HUDEP-2细胞以0.3-0.5的感染复数(MOI)被GeCKOv2慢病毒文库转导;这个低MOI允许大多数转导细胞仅接收一个sgRNA,从而每个细胞突变一个基因(图1C)。
  4. 用嘌呤霉素选择转导后的细胞,并在前体E阶段维持9天,以便清除由缺失基因编码的蛋白质并选择性淘汰具有必需基因缺失的细胞(图1C)。
  5. 存活的HUDEP-2细胞随后分化12天。
  6. 转导后第9天,细胞在开始分化时(第0天,D0)被收集。
  7. 此外,在分化的第12天(D12),根据CD49d(α4整合素)下调对正交色细胞进行了分选(图1C)。
Para_03
  1. 这个屏幕实验进行了生物三重重复,并且重要的是,覆盖率在整个过程中保持在>200倍(>200个细胞/sgRNA)以上,这是通过将75 × 10^6个细胞转导到全基因组规模的CRISPR文库中,并且在转导细胞经过Puromycin选择后始终保持>25 × 10^6个细胞在培养中实现的。

Analysis of the genome-scale CRISPR knock-out screen

基因组规模CRISPR敲除筛选的分析

Para_01
  1. 通过评估慢病毒CRISPR文库中sgRNA的丰度,在D0前体E和D12原始E阶段,我们试图识别对前体E存活至关重要的基因(标记为‘红细胞必需’)以及从前体E分化到原始E所需的基因(标记为‘分化所需’)。
  2. 针对红细胞必需基因的sgRNA预计在D0前体E阶段与CRISPR文库相比会被耗尽(图1D),而针对红细胞分化所需的基因的sgRNA预计在与D0相比的D12阶段会减少(图1D)。
Para_02
  1. 基因组规模的CRISPR敲除筛选分析表明,与CRISPR文库相比,在D0原红细胞中,针对已知红细胞生成调节因子如EPOR、GATA1和KLF1的sgRNA呈现不足,正如预测的那样(图1E)。
  2. 同样地,与D0原红细胞相比,在D12正红细胞中,针对参与血红素生物合成所必需基因如HMBS、UROD和ALAS2的sgRNA也有所减少(图1F)。
Para_03
  1. 我们分析了已知在先天性红细胞发育不良性贫血(CDA)中突变的一组基因,这种疾病的特点是由无效的红细胞生成导致的部分贫血11。
  2. 在这一筛选过程中,某些CDA基因如CDIN1(以前称为C15ORF41)和KIF23似乎对红细胞生成是必需的,而其他一些基因如SEC23B和RACGAP1则似乎对于红细胞分化是必需的(图1E、F,补充图1A、B和补充表1)。
  3. 我们还对在Diamond-Blackfan贫血(DBA)中常见突变的基因进行了类似的分析12。
  4. 正如预期的那样,在全基因组规模的筛选中,DBA基因似乎是红细胞生成所必需的13(图1E、F,补充图1C、D和补充表1)。
  5. 少数与CDA或DBA相关的基因倾向于对红细胞生成是必需的或对红细胞分化是必需的,但在全基因组规模的筛选中未能达到统计显著性。
  6. 这一发现可能归因于单个sgRNA靶向效率的变化(补充图1A-D),正如我们对其他基因所展示的那样(补充图1E)。
  7. 综上所述,这些发现验证了这种CRISPR筛选策略。
Para_04
  1. 我们接下来确定了‘共同必需’基因列表,这些基因在Dependency Map联盟数据库中包含的超过90%的细胞系中都表现出生存需求14,15,16,17,并检查了这些基因在终末红细胞成熟中的需求。
  2. 分析被分层以定义‘共同必需’基因的子集,这些子集是红细胞必需的或对红细胞分化有需求。
  3. 我们还对GWAS提名的与RBC计数或血红蛋白水平相关的基因进行了类似的分析18。
  4. 所有剩余的基因根据它们在红细胞中的表达水平进行分层19,并分析了它们对红细胞生成的需求,如上述一样。
Para_05
  1. 正如预期的那样,"共同必需"的基因在终末期红细胞成熟过程中是最需要的(图1G、H)。
  2. 值得注意的是,并非所有‘共同必需’的基因都是红细胞必需的,这一观察结果可能是由于基因组规模筛选中包含的sgRNA效率不同(补充图1E),或者是因为Dependency Map Consortium包括的癌细胞系与HUDEP-2细胞之间的差异。
  3. 与表达水平较低的基因相比,在红细胞中更丰富表达的基因更有可能是红细胞必需的或对红细胞分化至关重要(图1G、H),这表明表达水平和红细胞生成功能相关性之间存在关联。

Validation of the genome-wide CRISPR screen results

全基因组CRISPR筛选结果的验证

Para_01
  1. 虽然CRISPR筛选可能受到单个sgRNA删除效率差异的影响,但可以通过使用更多针对每个基因的sgRNA来减轻这一缺点。因此,我们排除了先前确定的核心适应性基因,并设计了一个定制的CRISPR敲除文库,该文库包含10个sgRNA,针对通过全基因组规模筛选结果提名的前1100个红细胞生成阳性调控候选基因(包括300个候选红细胞必需基因和800个分化所需候选基因),以及500个非靶向(对照)sgRNA。
Para_02
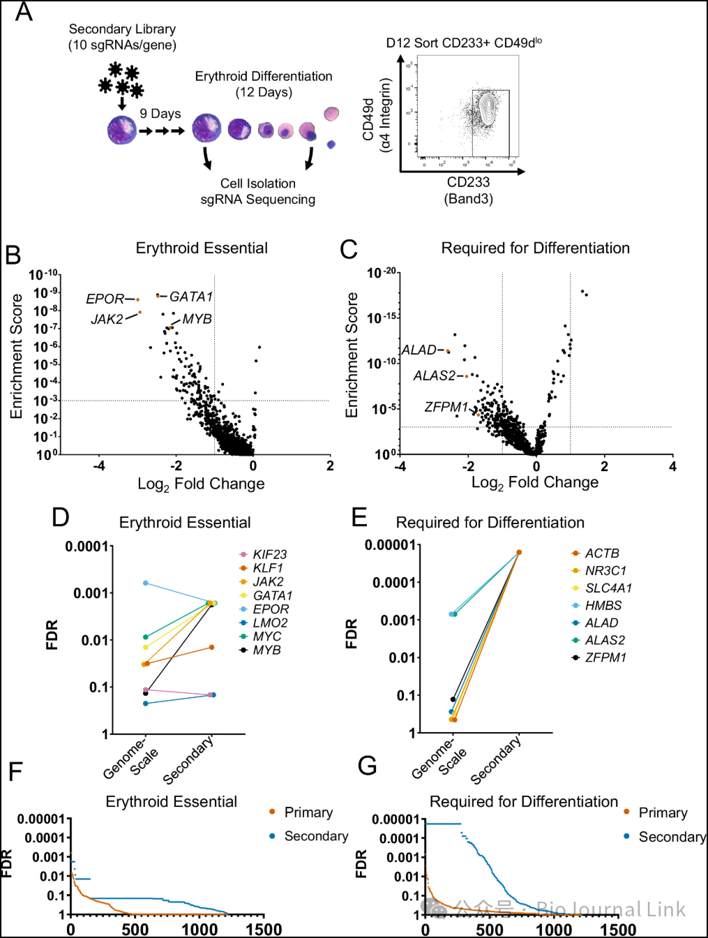
  1. 新的sgRNA池被克隆到LentiCRISPRv222中,然后对包含所有sgRNA的质粒文库进行了深度测序(补充图2)。
  2. 在包装成慢病毒颗粒后,二次筛选以与全基因组筛选类似的方式进行,并做了两个改变(图2A)。
  3. 首先,在第12天,根据BAND3(CD233)表达和CD49d下调(即CD49dloCD233+)选择正交E细胞(图2A)。
  4. 其次,在整个二次筛选过程中,覆盖率保持在>1000倍(>1000个细胞/sgRNA)。
  5. 高覆盖率深度结合增加的每个基因的sgRNA数量旨在增强此次验证性CRISPR筛选结果的统计置信度。
  6. 二次筛选在生物学三重复中进行。
  7. 比较了二次CRISPR文库、D0前体E细胞和D12正交E细胞中的sgRNA丰度,以识别红系必需基因和分化所需的基因,如上所述(图1D)。
  8. 以上是根据您的要求译整理的结果。

Fig. 2: Secondary targeted CRISPR knock-out screen in HUDEP-2 cells.

图片
图片

- 图片说明

◉ 二次(验证)CRISPR敲除筛选概述,其中HUDEP-2细胞被转导了定制的目标慢病毒库,在维持培养基中培养了9天,随后分化了12天。◉ 收集了在分化前的细胞,并在分化的第12天收集了活的CD49dlow CD233+细胞进行分选。◉ 比较了二次CRISPR文库与后两个细胞群体之间的sgRNA丰度。◉ 火山图显示MAGeCK基因水平富集评分在y轴上,每个基因的sgRNA丰度平均对数值变化在x轴上的(B)第0天对比文库分析和(C)第12天对比第0天分析。◉ 在几个已表征的(D)红系必需基因和(E)红系分化所需的基因方面,二次筛选相比全基因组筛选具有改进的错误发现率(FDR)。◉ 在针对筛选和全基因组筛选中几乎所有的基因在两种分析中均表现出改进的FDR,(F)第0天对比文库分析和(G)第12天对比第0天分析。◉ 源数据在源数据文件中提供。

Comparison between the initial genome-wide screen and the secondary validation screen

全基因组初筛与二次验证筛选的比较

Para_01
  1. 分析显示,已知的红细胞生成调节因子如EPOR、GATA1、MYB和JAK2是D0前红细胞中与次级文库相比sgRNA耗竭程度最高的基因之一(图2B)。
  2. 同样地,干扰了对红细胞成熟重要的基因如ALAS2、ALAD和ZFPM1的sgRNA在D12正红细胞中相对于D0前红细胞中的耗竭程度也非常高(图2C)。
Para_02
  1. 为了确定次级筛选是否比全基因组筛选更能区分真正的阳性结果与随机背景噪音,我们首先选择了一些定义明确的红细胞生成调节因子,并比较了在这两种筛选中每个基因达到的统计置信度(错误发现率;FDR)。值得注意的是,这项分析中包含的基因的FDR总体上在次级筛选中比全基因组筛选中更低,无论是对于红细胞必需基因(图2D)还是对于红细胞分化所需的基因(图2E)。
Para_03
  1. 同样地,在更广泛的层面上,所有基因的功能缺失率(FDRs)在全基因组规模筛选和次级筛选之间进行了比较。
  2. 这一分析总体上显示出了一致的模式,特别是在次级筛选中功能缺失率有所提高,尤其是在测试基因对红细胞分化的需求时(图2F、G)。
  3. 综合以上结果,这些数据表明,验证筛选确实提高了识别红细胞生成调节因子的统计功效,与全基因组规模筛选相比。

Comparison between erythroid genes nominated by CRISPR screens versus GWAS

CRISPR筛选和全基因组关联研究中提名的红细胞基因之间的比较

Para_01
  1. 许多基因以前已被全基因组关联研究(GWAS)证明与红细胞生成有关,在这些研究中发现了单核苷酸变异与各种红细胞特征相关。
  2. 我们选择了由GWAS提名并与红细胞计数或血红蛋白浓度相关的一组基因(NHGRI-EBI GWAS目录)。
  3. 这159个通过GWAS识别出的基因被纳入次级文库,其中20个和88个分别在错误发现率小于0.05的情况下被验证为红系必需基因或分化所需的基因。
Para_02
  1. 最近发表的一项研究确定了412个与红系发育可能相关的GWAS提名候选基因。
  2. 这项优雅的研究评估了使用短发夹RNA(shRNA)筛选下调这412个基因的影响,在体外分化为红细胞的CD34+ HSPCs中进行。
  3. 在这项shRNA筛选中,发现412个基因中有77个对红细胞分化有影响。
  4. 相比之下,在这里报告的CRISPR筛选中,分别使用MAGeCK统计截止值0.01或0.1,有69个或177个基因似乎影响红细胞生成。
  5. 值得注意的是,在我们的CRISPR筛选中鉴定为红细胞生成潜在调节因子的大多数GWAS提名基因(分别在MAGeCK统计截止值0.01或0.1时,69个基因中的51个或177个基因中的137个)似乎没有在已发表的shRNA筛选中得到验证(图3A),表明这两种筛选策略是互补的。

Fig. 3: GWAS and genome-scale CRISPR screens provide complimentary approaches to identify regulators of erythropoiesis.

图片
图片

- 图片说明

◉ 一些候选基因被提名为在红细胞生成中发挥作用,这些基因是通过全基因组关联研究或在HUDEP-2细胞中进行的CRISPR敲除筛选确定的。◉ ES富集评分。◉ 在CRISPR筛选中鉴定出的基因数量,这些基因被认定为红细胞必需(EE)或分化所需(RD),以及它们在常见必需基因、全基因组关联研究提名基因以及其他基因中的分布情况。◉ 共享基因表示同时是常见必需且被全基因组关联研究提名的基因。◉ 数据显示了两种统计截止值:FDR < 0.05 和 FDR < 0.01 + log2倍变化 < -1。

Para_03
  1. 几个因素可能解释了这些不同筛选实验结果之间的差异。
  2. 在HSPC筛选中被鉴定为红细胞生成调节基因但在HUDEP-2筛选中未被鉴定出的基因可能影响红细胞生成在红系分化早期阶段(如BFU-E或CFU-E细胞)或以非红系细胞自主的方式影响红细胞生成。
  3. 相反,在HUDEP-2细胞中进行的筛选可能独特地识别那些影响终末红系分化的基因,但这些基因在HSPC培养中的早期祖细胞(如多能祖细胞)中可能导致致死性。
  4. 此外,shRNA介导的mRNA下调与CRISPR/Cas-9介导的基因失活之间的差异可能解释了这些筛选之间的一些差异。
Para_04
  1. 基于当前屏幕,我们估计有40个基因是红细胞必需基因,有237个基因对于红细胞分化是必需的(使用log2倍变化小于-1和错误发现率小于0.01作为截止标准)(图3B)。
  2. 重要的是,83%(错误发现率小于0.01)在当前CRISPR全基因组规模筛选中被鉴定为红系造血候选调控因子的基因没有被GWAS提名。
  3. 因此,本次进行的无偏全基因组筛选不仅识别了之前已知的和GWAS提名的基因,还发现了新的红系造血调控因子。

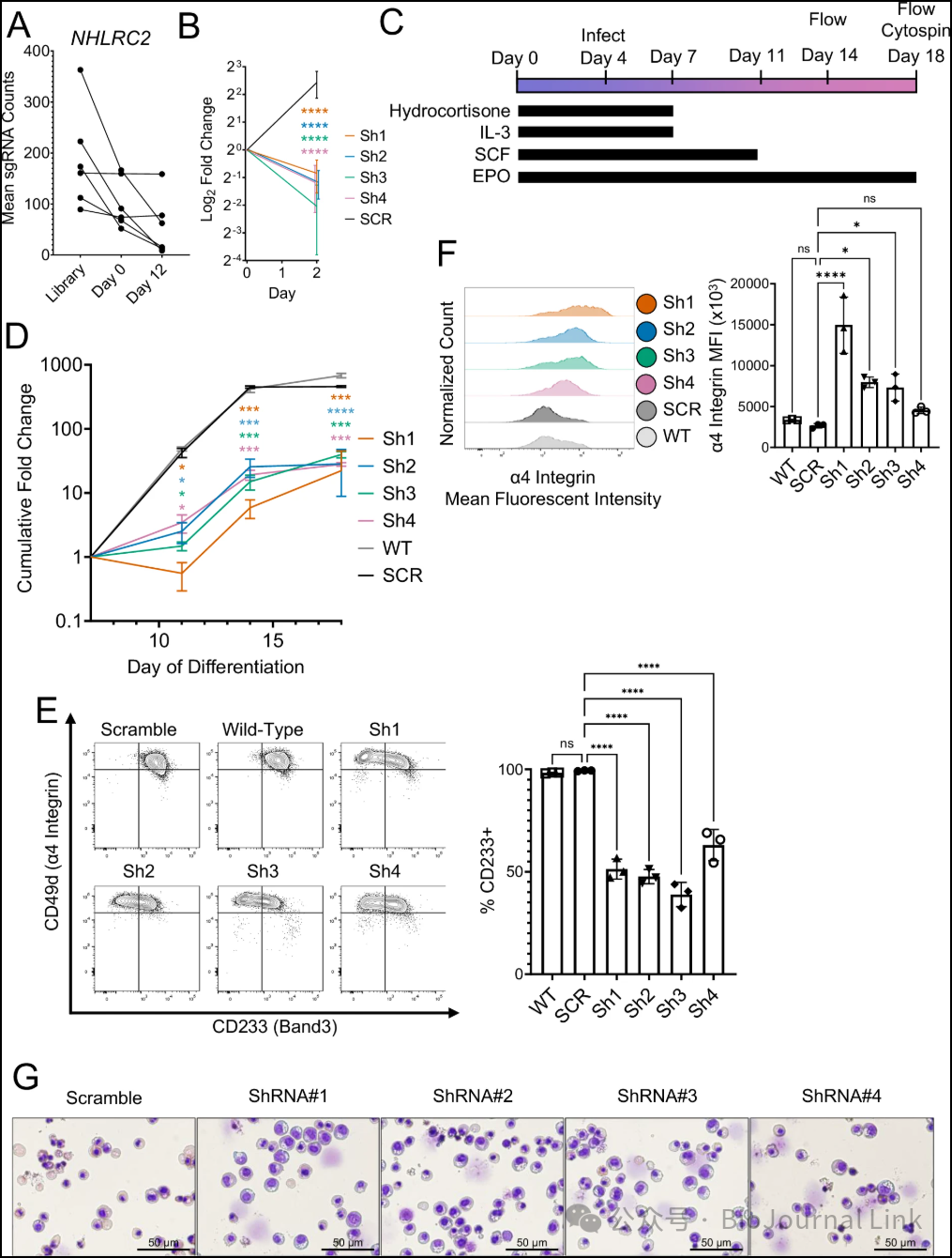
Discovery of erythroid differentiation genes I: NHLRC2 expression is required in human erythroid progenitors

红系分化基因的发现I:NHLRC2在人红系祖细胞中表达是必需的

Para_01
  1. 令人惊讶的是,在CRISPR筛选中发现几个先前被认为与溶血性贫血有关的基因对于红细胞分化是必需的23。
  2. 我们试图验证其中一个这样的基因NHLRC2对于红细胞分化的需求(图4A)。
  3. 使用四种shRNA中的任何一种在HUDEP-2细胞中敲除NHLRC2会导致在诱导分化前发生细胞死亡(图4B)。

Fig. 4: NHLRC2 is required for erythroid differentiation.

图片
图片

- 图片说明

◉ A Mean sgRNA丰度在文库、HUDEP-2细胞分化前(第0天)以及分化第12天的HUDEP-2细胞中,从全基因组规模的CRISPR筛选中恢复的数据。◉ B 在用4种针对NHLRC2的shRNA(导致NHLRC2 mRNA减少40%-80%)或随机对照shRNA转导后,HUDEP-2细胞在维持培养基中的计数变化倍数。◉ 统计分析使用了双向方差分析(two-way ANOVA),随后进行Dunnett多重比较检验(每个条件有3个生物学重复,数据表示为平均值±标准偏差)。◉ C CD34+ HSPCs体外向红细胞分化的策略。◉ D 在用4种针对NHLRC2的shRNA或随机对照shRNA转导后,由CD34+ HSPCs分化出的红细胞的计数变化倍数。◉ 与随机对照相比,进行了统计分析,使用了双向方差分析(two-way ANOVA),随后进行Dunnett多重比较检验(每个条件有3个生物学重复,数据表示为平均值±标准偏差)。◉ E 在分化第14天和F 在分化第18天时,通过流式细胞术评估用4种针对NHLRC2的shRNA或随机对照shRNA转导后的HSPCs的红细胞分化情况。◉ 活细胞被分析了CD233和CD49d表达情况。◉ 统计分析使用了一元方差分析(one-way ANOVA),随后进行Dunnett多重比较检验(每个条件有3个生物学重复,数据表示为平均值±标准偏差)。◉ G 用4种针对NHLRC2的shRNA或随机对照shRNA转导后,分化第18天的红细胞的细胞涂片图像,来源于CD34+ HSPCs。◉ 图片代表了4个独立实验。◉ ns,不显著;p < 0.05;p < 0.01;p < 0.001;****p < 0.0001。◉ 源数据见源数据文件。

Para_02
  1. 我们随后验证了NHLRC2在人原代CD34+细胞进行红系分化过程中的需求(图4C)。
  2. 使用四种shRNA之一敲低NHLRC2导致培养物中细胞数量减少(图4D和补充图3A、B)并且在分化第14天时BAND3+红系细胞数量减少(图4E)。
  3. 细胞数量的减少可归因于凋亡增加(补充图3C-F)。
  4. 在分化第18天,存活下来的NHLRC2耗尽的细胞根据α4整合素染色(图4F)和形态学分析(图4G)显得分化程度低于野生型细胞。
  5. 接下来,我们将CD34+HSPCs在扩增培养基中转导,分别用靶向NHLRC2或随机对照shRNA处理,并随后对HSPCs进行红系分化。
  6. NHLRC2下调导致前体阶段出现红系缺陷(补充图4)。
  7. 总之,这些结果表明NHLRC2对于有效的红系分化是必需的。

Discovery of erythroid genes II: VAC14 is required for human erythroid maturation

红细胞基因的发现II:VAC14对于人类红细胞成熟是必需的

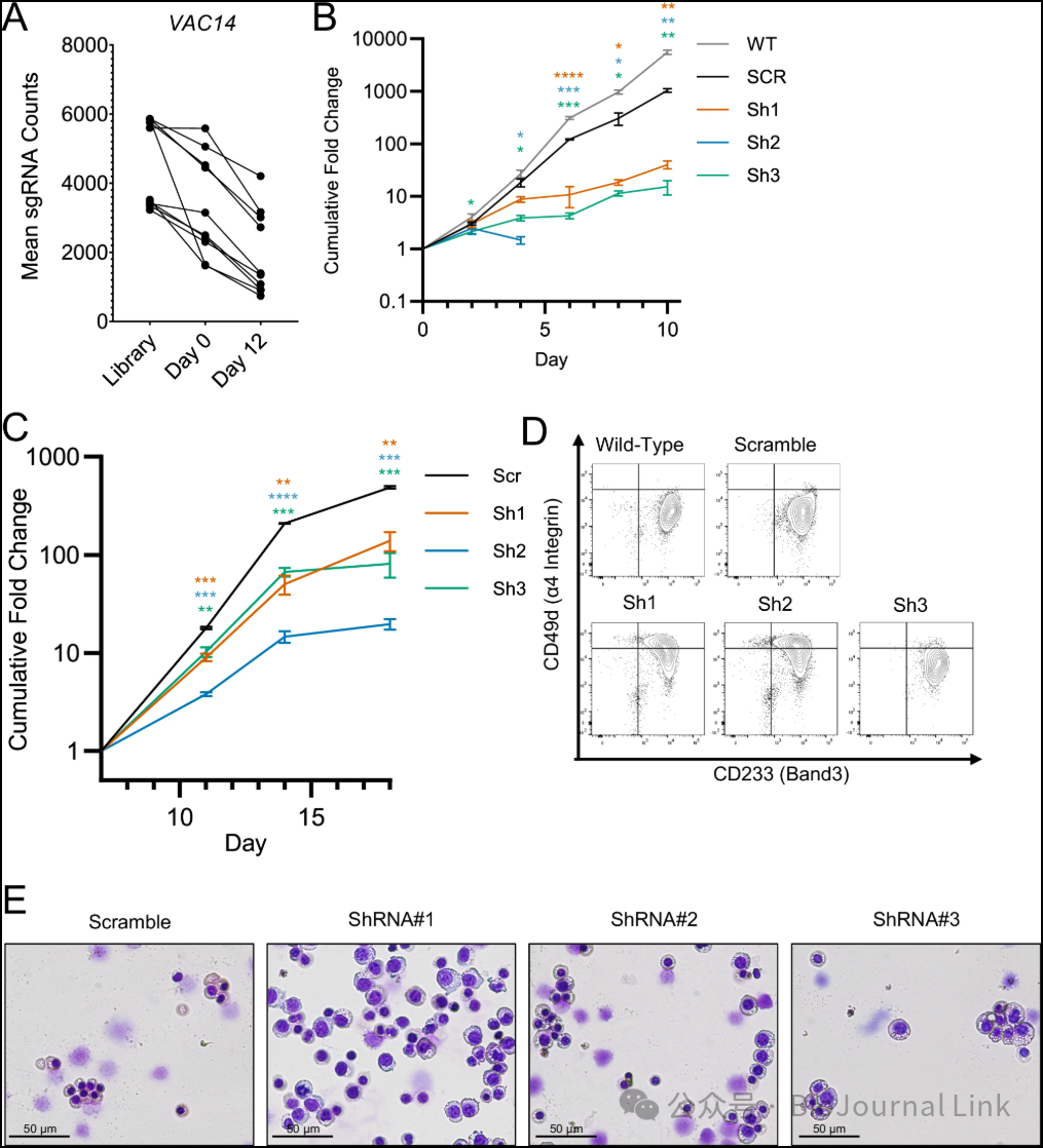
Para_01
  1. 在基因组中,对1095个细胞系中的不到5%是必不可少的基因里,有107个基因被预测对于红细胞生成是必需的(使用log2倍变化小于−1和FDR小于0.01作为阈值),其中包括VAC14(图5A)。
  2. 为了评估VAC14在人类红细胞成熟中的作用,我们首先用三种针对VAC14的shRNA之一转导了HUDEP-2细胞。
  3. 与转导了随机对照shRNA的细胞相比,HUDEP-2细胞中VAC14的下调导致细胞增殖减少(图5B)。

Fig. 5: VAC14 is required for human erythroid differentiation.

图片
图片

- 图片说明

◉ A 组表示在文库、HUDEP-2 细胞分化前以及分化至第 12 天时 sgRNA 丰度的平均值,这些数据来自二次定制的 CRISPR 筛选。◉ B 组表示用三种针对 VAC14 的 shRNA(导致 VAC14 mRNA 水平降低 50%-70%)或随机对照 shRNA 转导后,在维持培养基中生长的 HUDEP-2 细胞计数的变化倍数。使用双向方差分析后进行 Dunnett 多重比较检验与随机对照组进行统计学分析(每个条件有 3 个生物学重复,数据表示为平均值±标准偏差)。◉ C 组表示用三种针对 VAC14 的 shRNA 或随机对照 shRNA 转导后的 CD34+ HSPCs 分化出的红细胞计数的变化倍数。使用双向方差分析后进行 Dunnett 多重比较检验(每个条件有 3 个生物学重复,数据表示为平均值±标准偏差)。◉ D 组表示通过流式细胞术评估的红细胞分化情况。◉ E 组表示在分化至第 18 天时,用三种针对 VAC14 的 shRNA 或随机对照 shRNA 转导后由 HSPCs 分化的红细胞的细胞涂片图像。图像代表了 3 个独立实验。◉ p < 0.001;*p < 0.0001。◉ 源数据见源数据文件。

Para_02
  1. 为了进一步定义VAC14在人红细胞中的作用,我们将CD34+造血干细胞用三种针对VAC14的shRNA之一转导,然后诱导红细胞分化。
  2. VAC14下调导致红细胞数量减少(图5C和补充图5A、B)和凋亡增加(补充图5C-F)。
  3. 此外,虽然大多数野生型或随机shRNA转导的细胞在分化第18天时为多色红系母细胞,但通过流式细胞术评估显示,VAC14下调的细胞表现出延迟分化,表现为CD49d下调减少(图5D)。
  4. 通过细胞离心评价形态学也显示出类似结果(图5E)。
  5. VAC14下调还导致前体阶段的红细胞缺陷(补充图5G)。
  6. 这些发现表明VAC14在红细胞成熟中起作用。

Vac14 is required for murine erythroid cell maturation

Vac14对于小鼠红细胞成熟是必需的

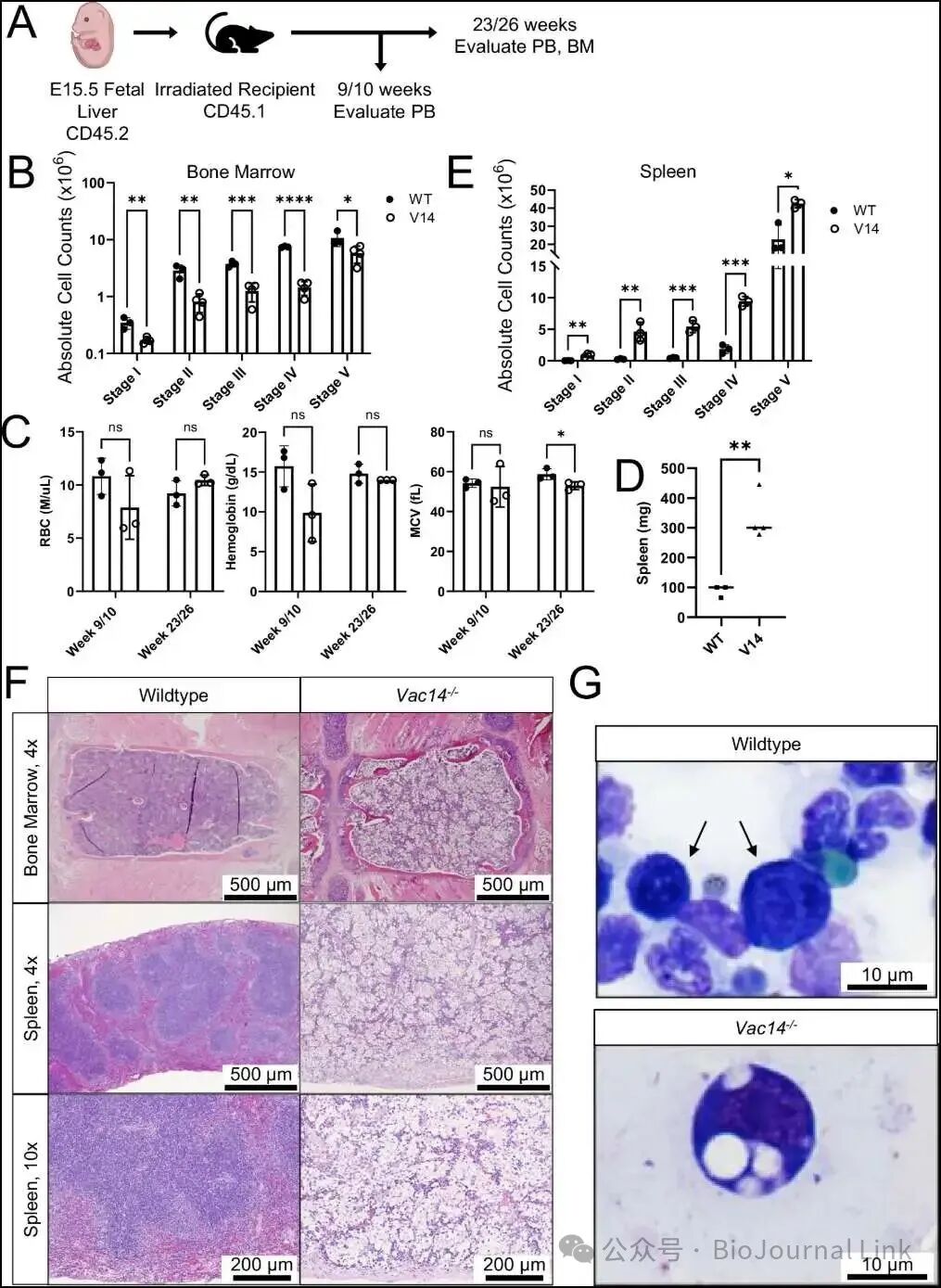
Para_01
  1. 我们接下来试图定义Vac14在体内红细胞生成中的作用。由于Vac14敲除小鼠表现出围产期致死性24,我们从E.15.5 Vac14敲除(或野生型对照)小鼠胚胎中提取胎儿肝脏细胞,并将其移植到致死辐射处理后的成年受体小鼠体内(图6A)。
  2. Since Vac14 null mice exhibit perinatal lethality24, we harvested fetal liver cells from E.15.5 Vac14 null (or wildtype control) murine embryos and transplanted them into lethally irradiated adult recipient mice (Fig. 6A).

Fig. 6: Vac14 is required for mouse erythropoiesis.

图片
图片

- 图片说明

◉ 用致死剂量辐射处理的野生型小鼠移植了Vac14−/−或野生型胎儿肝脏细胞。◉ 在移植后23至26周,受体小鼠骨髓中终末分化红细胞的绝对数量。◉ 阶段I至V分别对应前体E、嗜碱性E、多色性E、正色性E和网织红细胞/红细胞。◉ 在移植Vac14-/-或野生型胎儿肝脏细胞后的第9至10周或第23至26周,受体小鼠的红细胞计数、血红蛋白水平和平均红细胞体积(MCV)。◉ 在移植Vac14−/−或野生型胎儿肝脏细胞后的第23至26周,小鼠脾脏的重量。◉ 在移植后23至26周,受体小鼠脾脏中终末分化红细胞的绝对数量。◉ (B-E)的统计分析使用了未配对t检验,并没有进行多重比较校正(n=3只野生型小鼠和n=4只Vac14−/−小鼠,数据表示为平均值±标准差)。◉ 从移植Vac14−/−胎儿肝脏细胞的受体小鼠中收获的胸骨骨髓和脾脏的组织学检查显示造血减少和大细胞内空泡。◉ 移植Vac14−/−胎儿肝脏细胞的小鼠骨髓中存在空泡红系祖细胞(proE)。◉ (F, G)中的图像是两个独立实验的代表。箭头指示红系祖细胞。ns表示不显著;p<0.05;p<0.01;p<0.001;****p<0.0001。源数据见源数据文件。

Para_02
  1. 移植了Vac14 null胎肝细胞的移植物显示出红系发育缺陷,在骨髓中促红细胞、嗜碱性红细胞、多色性红细胞和正红细胞的数量显著减少(图6B和补充图6A)。
  2. 尽管骨髓中终末分化红细胞数量显著减少,但移植了Vac14 null胎肝细胞的小鼠并未表现出贫血(图6C),这可能是由于观察到这些小鼠出现了巨大的脾肿大(图6D),与脾脏外骨髓红细胞生成增加(图6E)有关。
  3. 额外的外周血计数和骨髓及脾脏造血的流式细胞术分析总结于补充图6B–F和补充图7A–I。
Para_03
  1. 组织学评估显示,移植了Vac14-null HSCs的小鼠骨髓中弥漫性浸润了一群大的空泡细胞,形态上与吞噬活性的巨噬细胞一致(图6F)。
  2. 这些细胞经常含有胞质内红细胞,这与噬血细胞现象一致。
  3. 红系细胞中也观察到胞质空泡(图6G),没有明显的阶段偏好。
  4. 总体而言,髓系谱系细胞的数量减少,但它们的成熟似乎正常,尽管这些细胞中也观察到了胞质空泡(补充图6C-E)。
  5. 巨核细胞数量减少,但未表现出空泡化。
Para_04
  1. 组织学评估显示,移植了Vac14-null HSPCs的小鼠脾脏明显增大,红髓被组织驻留的巨噬细胞和红系及粒系谱系的髓外造血细胞弥漫性扩张(图6F和补充图8)。
  2. 组织驻留的巨噬细胞内的空泡对脂质(用苏丹黑染色)、脂滴蛋白(用perilipin-1染色)和多糖(用Periodic acid-Schiff染色)均呈阴性反应,而部分空泡化的巨噬细胞在不同程度上对铁(用Perls染色)呈阳性反应,进一步支持了噬血现象的存在(补充图9)。

Discussion

Para_01
  1. 在这份报告中,我们设计了一个无偏的全基因组CRISPR敲除筛选实验,以定义在红细胞分化过程中所需的基因集合。
  2. 由于红白血病细胞系K562和HEL表现出较差的红细胞分化能力,并且几个已经确立的红细胞必需基因(如EPOR、KLF1和ALAS2)在这两个细胞系中都是可有可无的14,15,16,25,我们选择在HUDEP-2细胞中进行筛选。
  3. HUDEP-2细胞系来源于HSPC26,并且能够半同步地进行红细胞分化,忠实再现了人类终末期红细胞成熟的关键方面,包括血红蛋白化和染色质凝聚27。
  4. 尽管原代HSPC可以在体外高效地分化为红细胞,但使用标准分化方案的分化过程是异步的,并且难以获得足够数量的HSPC来进行全基因组规模的CRISPR筛选。
Para_02
  1. 这份报告中展示的筛选实验旨在识别对红细胞生存至关重要的基因(红系必需基因)以及对红细胞分化所需的基因。
  2. 令人欣慰的是,在这次筛选中,已知对红系祖细胞存活至关重要的几个基因(如EPOR、GATA1和MYB)被列为排名靠前的红系必需基因。
  3. 同样地,正如预期的那样,编码血红蛋白生物合成酶的基因(如ALAS2、ALAD、HMBS、PPOX)也被列为对红细胞分化必不可少的基因之一。
  4. 这些发现增强了我们对筛选结果的信心。
  5. 重要的是,基于此次筛选,我们估计有40个基因是红系必需基因,而237个基因是对红细胞分化所必需的基因(使用log2倍数变化<−1和FDR<0.01作为截止标准),其中大多数基因以前未被证明与红细胞生成有关。
Para_03
  1. 使用旨在将基因组变异与红细胞特征关联起来的全基因组关联研究(GWAS),已经提名了许多候选基因在红细胞生成中发挥重要作用。
  2. 然而,将GWAS识别的变异与目标基因关联起来具有挑战性,因为大约93%与血液细胞特征相关的变异位于非编码区域。
  3. 此外,验证数十万种变异在调节红系特征中的作用将是极其困难的,因为每个变异可能调控几种基因,而每种基因可能被许多变异调控。
  4. 尽管存在这些复杂情况,先前的努力评估了由GWAS提名的412个基因在红细胞生成中的作用,表明其中77个似乎调控红系发育。
  5. 验证的基因比例相对较低可能是由于对应于GWAS识别的非编码变异的基因分配错误。
  6. 与GWAS不同,这里报道的无偏CRISPR敲除筛选旨在靶向人类基因组中几乎所有的蛋白编码基因,因此有望在没有先验知识或暗示这些基因功能与红系分化之间有任何联系的情况下识别调控红系分化的基因。
  7. 事实上,这里报告的二次筛选确定了277个似乎在红细胞生成中起作用的基因,其中大多数(约85%)之前未通过GWAS在红系分化中受到质疑。
  8. 因此,本研究表明CRISPR筛选代表了一种强大的补充手段,用于通过GWAS识别对红系发育必需的基因。
Para_04
  1. 尽管主要筛选和次要筛选分别包含了每个基因6或10个sgRNA,从而减少了单个sgRNA效率差异以及脱靶效应的影响,并且分析是在适当的大型筛选条件下进行的保守FDR分析,但在得出任何特定基因在红细胞生成中的作用之前,仍需进行验证实验。
  2. 此外,在HUDEP-2中观察到的发现需要在从初级HSPCs分化出的红细胞或体内红细胞中进行验证。
  3. 如上所述,我们筛选中排名靠前的基因包括已知对红细胞生成至关重要的基因,如EPOR、GATA1和血红蛋白生物合成基因,这使我们相信这里报告的大多数发现可能会在初级红细胞中得到验证。
  4. 需要注意的是,HUDEP-2细胞大致相当于红细胞生成的前体阶段,因此,那些对于较早阶段红细胞祖细胞可能至关重要但对终末分化红细胞不重要的基因,在本次筛选中不应被识别。
Para_05
  1. 令人惊讶的是,许多以前与溶血性贫血相关的基因在这次筛选中被鉴定为红系分化所必需。
  2. 例如,在2018年,一种名为FINCA的疾病被报道是由NHLRC2突变引起的,受影响的个体表现出慢性溶血性贫血以及其他症状。
  3. 截至目前,NHLRC2的功能及其在红细胞生成中的作用尚待阐明。
  4. NHLRC2是我们筛选中的一个主要发现,功能验证表明,NHLRC2下调导致红系分化延迟、总体红细胞产量减少以及分化中红细胞的凋亡增加。
  5. 与最近的一项报告一致,这些数据表明FINCA中的贫血至少部分是由于红系分化缺陷(可能与溶血性贫血结合)造成的。
  6. 本文报告的CRISPR筛选数据可能有助于将红系疾病分类为由红系分化缺陷或其他病因引起。
Para_06
  1. 在通过DepMap项目检查的细胞系中,有小部分(<5%)所必需的基因里,这项CRISPR筛选预测了107个基因对于红系生成是必需的(使用log2倍变化小于-1和错误发现率小于0.01作为截止标准)。
  2. 我们验证了其中一个这些基因VAC14在人类和小鼠红系发育中的必要性。
  3. VAC14是PIKfyve复合体的一个组成部分,该复合体对于内吞作用向反式高尔基网络的转运至关重要30。
  4. 在VAC14缺失的红系祖细胞中,大细胞内囊泡的积累表明未能回收内吞物质会导致红系生成缺陷。
  5. 我们的数据表明,我们报告的CRISPR筛选的实用性扩展到了那些之前没有注释或与红系生成无关的基因。
Para_07
  1. 定义对红系分化至关重要的基因具有额外的意义。
  2. 例如,了解抑制治疗靶点是否可能对红系发育产生不良影响,可能会导致更佳、更有限的选择潜在治疗靶点。
  3. 此外,这里报告的CRISPR筛选数据可以作为参考,以便快速识别出当发生突变时可能导致人类红系疾病的基因。
  4. 此外,对调控红细胞生成的遗传回路的深入了解可能会导致体外红细胞生成的改善,最终目标是缓解输血支持的供应短缺。
  5. 因此,为了使我们的发现易于获取,我们已在网站(https://cdb-rshiny.med.umich.edu/Khoriaty_Erythropoiesis/)上提供了这里报告的CRISPR筛选结果,希望这对该领域的研究者有所帮助。

Methods

Cell culture

细胞培养

Para_01
  1. HUDEP-2 细胞系是 Y. Nakamura 赠送的。
  2. HUDEP-2 细胞的培养和分化方法如前所述。
  3. 简而言之,细胞在维持培养基中培养,该培养基由 StemSpan SFEM(StemCell Technologies,货号 09650)组成,并添加了 EPOGEN(3 U/mL;Amgen),重组人干细胞因子(50 ng/mL;R&D,货号 #255-SC-01M),地塞米松(1 mM;Cayman,货号 11015),多西环素(1 mg/mL;Sigma,货号 D9891)和青霉素链霉素(100 U/mL;ThermoFisher,货号 15140122)。
  4. 细胞密度保持在每毫升少于 10^6 个细胞,并且每隔 48-72 小时传代一次。
  5. 从第 0 天到第 4 天的分化过程中,细胞在红细胞分化培养基(EDM)中生长,该培养基由 IMDM(Gibco,货号 12440061),人血AB型混合血浆(5%;Rhode Island Blood Center,货号 X00004),EPOGEN(3 U/mL;Amgen),重组人胰岛素(10 mg/mL;Sigma,货号 91077 C),全转铁蛋白(330 mg/mL;Gemini,货号 800–131 P),肝素(2 U/mL;Sigma,货号 H3149),L-谷氨酰胺(2 mM;ThermoFisher,货号 25030081)和青霉素链霉素(100 U/mL;ThermoFisher)组成。
  6. 在此期间,细胞还添加了重组人干细胞因子(100 ng/mL)和多西环素(1 mg/mL)。
  7. 从第 4 天到第 8 天的分化过程中,细胞在 EDM 中培养,该培养基仅添加了多西环素(1 μg/mL),不添加干细胞因子。
  8. 从第 8 天到第 12 天的分化过程中,HUDEP-2 细胞在不含多西环素或干细胞因子的 EDM 中维持。
  9. 在分化期间,细胞在含有重组人干细胞因子(100 ng/mL)和多西环素(1 mg/mL)的 EDM 中生长。
Para_02
  1. CD34+ HSPCs 是从弗雷德·哈钦森癌症研究中心(位于华盛顿州西雅图)购买的。
  2. HSPCs 在补充了氢化可的松(1 mM;StemCell Technologies,货号 07904)、重组人白细胞介素-3(5 ng/mL;R&D,货号 203-IL)和重组人生长因子(100 ng/mL;R&D,货号 255-SC)的EDM中分化,分化时间为第0天至第7天。
  3. 在第7天,从培养基中去除了氢化可的松和重组人白细胞介素-3。
  4. 从第11天到第18天的分化过程中,细胞在没有额外补充物的EDM中维持。
  5. 从第0天到第7天,细胞浓度保持在10^4至10^6个细胞/mL之间,从第7天到第11天保持在10^5至10^6个细胞/mL之间,从第11天到第18天保持在2.5×10^5至10^6个细胞/mL之间。
Para_03
  1. 为了评估早期红系祖细胞,CD34+ HSPCs 在含有 SFEM(StemCell Technologies, 货号 09650)和 StemSpan CC100(StemCell Technologies, 货号 02690)、TPO(100 ng/mL;Peprotech, 货号 300-18)以及 UM729(350 nM;StemCell Technologies, 货号 72332)的 HSPC 细胞因子丰富的培养基中扩增了 5 天,以便在诱导红系分化前选择转导细胞。
Para_04
  1. HEK293T细胞培养于补充有10%胎牛血清的Dulbecco改良Eagle培养基(DMEM;Gibco,货号11965118)中,并且每2-3天传代一次。

Lentiviral transduction

慢病毒转导

Para_01
  1. 慢病毒转导HUDEP-2细胞按先前描述的方法进行32。简言之,将HUDEP-2细胞与慢病毒和聚凝胺(终浓度5 mg/mL;西格玛,货号107689)混合,并在33°C下以1000 g离心2小时。
  2. 转导后,细胞被洗涤并重新悬浮于新鲜的HUDEP-2扩增培养基中。进行红系分化的CD34+人造血干细胞与慢病毒和聚凝胺(终浓度10 mg/mL;西格玛,货号107689)混合,在33°C下以1420 g离心2小时,然后在含有5% CO2的条件下37°C孵育过夜,之后用新鲜培养基洗涤。

Genome-Scale CRISPR knockout screen

全基因组规模的CRISPR敲除筛选

Para_01
  1. GeCKOv2 人类全基因组 CRISPR 文库(Addgene,货号 1000000048/1000000049;由 F. Zhang 赠送)被扩增并包装成慢病毒颗粒,如先前所述。简而言之,文库通过电穿孔扩增到感受态大肠杆菌(Lucigen,货号 60242)中,并涂布在生物测定板(Corning,货号 431301)上。
  2. 然后收获菌落,混合并使用无内毒素质粒 maxi kit(Qiagen,货号 12362)进行分离。混合质粒随后进行了深度测序,确认了 sgRNA 扩增过程中的最小偏差(90/10 比率为 6.14)。
  3. 然后,将混合质粒与 psPAX2(Addgene,货号 #12260;由 D. Trono 赠送)和 pCMV-VSV-G(Addgene,货号 #8454;由 R. Weinberg 赠送)共转染到 HEK293T 细胞中,使用 Lipofectamine LTX 加 PLUS 试剂(ThermoFisher,货号 15338100)。
  4. 病毒上清液在分装并在液氮中速冻前收集并混合。
Para_02
  1. 1.2 × 108 个 HUDEP-2 细胞用混合的 LentiCRISPRv2 病毒以 0.4 ± 0.1 的 MOI 进行转染。
  2. 然后细胞用 PBS 清洗,并在 350 g 下离心 5 分钟,重新悬浮在新鲜培养基中并在夜间孵育。
  3. 随后,细胞用浓度为 0.33 mg/mL 的嘌呤霉素(西格玛,货号 P8833)处理 2-4 天,直到所有用嘌呤霉素处理的非转导对照细胞死亡。
  4. HUDEP-2 细胞随后在维持培养基中培养 7 天,然后在分化培养基中培养 12 天。
  5. 在分化前(第 0 天 = D0)收集了 4 × 107 个细胞,12 天后(D12)根据 α4 整联蛋白减少的情况分选了 2.4 × 106 个正形红细胞。
Para_03
  1. 细胞数量被保持以在整个筛选过程中维持sgRNA覆盖率大于200倍,该筛选实验进行了生物学三重复。从细胞群体中提取基因组DNA使用酚-氯仿提取方法。分离出的sgRNA序列被扩增并如前所述进行测序33。
  2. 从细胞群体中提取基因组DNA使用酚-氯仿提取方法。
  3. 分离出的sgRNA序列被扩增并如前所述进行测序33。

A custom secondary CRISPR knock-out screen

一个定制的二次CRISPR敲除筛选

Para_01
  1. 在排除核心健身基因(如先前定义20,21所示)后,我们整理了一份候选基因列表以供进一步评估。
  2. 该列表包括在分化开始前HUDEP-2细胞存活所需的前300个基因,红系分化期间所需的前800个基因,以及在分化第12天相对于第0天,有2个或更多sgRNA的基因表现出增加的丰度。
  3. 我们从CustomArray获得了定制的二次文库,其中包括一个寡核苷酸池,该池包含使用GPP sgRNA设计师34,35针对每个基因的10个sgRNA和500个非靶向sgRNA。
  4. 寡核苷酸池通过Gibson组装(NEB,产品号E2611)克隆到pLentiCRISPRv2(Addgene,产品号52961;由F. Zhang赠送)中,如前所述36。
  5. 然后将组装的载体电穿孔到Endura电感受态大肠杆菌(Lucigen,产品号60242-2)中,扩增,并按上述GeCKOv2文库所述进行测序。
  6. 确认sgRNA扩增没有显著偏差(90th/10th比例为3.1),并如上所述生成了慢病毒池。
Para_02
  1. 第二次CRISPR筛选与全基因组规模筛选相同,但进行了以下修改:4 × 10^7 HUDEP-2细胞被用作二次库的旋转感染,2 × 10^7 HUDEP-2细胞在分化第0天被收集,1.5 × 10^7正形红系前体细胞在分化第12天根据CD233表达和α4整合素下调进行分类。
  2. 在整个筛选过程中,细胞数量保持不变,以确保sgRNA覆盖率达到1000倍以上。
  3. 通过使用QIAGEN血液和组织试剂盒(QIAGEN货号69506)从细胞群中提取基因组DNA。
  4. 该二次筛选在生物学三重复中进行。

Data analysis

数据分析

Para_01
  1. 整合的病毒sgRNA序列通过一步PCR反应从基因组DNA中扩增出来,使用了NEBNext(NEB,货号M0541L),如先前描述的那样36。
  2. PCR扩增后,DNA与5体积的DNA结合缓冲液(Zymo,货号D4004-1-L)混合,并使用Zymo-Spin V柱和储液槽(Zymo,货号C1016-25)进行分离,然后用DNA洗涤缓冲液(Zymo,货号D4003-2-24)洗一次。
  3. 随后,样品在生物分析仪(Agilent)上进行了评估,并使用NextSeq 2000 HO 75循环试剂盒(Illumina,货号20024906)进行测序。
  4. 每个细胞群体平均产生了3 × 10^6次读取用于全基因组筛选,而收集到的次级筛选中的每个细胞群体平均产生了3.5 × 10^6次读取。
  5. 一个自定义的Perl脚本识别并映射了sgRNA序列,如先前描述的那样37;在全基因组筛选中的细胞群体中99.5%的sgRNA序列被识别,在次级筛选中的细胞群体中99.8%的sgRNA序列被识别。
  6. 使用MAGeCK分析基因富集水平,确定了不同细胞群体之间sgRNA丰度的差异,将全基因组筛选中的群体中位数和次级筛选中的非靶向sgRNA标准化。

Analysis of HUDEP-2 and HSPC differentiation by flow cytometry

通过流式细胞术分析HUDEP-2和HSPC的分化

Para_01
  1. 通过使用CD233-FITC(IBGRL,货号9439FI,稀释比例1:50)和CD49d-PE-Cy7(Biolegend,货号304314,稀释比例1:50)对细胞进行染色来评估人类终末红系成熟,如先前所述32。
  2. 活力通过DAPI(4',6-二脒基-2-苯基吲哚;Sigma,货号D8417)或碘化丙啶(Calbiochem,货号537059)进行评估。
  3. 凋亡通过Annexin V-PE(Biolegend,货号640908)和活力染料Helix NP NIR(Biolegend,货号425301)进行评估。
  4. 使用CD117-PE(BD,货号323408,稀释比例1:12.5)、CD123-PE-Cy7(BD,货号25-1239-42,稀释比例1:12.5)、CD34-APC(BD,货号555824,稀释比例1:12.5)、CD71-AF700(BD,货号563769,稀释比例1:15)、CD41a-BV510(BD,货号563250,稀释比例1:25)、CD105-BV421(BD,货号563810,稀释比例1:25)和CD235a-BUV395(BD,货号563810,稀释比例1:75)在brilliant stain buffer(ThermoFisher,货号00-4409-42)中对早期和晚期人类红系成熟进行表征。
  5. 流式细胞术在BD LSR Fortessa上进行,并使用FlowJo软件进行数据分析。
  6. 细胞分选在BD FACS ARIA III或Sony MA900上进行。

Targeted gene deletion using CRISPR/Cas9 or mRNA reduction using shRNA

使用CRISPR/Cas9进行目标基因删除或使用shRNA进行mRNA减少

Para_01
  1. 单独针对特定基因的sgRNA被克隆到pLentiCRISPRv2质粒(Addgene)中,如先前所述31,并按上述方法包装。
  2. 独立的shRNA序列针对NHLRC2是从Sigma购买的,插入到一个经过修改的pLV载体中。
  3. 独立的shRNA序列针对VAC14通过VectorBuilder被克隆到一个含有PGK启动子和BFP报告基因的经过修改的pLV载体中(pLV[shRNA]-TagBFP2-U6 > hVAC14[shRNA#1/3/5])。
  4. 相关的pLV构建载体的矢量ID见补充表2。
  5. 慢病毒颗粒通过共转染HEK293T细胞中的pLV载体、psPAX2(Addgene,目录号#12260;由D. Trono赠送)和pCMV-VSV-G(Addgene,目录号#8454;由R. Weinberg赠送),使用Fugene HD转染试剂(Promega,目录号E2311)根据制造商的说明进行。
  6. 用针对NHLRC2的shRNA转导的细胞通过使用1μg/mL的嘌呤霉素选择3天或直到所有用嘌呤霉素处理的未转导的对照细胞死亡来筛选。
  7. 而用针对VAC14的shRNA转导的细胞则在转导后3天基于BFP的表达进行分选。

qPCR analysis

qPCR分析

Para_01
  1. 从HSPCs分化出的红细胞在分化后的第14天被收集。
  2. qRT-PCR的操作方法如先前所述40。
  3. 简而言之,使用RNEasy微试剂盒(Qiagen,货号74304)提取RNA,并使用Superscript III反转录酶(Invitrogen,货号18080044)合成cDNA。
  4. 使用ABI QuantStudio 3在PowerSYBR(ThermoFisher,货号A25777)上进行qRT-PCR。
  5. qRT-PCR引物列于补充表2。

Vac14 null mice

Vac14空鼠

Para_01
  1. 我们获得了先前描述的Vac14功能丧失等位基因(Vac14-),其中基因陷阱盒插入到该基因的第一个内含子中。
  2. 携带Vac14空等位基因杂合的小鼠(Vac14+/-小鼠)与野生型C57BL/6 J小鼠交配了超过八代。
  3. 通过位于第一内含子中的一个公共正向引物(Vac14InF:GACATCCAACTTGGTAACAGCGGACCATATGTG)和两个反向引 Primer 来进行Vac14空等位基因的基因分型,其中一个特定于野生型等位基因(Vac14InR:CCAAAAGCTACAGGTCCAACTGACCACATACTACCC),另一个特定于Vac14基因陷阱等位基因(Vac14VecR:CGAAGTTATCGATGCGATCTGCGTTCTTCTTC)。
  4. 这种PCR反应分别产生代表野生型和Vac14基因陷阱等位基因的904和634碱基对扩增子。
  5. 小鼠饲养在一个12小时的明暗循环中,小鼠实验得到了密歇根大学动物护理与使用委员会(协议编号09841-2)的批准。

Fetal liver cell transplant

胎儿肝细胞移植

Para_01
  1. Vac14+/−小鼠进行了杂交,并按照先前描述的方法进行了定时妊娠。
  2. 胚胎在E15.5时收集,并按上述方法进行基因分型。
  3. 收获了Vac14−/−和野生型(WT)胎肝,并按照先前描述的方法将其制成单细胞悬液。
  4. 在红细胞裂解(使用Gibco的ACK缓冲液)后,将10^6个细胞注射到致死性辐射(900拉德)的B6-SJL-Ly5.2雌性受体小鼠(NCI Charles River,品系01B96)的尾静脉中。
  5. 移植的小鼠通过连续全血细胞计数分析进行监测,并随后被安乐死用于骨髓和脾脏的组织学和流式细胞术评估。

Complete blood count analysis

全血细胞计数分析

Para_01
  1. 血液通过使用EDTA处理的管子进行眶后取血,如先前所述42。全血细胞计数分析使用的是Siemens公司的Advia 120血液分析系统。
  2. 完整的血液计数分析是使用Siemens的Advia 120血液分析系统完成的。

Analysis of murine hematopoiesis by flow cytometry

通过流式细胞术分析小鼠的造血作用

Para_01
  1. 如先前所述41,骨髓被冲入含有4%胎牛血清的DMEM(Gibco)中。
  2. 为了进行流式细胞术分析,细胞被染色,如最近所述41,使用了识别以下抗原的各种抗体组合,稀释度为1:100:CD3(Biolegend 100308),GR-1(Biolegend 108408),CD4(Biolegend 116006或115904),CD150(Biolegend 115904或115914),CD11b(Biolegend 101208或101204,或eBioscience 17-0112-82),CD8(Biolegend 100708或100714),CD11c(Biolegend 117308),B220(Biolegend 103208或103224),TCRB(Biolegend 109208或109212),TCRgd(Biolegend 118108),Ter119(Biolegend 116208),CD19(Biolegend 11508或115512),NK1.1(Biolegend 108708),CD117(Biolegend 135107或105826),CD44(Biolegend 103012),CD45.2(Biolegend 109824、109828或109806),Sca-1(Biolegend 108124),Ter119(Biolegend 116228或116204),CD45.1(eBioscience 25-0453-82),CD16/32(Biolegend 101318),CD48(Biolegend 103404),CD34(eBioscience 11-0341-85),Thy1.2(Biolegend 105304),CD71(Biolegend 113803)(SA Biolegend 405214)。
  3. 谱系鸡尾酒包括针对CD4、CD8、CD11c、GR1、Ter119、B220、CD19、Nk1.1、TCRb、TCRgd和CD3的抗体。
  4. 流式分析是在BD FACS Canto或Aria II流式细胞仪上进行的,数据分析使用FlowJo(BD Biosciences)。

Histology

组织学

Para_01
  1. 小鼠脾脏在解剖后收集,用缓冲甲醛水溶液(Z-Fix,Anatech)固定,然后包埋在石蜡中,并在染色前切成4毫米厚的切片(如前所述43)。
  2. 骨髓细胞涂片通过将5×10^4到10^5个细胞以500转/分钟的速度离心3分钟制备在载玻片上(Shandon Cytospin 2)。
  3. 载玻片干燥后,使用Hema 3 Stat Pack(按制造商说明书,ThermoFisher,货号122-122911)进行染色。
  4. 骨髓切片的组织学评估按照先前描述的方法43进行。
Para_02
  1. 特殊染色由密歇根大学病理学核心实验室进行。糖原、铁和蜡样物质的染色分别使用了McManus过碘酸雪夫(PAS)法、普鲁士蓝法和May-Grunwald Giemsa法,在下面的详细说明中有具体描述。
  2. 所有切片厚度为4微米,被切割后放置于载玻片上,脱蜡,并通过二甲苯和分级乙醇水化至水。
Para_03
  1. PAS切片在室温下用0.5%的高碘酸(#375810,Sigma-Aldrich,达姆施塔特,德国)处理了5分钟,然后冲洗,并用McManus Schiff试剂(#1371B,Newcomer Supply,威斯康星州米德尔顿)染色15分钟。
  2. 载玻片被冲洗,然后在预热的去离子水中浸泡2分钟,再次冲洗,随后用Harris苏木精复染,接着使用ClarifierTM 1(22-050-116,EprediaTM Signature SeriesTM,Fisher Scientific),最后使用蓝化试剂(22-050-114,EprediaTM Signature SeriesTM,Fisher Scientific)。
Para_04
  1. 对于普鲁士蓝的perl染色,切片依次在室温下用10%的亚铁氰化钾(J-606-1, Rowley Biochemical, Danvers, MA)处理5分钟,用亚铁氰化钾盐酸溶液(J-606-2, Rowley Biochemical)处理20分钟,水洗,然后用核固定红(J-606-1, Rowley Biochemical)处理5分钟。
Para_05
  1. 对于May-Grunwald Giemsa染色,切片用水冲洗后用甲醇处理。
  2. 然后将切片在100%的May-Grunwald溶液中孵育3分钟,在May-Grunwald溶液和去离子水的1:1混合液中孵育6分钟,再在6%的工作浓度Giemsa溶液中孵育45分钟。
  3. 切片随后用1%的醋酸冲洗并分化。
  4. 染色后,所有石蜡切片依次通过分级乙醇脱水,二甲苯透明,并盖上盖玻片。
Para_06
  1. 使用苏丹黑B对冰冻切片进行了脂质染色。
  2. 冰冻切片在低温恒温器上切成4微米厚。
  3. 切片在100%丙二醇(H-502-4,Rowley Biochemical,Danvers,MA)中脱水10分钟。
  4. 在苏丹黑B溶液(H-502,Rowley Biochemical)中染色。
  5. 在85%丙二醇(H-502-2)中振荡分化2-3分钟。
  6. 冲洗后,用核快红(H-502-3,Rowley Biochemical)复染5分钟。
  7. 切片再次冲洗,并用水性封片介质封片。
Para_07
  1. 对厚度为5微米的脾脏石蜡切片进行了Perilipin-1免疫组化染色,使用了Perilipin-1 primary抗体(Cell Signaling Technology,货号9349)。
  2. 具体操作方法参考了其他文献。

Statistical analysis

统计分析

Para_01
  1. 统计分析比较了不同条件下的增殖或分化情况,采用了双因素方差分析。
  2. 对小鼠实验中野生型或Vac14−/−胎儿肝细胞接受者进行的比较采用了不成对t检验。
  3. 补充图S3A和S5A的分析采用了单因素方差分析。
  4. 补充图S3B-F、S4A和S5B-G中的实验采用了不成对t检验。
  5. 在适用的情况下,每张图中的每个实验样本量都很清楚,因为每个样本的数据由一个独立的点表示,并且每个数据点的数值报告在补充来源数据文件中。
  6. 对于图4B、D、5B、C、S3B、S4A、S5B和S5G,每组的样本量为n = 3。
  7. 对于图1G、H,显示的是中位数和四分位间距。
  8. 所有其他数据显示为平均值±标准偏差。
  9. 每个数据点的测量均来自不同的样本。

Reporting summary

报告摘要

Para_01
  1. 关于研究设计的更多信息,请参阅本文链接的Nature Portfolio报告摘要。
  2. ,

Data availability

Para_01
  1. 测序数据已存入NCBI GEO数据库(GSE288230,https://www.ncbi.nlm.nih.gov/geo/query/acc.cgi?acc=GSE288230)。
  2. 本文提供了源数据。
本文参与 腾讯云自媒体同步曝光计划,分享自微信公众号。
原始发表:2025-06-26,如有侵权请联系 cloudcommunity@tencent.com 删除

本文分享自 生信菜鸟团 微信公众号,前往查看

如有侵权,请联系 cloudcommunity@tencent.com 删除。

本文参与 腾讯云自媒体同步曝光计划  ,欢迎热爱写作的你一起参与!

评论
登录后参与评论
0 条评论
热度
最新
推荐阅读
目录
  • Basic Information
  • Abstract
  • Introduction
  • Results
    • A genome-scale CRISPR knock-out screen identifies regulators of erythroid development
    • Analysis of the genome-scale CRISPR knock-out screen
    • Validation of the genome-wide CRISPR screen results
    • Comparison between the initial genome-wide screen and the secondary validation screen
    • Comparison between erythroid genes nominated by CRISPR screens versus GWAS
    • Discovery of erythroid differentiation genes I: NHLRC2 expression is required in human erythroid progenitors
    • Discovery of erythroid genes II: VAC14 is required for human erythroid maturation
    • Vac14 is required for murine erythroid cell maturation
  • Discussion
  • Methods
    • Cell culture
    • Lentiviral transduction
    • Genome-Scale CRISPR knockout screen
    • A custom secondary CRISPR knock-out screen
    • Data analysis
    • Analysis of HUDEP-2 and HSPC differentiation by flow cytometry
    • Targeted gene deletion using CRISPR/Cas9 or mRNA reduction using shRNA
    • qPCR analysis
    • Vac14 null mice
    • Fetal liver cell transplant
    • Complete blood count analysis
    • Analysis of murine hematopoiesis by flow cytometry
    • Histology
    • Statistical analysis
    • Reporting summary
  • Data availability
领券
问题归档专栏文章快讯文章归档关键词归档开发者手册归档开发者手册 Section 归档