

摘要
癌症中的年龄相关免疫功能障碍的病因和影响尚不完全清楚。本文表明,老化肿瘤微环境(TME)中有限的 CD8+ T 细胞激活,超出了细胞本身缺陷对肿瘤控制的限制。在老化过程中,肿瘤生长增加与 CD8+ T 细胞浸润和功能的减少有关。年轻小鼠的 T 细胞转移到老年小鼠中,由于 T 细胞功能障碍的迅速诱导,无法恢复肿瘤控制。老化 TME 中的细胞外信号驱动了一种肿瘤浸润的年龄相关功能障碍(TTAD)细胞状态,其在功能、转录和表观遗传学上与经典的 T 细胞耗竭不同。老化肿瘤中天然杀伤细胞(NK 细胞)- 树突状细胞(DC)-CD8+ T 细胞的交叉通话改变,导致常规 1 型树突状细胞(cDC1s)的 T 细胞激活受损,并促进 TTAD 细胞的形成。因此,老年小鼠无法从治疗性肿瘤疫苗中受益。关键是,针对髓系细胞的治疗可以重新激活 cDC1s,提高肿瘤控制,并恢复老年中的 CD8+ T 细胞免疫。
衰老促进肿瘤生长并改变 CD8+ T 细胞的命运和效应功能
a. B16-OVA 黑色素瘤模型实验设计示意图,用于评估不同年龄小鼠中的肿瘤生长;D0,实验第 0 天;D15,实验第 15 天。
b. 年轻(10 周龄;蓝色;n=17 和 n=8)和老年(68 周龄;红色;n=12 和 n=4)小鼠中 B16-OVA 和 LLC-OVA 肿瘤的生长曲线。
c. 从年轻(10 周龄;蓝色;n=20)和老年(68 周龄;红色;n=12)小鼠的 B16-OVA 和 LLC-OVA 肿瘤、肿瘤引流淋巴结(tdLNs)和非引流淋巴结(ndLN)中分离的第 15 天总肿瘤浸润 CD8+ T 细胞以及四聚体特异性(Tet+)CD8+ T 细胞的百分比。
d. 统一流形近似与投影(UMAP)展示的单细胞 RNA 测序(scRNA-seq)图谱,来自携带 B16-OVA 肿瘤的年轻和老年小鼠第 15 天的 5,862 个活体肿瘤浸润 CD8+ T 细胞,按簇着色。右侧显示指示基因的表达图谱(灰色为低表达;紫色为高表达)。
e. UMAP 空间中的星系图,展示了年轻(左)和老年(右)肿瘤小鼠肿瘤浸润 CD8+ T 细胞的细胞密度。颜色越冷表示密度越低,颜色越暖表示密度越高。图中显示了年轻(蓝色,n=5)和老年(红色,n=5)肿瘤中 TProg、TTerm、分裂 T 细胞(TDivi)和 TTAD 细胞群的相对比例。
f. 分析了携带 B16-OVA 或 LLC-OVA 肿瘤 15 天的小鼠中耗竭亚群的代表性流式细胞图。小鼠分别为 10 周龄(年轻;蓝色;n=19),68 周龄(老年;红色;n=8)和超过 90 周龄(老年;紫色;n=2 组;每组包含 3 只小鼠)。
g. 基于 TIM-3 和 SLAMF6 表达的活体抗原经验(CD44+PD-1+)CD8+ T 细胞内 TProg、TTerm、TDivi 和 TTAD 细胞亚群的定量。
h. 从年轻(蓝色;n=16)和老年(红色;n=10)肿瘤小鼠的活体抗原经验(CD44+PD-1+)肿瘤浸润 CD8+ T 细胞中测量 IL-2、IFNγ、TNF、GZMB 和 BrdU 的几何平均荧光强度(MFI)。对于 b、c 和 f-h,数据代表了至少两次独立实验的总结,并以平均值±标准差(s.d.)的形式展示。
衰老中的 T 细胞固有缺陷导致终末分化
a, 体内共转移实验示意图(a)和 scRNA-seq UMAP(b,左),显示了来自第 15 天携带 B16-OVA 肿瘤的年轻小鼠的 7,731 个活体肿瘤浸润 OT-1 CD8+ T 细胞,按簇着色。指示基因的表达(灰色表示低表达;紫色表示高表达)。UMAP 空间中的密度图(b,右),显示了转移到年轻小鼠中的年轻 T 细胞(OT-1Y>Y,顶部)和转移到年轻小鼠中的老年 T 细胞(OT-1A>Y,底部)。颜色越冷表示密度越低,颜色越暖表示密度越高。
c, 在 scRNA-seq 数据中,OT-1Y>Y 和 OT-1A>Y T 细胞之间的 TTerm 细胞与 TProg 细胞的比例。
d, 在 TTerm OT-1Y>Y 和 OT-1A>Y 细胞之间差异表达基因的火山图。
e, 体内转移试验示意图,用于研究 TProg 的形成和维持,在指定的时间点进行;i.v.表示静脉注射。
f, 在指定日期内,OT-1Y>Y(蓝色)和 OT-1A>Y(红色)T 细胞亚群比例的代表性流式细胞图。
g, 在指定日期内,OT-1Y>Y 和 OT-1A>Y T 细胞之间 TTerm 细胞与 TProg 细胞的比例(n=9)。
h, scRNA-seq UMAP 投影,显示来自年轻(10 周龄;蓝色;n=5)和老年(68 周龄;红色;n=5)小鼠脾脏(Spl)的 6,231 个活体 OT-1 CD8+ TNaiv 细胞,按簇着色。
i, 在年轻和老年脾脏 OT-1 CD8+ TNaiv 细胞之间差异表达基因的火山图。
j, 在转移到年轻肿瘤小鼠之前,老年和年轻脾脏 OT-1 CD8+ TNaiv 细胞之间的基因相关性,以及在转移后,老年和年轻肿瘤浸润 TTerm OT-1 细胞之间的基因相关性。
k, 在老年和年轻脾脏 OT-1 TNaiv 细胞之间预先排序的基因集富集分析(GSEA)。
l, 体外杀伤实验示意图,显示在不同效应细胞与靶细胞(E:T)比例下,脾脏老年(n=4)和年轻(n=4)OT-1 CD8+ T 细胞的细胞毒性百分比。
m, 体内转移试验示意图,用于研究 CD8+ T 细胞的内在反应。年轻小鼠(n=32)接受年轻(n=63;蓝色)或老年(n=43;红色)OT-1 CD8+ T 细胞,然后进行 B16-OVA 肿瘤挑战。l 和 m 中的数据来自至少两次独立实验,并以平均值±标准差(s.d.)的形式展示。
细胞内在衰老减少了增殖但不影响 TTAD 细胞状态
a. 来自老年和年轻、转移前脾脏和肿瘤浸润 OT-1 CD8+ T 细胞亚群的染色质可及性图谱的主成分分析(PCA)投影和转录起始位点富集。
b. 在指示基因位点处,老年(黄色)和年轻(绿色)脾脏 OT-1 CD8+ TNaiv 细胞(Spl TNaiv)染色质转座酶可及性测序(ATAC-seq)轨迹的代表性检测。
c. 在 TTerm OT-1Y>Y(紫色)和 TTerm OT-1A>Y(粉色)染色质可及区域(ChARs)中的通路富集。假发现率(FDR)值(超几何检验)以 -log10(q 值)表示;eNOS,内皮一氧化氮合酶。
d. 在紫外线(UV)暴露 1-3 小时后,年轻和老年脾脏 OT-1 CD8+ T 细胞中γH2AX(左)和 p21(中)的代表性流式细胞图和几何平均荧光强度(MFI);FMO,荧光减一。
e. 从内源模型(Endo.;顶部;未转移 OT-1 T 细胞的年轻(n=8)和老年(n=4)小鼠)、细胞内在模型(中部;接受年轻(n=5)或老年脾脏 OT-1 T 细胞(n=4)的年轻小鼠)和细胞外在模型(底部;接受年轻脾脏 OT-1 T 细胞的年轻(n=8)或老年(n=7)小鼠)中获得的 BrdU+CD8+ T 细胞的频率。
f. 在肿瘤接种后 15 天,年轻(10 周龄;蓝色;n=14)或老年(68 周龄;红色;n=14)受体小鼠中内源性或转移的 TTerm CD8+ T 细胞的 SLAMF6/TIM-3 门控和频率的代表性流式细胞图。
g. 在肿瘤接种后 15 天,年轻(10 周龄;蓝色;n=14)或老年(68 周龄;红色;n=14)受体小鼠中内源性或转移的与年龄相关的 TTAD 细胞的 SLAMF6/TIM-3 门控和频率的代表性流式细胞图。
对于 d-g,数据代表了至少两次独立实验的结果,并以平均值±标准差(s.d.)的形式展示。
老年 TME 中的细胞外信号驱动 TTAD 细胞状态
a, 接受年轻脾脏 OT-1 CD8+ T 细胞(Spl OT-1Y)转移的年轻(10 周龄;蓝色;n=17)和老年(68 周龄;红色;n=16)小鼠中 B16-OVA 肿瘤的示意图和生长曲线。
b, 在老年受体小鼠中转移的年轻 OT-1 TTerm(红色)和 TTAD(红色点)细胞亚群内 IL-2、IFNγ、TNF、GZMB 和γH2AX 的几何平均荧光强度(MFI)(n=7)。
c, 体外杀伤实验和在效应细胞与靶细胞比为 0.5:1 时分选出的年轻(蓝色)和老年(红色)OT-1 肿瘤内 CD8+ T 细胞亚群的细胞毒性百分比(n=5)。
d, 在携带 B16-OVA 肿瘤的年轻小鼠中,通过转移来自年轻(蓝色)和老年肿瘤(红色)的不同 OVA Tet+CD8+ T 细胞亚群进行体内肿瘤控制的示意图(n=4-6);w/o,无。
e, 来自转移到年轻和老年小鼠的 4,263 个年轻 OT-1 CD8+ T 细胞的 scRNA-seq 图谱的 UMAP 投影,按簇着色。右侧显示指示基因的表达(灰色表示低表达;紫色表示高表达)。
f, UMAP 空间中的密度图,显示年轻(左,OT-1Y>Y)和老年(右,OT-1Y>A)组。颜色越冷表示密度越低,颜色越暖表示密度越高。图中显示了年轻(OT-1Y>Y,n=5)和老年(OT-1Y>A,n=5)CD8+ T 细胞在 TProg、TTerm、TDivi 和 TTAD 细胞群中的相对比例。
g, 转移的 OT-1 CD8+ TTerm 和 TTAD 细胞内预先排序的基因集富集分析(GSEA)。
h, 在 CD8+ TTerm 和 TTAD 细胞中差异开放的染色质可及区域(ChARs)内效应、耗竭和记忆核心程序的超几何富集分析。
i, 基于 CD8+ TTerm 和 TTAD 细胞中差异开放的 ChARs 的超增强子图。红点表示超增强子的截止点。
j, 来自人类泛癌症汇总肿瘤活检(n=57)的 7,242 个肿瘤浸润 CD8+ T 细胞的 scRNA-seq UMAP 投影,按簇着色。右侧显示指示基因的表达(灰色表示低表达;红色表示高表达);Hu.,人类;Mel,黑色素瘤;LC,肺癌;BC,乳腺癌;CRC,结直肠癌;OC,卵巢癌。
k, UMAP 空间中来自不同年龄段癌症患者的 CD8+ T 细胞的密度图。颜色越冷表示密度越低,颜色越暖表示密度越高。
l, 在人类肿瘤内 CD8+ T 细胞的 UMAP 投影中,鼠 TTAD 和 TTerm 细胞特征的 GSEA 富集分析。深蓝色表示低富集,黄绿色表示高富集。
a-d 中的数据代表了至少两次独立实验的结果,并以平均值±标准差(s.d.)的形式展示。
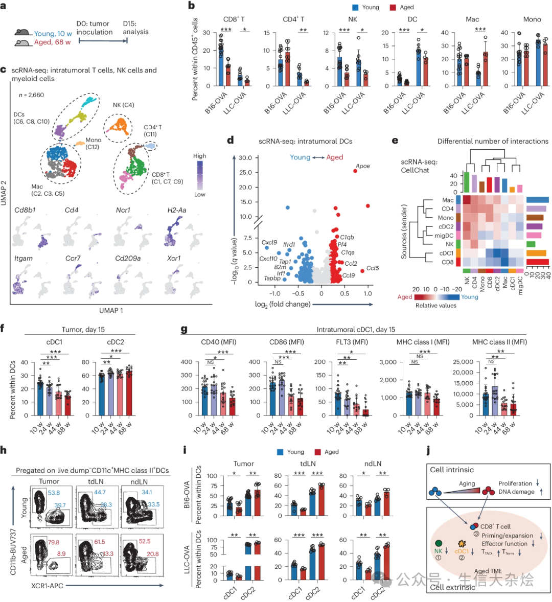
老年 TME 削弱免疫细胞之间的交叉通话,损害 T 细胞反应
a, 评估来自年轻(蓝色)和老年(红色)肿瘤小鼠的肿瘤内 CD45+ 细胞的示意图。
b, 在挑战 B16-OVA(年轻(蓝色),n=15;老年(红色),n=8)和 LLC-OVA(年轻(蓝色),n=8;老年(红色),n=4)肿瘤后,年轻和老年小鼠中活体肿瘤内 CD45+ 细胞的频率。
c, 来自年轻和老年肿瘤小鼠的 2,660 个肿瘤内 T 细胞、NK 细胞和髓系细胞的 scRNA-seq UMAP 投影,按簇着色。底部显示指示基因的表达(灰色表示低表达;紫色表示高表达)。广泛细胞类型的指定如下:巨噬细胞(Mac;簇(C)2、3 和 5)、NK 细胞(簇 4)、CD8+ T 细胞(簇 1、7 和 9)、树突状细胞(DCs;簇 6、8 和 10)、CD4+ T 细胞(簇 11)和单核细胞(Mono;簇 12)。
d, 年轻(蓝色)和老年(红色)肿瘤内 DCs(簇 6、8 和 10)之间差异表达基因的火山图。
e, scRNA-seq CellChat 中年轻(蓝色)和老年(红色)细胞之间的巨噬细胞、CD4+ T 细胞(CD4)、单核细胞、2 型常规树突状细胞(cDC2)、迁移性树突状细胞(migDC)、NK 细胞、cDC1 和 CD8+ T 细胞(CD8)之间的相互作用差异数量和相对值。
f, 在不同年龄的 B16-OVA 肿瘤小鼠中 cDC 亚群的百分比(n=6-10)。
g, 在不同年龄的肿瘤小鼠第 15 天肿瘤内 cDC1 中 CD40、CD86、FLT3、MHC I 类和 MHC II 类的几何平均荧光强度(MFI)(n=6-10)。
h, 年轻(蓝色;顶部)和老年(红色;底部)小鼠中肿瘤(左)、肿瘤引流淋巴结(中心)和非引流淋巴结(右)中 cDC 亚群的代表性流式细胞图。
i, B16-OVA(顶部;n=14)和 LLC-OVA(底部;n=14)肿瘤小鼠中年轻(蓝色;n=10)和老年(红色;n=8)小鼠的 cDC 亚群的百分比。
j, 随着衰老或在老年肿瘤微环境(TME)中潜在的 CD8+ T 细胞内在和 CD8+ T 细胞外在机制的示意图。b 和 f-i 中的数据代表了至少两次独立实验的结果,并以平均值±标准差(s.d.)的形式展示。
题外话
最近很多同学后台私信我们,希望能使用空间(HD, Stereo, Xenium, CosMx SMI)真实数据进行实战演示,想要学习如何使用R/python完成空间数据基础分析以及一些个性化的分析需求,同时能一对一给予指导(个人觉得数据分析应该是最简单的,大家都是调包侠

,真正厉害的是怎样能从数据分析结果中找到有意义的生物学故事,最终成文)。我们首先从Visium HD开始,做了个系统学习的教程,更新了部分代码,从合并8um bin基础分析开始逐步增加高级分析模块,大家如果有需要可以私信我们哈!
8um bin数据合并基础分析结果展示