追风少年i
肿瘤异质性的空间和基因组综合分析(肿瘤克隆进化)
原创
关注作者
腾讯云
开发者社区
文档
建议反馈
控制台
登录/注册
首页
学习
活动
专区
圈层
工具
MCP广场
文章/答案/技术大牛
搜索
搜索
关闭
发布
追风少年i
社区首页
>
专栏
>
肿瘤异质性的空间和基因组综合分析(肿瘤克隆进化)
肿瘤异质性的空间和基因组综合分析(肿瘤克隆进化)
原创
追风少年i
关注
发布于 2024-10-30 16:32:40
发布于 2024-10-30 16:32:40
397
0
举报
作者,Evil Genius
最近在升级生信流程,包括基础分析和个性化分析,为明年的高精度空间平台分析(包括Stereo-seq、HD、Xenium、CosMx)分析做准备,大家也努力学一学,这样不仅分析的好一点,而且不用再去花大量的费用做售后。
今日参考文献
知识积累
肿瘤的空间和基因组异质性是影响癌症进展、治疗和生存的关键因素。
肿瘤的进化是通过突变的积累进行的,导致不同的癌细胞亚群的出现,称为克隆,以其基因型为特征。这些克隆的空间分布可能在整个肿瘤组织中发生巨大变化。这种遗传和肿瘤空间异质性是患者预后、生存和治疗的两个关键决定因素。肿瘤表型异质性的表征,即将克隆表达谱与其空间分布之间的潜在差异联系起来,在很大程度上仍未得到探索。
利用来自ST读取的体细胞点突变数据,从bulkDNA测序中重建的克隆基因型,以及苏木精和伊红染色(H&E)图像中注释的spot中的癌细胞计数来揭示肿瘤样本中每个spot的克隆组成。这种方法能够在空间上定位体细胞点突变和来自组织内DNA测序的克隆。
分析框架
Tumoroscope是一个概率框架,旨在通过整合来自H&E染色图像、bulkDNA测序和空间分辨转录组学的信号,绘制跨肿瘤组织的癌症克隆。数据预处理流程首先对H&E染色的组织图像进行两步分析。最初,ST spot位于癌细胞区被确定。随后,估计每个ST spot中存在的细胞数量(QuPath)。然后继续重建癌症克隆,包括它们的频率和基因型。这是通过体细胞突变和来自bulkDNA序列数据的等位基因特异性拷贝数数据来完成的。
Tumoroscope可以准确地估计每个点的克隆比例,并对输入细胞计数噪声具有鲁棒性(模拟数据)
考虑ST点内克隆混合对模型性能至关重要
由于肿瘤镜依赖于单核苷酸变异的斑点与克隆的匹配比例,未表达的突变等位基因降低了数据中的统计信号。ST数据不能捕获所有的突变,因为只有部分基因被实际测序。
Tumoroscope对乳腺样本的空间克隆组成进行反卷积,并在不同的子区域内揭示克隆特异性的空间模式
WES分析鉴定出608个高可信度体细胞单核苷酸变异(SNV),这些变异在ST数据读取中共同观察到。
Tumoroscope将ST spot映射到前列腺肿瘤样本中的克隆群体
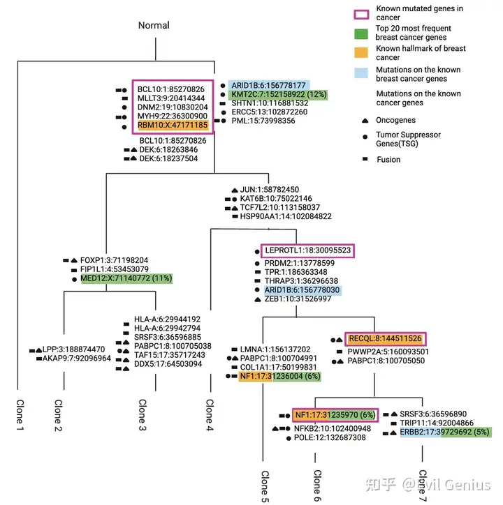
在WES数据中发现的282个高置信度体细胞snv在ST数据中也检测到。使用Canopy,我们基于这些共享SNV的WES数据构建了肿瘤的进化树。
SNV可能发生在进化过程的后期,导致肿瘤镜发现的不同克隆的形成。
克隆的空间接近性反映了基因表达模式的相似性
示例代码在
GitHub - szczurek-lab/Tumoroscope
生活很好,有你更好
原创声明:本文系作者授权腾讯云开发者社区发表,未经许可,不得转载。
如有侵权,请联系
cloudcommunity@tencent.com
删除。
数据分析
原创声明:本文系作者授权腾讯云开发者社区发表,未经许可,不得转载。
如有侵权,请联系
cloudcommunity@tencent.com
删除。
数据分析
#单细胞
#空间
#数据分析
#突变
#肿瘤进化
评论
登录
后参与评论
0 条评论
热度
最新
推荐阅读
目录
作者,Evil Genius
最近在升级生信流程,包括基础分析和个性化分析,为明年的高精度空间平台分析(包括Stereo-seq、HD、Xenium、CosMx)分析做准备,大家也努力学一学,这样不仅分析的好一点,而且不用再去花大量的费用做售后。
今日参考文献
知识积累
肿瘤的空间和基因组异质性是影响癌症进展、治疗和生存的关键因素。
肿瘤的进化是通过突变的积累进行的,导致不同的癌细胞亚群的出现,称为克隆,以其基因型为特征。这些克隆的空间分布可能在整个肿瘤组织中发生巨大变化。这种遗传和肿瘤空间异质性是患者预后、生存和治疗的两个关键决定因素。肿瘤表型异质性的表征,即将克隆表达谱与其空间分布之间的潜在差异联系起来,在很大程度上仍未得到探索。
利用来自ST读取的体细胞点突变数据,从bulkDNA测序中重建的克隆基因型,以及苏木精和伊红染色(H&E)图像中注释的spot中的癌细胞计数来揭示肿瘤样本中每个spot的克隆组成。这种方法能够在空间上定位体细胞点突变和来自组织内DNA测序的克隆。
分析框架
Tumoroscope是一个概率框架,旨在通过整合来自H&E染色图像、bulkDNA测序和空间分辨转录组学的信号,绘制跨肿瘤组织的癌症克隆。数据预处理流程首先对H&E染色的组织图像进行两步分析。最初,ST spot位于癌细胞区被确定。随后,估计每个ST spot中存在的细胞数量(QuPath)。然后继续重建癌症克隆,包括它们的频率和基因型。这是通过体细胞突变和来自bulkDNA序列数据的等位基因特异性拷贝数数据来完成的。
Tumoroscope可以准确地估计每个点的克隆比例,并对输入细胞计数噪声具有鲁棒性(模拟数据)
考虑ST点内克隆混合对模型性能至关重要
由于肿瘤镜依赖于单核苷酸变异的斑点与克隆的匹配比例,未表达的突变等位基因降低了数据中的统计信号。ST数据不能捕获所有的突变,因为只有部分基因被实际测序。
Tumoroscope对乳腺样本的空间克隆组成进行反卷积,并在不同的子区域内揭示克隆特异性的空间模式
WES分析鉴定出608个高可信度体细胞单核苷酸变异(SNV),这些变异在ST数据读取中共同观察到。
Tumoroscope将ST spot映射到前列腺肿瘤样本中的克隆群体
在WES数据中发现的282个高置信度体细胞snv在ST数据中也检测到。使用Canopy,我们基于这些共享SNV的WES数据构建了肿瘤的进化树。
SNV可能发生在进化过程的后期,导致肿瘤镜发现的不同克隆的形成。
克隆的空间接近性反映了基因表达模式的相似性
示例代码在GitHub - szczurek-lab/Tumoroscope
生活很好,有你更好
领券
问题归档
专栏文章
快讯文章归档
关键词归档
开发者手册归档
开发者手册 Section 归档
0
0
0
推荐