我试图将二次函数拟合到一些数据中,并且我试图在不使用numpy的多拟合函数的情况下做到这一点。
从数学上讲,我试图跟踪这个网站https://neutrium.net/mathematics/least-squares-fitting-of-a-polynomial/,但不知何故,我认为我做得不对。如果有人能帮助我,那将是很棒的,或者如果你可以建议另一种方法来做,那也将是很棒的。
到目前为止我尝试过的是:
import numpy as np
import matplotlib.pyplot as plt
import pandas as pd
ones = np.ones(3)
A = np.array( ((0,1),(1,1),(2,1)))
xfeature = A.T[0]
squaredfeature = A.T[0] ** 2
b = np.array( (1,2,0), ndmin=2 ).T
b = b.reshape(3)
features = np.concatenate((np.vstack(ones), np.vstack(xfeature), np.vstack(squaredfeature)), axis = 1)
featuresc = features.copy()
print(features)
m_det = np.linalg.det(features)
print(m_det)
determinants = []
for i in range(3):
featuresc.T[i] = b
print(featuresc)
det = np.linalg.det(featuresc)
determinants.append(det)
print(det)
featuresc = features.copy()
determinants = determinants / m_det
print(determinants)
plt.scatter(A.T[0],b)
u = np.linspace(0,3,100)
plt.plot(u, u**2*determinants[2] + u*determinants[1] + determinants[0] )
p2 = np.polyfit(A.T[0],b,2)
plt.plot(u, np.polyval(p2,u), 'b--')
plt.show()正如你所看到的,我的曲线与nnumpy的多重拟合曲线相比不太好。

更新:我检查了我的代码,删除了所有愚蠢的错误,现在它起作用了,当我试图超过3分的时候,但是我不知道如何超过3分。

这是新代码:
import numpy as np
import matplotlib.pyplot as plt
import pandas as pd
ones = np.ones(3)
A = np.array( ((0,1),(1,1),(2,1)))
xfeature = A.T[0]
squaredfeature = A.T[0] ** 2
b = np.array( (1,2,0), ndmin=2 ).T
b = b.reshape(3)
features = np.concatenate((np.vstack(ones), np.vstack(xfeature), np.vstack(squaredfeature)), axis = 1)
featuresc = features.copy()
print(features)
m_det = np.linalg.det(features)
print(m_det)
determinants = []
for i in range(3):
featuresc.T[i] = b
print(featuresc)
det = np.linalg.det(featuresc)
determinants.append(det)
print(det)
featuresc = features.copy()
determinants = determinants / m_det
print(determinants)
plt.scatter(A.T[0],b)
u = np.linspace(0,3,100)
plt.plot(u, u**2*determinants[2] + u*determinants[1] + determinants[0] )
p2 = np.polyfit(A.T[0],b,2)
plt.plot(u, np.polyval(p2,u), 'r--')
plt.show()发布于 2019-05-17 07:48:06
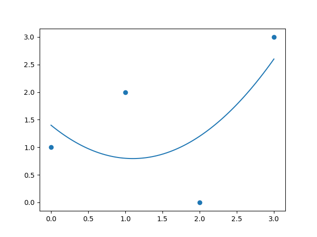
相反,使用Cramer法则,实际上是用最小二乘法来求解系统。请记住,Cramer法则只有当你拥有的点数总数等于多项式加1的期望阶数时才能起作用。如果你没有它,那么Cramer规则就不会起作用,因为你在试图找到这个问题的精确解。如果你有更多的点,这个方法是不合适的,因为我们会创建一个过度确定的方程组。
为了适应更多的点,numpy.linalg.lstsq会更适合,因为它通过计算使用矩阵A最小化欧氏范数的向量x来解决Ax =b的问题,因此,从特征矩阵的最后一列中删除y值,并对系数进行求解,并使用numpy.linalg.lstsq求解系数:
import numpy as np
import matplotlib.pyplot as plt
ones = np.ones(4)
xfeature = np.asarray([0,1,2,3])
squaredfeature = xfeature ** 2
b = np.asarray([1,2,0,3])
features = np.concatenate((np.vstack(ones),np.vstack(xfeature),np.vstack(squaredfeature)), axis = 1) # Change - remove the y values
determinants = np.linalg.lstsq(features, b)[0] # Change - use least squares
plt.scatter(xfeature,b)
u = np.linspace(0,3,100)
plt.plot(u, u**2*determinants[2] + u*determinants[1] + determinants[0] )
plt.show()我现在得到了这幅图,它与图中虚线的内容相匹配,也与numpy.polyfit提供的内容相匹配:

https://stackoverflow.com/questions/56181712
复制相似问题