我目前正在学习角蛋白。我的目标是创建一个简单的模型,用来预测函数的值。首先,我创建两个数组,一个用于X值,另一个用于对应的Y值.
# declare and init arrays for training-data
X = np.arange(0.0, 10.0, 0.05)
Y = np.empty(shape=0, dtype=float)
# Calculate Y-Values
for x in X:
Y = np.append(Y, float(0.05*(15.72807*x - 7.273893*x**2 + 1.4912*x**3 - 0.1384615*x**4 + 0.00474359*x**5)))然后我创建并训练模型
# model architecture
model = Sequential()
model.add(Dense(1, input_shape=(1,)))
model.add(Dense(5))
model.add(Dense(1, activation='linear'))
# compile model
model.compile(loss='mean_absolute_error', optimizer='adam', metrics=['accuracy'])
# train model
model.fit(X, Y, epochs=150, batch_size=10)并使用该模型预测值。
# declare and init arrays for prediction
YPredict = np.empty(shape=0, dtype=float)
# Predict Y
YPredict = model.predict(X)
# plot training-data and prediction
plt.plot(X, Y, 'C0')
plt.plot(X, YPredict, 'C1')
# show graph
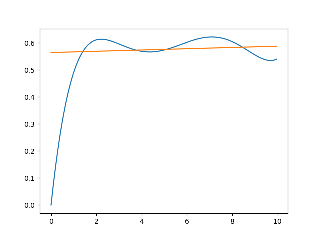
plt.show()我得到了这个输出(蓝色是训练-数据,橙色是预测):

我做错什么了?我想这是网络体系结构的一个基本问题,对吧?
发布于 2018-01-28 13:18:07
问题确实在于您的网络架构。具体来说,您在所有层中都使用线性激活:这意味着网络只能适应线性函数。您应该在输出层中保持线性激活,但是应该在隐藏层中使用ReLU激活:
model.add(Dense(1, input_shape=(1,)))
model.add(Dense(5, activation='relu'))
model.add(Dense(1, activation='linear'))然后,使用隐藏层的数量/大小;我建议您多使用几层。
发布于 2018-01-28 17:14:31
在BlackBear提供的答案的基础上:
sc_X对任何测试数据进行类似的缩放;此外,如果以后需要将模型生成的任何predictions缩放回Y的原始比例,则应该使用
Sc_Y.inverse_transform(预测)metrics=['accuracy'] (损失本身就足够作为一个度量)。https://stackoverflow.com/questions/48486598
复制相似问题