我有一个关于VHDL合成的问题,我希望你们中的一些人能帮助我。我有一个加法器的下列模型:
LIBRARY IEEE;
USE IEEE.std_logic_1164.ALL;
USE IEEE.numeric_std.ALL;
ENTITY Q3a IS
PORT (A_MSB,B_MSB,A_LSB,B_LSB : IN std_logic_vector(3 DOWNTO 0):="0000";
SEL : IN std_logic:='0';
CARRY : OUT std_logic:='0';
OUTPUT : OUT std_logic_vector(7 DOWNTO 0):="00000000");
END ENTITY Q3a;
ARCHITECTURE behavioral OF Q3a IS
SIGNAL A,B,SUM,B_NEG : std_logic_vector(8 DOWNTO 0);
BEGIN
A <= (A_MSB(3) & '0' & A_MSB(2 DOWNTO 0) & A_LSB) WHEN A_MSB(3) = '0' ELSE
(A_MSB(3) & '1' & A_MSB(2 DOWNTO 0) & A_LSB);
B <= (B_MSB(3) & '0' & B_MSB(2 DOWNTO 0) & B_LSB) WHEN B_MSB(3) = '0' ELSE
(B_MSB(3) & '1' & B_MSB(2 DOWNTO 0) & B_LSB);
B_NEG <= std_logic_vector(signed(not(B_MSB(3) & '0' & B_MSB(2 DOWNTO 0) & B_LSB))+1);
SUM <= std_logic_vector(signed(A)+ signed(B)) WHEN SEL = '0' ELSE
std_logic_vector(signed(A)+ signed(B_NEG));
CARRY <= SUM(7);
OUTPUT <= SUM(8) & SUM(6 DOWNTO 0);
END ARCHITECTURE behavioral;这个模型工作正常,有几个小故障。当我看到它时,我看到了3个复用器,一个用于A,一个用于B,另一个用于对加法器的输入选择。当我在Quartus II上用RTL查看器打开模型时,我得到了以下信息:

在我看来就像4个加法器和一个复用器。有人能和我分享一下这件事吗?干杯D
发布于 2016-01-23 08:26:00
如果我正确地理解了您,您需要一个用于a+b和a+b_neg的加法器,以及一个在b或b_neg之间选择的mux。你没有显式地写它,你需要这样写它
architecture behavioral of Q3a is
signal a,b,sum,b_neg : std_logic_vector(8 downto 0);
signal b_addr : std_logic_vector(8 downto 0);
begin
a <= (a_msb(3) & a_msb & a_lsb);
b <= (b_msb(3) & b_msb & b_lsb);
b_neg <= std_logic_vector(-signed(b));
b_addr <= b when sel = '0' else b_neg;
sum <= std_logic_vector(signed(a)+ signed(b_addr));
carry <= sum(7);
output <= sum(8) & sum(6 downto 0);
end architecture behavioral;希望能帮到你。
发布于 2016-01-21 00:23:35
您的设计中只有一个mux,正如Brian指出的,A的逻辑被简化为A <= A_MSB(3) & A_MSG & A_LSB,后者没有mux。
B_neg的逻辑是错误的,因为只有当B是肯定的时候,它才会给您-B。如果使用B_neg <= std_logic_vector(signed(not(B))+1);,就会得到不同的合成结果。
应该有3个加法器,一个用于B_neg,一个用于A+B,另一个用于A+B_neg。但是,我怀疑由于使用常数B_neg定义'0'的方式,合成器比您聪明,并将B_neg加法器分成两个较小的加法器。
您不必将B_neg定义为"not + 1",即两个补体的一元减去定义。使用B_neg <= std_logic_vector(-signed(B));或SUM <= std_logic_vector(signed(A)+signed(B)) when SEL = '0' else std_logic_vector(signed(A)-signed(B));的可读性更好
发布于 2016-01-21 11:28:01
在进行更改之后,我有以下体系结构:
ARCHITECTURE behavioral OF Q3a IS
SIGNAL A,B,SUM,B_NEG : std_logic_vector(8 DOWNTO 0);
BEGIN
A <= (A_MSB(3) & A_MSB & A_LSB);
B <= (B_MSB(3) & B_MSB & B_LSB);
B_NEG <= std_logic_vector(-signed(B));
SUM <= std_logic_vector(signed(A)+ signed(B)) WHEN SEL = '0' ELSE
std_logic_vector(signed(A)+ signed(B_NEG));
CARRY <= SUM(7);
OUTPUT <= SUM(8) & SUM(6 DOWNTO 0);
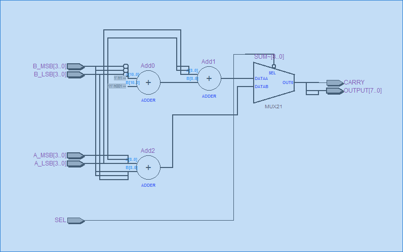
END ARCHITECTURE behavioral;RTL综合图已更改为:

就像乔纳森建议的那样。我知道B_NEG需要一个加法器,但是,他们为什么要为A+B和A+B_NEG设置单独的加法器,然后是一个Mux,而不是有一个Mux和两个加法器呢?更像是这样的:

这只是综合选择吗?
https://stackoverflow.com/questions/34912676
复制相似问题