我试图覆盖一个威布尔概率密度函数(PDF)的右删失数据的直方图上的数据使用包fitdistrplus,但一直无法这样做。
df是一个包含虚拟数据集的data.frame,其格式为我的更大的数据集。
> library(fitdistrplus)
> left <- c(rep(1,12),rep(2,5),rep(3,3),rep(4,2),rep(5,1))
> right <- c(rep(1,12),rep(2,5),rep(3,3),rep(4,2),NA)
> (df <- data.frame(left,right))
left right
1 1 1
2 1 1
3 1 1
4 1 1
5 1 1
6 1 1
7 1 1
8 1 1
9 1 1
10 1 1
11 1 1
12 1 1
13 2 2
14 2 2
15 2 2
16 2 2
17 2 2
18 3 3
19 3 3
20 3 3
21 4 4
22 4 4
23 5 NA
> fitcen <- fitdistrplus::fitdistcens(df,"weibull")
> fitdistrplus::plotdistcens(df,
+ distr = "weibull",
+ para = list(fitcen$estimate[1],fitcen$estimate[2]))执行上面的脚本将生成下面的数字。

我已经成功地覆盖了一个威布尔PDF的直方图,一个非审查版本的这个虚拟数据集(以下)。下图中的左上角图非常接近我的目标,只不过它显示的是非删失数据的PDF,而不是右删失数据。
> noncens <- fitdistrplus::fitdist(left, distr = "weibull")
> plot(noncens)

发布于 2022-08-07 22:34:52
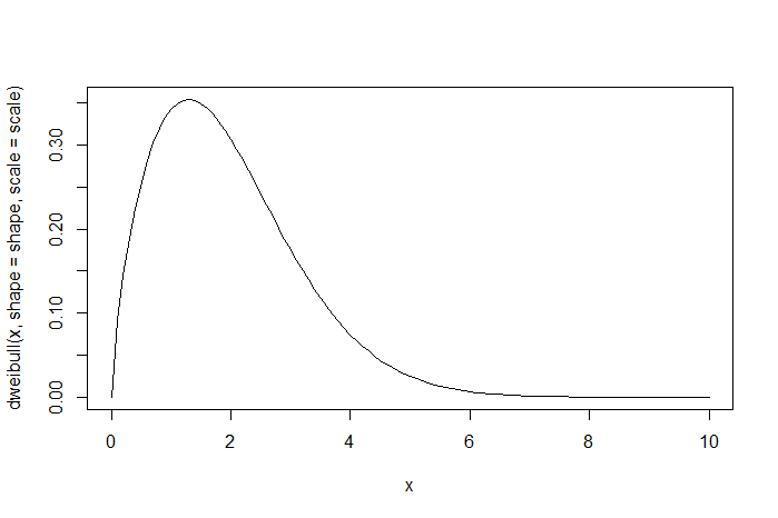
编辑:当我读到更多,我看到这可能是一个多步骤的过程,比一个单一的答案更复杂。
部分答案:从fitcen中提取斜率和比例尺值,并使用函数dweibull()生成PDF的绘图。此处不包括值的直方图。
> shape <- fitcen$estimate[1]
> scale <- fitcen$estimate[2]
> curve(dweibull(x, shape=shape, scale=scale), from=0, to=10)

https://stackoverflow.com/questions/73271140
复制相似问题