
当你的算法在论文中刷榜,训练损失完美收敛,架构图在评审会上获得掌声,但系统上线后却在凌晨三点把你叫醒——问题的根源,往往是这四个环节被当成了独立“烟囱”,而非一个连贯的生命周期。 2026年,AI系统的成功不再取决于单一环节的卓越,而在于算法、训练、架构、部署四者的深度协同与端到端优化。
本文将为你提供一套将这四大维度融为一体的系统工程框架,包含从理论到实践的全栈指南,助你构建真正可落地、可扩展、可进化的AI系统。
在深入每个环节前,先建立全局认知。这四个环节不是线性流程,而是相互影响、迭代循环的生态系统。

关键洞察:每个决策都必须在四个象限间权衡。例如,选择更复杂的算法(算法象限)可能增加训练成本(训练象限),需要更复杂的分布式架构(架构象限),最终影响部署的延迟和资源消耗(部署象限)。
算法选择不是追求最新SOTA,而是在业务约束下寻找帕累托最优解。
使用这个决策框架替代简单的准确率比较:
评估维度 | 评估方法 | 生产影响 | 权重示例(实时推荐系统) |
|---|---|---|---|
预测性能 | 测试集准确率/召回率/F1 | 直接影响业务效果 | 30% |
推理效率 | 单样本延迟、吞吐量、内存占用 | 决定SLA和硬件成本 | 25% |
训练效率 | 收敛速度、GPU内存占用、数据需求 | 影响迭代速度和实验成本 | 15% |
鲁棒性 | 对噪声/缺失/分布偏移的稳定性 | 影响线上稳定性 | 15% |
可解释性 | 特征重要性、决策可追溯性 | 合规要求、调试难度 | 10% |
实现复杂度 | 代码可维护性、第三方依赖 | 团队开发维护成本 | 5% |
决策公式:综合得分 = Σ(维度得分 × 维度权重)
实战示例:为实时新闻推荐选择排序算法
from dataclasses import dataclass
from typing import Dict, List
import numpy as np
@dataclass
class AlgorithmCandidate:
name: str
scores: Dict[str, float] # 各维度得分 (0-10)
def evaluate_algorithm(candidate: AlgorithmCandidate,
weights: Dict[str, float]) -> Dict:
"""评估算法候选"""
# 确保权重总和为1
total_weight = sum(weights.values())
normalized_weights = {k: v/total_weight for k, v in weights.items()}
# 计算加权得分
weighted_score = 0
for dimension, score in candidate.scores.items():
if dimension in normalized_weights:
weighted_score += score * normalized_weights[dimension]
return {
"algorithm": candidate.name,
"weighted_score": weighted_score,
"detailed_scores": candidate.scores
}
# 定义业务场景的权重(实时推荐)
weights = {
"预测性能": 0.30,
"推理效率": 0.25, # 高权重,因为要实时
"训练效率": 0.15,
"鲁棒性": 0.15,
"可解释性": 0.10,
"实现复杂度": 0.05
}
# 候选算法
candidates = [
AlgorithmCandidate(
name="双塔DNN",
scores={"预测性能": 8.5, "推理效率": 9.0, "训练效率": 7.0,
"鲁棒性": 8.0, "可解释性": 5.0, "实现复杂度": 6.0}
),
AlgorithmCandidate(
name="LightGBM",
scores={"预测性能": 8.0, "推理效率": 9.5, "训练效率": 9.5,
"鲁棒性": 8.5, "可解释性": 9.0, "实现复杂度": 8.0}
),
AlgorithmCandidate(
name="深度交叉网络(DCN)",
scores={"预测性能": 9.0, "推理效率": 6.0, "训练效率": 5.0,
"鲁棒性": 7.0, "可解释性": 4.0, "实现复杂度": 4.0}
)
]
# 评估并排序
results = []
for cand in candidates:
result = evaluate_algorithm(cand, weights)
results.append(result)
results.sort(key=lambda x: x["weighted_score"], reverse=True)
print("算法评估结果:")
for i, res in enumerate(results, 1):
print(f"{i}. {res['algorithm']}: {res['weighted_score']:.2f}")
for dim, score in res["detailed_scores"].items():
print(f" {dim}: {score}")2026年,算法必须考虑目标硬件特性。例如:
代码示例:硬件感知的算法选择
def select_algorithm_for_hardware(hardware: str, task: str) -> Dict:
"""根据硬件选择算法"""
hardware_algorithm_map = {
"nvidia_gpu": {
"cv": ["ResNet", "VisionTransformer", "EfficientNet"],
"nlp": ["BERT", "GPT", "T5"],
"recommendation": ["DLRM", "TwoTower"]
},
"apple_ane": {
"cv": ["MobileNetV3", "EfficientNet-Lite"],
"nlp": ["DistilBERT", "MobileBERT"],
"recommendation": ["LightGBM", "XGBoost"] # 树模型在CPU上运行
},
"intel_cpu": {
"cv": ["ResNet-18", "MobileNet"],
"nlp": ["FastText", "CNN-Text"],
"recommendation": ["LightGBM", "FM", "DeepFM"]
}
}
return {
"hardware": hardware,
"task": task,
"recommended_algorithms": hardware_algorithm_map.get(hardware, {}).get(task, []),
"notes": _get_hardware_notes(hardware)
}
def _get_hardware_notes(hardware: str) -> str:
notes = {
"nvidia_gpu": "使用Tensor Core优化,支持混合精度训练",
"apple_ane": "需转换为Core ML格式,利用神经引擎加速",
"intel_cpu": "利用AVX-512指令集,支持INT8量化"
}
return notes.get(hardware, "通用硬件,无特殊优化")训练不是一次性事件,而是持续的过程。现代训练策略需要平衡效率、稳定性和泛化能力。

# training_config.yaml
training_strategy:
distributed_strategy: "zero3" # DeepSpeed ZeRO stage 3
mixed_precision: "bf16" # 对Ampere+ GPU使用BF16
gradient_accumulation_steps: 4
gradient_clipping: 1.0
batch_size_per_device: 8
global_batch_size: 256 # 8 devices × 4 accumulation × 8 batch = 256
optimizer:
name: "AdamW"
params:
lr: 3e-4
betas: [0.9, 0.999]
weight_decay: 0.01
scheduler:
name: "cosine_with_warmup"
params:
warmup_steps: 1000
total_steps: 100000
checkpointing:
strategy: "every_n_steps"
n_steps: 1000
keep_last_n: 3
monitoring:
metrics: ["loss", "accuracy", "perplexity", "gradient_norm"]
log_interval: 10
system_metrics: ["gpu_util", "gpu_mem", "cpu_util"]
early_stopping:
enabled: true
metric: "validation_loss"
patience: 3
min_delta: 0.001关键训练优化技术:
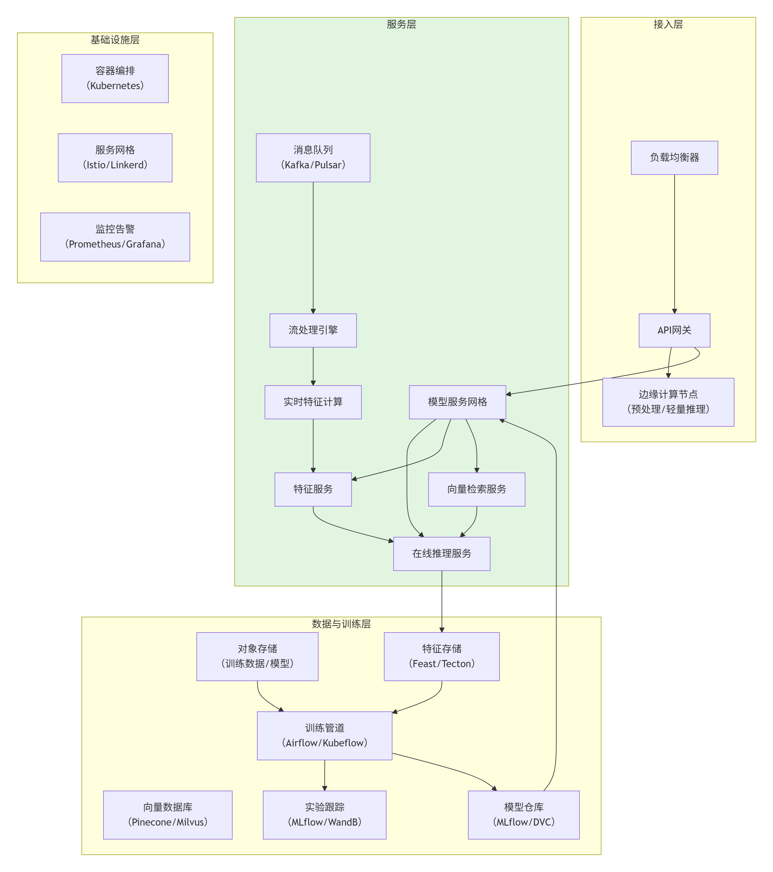
架构是系统的骨架,决定了可维护性、扩展性和演化能力。

根据场景选择服务模式:
模式 | 适用场景 | 优点 | 缺点 | 技术栈 |
|---|---|---|---|---|
单体服务 | 简单场景,快速原型 | 部署简单,无网络开销 | 扩展性差,耦合度高 | FastAPI, Flask |
微服务 | 复杂系统,多团队协作 | 独立扩展,技术异构 | 运维复杂,网络延迟 | gRPC, REST |
Serverless | 稀疏请求,突发流量 | 自动扩缩,按需付费 | 冷启动延迟,状态管理难 | AWS Lambda, KNative |
边缘服务 | 低延迟,数据隐私 | 响应快,带宽节省 | 资源受限,管理复杂 | TensorFlow Lite, ONNX Runtime |
代码示例:基于gRPC的高性能模型服务
// model_service.proto
syntax = "proto3";
package modelserving;
service ModelService {
rpc Predict (PredictRequest) returns (PredictResponse);
rpc BatchPredict (BatchPredictRequest) returns (BatchPredictResponse);
rpc GetModelInfo (ModelInfoRequest) returns (ModelInfoResponse);
}
message PredictRequest {
string model_name = 1;
string model_version = 2;
bytes input_data = 3; // 序列化的Tensor
map<string, string> metadata = 4;
}
message PredictResponse {
int32 status_code = 1;
string message = 2;
bytes output_data = 3;
float inference_time_ms = 4;
}# grpc_model_server.py
import grpc
from concurrent import futures
import numpy as np
import pickle
import time
from typing import Dict, Any
import model_service_pb2
import model_service_pb2_grpc
class ModelServer(model_service_pb2_grpc.ModelServiceServicer):
def __init__(self):
self.models: Dict[str, Any] = {} # 加载的模型
self.model_cache = {} # 缓存预热
def Predict(self, request, context):
start_time = time.time()
# 1. 获取模型
model_key = f"{request.model_name}:{request.model_version}"
if model_key not in self.models:
self._load_model(request.model_name, request.model_version)
model = self.models[model_key]
# 2. 反序列化输入
input_data = pickle.loads(request.input_data)
# 3. 推理
with torch.no_grad():
output = model(input_data)
# 4. 序列化输出
output_bytes = pickle.dumps(output)
inference_time = (time.time() - start_time) * 1000
return model_service_pb2.PredictResponse(
status_code=200,
message="Success",
output_data=output_bytes,
inference_time_ms=inference_time
)
def _load_model(self, model_name: str, version: str):
"""动态加载模型"""
model_path = f"./models/{model_name}/v{version}/model.pt"
self.models[f"{model_name}:{version}"] = torch.jit.load(model_path)
def serve():
server = grpc.server(futures.ThreadPoolExecutor(max_workers=10))
model_service_pb2_grpc.add_ModelServiceServicer_to_server(
ModelServer(), server
)
server.add_insecure_port('[::]:50051')
server.start()
print("gRPC服务器启动,端口 50051")
server.wait_for_termination()
if __name__ == '__main__':
serve()部署是价值实现的最后一公里,也是最容易失败的环节。
# deployment_plan.yaml
deployment_strategy: "canary_with_ab_test"
stages:
- name: "内部测试"
traffic_percentage: 0%
duration: "2h"
validators:
- 健康检查通过
- 基准测试达标
- 团队成员验收
- name: "金丝雀发布"
traffic_percentage: 5%
duration: "24h"
success_criteria:
- 错误率 < 1%
- p99延迟 < 200ms
- 无业务指标下降
rollback_triggers:
- 错误率 > 5% 持续5分钟
- 内存泄漏检测
- name: "A/B测试"
traffic_percentage: 50%
duration: "7d"
metrics:
- 主要业务指标(如CTR、转化率)
- 用户体验指标(如响应时间)
winner_selection: "统计显著提升(p<0.05)且提升>2%"
- name: "全量发布"
traffic_percentage: 100%
duration: "持续"
monitoring:
- 实时业务仪表盘
- 自动异常检测
- 成本监控部署前必须检查的项:
# production_checklist.py
from enum import Enum
from typing import List, Dict, Any
import psutil
import torch
import requests
import json
class ChecklistItem:
def __init__(self, name: str, check_function, severity: str):
self.name = name
self.check_function = check_function
self.severity = severity # "critical", "warning", "info"
def run_check(self) -> Dict[str, Any]:
try:
result = self.check_function()
return {
"name": self.name,
"status": "PASS" if result["passed"] else "FAIL",
"severity": self.severity,
"details": result.get("details", ""),
"suggestion": result.get("suggestion", "")
}
except Exception as e:
return {
"name": self.name,
"status": "ERROR",
"severity": "critical",
"details": f"检查执行失败: {str(e)}"
}
class ProductionDeploymentChecklist:
def __init__(self, model_name: str, model_version: str):
self.model_name = model_name
self.model_version = model_version
self.results = []
def add_check(self, item: ChecklistItem):
self.results.append(item.run_check())
def run_all_checks(self) -> List[Dict]:
"""运行所有检查项"""
checks = [
# 模型相关检查
ChecklistItem("模型文件存在", self.check_model_exists, "critical"),
ChecklistItem("模型加载测试", self.check_model_loads, "critical"),
ChecklistItem("推理功能测试", self.check_inference, "critical"),
ChecklistItem("模型格式兼容性", self.check_model_format, "critical"),
# 性能检查
ChecklistItem("推理延迟基准", self.check_inference_latency, "critical"),
ChecklistItem("内存占用检查", self.check_memory_usage, "warning"),
ChecklistItem("批量推理支持", self.check_batch_inference, "info"),
# 基础设施检查
ChecklistItem("GPU可用性", self.check_gpu_available, "critical"),
ChecklistItem("依赖库版本", self.check_dependencies, "warning"),
ChecklistItem("配置文件验证", self.check_config_files, "warning"),
# 监控与运维
ChecklistItem("监控端点", self.check_monitoring_endpoints, "warning"),
ChecklistItem("日志配置", self.check_logging_config, "info"),
ChecklistItem("健康检查接口", self.check_health_endpoint, "critical"),
# 业务验证
ChecklistItem("测试集验证", self.check_test_set_performance, "critical"),
ChecklistItem("边界条件处理", self.check_edge_cases, "warning"),
]
for check in checks:
self.add_check(check)
return self.results
def check_model_exists(self):
import os
model_path = f"./models/{self.model_name}/v{self.model_version}/"
files = ["model.pt", "config.json", "preprocessor.pkl"]
missing = []
for f in files:
if not os.path.exists(os.path.join(model_path, f)):
missing.append(f)
return {
"passed": len(missing) == 0,
"details": f"模型路径: {model_path}",
"suggestion": f"缺少文件: {missing}" if missing else "所有文件存在"
}
def check_inference_latency(self):
"""检查推理延迟是否符合SLA"""
import time
model = self._load_model()
# 使用测试输入
test_input = torch.randn(1, 3, 224, 224)
# 预热
for _ in range(10):
_ = model(test_input)
# 正式测试
times = []
for _ in range(100):
start = time.perf_counter()
_ = model(test_input)
if torch.cuda.is_available():
torch.cuda.synchronize()
end = time.perf_counter()
times.append((end - start) * 1000) # ms
avg_latency = sum(times) / len(times)
p99_latency = sorted(times)[int(len(times) * 0.99)]
sla_met = avg_latency < 100 # 假设SLA是100ms
return {
"passed": sla_met,
"details": f"平均延迟: {avg_latency:.2f}ms, P99: {p99_latency:.2f}ms",
"suggestion": "优化模型或增加硬件" if not sla_met else "满足SLA"
}
def _load_model(self):
"""辅助方法:加载模型"""
model_path = f"./models/{self.model_name}/v{self.model_version}/model.pt"
return torch.jit.load(model_path)
def generate_report(self) -> Dict[str, Any]:
"""生成部署检查报告"""
results = self.run_all_checks()
summary = {
"total_checks": len(results),
"passed": sum(1 for r in results if r["status"] == "PASS"),
"failed": sum(1 for r in results if r["status"] == "FAIL"),
"errors": sum(1 for r in results if r["status"] == "ERROR"),
"critical_failures": [
r for r in results
if r["severity"] == "critical" and r["status"] != "PASS"
]
}
deployment_recommendation = "DEPLOY" if len(summary["critical_failures"]) == 0 else "DO_NOT_DEPLOY"
return {
"model": f"{self.model_name}:{self.model_version}",
"timestamp": datetime.now().isoformat(),
"summary": summary,
"deployment_recommendation": deployment_recommendation,
"detailed_results": results
}
# 使用示例
if __name__ == "__main__":
checklist = ProductionDeploymentChecklist("image_classifier", "2.1.0")
report = checklist.generate_report()
print("部署检查报告:")
print(json.dumps(report, indent=2, default=str))
if report["deployment_recommendation"] == "DEPLOY":
print("✓ 所有关键检查通过,可以部署")
else:
print("✗ 存在关键问题,需要修复:")
for issue in report["summary"]["critical_failures"]:
print(f" - {issue['name']}: {issue.get('details', '')}")部署后必须建立完整的监控体系:
监控层次 | 监控指标 | 告警阈值 | 工具 |
|---|---|---|---|
基础设施 | CPU/内存/GPU使用率、网络I/O |
| Prometheus, Datadog |
服务层 | 请求QPS、错误率、延迟分布 | 错误率>1%,P99延迟>SLA | Grafana, New Relic |
业务层 | 转化率、用户满意度、业务指标 | 下降超过5% | 自定义仪表板 |
模型层 | 预测分布漂移、特征分布变化 | PSI>0.1,特征均值偏移>10% | Evidently, WhyLogs |
数据层 | 数据质量、数据延迟、数据血缘 | 数据延迟>5分钟,空值率>5% | Great Expectations, Monte Carlo |
将四个象限整合为一个自动化、可重复的工作流:
# .github/workflows/full_stack_ai_pipeline.yaml
name: Full-Stack AI Pipeline
on:
push:
branches: [main]
pull_request:
branches: [main]
jobs:
# 阶段1: 算法验证
algorithm-validation:
runs-on: ubuntu-latest
steps:
- uses: actions/checkout@v3
- name: 算法评估
run: python evaluate_algorithm.py --candidate ${{ github.sha }}
- name: 性能基准测试
run: python benchmark_algorithm.py --model ./models/candidate
# 阶段2: 训练与实验
training:
needs: algorithm-validation
runs-on: [self-hosted, gpu]
strategy:
matrix:
config: [base, large, distilled]
steps:
- uses: actions/checkout@v3
- name: 分布式训练
run: python train.py --config ${{ matrix.config }}
- name: 记录实验
run: python log_experiment.py --run_id ${{ github.run_id }}
# 阶段3: 模型优化
optimization:
needs: training
runs-on: ubuntu-latest
steps:
- uses: actions/checkout@v3
- name: 模型量化
run: python quantize_model.py --input ./models/trained
- name: 模型编译
run: python compile_model.py --target cuda
# 阶段4: 部署测试
deployment-test:
needs: optimization
runs-on: ubuntu-latest
steps:
- uses: actions/checkout@v3
- name: 生产检查清单
run: python production_checklist.py --model v1.0
- name: 部署到测试环境
run: kubectl apply -f k8s/test-deployment.yaml
- name: 集成测试
run: python integration_tests.py --url $TEST_ENV_URL
# 阶段5: 安全扫描
security-scan:
needs: deployment-test
runs-on: ubuntu-latest
steps:
- name: 模型安全扫描
run: python security_scanner.py --model ./models/optimized
- name: 依赖漏洞扫描
run: trivy fs --severity HIGH,CRITICAL .
# 阶段6: 生产部署
production-deployment:
needs: [training, optimization, deployment-test, security-scan]
if: github.ref == 'refs/heads/main'
runs-on: ubuntu-latest
steps:
- name: 金丝雀部署
run: python canary_deploy.py --traffic 5%
- name: 监控验证
run: sleep 300 && python verify_deployment.py
- name: 逐步扩大流量
run: |
python canary_deploy.py --traffic 25%
sleep 600
python canary_deploy.py --traffic 50%
sleep 1200
python canary_deploy.py --traffic 100%为团队提供一个统一的视图,跟踪四个象限的关键指标:
象限 | 领先指标 | 滞后指标 | 健康状态 |
|---|---|---|---|
算法 | 实验数量、新算法测试频率 | 线上A/B测试胜率、准确率提升 | 🟢 健康 |
训练 | 训练速度、GPU利用率、成本/实验 | 模型收敛时间、训练稳定性 | 🟡 警告 |
架构 | 服务SLA、扩展事件频率、部署时间 | 系统可用性、故障恢复时间 | 🟢 健康 |
部署 | 发布频率、部署成功率、监控覆盖率 | 用户投诉率、业务指标影响 | 🔴 故障 |
阶段 | 目标 | 关键行动 | 成功标志 |
|---|---|---|---|
第1个月:建立基线 | 统一评估标准,建立CI/CD基础 |
| 所有新项目都通过评估矩阵决策 |
第2个月:深度集成 | 打通四个象限的自动化流程 |
| 从代码提交到生产部署全自动化 |
第3个月:持续优化 | 建立数据驱动的优化循环 |
| 团队能基于数据自主优化全栈流程 |
在2026年,AI系统的成功不再属于在单一领域做到极致的天才,而属于那些能在算法、训练、架构、部署四个象限间优雅舞蹈的全栈工程师。你的核心价值,从“写出最好的算法”或“设计最优雅的架构”,转变为“在复杂约束下,找到最大化业务价值的全局最优路径”。
原创声明:本文系作者授权腾讯云开发者社区发表,未经许可,不得转载。
如有侵权,请联系 cloudcommunity@tencent.com 删除。
原创声明:本文系作者授权腾讯云开发者社区发表,未经许可,不得转载。
如有侵权,请联系 cloudcommunity@tencent.com 删除。