
但将其电阻变化转化为可靠温度信号,电路设计与调试环节的细节把控直接决定测量精度。
本文结合两种典型测温电路的实践经验,拆解设计核心与调试技巧。
1
Pt100 测温的核心难题与基础方案
Pt100 的电阻 - 温度特性呈非线性,0℃时电阻为 100Ω,且微小电阻变化(如 1℃对应约 0.385Ω 变化)需精准捕捉。
同时,导线电阻、电源波动、运放温漂等因素易引入误差,这就要求电路设计需解决三个核心问题:电阻信号的精确转换、非线性校正、干扰抑制。

常见解决方案分为两类:桥式测温电路通过电桥不平衡产生压差信号,适合中精度场景;恒流源式电路利用恒定电流产生压降,在宽温范围下稳定性更优。两种电路均需配合 TL431 等基准源提供稳定参考,结合运放放大 mV 级微弱信号后接入 AD 转换。
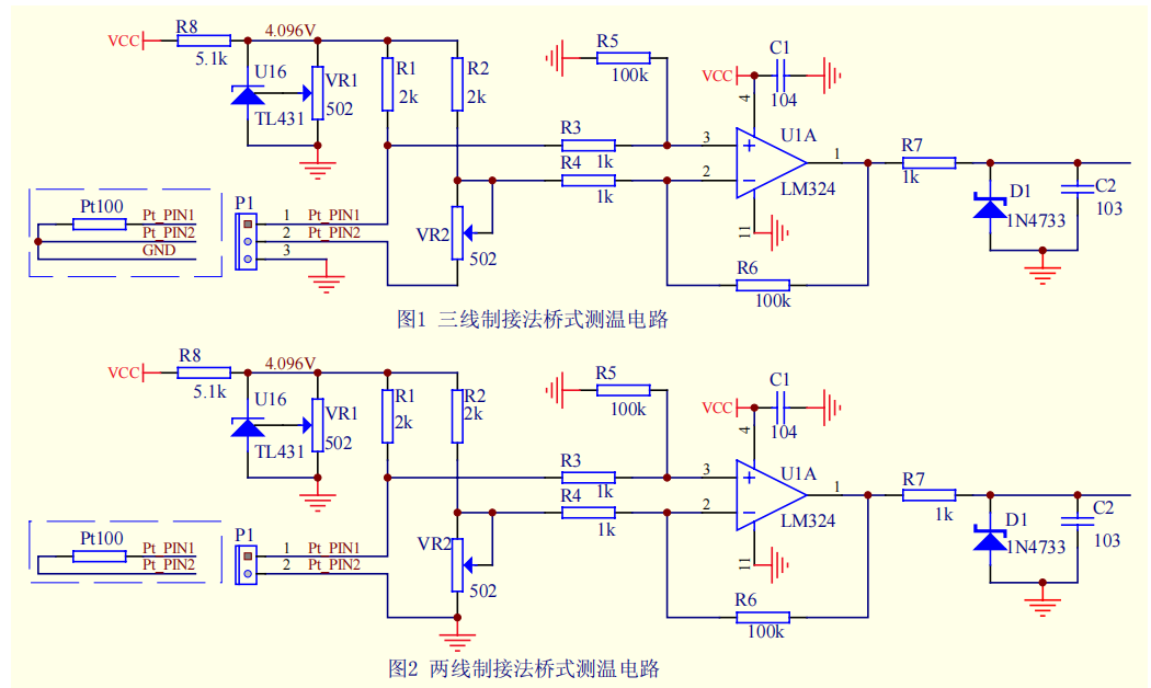
2
桥式测温电路:原理拆解与调试实战
三线制桥式电路是工业场景的主流选择(图 1),由 TL431+VR1 构成 4.096V 精密基准源,R1、R2(均为 2kΩ)、VR2(100Ω 精密电阻)与 Pt100 组成测量电桥。
当 Pt100 电阻随温度变化时,电桥输出压差信号,经 LM324 差动放大后送入 AD 芯片。差动放大电路中 R3=R4、R5=R6,放大倍数由 R5/R3 比值决定,单 5V 供电即可满足需求。
三线制接法的关键价值在于导线电阻补偿,将 Pt100 两侧等长导线分别接入电桥两臂,抵消导线电阻随环境温度变化带来的误差。实测显示,在 10 米布线场景下,三线制比两线制接法误差降低 0.8℃以上。
初期调试曾直接采用 VCC 供电,网压波动导致输出信号偏差达 3mV(对应温度误差 2.5℃)。
改用 TL431 基准源后,配合 100nF 并联 RC 滤波(R=1kΩ,C=104),输出纹波控制在 50μV 以内。
需注意 TL431 分压电阻选用 0.1% 精度金属膜电阻,否则温漂会超过 100ppm/℃。
曾轻信他人 “正反馈才能正常工作” 的错误建议,导致电路振荡烧毁运放。实际差动放大必须采用负反馈,且需保证 R3=R4、R5=R6 的匹配精度(误差 < 1%),否则会引入共模干扰。
调整放大倍数时,建议优先改变 R5 阻值,R3 保留 1kΩ 基础值以平衡噪声与增益。
VR2 可采用精密电位器实现零点偏移调节,例如将其调至 109.885Ω 时,零点可设定为 25℃。
但校准必须在电位器脱离电路时进行,接入电路后测量的阻值会因桥臂分流产生 5%~8% 偏差。
校准后建议用环氧树脂封固电位器,避免振动导致阻值漂移。
理论上输出电压 = 压差 × 放大倍数,但实测偏差明显。正确计算公式为:

式中电阻值需在电路通电稳定后实测,因元件温升会导致 R1、R2 阻值变化约 0.1%/℃。
3
恒流源式电路:高精度场景的优化选择

恒流源式电路(图 3)通过 LM358 运放 U1A 将 4.096V 基准转换为恒定电流,流经 Pt100 产生的压降经 U1B 放大 10 倍后输出。
根据运放虚地、虚断特性,恒流值 I=4.096V/R1,Pt100 压降仅与其电阻相关,不受导线电阻影响,在 - 50℃~600℃全量程精度比桥式电路高 0.3℃~0.5℃。
电流过大会导致 Pt100 自热升温,实测显示 1.5mA 电流时自热误差达 1.2℃,而 0.8mA 时误差可控制在 0.1℃以内。
设计时 R1 选用 3.3kΩ 精密电阻,将电流稳定在 1.24mA,兼顾信号幅度与自热影响。
单 5V 供电在温度波动超过 100℃时,输出会出现截波失真。改为 ±15V 双电源后,输出动态范围扩展至 ±12V,可覆盖 Pt100 全量程压降(0℃时 124mV,600℃时 390mV)。
若受限于供电条件,可在输出端增加钳位电路,避免信号超限。
运放 U1B 的输入阻抗直接影响测量精度,将 R2、R3 选用 470kΩ 高精度电阻后,输入阻抗提升至 100MΩ 以上,有效降低信号衰减。
同时在输入端并联 103 电容,滤除 1kHz 以上高频噪声,使输出纹波降低至 20μV。
TL431 datasheet 中记载了更简洁的恒流源方案:通过 TL431 与 2kΩ 电阻串联,可直接输出 2.5mA 恒流,配合 3.3kΩ 限流电阻即可适配 Pt100。
但该方案需增加一级射随器隔离,否则负载变化会导致电流波动超过 5%。
4
非线性校正与系统优化策略
Pt100 的非线性误差在低温段较小(0℃~200℃误差 < 0.2%),高温段逐渐增大(600℃时误差达 1.5%)。
模拟校正电路简单但温漂敏感,实际项目中均采用数字化校正:将 - 50℃~600℃范围内的电阻 - 温度对应关系按 1℃间隔采样,存入 EEPROM 构建 lookup table,AD 实测值通过二分法查表获取温度,配合线性插值将分辨率提升至 0.1℃。
对于高精度需求,可采用 Callendar-Van Dusen 方程补偿:

通过 3 个校准点(0℃、100℃、200℃)拟合系数 A、B、C,校正后 600℃时误差可降至 0.2% 以内。
5
两种电路的选型与实战对比
指标 | 桥式测温电路 | 恒流源式电路 |
|---|---|---|
测量精度 | ±0.5℃~±1.0℃ | ±0.2℃~±0.5℃ |
导线电阻影响 | 三线制可补偿 | 基本无影响 |
元件成本 | 低(约 20 元) | 中(约 35 元) |
调试难度 | 中等(需校准电桥平衡) | 较高(恒流校准关键) |
适用场景 | 工业炉、空调控制 | 医疗设备、实验室仪器 |
实际项目中,若布线距离≤5 米且精度要求一般,优先选择桥式电路;若需全量程高精度或长线传输,恒流源式电路更具优势。
Pt100 测温电路的设计调试是 “细节决定成败” 的典型场景:基准源的温漂控制、运放反馈的接线方式、恒流值的精准设定,每一个环节的疏忽都可能导致精度不达标。
本文总结的两种电路方案均经实际项目验证,通过合理选型元件、严格校准流程、优化抗干扰设计,可满足绝大多数中温测量需求。
硬件设计从来不是理论的照搬,唯有结合实测不断迭代,才能打造出稳定可靠的测温系统。