Triton,本文指 OpenAI Triton,先看官方介绍,
Triton is a language and compiler for parallel programming. It aims to provide a Python-based programming environment for productively writing custom DNN compute kernels capable of running at maximal throughput on modern GPU hardware.
Triton 是一个用于并行编程的 Python DSL,也是一个将计算映射到并行硬件的编译器框架。
两个视角,
它是一座连接高级算法思想与底层硬件并行性的桥梁,兼顾了生产力、性能与可移植性。
本文聚焦于 AI 编译器开发,想的是怎么把 Triton + MLIR 上手玩起来。
不过在此之前,先聊聊我写这篇文章的初衷。
我也是初次接触 Triton。那为什么想到写它了呢?
因为目前 AI 编译器的主流方向是 Triton + MLIR,正好打算深入学习一下。
但真要写 Triton,现在又有问题了,怎么写呢?如今问一问 AI 不就好了。
所以,文风与内容,打算稍作变化。啥意思,会多点‘废话’,多唠叨几句,不再简要成手册,这就由 AI 来做吧。
我呢,多谈谈自己的想法:一是让大家感觉更像是在和一个人交流;二是分享个人实践的经验,希望能对大家有所裨益。
GoCoding 定位,让大家了解技术上新的东西,或能引导大家进入新的领域。技术深入跟随会议或社区进展就好。
首先,了解一样东西,我不仅仅会了解它是什么、用做什么。就如文章开头对 Triton 的描述。我一般还会去了解背景:它的由来、发展历程。挖掘得细一点,有时还会发现一些有意思的小故事。
其次,就是对比。为什么是它,它的优势在哪,它在往什么方向发展。也就是了解一下它“到哪里去”的问题。更远的,未来的可能性与不确定性,学习并深入时可能会想一想。
之后,才是学习。笨办法,是我用得比较多的。就是,把一本书或官方教程,全部写一遍、跑一遍。当然,现在 AI 开道,免费导师,可以试试聪明办法了。又想起我自己说过的那句:AI:不懂的人用,则是引导者 😊
现在,就按上述思考,开始吧!
发展阶段 | 大致时间 | 核心特征与关键事件 | 技术栈与生态 | 主要目标用户 |
|---|---|---|---|---|
初创与原型 | 2018 - 2021 | 在OpenAI内部诞生,核心是为NVIDIA GPU提供比CUDA更友好的编程抽象。发表了开创性的学术论文。 | 独立的编译器,深度集成于PyTorch。后端主要为CUDA/NVVM。 | AI研究人员、需要编写定制CUDA算子的开发者。 |
成熟与生态扩张 | 2021 - 2023 | 关键转折:基于MLIR重构。从“编译器”变为“编译器框架”,奠定跨硬件基础。前端DSL稳定,社区采用度激增(如FlashAttention)。 | MLIR成为核心中间层。后端扩展至AMD GPU(ROCM)和Intel GPU(OpenCL/SPIR-V)。 | 高性能计算工程师、框架开发者、其他硬件厂商的编译团队。 |
平台化与工业部署 | 2023 - 至今 | 成为自研AI芯片的“上游编译前端”。其Triton IR(MLIR Dialect) 成为连接算法与多种硬件的关键抽象层。 | 基于MLIR的完整编译栈。出现针对不同自研硬件的定制后端。生态与Torch-MLIR等融合。 | AI芯片公司的编译器团队、构建端到端编译基础设施的架构师。 |
Triton 核心优势:用 Python 写 GPU 算子,基于 MLIR 轻松跨硬件,已是 PyTorch 高性能算子的事实标准前端。
Triton 与 TVM, XLA 的核心差异:
维度 | Triton | TVM | XLA |
|---|---|---|---|
设计哲学 | 算子优先、Python 原生 | 端到端编译、跨平台 | 静态图优化、框架集成 |
编程体验 | Python DSL,算法思维 | 多层 IR,编译思维 | HLO IR,框架约束 |
硬件适配 | MLIR 方言栈,灵活定制 | Relay/TOPI 多层抽象 | LLVM + 专用后端 |
生态定位 | PyTorch 生态的算子加速器 | 多框架通用编译器 | TensorFlow/JAX 专属编译器 |

学习路径可以遵循“从用户到开发者,从抽象到具体”的原则,分为四个层次:
目标:学会使用Triton Python DSL快速实现高性能内核。
tl.program_id, tl.arange, tl.load/store)。tl.cache, tl.make_block_ptr进行向量化加载/存储,理解不同内存空间(DRAM, L2 Cache, Shared Memory)的差异。async_copy)。torch.autograd.Function,并集成到模型中使用。目标:理解从Triton Python代码到目标代码的完整编译过程。
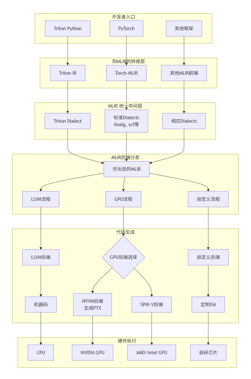
torch.compile或Triton的JIT功能运行一个简单内核,并学习如何输出其关键中间表示。Triton, LLVM, NVVM等Dialect的。这是理解其跨硬件能力的关键。TRITON_DUMP_GRAPH=1等环境变量,导出一个内核的编译流程图,对照官方架构图理解每一步。目标:能够为Triton编译器添加新特性或为其定制新硬件后端。
python/ (DSL), lib/ (核心编译器逻辑,C++)。Vector, GPU),然后利用社区或自定义的后端从这些Dialect生成代码。目标:设计基于Triton+MLIR的完整编译栈,用于产品化部署。
学习路径有了,那就动手开始吧。
我根据个人情况,想法是对四个层次竖着切一刀,每一部分都实践一个简单用例,先对整体建立概念,再继续深入了解我关心的部分。
每个人都可以依据自己的兴趣与实际情况去开始,不必非得按部就班地学。
有兴趣的小伙伴,一起来学吧。