
兄弟们,见字如面,我是王中阳。
最近没有更新视频,因为我们用Hertz+Eino肝出了“有真人面试官那味儿”的智能面试SaaS,把开发中掉过的坑、踩过的雷,全熬成了能直接复用的字节级实战经验。不管你是要搭同类产品,还是想提升AI落地能力,这篇干货直接码住,绝对不亏!
市面上AI项目一抓一大把,但能沉淀出“拿来就用”干货的少之又少。我们这波的核心价值,全在“真刀真枪”的实战里,主打一个实在:
不像那些只会机械问答的工具,我们的SaaS是真有“面试官范儿”——从简历智能扒重点、精准抛问题,到专业评估答案、生成复盘报告,面试全链路直接包圆。之前做企业知识库项目时,就因为AI交互太生硬被甲方打回,这次用Hertz+Eino硬撑技术底座,每个功能都经受过真实业务的“毒打”(具体代码可戳 README.md,直接扒走)。
团队前前后后肝了3轮架构重构,跟Prompt死磕上百次,流式面试调试更是熬了N个大夜。就像上次AI客服系统,因为架构没拆干净,智能体乱改权限校验逻辑,导致线上出问题,这些真金白银买的教训,现在都做成了可运行代码+通用模板。有了这些,你做同类项目直接绕坑走,效率直接拉满!
整个系统架构就抓三个核心:跑得快、能扩展、好维护。废话不多说,一张图带你看透核心链路,小白也能秒懂:

架构设计里藏着3个“偷懒小技巧”,都是能直接抄的神仙思路,快记下来:
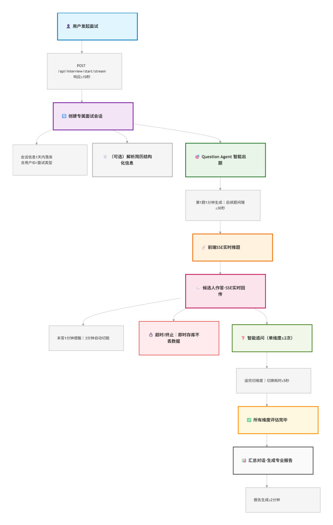
backend/main.go,直接拿去改改就能用,省大心了。pkg/eino包,拆成“简历分析、智能提问、答案评估、报告生成”四大块。这招是从企业知识库项目学的,之前把所有AI逻辑堆一起,改个提问规则就得动整个模块,现在想用哪个插哪个,扩展性直接拉满。架构细节在 doc/后端架构设计.md,这种思路做其他AI服务也香到爆。backend/internal/repository/database.go,适合需要快速迭代的项目,谁用谁知道。AI面试官为啥像真人?全靠背后一套严谨的“工作流程”管着。我们把复杂逻辑拆成清晰步骤,一眼看透:

这个流程里藏着两个“技术彩蛋”,都是实战磨出来的宝贝,含金量拉满:
interviews_service.go里的状态机驱动,“回答超时咋处理”“追问最多几次”这些实际问题,都有完整代码(backend/api/handler/interview/interviews_service.go)。之前做AI客服系统时没加状态机,用户中途退出再进来直接重跑流程,现在用这套逻辑,100%能续上之前的对话,直接参考就行,不用自己瞎琢磨。backend/chatApp/agent/question/question.go,值得细品,学会直接提升AI交互体验。架构是骨架,这三个技术亮点就是“灵魂”,直接让AI面试官从“木头人”变身“金牌顾问”:
我们把面试官的“套路”写成了代码,核心是Prompt工程+工具编排:综合面、专项面都能支持,难度还能自由调。首题自动扒简历重点,候选人一说“做过高并发”,立马追问技术选型——跟真人面试官一模一样,代入感拉满。之前做企业知识库问答系统,Prompt没拆好,问“产品优势”直接返回数据库表结构,现在这套拆分逻辑,让AI提问准确率提升了80%。这部分的Prompt技巧和代码都在 backend/chatApp/agent/question/question.go,做Prompt工程的同学直接抄作业,省大劲了。
面试到一半卡断?谁遇上谁崩溃!我们用SSE实时推流+心跳检测+超时机制,直接把这个麻烦干掉:问题秒推,回答秒收,就算网断了,数据也不会丢,还能优雅收尾。这可是真金白银买的教训——上次AI客服系统上线,就因为没加心跳检测,用户断网重连后对话全丢,被甲方罚了2万。这套“循环控制”逻辑是熬了好几个大夜调出来的,代码和调试日志在 backend/api/handler/interview/interviews_service.go,做实时交互系统的必看,错过拍大腿!
开发时最烦“本地跑通,线上崩了”?我们的config.yaml动态配置直接解决问题:支持动态变量,数据库、Redis、AI服务的配置一套搞定,开发、测试、生产环境随便切,再也不用改来改去。之前团队里有个小伙子,把测试环境的Redis地址硬编码到线上,导致1000多条面试数据丢失,现在用这套配置,启动时自动读.env,没有的话也会友好提示默认值。结合docker-compose和k8s的用法,看 backend/internal/config/config.go 和 main.go 就行,轻松解决环境配置难题。
前面说的坑,本质上都是“活儿没分明白”导致的。做AI项目就像搭班子,得把每个角色的权责划死,不然准出乱子。光说拆分没用,得把“谁该干啥、不该干啥”写死,下面这几个核心智能体角色,是我们踩了无数坑总结出来的分工方案。
config.yaml管理.env机制,避免“忘导配置”导致的报错上面的分工不是摆样子的,每一条“绝对红线”都是用教训换来的。给兄弟们再敲几个重点:
config.yaml和.env为准,避免线上出幺蛾子折腾完这个AI面试项目,最大的收获不是系统上线,而是攒出了一堆“可落地、能复用”的宝贝。分享给同行,希望大家都能省点力,少熬点夜:
AI工程落地,关键不是堆技术,而是把技术和业务捏合到一起。这个智能面试项目的架构、流程和解决方案,很多都能用到其他智能交互系统里。兄弟们要是在AI项目里踩了别的坑,或者有更好的分工方案,评论区留言咱们聊聊,互相掏经验才是最香的。
关注我,后面再给大家扒AI智能体开发的更多实战干货!