
过去这半个多月,整个 AI 圈都被一个名字刷屏——Seedance 2.0。
这个由字节跳动推出的全能 AI 视频生成模型,带来的震撼不亚于当年 DeepSeek 横空出世时的冲击。
《黑神话:悟空》制作人冯骥在深度体验后,发文说:"AIGC的童年时代结束了。"

科技头部博主"影视飓风"Tim在测评视频中,先后六次脱口而出"恐怖"。导演贾樟柯则毫不吝啬夸赞"确实厉害",并表示将用 Seedance 2.0 尝试制作短片。
连马斯克都在社交媒体上点赞,国外创作者为了用好它,甚至开始疯狂学中文——因为实测显示,用中文写提示词的效果比英文高出至少30%!
但在技术狂欢的同时,其版权问题、内容合规性,这些也都是摆在 AI 视频创作者面前的现实难题。
我们都清楚 AI 生成视频最让人崩溃的,从来不是画质,而是控制力。
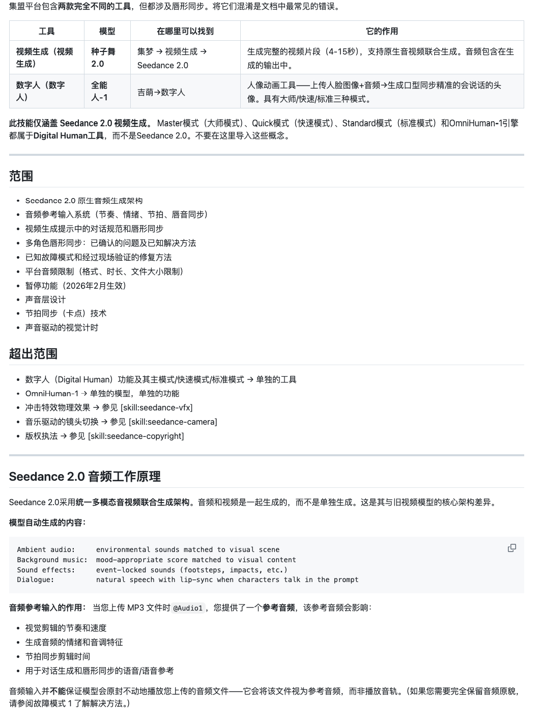
最近,GitHub上出现了一个有意思的项目,名字就叫:Seedance 2.0。

它把 Seedance 2.0 的视频制作能力拆成了 19个独立技能,每个技能都符合 Agent Skills 开放标准,相当于把"导演的脑子"拆成了一个个可组装的模块。
说白了,就是试图通过「技能化」的方式,让 Seedance 2.0 变得更可控、更好用。
seedance-2.0 不是一个简单的提示词集合,而是一套完整的「AI导演工具箱」。

它将基于 Seedance 2.0 的视频制作,拆分成了 19 个独立的、可按需加载的子技能。每个技能都可以被不同的 AI 工具(Antigravity、Gemini CLI、Claude Code、Cursor等)像使用插件一样调用。

最棒的是,它只加载需要的模块,零token浪费,最大精度控制!
项目作者 Emily 是一位 AI 艺术家、电影制作人和 AI 技能架构师。

她深刻理解 AI 视频创作者的痛点:要么提示词写得太简单,生成的视频平平无奇;要么提示词写得太复杂,token爆掉不说,还经常出各种bug。
这套技能包就是她的解决方案。
1、模块化设计,按需加载
整套技能包采用了极致的模块化设计。
根目录的 SKILL.md 只有75行,但它能识别任务需求,然后精准加载需要的子技能。

就像你去餐厅点餐,只点你想吃的菜,而不是把整个菜单都买下来。
2、专业级功能,覆盖全流程
从前期策划到后期制作,这套技能包覆盖了视频制作的每一个环节:
前期采访引导(seedance-interview)提示词构建与验证(seedance-prompt)镜头语言与运镜(seedance-camera)动作编排与物理(seedance-motion)灯光设计与氛围(seedance-lighting)角色身份锁定(seedance-characters)视觉风格控制(seedance-style)特效与粒子系统(seedance-vfx)音频设计与口型同步(seedance-audio)版权与内容合规(seedance-copyright)3、多语言支持,精准表达
特别值得一提的是,这套技能包包含了五个语言的电影词汇库:
你可以用母语精准表达你的创作意图,而不用担心翻译损耗。实测显示,用中文提示词生成的画面匹配度比英文高出至少30%!
让我们来看看这套技能包中的几个核心技能,每个都相当于一个专业领域的专家:
① 🎥 镜头语言专家(seedance-camera)
再也不用写"镜头动一下"这种模糊的提示词了!这个技能教会AI:
就像给AI配了一个专业摄影指导,每一个镜头都有设计感。

② 💡 灯光设计师(seedance-lighting)
光线是视频的灵魂,这个技能让AI掌握专业灯光设计:
再也不用担心生成的视频要么过曝要么一片漆黑,每一束光都有意义。

③ 🎭 角色锁定大师(seedance-characters)
这是AI视频生成最让人头疼的问题之一:角色一致性。这个技能专门解决:

④ ✨ 特效系统(seedance-vfx)
想加特效?不用再找后期团队了,这个技能让AI掌握:
这些特效不是简单的贴图,而是真正参与到场景中的物理模拟。

⑤ 🔊 音频与口型同步(seedance-audio)
Seedance 2.0 最大的突破之一就是原生音画同步,这个技能让它发挥到极致:
这要归功于 Seedance 2.0 的双分支架构——音频和视觉在同一个隐空间处理,脚步声的节奏驱动角色腿部动作,语音的音素控制面部肌肉微调。
声画不再是"后期合成",而是"同源共生"。

⑥ ⚖️ 版权与内容合规检查(seedance-copyright)
这是当前最敏感也最重要的功能。
项目README中特别提到,真人面部上传已不允许。对于知名特许经营角色、动漫IP和流媒体原创内容,内容过滤器已收紧。每次生成前可运行seedance-copyright检测。
这个技能会教你:
在这个版权越来越受重视的时代,这个技能简直是保命符。

支持多种 AI 工具一键安装:
# Antigravity
antigravity skills install https://github.com/Emily2040/seedance-2.0
# Gemini CLI
gemini skills install https://github.com/Emily2040/seedance-2.0
# Claude Code
claude skills install https://github.com/Emily2040/seedance-2.0
# GitHub Copilot / Codex
codex skills install https://github.com/Emily2040/seedance-2.0
# Cursor
cursor skills install https://github.com/Emily2040/seedance-2.0
# Windsurf
windsurf skills install https://github.com/Emily2040/seedance-2.0
# OpenCode
opencode skills install https://github.com/Emily2040/seedance-2.0安装后,你可以直接调用这些技能。比如:
seedance-cameraseedance-lightingseedance-charactersseedance-copyright每个技能都有详细的文档和示例,一看就会。
这套技能包还包含了16个精心设计的中文实战示例,覆盖各种难度和类型:
剧情短剧

广告

动漫武打

产品展示

视觉特效

运镜叙事

音乐卡点

每个示例都有完整的提示词,可以直接复制使用!
在这个 skill 中:https://github.com/Emily2040/seedance-2.0/blob/main/skills/seedance-examples-zh/SKILL.md
根据项目的 CHANGELOG,这套技能包从v3.0.0已经更新到了v3.6.1,一直在持续进化。
作者Emily也在不断接收社区反馈,添加新功能。
可以预见的未来,这套技能包可能会:
这不是一个完成的项目,而是一个正在生长的生态系统。
冯骥说"AIGC的童年时代结束了",这句话说得太对了。
以前我们用 AI 做视频,就像小孩子玩过家家——能做出个东西,但离专业还差得远。现在有了Seedance 2.0(即梦AI/豆包)这样的工具,再配上seedance-2.0这样的技能包,普通人也能做出专业级的视频作品。
但是,技术的进步也带来了新的挑战。版权问题、内容合规,这些都是我们必须面对的现实。好消息是,这套技能包已经把这些问题考虑进去了,特别是seedance-copyright技能,能帮我们避开很多坑。
如果你也在做AI视频创作,或者想开始尝试,这套seedance-2.0技能包绝对值得一试。它不是要替代专业创作者,而是给每个有创意的人,一套专业的工具。
GitHub:
https://github.com/Emily2040/seedance-2.0

如果本文对您有帮助,也请帮忙点个 赞👍 + 在看 哈!❤️
在看你就赞赞我!
