❝开头还是介绍一下群,如果感兴趣PolarDB ,MongoDB ,MySQL ,PostgreSQL ,Redis, OceanBase, Sql Server等有问题,有需求都可以加群群内有各大数据库行业大咖,可以解决你的问题。加群请联系 liuaustin3 ,(共3400人左右 1 + 2 + 3 + 4 +5 + 6 + 7 + 8 +9)(1 2 3 4 5 6 7 8群已经爆满 9群 300+,开10群PolarDB专业学习群110+)
这是Austindatabases公众号的2026年的第三个系列,我是大能人。本系列会围绕PolarDB 进行知识分享,发现PolarDB云中中的问题,以及产品设计中的一些建议为主题,基于本人工作中当前核心的数据库是PolarDB for MySQL 和 PolarDB for PostgreSQL 为基础,里面也会融合一些 RDS 数据库产品,作为年度第三个核心的知识点。这是一个系列,本年度将在此系列来对 PolarDB的内容进行学习和分享
PolarDB 大能人系列--推演PolarDB 4年都干了什 !!!
上期说留了一个问题,事情发生在过完年后的一个工作日,开发找到我说他们的PolarDB 8.02 出现问题,表象就是从节点没有任何的select语句执行,所有的读写压力都集中在写节点。

从节点的压力

写节点压力
随即开发询问是怎么回事,根据我们使用PolarDB的经验,这样的情况一般发生在以下的集中情况
1 连接到错误的地址,应用或者个人链接到数据库并未使用集群地址,而是使用了主地址,这样的情况所有的连接必须打到主节点,会产生这样的情况。
2 使用显示事务,也就是在每个语句中执行中,都带入了begin; 语句 ; commit;
而不是autocommit = 1; 将每个语句的执行都隐式提交。

主机屏幕
3 在一个事务中存在写语句 和 读语句并存,并且写语句在前的情况,封装在一起。
以上的三种情况,默认PolarDB是不会进行只读语句的分发到从节点的情况。
这里我深知这几个问题,但是大意失荆州。开发的亲告知,他们不会封装事务到查询语句。同时要求我进行测试,看看是不是只读语句无法打入到只读节点,通过集群的地址。
这里我偷懒了,由于当时忙,让同事去处理了此事,同时应该是用了Python进行了集中并发的测试处理,测试中明显的将生产的主节点的压力打了上去,而只读节点还是没有任何的语句。
期间我也尝试了,运行了几个select sleep(10);这些语句是可以打入到只读节点,并被发现的。
后续麻烦了阿里云的PolarDB的诸位亲,帮助查问题。最后打开了数据库审计系统,通过审计将在数据库中执行的每条语句进行抓取。
明显看到问题是在每个执行期间,执行了 set autocomment = 0; 在每个语句执行前。问题找到了,但是开发问,为什么我们进行测试的时候,也是反应到只读节点没有任何的反应。
最后发现,是同事的python 程序默认的情况下也会发出autocommit = 0; 的语句。
最后证明,问题完全不在PolarDB,而是开发和我们的疏忽导致的问题。那么如果开发无法进行程序的修改,还是会发出autocommit = 0;的语句如何进行select语句的拆分。

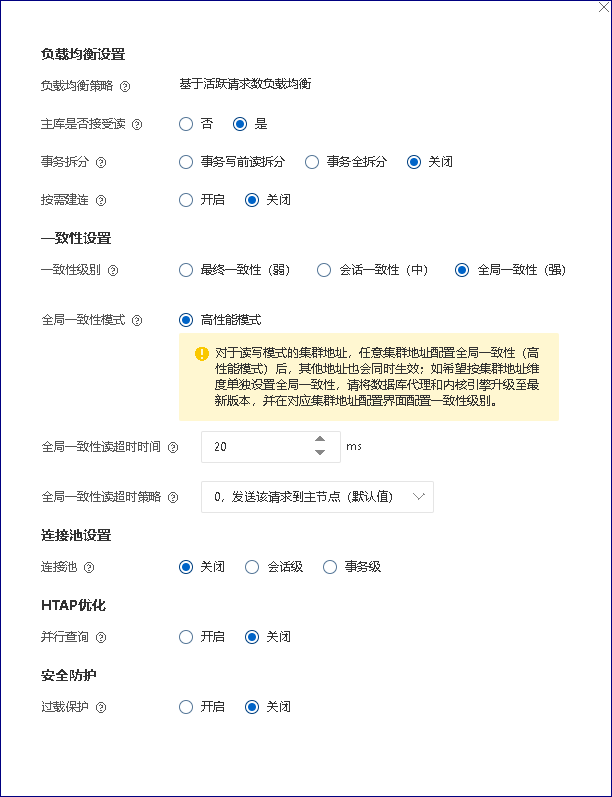
使用事务拆分技术
在PolarDB for MySQL中会有一个 事务拆分的选项,我们只要启用,事务全拆分就可以解决这个问题。
同时PolarDB可以保证不会出现,业务逻辑错误的问题,比如写入数据,必须能查到刚刚更新的数据,这个是可以做到了,从数据库原理上,每次的读都是比对日志的中的序列号,如果万一从节点还没有这个 DML的数据,那么会启动全局一致性,如果20ms内这个数据没有,会自动将查询语句导入会主节点,进行数据的查询。
最后
1 对麻烦了PolarDB 的研发同学处理这么低级的错误,抱歉,下次我写一个程序,避免出现如上的问题,集训压测和测试。
2 对于熟知的PolarDB原理不要迷糊,坚定系统就是这样,而不是怀疑是不是数据库代理出现问题,等等的一些无端的猜想。
最后求证根因是程序的连接池在配置的时候,将一个参数autocommit = false,导致新建一个链接就会将执行的语句封装成一个事务,直到这个链接失效。

本文分享自 AustinDatabases 微信公众号,前往查看
如有侵权,请联系 cloudcommunity@tencent.com 删除。
本文参与 腾讯云自媒体同步曝光计划 ,欢迎热爱写作的你一起参与!