
作者: HOS(安全风信子) 日期: 2024-10-04 主要来源平台: ModelScope 摘要: 本文深度解析DiffSynth-Studio推出的创新模型Z-Image-i2L,该模型实现了从单张图片直接生成专属LoRA的技术突破,无需传统训练流程,基于Z-Image架构强化风格保持能力,一键即得个性化模型创作。文章从技术架构、实现原理、性能评估等多个维度进行分析,并提供完整的Gradio部署代码,助力开发者快速集成与应用。
目录:
本节核心价值: 分析风格LoRA技术的发展背景,以及Z-Image-i2L的推出动机和行业影响。
在生成式人工智能领域,LoRA(Low-Rank Adaptation)技术已经成为模型个性化定制的重要工具。通过LoRA,用户可以在不修改原始模型的情况下,通过少量参数的微调,使模型生成符合特定风格或主题的内容。这种方法不仅高效,而且能够保持原始模型的基础能力。
然而,传统的LoRA训练流程仍然存在一些挑战:
这些挑战限制了LoRA技术的广泛应用,特别是对于非专业用户来说,想要创建自己的专属LoRA模型仍然是一件困难的事情。
在这样的背景下,DiffSynth-Studio推出了创新模型Z-Image-i2L,实现了从单张图片直接生成专属LoRA的技术突破。该模型基于Z-Image架构,强化了风格保持能力,无需传统训练流程,一键即得个性化模型创作。这一技术的出现,为LoRA技术的普及和应用开辟了新的可能性。
目前,Z-Image-i2L已经在魔搭社区创空间上线,用户可以通过简单的操作,上传一张图片,即可生成专属于自己的LoRA模型,大大降低了LoRA技术的使用门槛。
本节核心价值: 详细介绍Z-Image-i2L模型的核心创新点和技术优势,分析其在风格LoRA生成领域的突破。
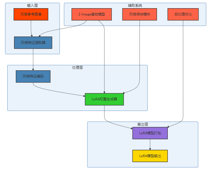
本节核心价值: 深入分析Z-Image-i2L模型的技术架构、实现原理和关键技术,揭示其性能优势的技术根源。
Z-Image-i2L模型采用了先进的技术架构,主要由以下几个部分组成:

Z-Image-i2L模型的实现原理主要基于以下几个关键技术:
以下是使用Z-Image-i2L模型的基本代码示例:
# 导入必要的库
from modelscope.pipelines import pipeline
from modelscope.utils.constant import Tasks
import cv2
import numpy as np
# 初始化i2L pipeline
i2l_pipeline = pipeline(Tasks.image_to_lora, model='DiffSynth-Studio/Z-Image-i2L')
# 加载风格参考图像
style_image = cv2.imread('style_reference.jpg')
# 执行推理
result = i2l_pipeline({'image': style_image})
# 保存生成的LoRA模型
with open('generated_lora.safetensors', 'wb') as f:
f.write(result['lora_weights'])
print('LoRA模型生成完成,已保存为generated_lora.safetensors')本节核心价值: 对比Z-Image-i2L与其他主流LoRA生成方案的性能、特点和适用场景,帮助读者理解其优势和定位。
方案名称 | 数据需求 | 生成时间 | 风格保持度 | 技术门槛 | 硬件要求 |
|---|---|---|---|---|---|
Z-Image-i2L | 单张图片 | 几分钟 | 高 | 低 | 低 |
传统LoRA训练 | 多张图片 | 数小时 | 中 | 高 | 中 |
其他单图LoRA方案 | 单张图片 | 数十分钟 | 中 | 中 | 中 |
技术特点 | Z-Image-i2L | 传统LoRA训练 | 其他单图LoRA方案 |
|---|---|---|---|
实现方式 | 端到端生成 | 迭代训练 | 半监督学习 |
风格捕捉能力 | 强 | 中 | 中 |
生成速度 | 快 | 慢 | 中等 |
使用便捷性 | 高 | 低 | 中 |
适用场景 | 快速风格迁移 | 精细风格定制 | 快速风格迁移 |
应用场景 | Z-Image-i2L | 传统LoRA训练 | 其他单图LoRA方案 |
|---|---|---|---|
个人创作 | ✅ 推荐 | ⚠️ 部分适用 | ✅ 推荐 |
快速原型设计 | ✅ 推荐 | ❌ 不推荐 | ⚠️ 部分适用 |
商业项目 | ⚠️ 部分适用 | ✅ 推荐 | ⚠️ 部分适用 |
艺术探索 | ✅ 推荐 | ✅ 推荐 | ✅ 推荐 |
批量生产 | ⚠️ 部分适用 | ✅ 推荐 | ⚠️ 部分适用 |
本节核心价值: 分析Z-Image-i2L模型在工程实践中的应用价值、潜在风险和局限性,为开发者提供实用的参考。
本节核心价值: 预测风格LoRA生成技术的未来发展趋势,分析Z-Image-i2L可能的演进方向,为行业发展提供前瞻性思考。
参考链接:
附录(Appendix):
配置项 | 推荐值 | 说明 |
|---|---|---|
Python版本 | 3.8+ | 确保兼容性 |
CUDA版本 | 11.7+ | 支持GPU加速 |
内存 | 16GB+ | 确保模型加载和运行 |
磁盘空间 | 50GB+ | 存储模型和数据 |
输入图像尺寸 | 512x512+ | 建议使用高清图片以获得更好效果 |
风格强度 | 0.7-0.9 | 控制风格迁移的强度 |
import gradio as gr
from modelscope.pipelines import pipeline
from modelscope.utils.constant import Tasks
import cv2
import numpy as np
import os
# 初始化i2L pipeline
i2l_pipeline = pipeline(Tasks.image_to_lora, model='DiffSynth-Studio/Z-Image-i2L')
def generate_lora(image):
"""
从图像生成LoRA模型
Args:
image: 输入的风格参考图像
Returns:
生成状态和保存路径
"""
# 转换图像格式
if isinstance(image, np.ndarray):
# 确保图像是RGB格式
if len(image.shape) == 3 and image.shape[2] == 3:
# 图像已经是RGB格式
pass
elif len(image.shape) == 3 and image.shape[2] == 4:
# 图像是RGBA格式,转换为RGB
image = cv2.cvtColor(image, cv2.COLOR_RGBA2RGB)
else:
# 图像是灰度格式,转换为RGB
image = cv2.cvtColor(image, cv2.COLOR_GRAY2RGB)
# 执行推理
result = i2l_pipeline({'image': image})
# 保存生成的LoRA模型
output_path = 'generated_lora.safetensors'
with open(output_path, 'wb') as f:
f.write(result['lora_weights'])
return f"LoRA模型生成完成,已保存为: {output_path}"
# 创建Gradio界面
with gr.Blocks(title="Z-Image-i2L 风格LoRA生成演示") as demo:
gr.Markdown("# Z-Image-i2L 风格LoRA生成模型演示")
gr.Markdown("基于DiffSynth-Studio推出的创新模型,支持从单张图片直接生成专属LoRA")
with gr.Row():
with gr.Column():
image_input = gr.Image(label="风格参考图像", type="numpy")
generate_btn = gr.Button("生成LoRA模型")
with gr.Column():
status_output = gr.Textbox(label="生成状态", interactive=False)
# 绑定事件
generate_btn.click(
fn=generate_lora,
inputs=image_input,
outputs=status_output
)
# 启动演示
if __name__ == "__main__":
demo.launch(share=True)modelscope
gradio
opencv-python
numpyFROM python:3.8-slim
WORKDIR /app
COPY . /app
RUN pip install --no-cache-dir -r requirements.txt
EXPOSE 7860
CMD ["python", "app.py"]关键词: Z-Image-i2L, 风格LoRA生成, 单图生成, 一键操作, 风格保持, 魔搭社区, DiffSynth-Studio