
作者: HOS(安全风信子) 日期: 2026-01-29 主要来源平台: GitHub 摘要: 当AI Skills成为行业热点,我们需要冷静审视其本质:它不过是套皮的Agent Prompt,无实质性技术进展。Skill的流行反映了大部分用户缺乏系统化、程序化思维,催生了一场技术包装的盛宴。本文深入分析AI Skills的安全风险,揭示其底层实现逻辑,对比真正的Agent技术,并探讨如何在技术炒作中保持理性判断。
本节核心价值: 分析AI Skills的兴起背景,揭示其流行背后的技术泡沫与商业炒作,为后续深度分析奠定基础。
2025年末至2026年初,AI Skills突然成为技术圈的热门话题。各大AI平台争相推出自己的Skill生态,开发者社区也掀起了一股"Skill开发热"。然而,当我们褪去其华丽的包装,却发现这不过是一场技术词汇的重新命名游戏。
当我们谈论AI Skills时,我们究竟在谈论什么?
本质上,AI Skills只是:
Skill的流行反映了以下现实:
本节核心价值: 揭示AI Skills的所谓"创新"本质,分析其与传统Agent的区别,指出其真正的价值与局限。
当我们仔细分析AI Skills的实现,会发现其所谓的"创新"不过是以下几点:
虽然AI Skills在技术上无实质性创新,但在以下方面带来了新的变化:
当包装成为核心竞争力,技术本身还重要吗?
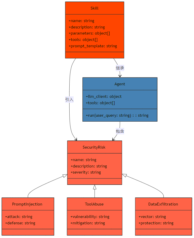
本节核心价值: 深入分析AI Skills的技术实现,揭示其与Agent的本质联系,通过代码示例和图表说明其工作原理。
AI Skills的典型技术架构如下:

架构说明:
AI Skills的实现本质是:
# Skill定义文件示例
skill_definition = {
"name": "天气查询",
"description": "查询指定城市的天气信息",
"parameters": [
{
"name": "city",
"type": "string",
"description": "城市名称",
"required": true
}
],
"tools": [
{
"name": "weather_api",
"function": "get_weather",
"parameters": {
"city": "{{city}}"
}
}
],
"prompt_template": "你是一个天气查询助手,请使用weather_api工具查询{{city}}的天气信息,并以友好的方式向用户展示结果。"
}代码解释:
# Skill执行引擎示例
class SkillExecutor:
def __init__(self, llm_client, tool_registry):
self.llm_client = llm_client
self.tool_registry = tool_registry
def execute(self, skill_def, user_params):
# 1. 生成Prompt
prompt = self._render_template(skill_def["prompt_template"], user_params)
# 2. 调用LLM
response = self.llm_client.generate(prompt)
# 3. 解析工具调用
tool_calls = self._parse_tool_calls(response)
# 4. 执行工具调用
results = []
for call in tool_calls:
tool = self.tool_registry.get(call["name"])
if tool:
result = tool.execute(call["parameters"])
results.append(result)
# 5. 生成最终回复
final_response = self._generate_final_response(results)
return final_response
def _render_template(self, template, params):
# 简单的模板渲染
for key, value in params.items():
template = template.replace(f"{{{{{key}}}}}", value)
return template
def _parse_tool_calls(self, response):
# 解析LLM返回的工具调用指令
# 实际实现会更复杂,这里简化处理
return [{"name": "weather_api", "parameters": {"city": params.get("city")}}]
def _generate_final_response(self, results):
# 根据工具执行结果生成最终回复
return f"查询结果:{results[0]}"代码解释:
# 传统Agent实现
class TraditionalAgent:
def __init__(self, llm_client, tools):
self.llm_client = llm_client
self.tools = tools
def run(self, user_query):
# 1. 生成包含工具信息的Prompt
prompt = self._build_prompt(user_query)
# 2. 调用LLM
response = self.llm_client.generate(prompt)
# 3. 解析和执行工具调用
result = self._execute_tool_calls(response)
# 4. 返回结果
return result
def _build_prompt(self, user_query):
# 构建包含工具信息的Prompt
tools_info = self._get_tools_info()
return f"你是一个助手,需要帮助用户解决问题。\n" \
f"可用工具:\n{tools_info}\n" \
f"用户问题:{user_query}\n" \
f"请根据需要调用工具,并给出最终答案。"
def _get_tools_info(self):
# 获取工具信息
return "weather_api: 查询天气,参数:city"
def _execute_tool_calls(self, response):
# 执行工具调用
# 实现逻辑与SkillExecutor类似
pass代码解释:
基于Skill的实现本质,我们可以识别出以下安全风险:

风险分析:
本节核心价值: 通过对比分析,揭示AI Skills与其他方案的本质区别,帮助读者形成更清晰的技术认知。
特性 | AI Skills | 传统Agent | 传统LLM |
|---|---|---|---|
技术本质 | 套皮的Agent Prompt | 工具调用+推理 | 文本生成 |
实现复杂度 | 低(配置化) | 中(需要编程) | 低(API调用) |
用户友好度 | 高(可视化界面) | 中(需要参数配置) | 低(需要提示词工程) |
灵活性 | 低(预定义流程) | 高(动态决策) | 中(依赖提示词) |
安全风险 | 高(广泛使用+权限问题) | 中(可控范围) | 低(仅文本输出) |
技术创新 | 无(包装现有技术) | 中(推理+工具整合) | 高(模型本身) |
生态成熟度 | 中(快速发展) | 高(长期积累) | 高(广泛应用) |
商业价值 | 高(用户粘性+数据获取) | 中(专业场景) | 高(基础服务) |
平台 | 优势 | 劣势 | 技术特点 | 安全措施 |
|---|---|---|---|---|
OpenAI GPTs | 生态完整 | 闭源黑盒 | 基于GPT模型 | 基本的权限控制 |
Anthropic Claude Skills | 安全性高 | 功能有限 | 基于Claude模型 | 严格的安全审计 |
Google Gemini Apps | 集成Google服务 | 生态封闭 | 基于Gemini模型 | 与Google安全体系集成 |
Meta Llama Skills | 开源灵活 | 生态尚不成熟 | 基于Llama模型 | 社区驱动的安全实践 |
开源Skill框架 | 高度定制 | 维护成本高 | 多样化模型支持 | 完全可控的安全设计 |
基于对比分析,我们可以得出以下结论:
本节核心价值: 分析AI Skills在工程实践中的实际意义,评估其风险与局限性,提供落地建议。
尽管AI Skills在技术上无实质性创新,但在工程实践中仍有一定价值:
基于前文分析,AI Skills的主要风险包括:
AI Skills的局限性主要体现在:
针对上述风险和局限性,我们可以采取以下缓解策略:
本节核心价值: 预测AI Skills的发展趋势,探讨真正有价值的技术方向,为读者提供前瞻性思考。
在技术炒作的喧嚣中,以下方向可能才是真正有价值的:
技术的价值在于解决问题,而非包装概念。
当我们冷静审视AI Skills的本质,会发现它不过是技术发展过程中的一个插曲。真正推动AI进步的,是底层模型的突破、安全架构的创新,以及人类系统化思维的培养。
在技术炒作的时代,保持理性判断尤为重要。我们应该:
只有这样,我们才能在AI技术的浪潮中保持清醒,真正利用技术创造价值,而不是被技术泡沫所迷惑。
参考链接:
附录(Appendix):
{
"skill": {
"name": "示例Skill",
"version": "1.0.0",
"description": "示例Skill定义",
"parameters": [
{
"name": "param1",
"type": "string",
"required": true,
"description": "参数1"
}
],
"tools": [
{
"name": "example_tool",
"description": "示例工具",
"parameters": {
"param1": "{{param1}}"
}
}
],
"prompt_template": "你是一个助手,请使用example_tool工具处理{{param1}},并返回结果。"
}
}关键词: AI Skills, Agent, Prompt Injection, 安全风险, 技术泡沫, 系统化思维, 工具调用, 权限控制