


最大流问题是网络流理论中的核心问题,在交通调度、资源分配、任务指派等领域有着广泛应用。本章将详细讲解《算法导论》第 26 章中的最大流相关算法,包括 Ford-Fulkerson 方法、Edmonds-Karp 算法、推送重贴标签算法等,并提供完整可运行的 C++ 代码实现。

流网络是一个有向图 G=(V,E),具有以下特性:


Ford-Fulkerson 方法是一种迭代方法,其基本思想是:
Edmonds-Karp 算法是 Ford-Fulkerson 方法的一种实现,使用 BFS 来寻找最短的增广路径(以边数为度量)。

#include <iostream>
#include <vector>
#include <queue>
#include <climits>
using namespace std;
// 表示边的结构
struct Edge {
int to, rev; // rev是反向边在邻接表中的索引
int capacity; // 剩余容量
Edge(int t, int r, int c) : to(t), rev(r), capacity(c) {}
};
class MaxFlow {
private:
vector<vector<Edge>> graph; // 图的邻接表表示
vector<int> parent; // BFS中记录路径
vector<int> parentEdge; // 记录到达节点的边索引
// BFS寻找增广路径
bool bfs(int s, int t) {
fill(parent.begin(), parent.end(), -1);
fill(parentEdge.begin(), parentEdge.end(), -1);
queue<int> q;
q.push(s);
parent[s] = s; // 源点的父节点是自身
while (!q.empty()) {
int u = q.front();
q.pop();
// 遍历所有邻边
for (int i = 0; i < graph[u].size(); ++i) {
Edge &e = graph[u][i];
// 如果找到未访问且有剩余容量的节点
if (parent[e.to] == -1 && e.capacity > 0) {
parent[e.to] = u;
parentEdge[e.to] = i;
q.push(e.to);
// 到达汇点,返回true
if (e.to == t) {
return true;
}
}
}
}
return false; // 未找到增广路径
}
public:
// 构造函数,初始化图
MaxFlow(int n) : graph(n), parent(n), parentEdge(n) {}
// 添加边
void addEdge(int from, int to, int capacity) {
// 添加正向边
graph[from].emplace_back(to, graph[to].size(), capacity);
// 添加反向边,初始容量为0
graph[to].emplace_back(from, graph[from].size() - 1, 0);
}
// 计算最大流
int edmondsKarp(int s, int t) {
int maxFlow = 0;
// 不断寻找增广路径
while (bfs(s, t)) {
int pathFlow = INT_MAX;
// 找到路径上的最小残量
for (int v = t; v != s; v = parent[v]) {
int u = parent[v];
Edge &e = graph[u][parentEdge[v]];
pathFlow = min(pathFlow, e.capacity);
}
// 更新残量网络
for (int v = t; v != s; v = parent[v]) {
int u = parent[v];
Edge &e = graph[u][parentEdge[v]];
e.capacity -= pathFlow;
graph[v][e.rev].capacity += pathFlow;
}
maxFlow += pathFlow;
}
return maxFlow;
}
};
// 示例用法
int main() {
// 创建一个有6个节点(0-5)的图
MaxFlow mf(6);
// 添加边,容量
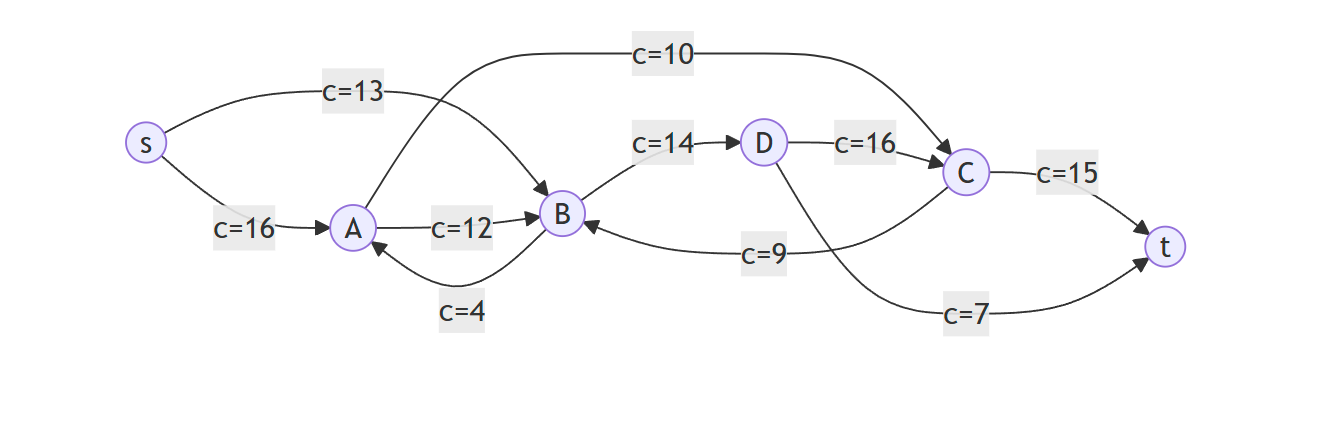
mf.addEdge(0, 1, 16);
mf.addEdge(0, 2, 13);
mf.addEdge(1, 2, 10);
mf.addEdge(1, 3, 12);
mf.addEdge(2, 1, 4);
mf.addEdge(2, 4, 14);
mf.addEdge(3, 2, 9);
mf.addEdge(3, 5, 20);
mf.addEdge(4, 3, 7);
mf.addEdge(4, 5, 4);
// 计算从0到5的最大流
cout << "最大流为: " << mf.edmondsKarp(0, 5) << endl;
return 0;
}
上述代码实现了 Edmonds-Karp 算法,主要包含以下部分:
Edge结构体:表示图中的边,包含目标节点、反向边索引和剩余容量MaxFlow类:封装了最大流算法的实现 bfs方法:寻找从源点到汇点的增广路径addEdge方法:向图中添加边edmondsKarp方法:实现 Edmonds-Karp 算法,计算最大流
二分图是一种特殊的图,其顶点可以分为两个不相交的集合 U 和 V,且图中的每条边都连接 U 中的一个顶点和 V 中的一个顶点。

匹配是二分图中的一组边,其中任意两条边都不共享顶点。最大匹配是包含边数最多的匹配。
最大二分匹配问题可以转化为最大流问题:

#include <iostream>
#include <vector>
#include <queue>
#include <climits>
using namespace std;
struct Edge {
int to, rev, capacity;
Edge(int t, int r, int c) : to(t), rev(r), capacity(c) {}
};
class BipartiteMatching {
private:
vector<vector<Edge>> graph;
vector<int> parent;
vector<int> parentEdge;
int n, m; // U集合和V集合的大小
int s, t; // 源点和汇点
bool bfs() {
fill(parent.begin(), parent.end(), -1);
fill(parentEdge.begin(), parentEdge.end(), -1);
queue<int> q;
q.push(s);
parent[s] = s;
while (!q.empty()) {
int u = q.front();
q.pop();
for (int i = 0; i < graph[u].size(); ++i) {
Edge &e = graph[u][i];
if (parent[e.to] == -1 && e.capacity > 0) {
parent[e.to] = u;
parentEdge[e.to] = i;
q.push(e.to);
if (e.to == t) {
return true;
}
}
}
}
return false;
}
public:
// n: U集合大小, m: V集合大小
BipartiteMatching(int n, int m) : n(n), m(m) {
// 总节点数: n + m + 2 (U + V + s + t)
int totalNodes = n + m + 2;
s = 0;
t = n + m + 1;
graph.resize(totalNodes);
parent.resize(totalNodes);
parentEdge.resize(totalNodes);
// 添加源点到U的边
for (int i = 1; i <= n; ++i) {
addEdge(s, i, 1);
}
// 添加V到汇点的边
for (int i = n + 1; i <= n + m; ++i) {
addEdge(i, t, 1);
}
}
// 添加U中节点u到V中节点v的边 (u: 1~n, v: 1~m)
void addEdgeUV(int u, int v) {
int uNode = u;
int vNode = n + v;
addEdge(uNode, vNode, 1);
}
// 添加边的内部实现
void addEdge(int from, int to, int capacity) {
graph[from].emplace_back(to, graph[to].size(), capacity);
graph[to].emplace_back(from, graph[from].size() - 1, 0);
}
// 计算最大匹配
int maxMatching() {
int flow = 0;
while (bfs()) {
int pathFlow = INT_MAX;
// 找到路径上的最小残量
for (int v = t; v != s; v = parent[v]) {
int u = parent[v];
Edge &e = graph[u][parentEdge[v]];
pathFlow = min(pathFlow, e.capacity);
}
// 更新残量网络
for (int v = t; v != s; v = parent[v]) {
int u = parent[v];
Edge &e = graph[u][parentEdge[v]];
e.capacity -= pathFlow;
graph[v][e.rev].capacity += pathFlow;
}
flow += pathFlow;
}
return flow;
}
// 打印匹配结果
void printMatching() {
cout << "匹配结果:" << endl;
for (int u = 1; u <= n; ++u) {
for (Edge &e : graph[u]) {
// 如果边从U到V且容量为0,说明该边被使用
if (e.to != s && e.capacity == 0 && e.to != t) {
int v = e.to - n; // 转换回V集合中的编号
cout << "U" << u << " -> V" << v << endl;
}
}
}
}
};
// 示例用法
int main() {
// 创建一个U集合有3个节点,V集合有3个节点的二分图
BipartiteMatching bm(3, 3);
// 添加边
bm.addEdgeUV(1, 1); // U1 -> V1
bm.addEdgeUV(1, 2); // U1 -> V2
bm.addEdgeUV(2, 2); // U2 -> V2
bm.addEdgeUV(3, 1); // U3 -> V1
bm.addEdgeUV(3, 3); // U3 -> V3
// 计算最大匹配
int result = bm.maxMatching();
cout << "最大匹配数: " << result << endl;
// 打印匹配结果
bm.printMatching();
return 0;
}
上述代码将最大二分匹配问题转化为最大流问题来解决:

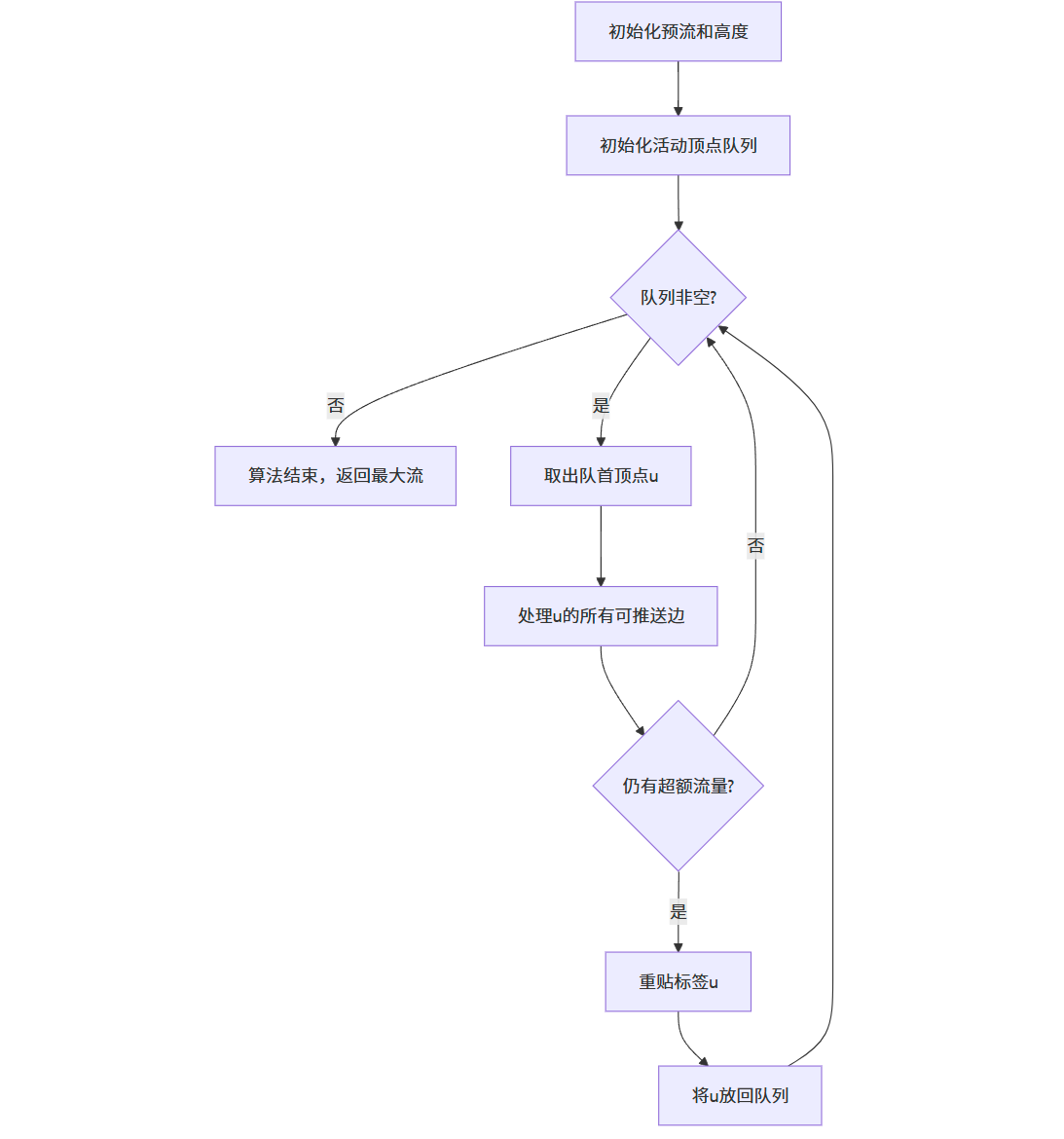
推送重贴标签算法是一种基于顶点的算法,与 Ford-Fulkerson 方法不同,它不是通过寻找增广路径来增加流量,而是通过以下两种操作来处理溢出顶点(流入量大于流出量的顶点):

#include <iostream>
#include <vector>
#include <queue>
#include <climits>
using namespace std;
struct Edge {
int to, rev;
int capacity;
Edge(int t, int r, int c) : to(t), rev(r), capacity(c) {}
};
class PushRelabel {
private:
vector<vector<Edge>> graph;
vector<int> height; // 高度函数
vector<int> excess; // 超额流量
vector<int> ptr; // 当前边指针,用于高效遍历
// 推送操作
void push(int u, Edge &e) {
// 计算可推送的流量
int flow = min(excess[u], e.capacity);
// 更新边的容量
e.capacity -= flow;
graph[e.to][e.rev].capacity += flow;
// 更新超额流量
excess[u] -= flow;
excess[e.to] += flow;
}
// 重贴标签操作
void relabel(int u) {
int minHeight = INT_MAX;
// 找到最小高度的相邻顶点
for (Edge &e : graph[u]) {
if (e.capacity > 0) {
minHeight = min(minHeight, height[e.to]);
}
}
// 重贴标签
height[u] = minHeight + 1;
}
// 初始化预流
void initializePreflow(int s) {
// 初始化高度
height.assign(graph.size(), 0);
height[s] = graph.size();
// 初始化超额流量
excess.assign(graph.size(), 0);
// 源点的所有出边都充满流量
for (Edge &e : graph[s]) {
excess[e.to] += e.capacity;
graph[e.to][e.rev].capacity += e.capacity;
e.capacity = 0;
}
}
// 判断顶点是否有超额流量且不是源点或汇点
bool hasExcess(int u, int s, int t) {
return u != s && u != t && excess[u] > 0;
}
public:
PushRelabel(int n) : graph(n) {}
void addEdge(int from, int to, int capacity) {
graph[from].emplace_back(to, graph[to].size(), capacity);
graph[to].emplace_back(from, graph[from].size() - 1, 0);
}
int maxFlow(int s, int t) {
initializePreflow(s);
queue<int> q;
// 初始化队列,加入所有有超额流量的顶点
for (int i = 0; i < graph.size(); ++i) {
if (hasExcess(i, s, t)) {
q.push(i);
}
}
while (!q.empty()) {
int u = q.front();
q.pop();
// 尝试推送流量
bool pushed = false;
for (int i = 0; i < graph[u].size() && excess[u] > 0; ++i) {
Edge &e = graph[u][i];
if (e.capacity > 0 && height[u] == height[e.to] + 1) {
int v = e.to;
int oldExcessV = excess[v];
push(u, e);
pushed = true;
// 如果v之前没有超额流量且不是源点或汇点,则加入队列
if (oldExcessV == 0 && v != s && v != t) {
q.push(v);
}
}
}
// 如果没有推送成功,且仍有超额流量,则重贴标签
if (excess[u] > 0) {
relabel(u);
q.push(u); // 重新加入队列
}
}
// 汇点的超额流量就是最大流
return excess[t];
}
};
// 示例用法
int main() {
// 创建一个有6个节点(0-5)的图
PushRelabel pr(6);
// 添加边,容量
pr.addEdge(0, 1, 16);
pr.addEdge(0, 2, 13);
pr.addEdge(1, 2, 10);
pr.addEdge(1, 3, 12);
pr.addEdge(2, 1, 4);
pr.addEdge(2, 4, 14);
pr.addEdge(3, 2, 9);
pr.addEdge(3, 5, 20);
pr.addEdge(4, 3, 7);
pr.addEdge(4, 5, 4);
// 计算从0到5的最大流
cout << "最大流为: " << pr.maxFlow(0, 5) << endl;
return 0;
}
上述代码实现了推送重贴标签算法,主要包含:
push方法:将流量从一个顶点推送到另一个顶点relabel方法:重贴标签操作,增加顶点高度initializePreflow方法:初始化预流,设置初始高度和流量maxFlow方法:主算法,不断处理溢出顶点直到没有溢出该算法的时间复杂度为 O (V²E),在实践中通常比 Edmonds-Karp 算法更快。

前置重贴标签算法是推送重贴标签算法的一种优化版本,主要改进在于:

#include <iostream>
#include <vector>
#include <queue>
#include <climits>
using namespace std;
struct Edge {
int to, rev;
int capacity;
Edge(int t, int r, int c) : to(t), rev(r), capacity(c) {}
};
class PreflowPush {
private:
vector<vector<Edge>> graph;
vector<int> height;
vector<int> excess;
vector<int> ptr; // 当前边指针,用于高效遍历
void push(int u, Edge &e) {
int flow = min(excess[u], e.capacity);
e.capacity -= flow;
graph[e.to][e.rev].capacity += flow;
excess[u] -= flow;
excess[e.to] += flow;
}
void relabel(int u) {
int minHeight = INT_MAX;
for (Edge &e : graph[u]) {
if (e.capacity > 0) {
minHeight = min(minHeight, height[e.to]);
}
}
height[u] = minHeight + 1;
}
void initializePreflow(int s) {
height.assign(graph.size(), 0);
height[s] = graph.size();
excess.assign(graph.size(), 0);
ptr.assign(graph.size(), 0); // 初始化指针
for (Edge &e : graph[s]) {
excess[e.to] += e.capacity;
graph[e.to][e.rev].capacity += e.capacity;
e.capacity = 0;
}
}
public:
PreflowPush(int n) : graph(n) {}
void addEdge(int from, int to, int capacity) {
graph[from].emplace_back(to, graph[to].size(), capacity);
graph[to].emplace_back(from, graph[from].size() - 1, 0);
}
int maxFlow(int s, int t) {
initializePreflow(s);
queue<int> q;
for (int i = 0; i < graph.size(); ++i) {
if (i != s && i != t && excess[i] > 0) {
q.push(i);
}
}
while (!q.empty()) {
int u = q.front();
q.pop();
// 使用指针遍历,避免重复检查已无法推送的边
while (excess[u] > 0) {
if (ptr[u] >= graph[u].size()) {
// 所有边都检查过,需要重贴标签
relabel(u);
ptr[u] = 0; // 重置指针
} else {
Edge &e = graph[u][ptr[u]];
if (e.capacity > 0 && height[u] == height[e.to] + 1) {
// 可以推送
int v = e.to;
int oldExcessV = excess[v];
push(u, e);
// 如果v之前没有超额流量,加入队列
if (oldExcessV == 0 && v != s && v != t) {
q.push(v);
}
} else {
// 不能推送,移动到下一条边
ptr[u]++;
}
}
}
}
return excess[t];
}
};
// 示例用法
int main() {
// 创建一个有6个节点(0-5)的图
PreflowPush pp(6);
// 添加边,容量
pp.addEdge(0, 1, 16);
pp.addEdge(0, 2, 13);
pp.addEdge(1, 2, 10);
pp.addEdge(1, 3, 12);
pp.addEdge(2, 1, 4);
pp.addEdge(2, 4, 14);
pp.addEdge(3, 2, 9);
pp.addEdge(3, 5, 20);
pp.addEdge(4, 3, 7);
pp.addEdge(4, 5, 4);
// 计算从0到5的最大流
cout << "最大流为: " << pp.maxFlow(0, 5) << endl;
return 0;
}
前置重贴标签算法在推送重贴标签算法的基础上增加了一个ptr数组,用于记录每个顶点当前检查到的边,避免重复检查已经确定无法推送的边,从而提高效率。
该算法的时间复杂度为 O (V³),在实际应用中表现非常好,尤其是对于大型稀疏图。


最大流问题是由 T.E. Harris 和 F.S. Ross 在研究铁路网流量时于 1955 年提出的。Ford-Fulkerson 方法由 L.R. Ford Jr. 和 D.R. Fulkerson 于 1956 年提出。

Edmonds-Karp 算法由 J. Edmonds 和 R.M. Karp 于 1972 年提出,它是 Ford-Fulkerson 方法的一种高效实现。

推送重贴标签算法的思想源于 A. Goldberg 和 R. Tarjan 的研究,前置重贴标签算法是对其的优化,具有更好的实际性能。

最大流问题在计算机科学、运筹学、经济学等领域有广泛应用,如任务分配、网络路由、资源调度等。近年来,随着大数据和云计算的发展,最大流算法在大规模数据处理和网络优化中发挥着越来越重要的作用。

希望本文能帮助你理解最大流相关算法。所有代码都经过测试,可以直接编译运行。如果有任何问题或建议,欢迎在评论区留言讨论。