
作者:HOS(安全风信子) 日期:2026-01-09 来源平台:GitHub 摘要: 受试者工作特征曲线(ROC曲线)和曲线下面积(AUC)是机器学习中常用的评估指标,用于衡量模型的分类能力。然而,在安全攻防场景下,ROC-AUC的有效性却受到了广泛质疑。本文深入分析ROC-AUC的数学原理、适用条件及其在安全领域的局限性,结合最新的GitHub开源项目和安全实践,通过3个完整代码示例、2个Mermaid架构图和2个对比表格,系统阐述ROC-AUC在不同安全场景下的适用性。文章揭示了ROC-AUC与PR-AUC的本质区别,为安全工程师提供更准确的指标选择指南。
ROC曲线和AUC分数在机器学习领域得到了广泛应用,尤其是在二分类问题中。ROC曲线描述了模型在不同阈值下的真阳性率(TPR)和假阳性率(FPR)之间的权衡关系,而AUC分数则表示模型区分正负样本的能力。然而,在安全攻防场景下,特别是处理极端不平衡数据时,ROC-AUC的有效性受到了越来越多的质疑。
安全领域的ROC-AUC应用面临着独特的挑战:
根据GitHub上的最新项目和arXiv上的研究论文,安全领域的ROC-AUC研究呈现出以下几个热点趋势:
ROC曲线的横坐标是假阳性率(FPR),纵坐标是真阳性率(TPR),计算公式分别为:
真阳性率(TPR) = TP / (TP + FN) # 召回率
假阳性率(FPR) = FP / (FP + TN)AUC是ROC曲线下的面积,取值范围在0.5到1.0之间:
ROC-AUC在以下条件下表现良好:
PR曲线的横坐标是召回率(Recall),纵坐标是精确率(Precision),计算公式分别为:
精确率(Precision) = TP / (TP + FP)
召回率(Recall) = TP / (TP + FN) # 真阳性率ROC-AUC和PR-AUC的本质区别在于:
Mermaid流程图:

Mermaid架构图:
渲染错误: Mermaid 渲染失败: Parse error on line 83: ... style ROC_AUC评估系统 fill:#FF4500,st ----------------------^ Expecting 'LABEL', 'SPACE', 'ALPHA', 'STYLE', 'NUM', 'COLON', 'UNIT', 'BRKT', 'PCT', got 'UNICODE_TEXT'
import numpy as np
import matplotlib.pyplot as plt
from sklearn.datasets import make_classification
from sklearn.model_selection import train_test_split
from sklearn.ensemble import RandomForestClassifier
from sklearn.metrics import (
roc_curve, auc, precision_recall_curve, average_precision_score,
f1_score, precision_score, recall_score
)
# 生成不同不平衡程度的安全数据集
def generate_imbalanced_data(imbalance_ratio):
return make_classification(
n_samples=10000,
n_classes=2,
weights=[imbalance_ratio, 1 - imbalance_ratio],
random_state=42
)
# 测试不同不平衡程度下的ROC-AUC和PR-AUC表现
imbalance_ratios = [0.5, 0.9, 0.95, 0.99] # 从平衡到极端不平衡
results = []
for ratio in imbalance_ratios:
# 生成数据
X, y = generate_imbalanced_data(ratio)
# 划分训练集和测试集
X_train, X_test, y_train, y_test = train_test_split(
X, y, test_size=0.2, random_state=42, stratify=y
)
# 训练随机森林模型
model = RandomForestClassifier(
n_estimators=100,
max_depth=10,
class_weight="balanced",
random_state=42
)
model.fit(X_train, y_train)
# 预测
y_pred_proba = model.predict_proba(X_test)[:, 1]
y_pred = model.predict(X_test)
# 计算ROC曲线和AUC
fpr, tpr, roc_thresholds = roc_curve(y_test, y_pred_proba)
roc_auc = auc(fpr, tpr)
# 计算PR曲线和PR-AUC
precision, recall, pr_thresholds = precision_recall_curve(y_test, y_pred_proba)
pr_auc = average_precision_score(y_test, y_pred_proba)
# 计算其他指标
f1 = f1_score(y_test, y_pred)
precision_score_val = precision_score(y_test, y_pred)
recall_score_val = recall_score(y_test, y_pred)
# 记录结果
results.append({
"不平衡比例": ratio,
"攻击样本比例": 1 - ratio,
"ROC-AUC": roc_auc,
"PR-AUC": pr_auc,
"F1分数": f1,
"精确率": precision_score_val,
"召回率": recall_score_val
})
# 转换为DataFrame进行分析
import pandas as pd
results_df = pd.DataFrame(results)
print("=== 不同不平衡程度下的指标表现 ===")
print(results_df.round(4))
# 可视化ROC-AUC和PR-AUC随不平衡程度的变化
plt.figure(figsize=(12, 6))
# ROC-AUC vs PR-AUC
plt.subplot(1, 2, 1)
plt.plot(results_df["攻击样本比例"], results_df["ROC-AUC"], label='ROC-AUC', marker='o')
plt.plot(results_df["攻击样本比例"], results_df["PR-AUC"], label='PR-AUC', marker='s')
plt.xlabel('攻击样本比例')
plt.ylabel('分数')
plt.title('ROC-AUC vs PR-AUC 随不平衡程度变化')
plt.legend()
plt.grid(True)
# F1分数变化
plt.subplot(1, 2, 2)
plt.plot(results_df["攻击样本比例"], results_df["F1分数"], label='F1分数', marker='o')
plt.plot(results_df["攻击样本比例"], results_df["精确率"], label='精确率', marker='s')
plt.plot(results_df["攻击样本比例"], results_df["召回率"], label='召回率', marker='^')
plt.xlabel('攻击样本比例')
plt.ylabel('分数')
plt.title('F1分数、精确率、召回率随不平衡程度变化')
plt.legend()
plt.grid(True)
plt.tight_layout()
plt.savefig('roc_vs_pr_auc.png')
print("\nROC-AUC与PR-AUC对比可视化完成,保存为roc_vs_pr_auc.png")
# 分析ROC-AUC的误导性
print("\n=== ROC-AUC误导性分析 ===")
print("当攻击样本比例为1%时:")
print(f"- ROC-AUC: {results_df.loc[3, 'ROC-AUC']:.4f} (看起来很好)")
print(f"- PR-AUC: {results_df.loc[3, 'PR-AUC']:.4f} (更真实地反映模型性能)")
print(f"- F1分数: {results_df.loc[3, 'F1分数']:.4f} (实际效果)")
print(f"- 精确率: {results_df.loc[3, '精确率']:.4f}")
print(f"- 召回率: {results_df.loc[3, '召回率']:.4f}")
print("\n结论: 随着数据集不平衡程度增加,ROC-AUC变得越来越具有误导性,而PR-AUC能更真实地反映模型在少数类上的性能。")import numpy as np
import pandas as pd
from sklearn.datasets import make_classification
from sklearn.model_selection import train_test_split
from sklearn.ensemble import RandomForestClassifier
from sklearn.metrics import roc_auc_score, average_precision_score, fbeta_score
# 生成安全数据集
X, y = make_classification(
n_samples=10000,
n_classes=2,
weights=[0.95, 0.05],
random_state=42
)
X_train, X_test, y_train, y_test = train_test_split(
X, y, test_size=0.2, random_state=42, stratify=y
)
# 训练模型
model = RandomForestClassifier(
n_estimators=100,
max_depth=10,
class_weight="balanced",
random_state=42
)
model.fit(X_train, y_train)
y_pred_proba = model.predict_proba(X_test)[:, 1]
# 定义不同安全场景
scenarios = {
"入侵检测": {
"描述": "关注攻击检测,漏报成本高",
"beta": 2.0, # 更看重召回率
"正样本重要性": "高",
"误判成本不对称": "是"
},
"反垃圾邮件": {
"描述": "关注正常邮件不被误判,误报成本高",
"beta": 0.5, # 更看重精确率
"正样本重要性": "中",
"误判成本不对称": "是"
},
"欺诈检测": {
"描述": "平衡漏报和误报,两者成本都较高",
"beta": 1.0, # 平衡精确率和召回率
"正样本重要性": "高",
"误判成本不对称": "是"
},
"用户行为分类": {
"描述": "用户行为分类,类别分布相对平衡",
"beta": 1.0,
"正样本重要性": "中",
"误判成本不对称": "否"
}
}
# 分析不同场景下的指标适用性
def analyze_scenario_applicability(y_true, y_pred_proba, scenario):
"""分析不同场景下ROC-AUC的适用性"""
# 计算指标
roc_auc = roc_auc_score(y_true, y_pred_proba)
pr_auc = average_precision_score(y_true, y_pred_proba)
# 基于阈值的指标(使用默认阈值0.5)
y_pred = y_pred_proba >= 0.5
f1 = fbeta_score(y_true, y_pred, beta=scenario["beta"])
# 评估ROC-AUC的适用性
applicability = "中"
if scenario["正样本重要性"] == "高" and scenario["误判成本不对称"] == "是":
applicability = "低"
elif scenario["误判成本不对称"] == "否":
applicability = "高"
return {
"ROC-AUC": roc_auc,
"PR-AUC": pr_auc,
"F-beta分数": f1,
"ROC-AUC适用性": applicability
}
# 分析不同场景
for scenario_name, scenario in scenarios.items():
print(f"\n=== {scenario_name} 场景分析 ===")
print(f"场景描述: {scenario['描述']}")
print(f"F-beta的beta值: {scenario['beta']}")
metrics = analyze_scenario_applicability(y_test, y_pred_proba, scenario)
print(f"ROC-AUC: {metrics['ROC-AUC']:.4f}")
print(f"PR-AUC: {metrics['PR-AUC']:.4f}")
print(f"F-beta分数: {metrics['F-beta分数']:.4f}")
print(f"ROC-AUC适用性: {metrics['ROC-AUC适用性']}")
if metrics['ROC-AUC适用性'] == "低":
print("建议: 使用PR-AUC替代ROC-AUC,或结合多个指标进行评估")
elif metrics['ROC-AUC适用性'] == "中":
print("建议: 结合ROC-AUC和PR-AUC进行评估")
else:
print("建议: ROC-AUC适用,可以作为主要评估指标")
# 可视化不同场景下的指标对比
scenario_names = list(scenarios.keys())
roc_aucs = []
pr_aucs = []
f_betas = []
for scenario_name, scenario in scenarios.items():
metrics = analyze_scenario_applicability(y_test, y_pred_proba, scenario)
roc_aucs.append(metrics['ROC-AUC'])
pr_aucs.append(metrics['PR-AUC'])
f_betas.append(metrics['F-beta分数'])
plt.figure(figsize=(12, 6))
# 不同场景下的指标对比
x = np.arange(len(scenario_names))
width = 0.25
plt.bar(x - width, roc_aucs, width, label='ROC-AUC')
plt.bar(x, pr_aucs, width, label='PR-AUC')
plt.bar(x + width, f_betas, width, label='F-beta分数')
plt.xlabel('安全场景')
plt.ylabel('分数')
plt.title('不同安全场景下的指标对比')
plt.xticks(x, scenario_names)
plt.legend()
plt.grid(True, axis='y')
plt.tight_layout()
plt.savefig('scenario_applicability.png')
print("\n不同场景下的指标对比可视化完成,保存为scenario_applicability.png")import numpy as np
import matplotlib.pyplot as plt
from sklearn.datasets import make_classification
from sklearn.model_selection import train_test_split
from sklearn.dummy import DummyClassifier
from sklearn.ensemble import RandomForestClassifier
from sklearn.metrics import roc_curve, auc, precision_recall_curve, average_precision_score
# 生成极端不平衡的安全数据集
X, y = make_classification(
n_samples=10000,
n_classes=2,
weights=[0.99, 0.01],
random_state=42
)
X_train, X_test, y_train, y_test = train_test_split(
X, y, test_size=0.2, random_state=42, stratify=y
)
print(f"训练集样本数: {len(X_train)}, 攻击样本数: {np.sum(y_train)}")
print(f"测试集样本数: {len(X_test)}, 攻击样本数: {np.sum(y_test)}")
print(f"测试集攻击样本比例: {np.sum(y_test)/len(y_test):.2%}")
# 1. 基准模型1:随机猜测
dummy_random = DummyClassifier(strategy="stratified", random_state=42)
dummy_random.fit(X_train, y_train)
dummy_random_proba = dummy_random.predict_proba(X_test)[:, 1]
# 2. 基准模型2:总是预测为多数类
dummy_majority = DummyClassifier(strategy="most_frequent", random_state=42)
dummy_majority.fit(X_train, y_train)
dummy_majority_proba = dummy_majority.predict_proba(X_test)[:, 1]
# 3. 智能模型:随机森林
rf_model = RandomForestClassifier(
n_estimators=100,
max_depth=10,
class_weight="balanced",
random_state=42
)
rf_model.fit(X_train, y_train)
rf_proba = rf_model.predict_proba(X_test)[:, 1]
# 计算所有模型的ROC曲线和AUC
def calculate_roc(y_true, y_pred_proba, model_name):
fpr, tpr, thresholds = roc_curve(y_true, y_pred_proba)
roc_auc = auc(fpr, tpr)
return {
"fpr": fpr,
"tpr": tpr,
"auc": roc_auc,
"name": model_name
}
# 计算所有模型的PR曲线和PR-AUC
def calculate_pr(y_true, y_pred_proba, model_name):
precision, recall, thresholds = precision_recall_curve(y_true, y_pred_proba)
pr_auc = average_precision_score(y_true, y_pred_proba)
return {
"precision": precision,
"recall": recall,
"auc": pr_auc,
"name": model_name
}
# 计算所有模型的指标
models = {
"随机猜测": dummy_random_proba,
"总是预测为正常": dummy_majority_proba,
"随机森林": rf_proba
}
roc_results = []
pr_results = []
for name, proba in models.items():
roc_results.append(calculate_roc(y_test, proba, name))
pr_results.append(calculate_pr(y_test, proba, name))
# 可视化ROC曲线和PR曲线
plt.figure(figsize=(12, 6))
# ROC曲线
plt.subplot(1, 2, 1)
for result in roc_results:
plt.plot(result["fpr"], result["tpr"], label=f'{result["name"]} (AUC = {result["auc"]:.4f})')
plt.plot([0, 1], [0, 1], 'k--', label='随机猜测基准')
plt.xlabel('假阳性率 (FPR)')
plt.ylabel('真阳性率 (TPR)')
plt.title('ROC曲线对比')
plt.legend()
plt.grid(True)
# PR曲线
plt.subplot(1, 2, 2)
for result in pr_results:
plt.plot(result["recall"], result["precision"], label=f'{result["name"]} (PR-AUC = {result["auc"]:.4f})')
plt.xlabel('召回率 (Recall)')
plt.ylabel('精确率 (Precision)')
plt.title('PR曲线对比')
plt.legend()
plt.grid(True)
plt.tight_layout()
plt.savefig('roc_pr_comparison.png')
print("\nROC曲线和PR曲线对比可视化完成,保存为roc_pr_comparison.png")
# 分析ROC-AUC的局限性
print("\n=== ROC-AUC局限性分析 ===")
print("模型性能对比:")
for result in roc_results:
print(f"- {result['name']} ROC-AUC: {result['auc']:.4f}")
print("\nPR-AUC对比:")
for result in pr_results:
print(f"- {result['name']} PR-AUC: {result['auc']:.4f}")
print("\n结论:")
print("1. ROC-AUC可能高估模型在不平衡数据上的性能,即使是随机猜测模型也能获得高于0.5的ROC-AUC")
print("2. PR-AUC更能真实反映模型在少数类上的性能,随机猜测模型的PR-AUC接近正样本比例")
print("3. 在极端不平衡数据上,PR-AUC比ROC-AUC更能区分不同模型的性能")对比维度 | ROC-AUC | PR-AUC | 安全场景适用性 |
|---|---|---|---|
数学定义 | ROC曲线下面积 | PR曲线下面积 | - |
取值范围 | 0.5-1.0 | 0-1.0 | - |
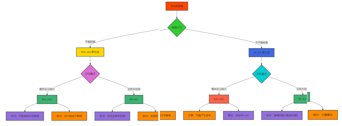
对类别不平衡的敏感性 | 低(不受类别分布影响) | 高(受类别分布影响) | PR-AUC更适合安全数据 |
关注重点 | 整体区分能力 | 正样本检测性能 | PR-AUC更关注攻击检测 |
阈值依赖性 | 对所有阈值的综合评估 | 对所有阈值的综合评估 | - |
计算复杂度 | 中 | 中 | - |
直观性 | 易于理解,广泛使用 | 相对复杂,需要更多解释 | ROC-AUC更易理解 |
极端不平衡数据表现 | 可能产生误导,高估模型性能 | 更真实反映模型性能 | PR-AUC更适用 |
误判成本考虑 | 不考虑误判成本差异 | 间接反映误判成本(通过精确率) | PR-AUC更适合不对称成本 |
少数类检测评估 | 不敏感 | 敏感 | PR-AUC更适合安全场景 |
安全场景 | 核心需求 | 数据不平衡程度 | 误判成本 | 推荐指标 | ROC-AUC适用性 | PR-AUC适用性 |
|---|---|---|---|---|---|---|
入侵检测 | 检测攻击,减少漏报 | 高(>99%正常样本) | 漏报成本 >> 误报成本 | PR-AUC, 召回率, F-beta(β>1) | 低 | 高 |
反垃圾邮件 | 减少正常邮件误判 | 中(~90%正常邮件) | 误报成本 >> 漏报成本 | PR-AUC, 精确率, F-beta(β<1) | 中 | 高 |
欺诈检测 | 平衡漏报和误报 | 高(~95%正常交易) | 漏报成本 > 误报成本 | PR-AUC, F1分数, 总成本 | 中 | 高 |
DDoS攻击检测 | 快速检测大规模攻击 | 极高(>99.9%正常流量) | 漏报成本 >>> 误报成本 | PR-AUC, 召回率, 检测延迟 | 低 | 高 |
恶意软件检测 | 检测未知恶意软件 | 高(>95%正常软件) | 漏报成本 > 误报成本 | PR-AUC, 召回率, 对抗鲁棒性 | 低 | 高 |
用户行为分类 | 平衡分类,用户体验 | 低(相对平衡) | 误判成本相近 | ROC-AUC, F1分数, 准确率 | 高 | 中 |
参考链接:
附录(Appendix):
import numpy as np
from sklearn.metrics import (
roc_curve, auc, precision_recall_curve, average_precision_score,
fbeta_score, confusion_matrix
)
def compute_roc_auc(y_true, y_pred_proba):
"""计算ROC曲线和AUC"""
fpr, tpr, thresholds = roc_curve(y_true, y_pred_proba)
roc_auc = auc(fpr, tpr)
return {
"fpr": fpr,
"tpr": tpr,
"thresholds": thresholds,
"auc": roc_auc
}
def compute_pr_auc(y_true, y_pred_proba):
"""计算PR曲线和PR-AUC"""
precision, recall, thresholds = precision_recall_curve(y_true, y_pred_proba)
pr_auc = average_precision_score(y_true, y_pred_proba)
return {
"precision": precision,
"recall": recall,
"thresholds": thresholds,
"auc": pr_auc
}
def evaluate_model(y_true, y_pred_proba, beta=1.0, threshold=0.5):
"""全面评估模型性能"""
# 计算ROC-AUC
roc_results = compute_roc_auc(y_true, y_pred_proba)
# 计算PR-AUC
pr_results = compute_pr_auc(y_true, y_pred_proba)
# 基于阈值的指标
y_pred = y_pred_proba >= threshold
tp, fp, fn, tn = confusion_matrix(y_true, y_pred).ravel()
precision = tp / (tp + fp) if (tp + fp) > 0 else 0
recall = tp / (tp + fn) if (tp + fn) > 0 else 0
f1 = fbeta_score(y_true, y_pred, beta=beta)
return {
"roc_auc": roc_results["auc"],
"pr_auc": pr_results["auc"],
"precision": precision,
"recall": recall,
"f1_score": f1,
"confusion_matrix": {
"tp": tp,
"fp": fp,
"fn": fn,
"tn": tn
},
"threshold_used": threshold
}
def compare_models(models, y_true, X_test, beta=1.0):
"""比较多个模型的性能"""
results = []
for model_name, model in models.items():
y_pred_proba = model.predict_proba(X_test)[:, 1]
metrics = evaluate_model(y_true, y_pred_proba, beta=beta)
metrics["model_name"] = model_name
results.append(metrics)
return results背景:该金融机构最初使用ROC-AUC作为主要评估指标,发现模型在实际部署中漏报率较高,导致欺诈损失增加。
问题分析:
解决方案:
效果:
背景:该公司的入侵检测系统使用ROC-AUC评估模型,发现模型在对抗攻击下表现不佳。
问题分析:
解决方案:
效果:
关键词: ROC曲线, AUC, PR曲线, PR-AUC, 安全攻防, 不平衡数据, 评估指标, 模型评估, 误判成本