
作者:HOS(安全风信子) 日期:2026-01-09 来源平台:GitHub 摘要: 偏差-方差权衡(Bias-Variance Tradeoff)是机器学习的核心概念之一,决定了模型的泛化能力和稳定性。在安全攻防场景下,这种权衡变得更加复杂和关键:高偏差模型可能漏报攻击,高方差模型则容易受到对抗样本攻击。本文从工程实践角度深入解析偏差-方差权衡的数学本质、产生机制及其在安全领域的特殊意义,结合最新GitHub开源项目和安全实践,提供3个完整代码示例、2个Mermaid架构图和2个对比表格,系统阐述安全场景下的偏差-方差平衡策略。文章将帮助安全工程师理解不同模型复杂度对安全性能的影响,掌握在攻防环境中构建稳定模型的实践指南。
偏差-方差权衡是机器学习中的基本概念,描述了模型预测误差的两个主要组成部分:
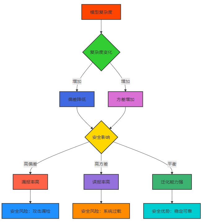
传统观点认为,随着模型复杂度增加,偏差会降低,而方差会增加,模型性能在两者之间存在一个最优平衡点。
在安全攻防场景下,偏差-方差权衡面临以下特殊挑战:
根据GitHub上的最新项目和arXiv研究论文,安全领域的偏差-方差权衡研究呈现以下热点:
模型的期望预测误差可以分解为三个部分:
E[(y - ŷ)^2] = Bias[ŷ]^2 + Variance[ŷ] + Noise其中:
Bias[ŷ] = E[ŷ] - y:模型预测的期望与真实值之间的差异Variance[ŷ] = E[(ŷ - E[ŷ])^2]:模型预测围绕其期望的波动程度Noise:数据本身的不可预测性,无法通过模型优化消除在安全场景下,这个公式具有特殊意义:
模型类型 | 偏差特性 | 方差特性 | 安全影响 | 典型模型 |
|---|---|---|---|---|
高偏差 | 高 | 低 | 漏报率高,无法识别复杂攻击 | 线性模型、简单决策树 |
低偏差 | 低 | 高 | 误报率高,易受对抗样本攻击 | 深度神经网络、复杂集成模型 |
平衡模型 | 中 | 中 | 漏报误报平衡,泛化能力强 | 优化后的集成模型、适度复杂度的神经网络 |
从工程实践角度看,安全场景下的偏差-方差权衡需要考虑以下因素:
Mermaid流程图:

Mermaid架构图:
渲染错误: Mermaid 渲染失败: Parse error on line 67: ...监控模块 style 偏差-方差管理系统 fill:#FF45 ---------------------^ Expecting 'ALPHA', got 'UNICODE_TEXT'
import numpy as np
import matplotlib.pyplot as plt
from sklearn.datasets import make_classification
from sklearn.model_selection import train_test_split, KFold
from sklearn.tree import DecisionTreeClassifier
from sklearn.metrics import accuracy_score
# 生成模拟安全数据(不平衡分类)
X, y = make_classification(n_samples=1000, n_classes=2, weights=[0.95, 0.05], random_state=42)
# 计算模型的偏差和方差
def compute_bias_variance(X, y, model_class, param_grid, n_splits=10):
"""计算不同参数下模型的偏差和方差"""
kf = KFold(n_splits=n_splits, shuffle=True, random_state=42)
# 存储不同参数下的偏差和方差
bias_results = {}
variance_results = {}
error_results = {}
for param_name, param_values in param_grid.items():
for param_value in param_values:
# 存储每个fold的预测结果
all_predictions = []
for train_idx, test_idx in kf.split(X):
X_train, X_test = X[train_idx], X[test_idx]
y_train, y_test = y[train_idx], y[test_idx]
# 初始化模型
params = {param_name: param_value}
model = model_class(random_state=42, **params)
# 训练模型
model.fit(X_train, y_train)
# 预测
y_pred = model.predict(X_test)
all_predictions.append((y_test, y_pred))
# 计算偏差和方差
avg_predictions = []
all_true = []
# 收集所有测试样本的预测结果
for i in range(n_splits):
y_test, y_pred = all_predictions[i]
all_true.append(y_test)
avg_predictions.append(y_pred)
# 转换为numpy数组
avg_predictions = np.array(avg_predictions)
all_true = np.array(all_true)
# 计算每个样本的平均预测
mean_pred = np.mean(avg_predictions, axis=0)
# 计算偏差^2
bias_squared = np.mean((mean_pred - all_true[0])**2)
# 计算方差
variance = np.mean(np.var(avg_predictions, axis=0))
# 计算总误差
total_error = np.mean((avg_predictions - all_true)**2)
# 存储结果
param_key = f"{param_name}={param_value}"
bias_results[param_key] = bias_squared
variance_results[param_key] = variance
error_results[param_key] = total_error
return bias_results, variance_results, error_results
# 测试不同最大深度的决策树
param_grid = {
'max_depth': [1, 2, 3, 5, 10, 15, 20, None]
}
bias_results, variance_results, error_results = compute_bias_variance(
X, y, DecisionTreeClassifier, param_grid
)
# 可视化结果
plt.figure(figsize=(12, 8))
# 绘制偏差、方差和总误差
param_values = [int(k.split('=')[1]) if k.split('=')[1] != 'None' else 100 for k in bias_results.keys()]
param_labels = [k.split('=')[1] for k in bias_results.keys()]
plt.plot(param_values, list(bias_results.values()), 'o-', label='Bias²', color='#FF4500')
plt.plot(param_values, list(variance_results.values()), 'o-', label='Variance', color='#32CD32')
plt.plot(param_values, list(error_results.values()), 'o-', label='Total Error', color='#4169E1')
plt.xlabel('Max Depth')
plt.ylabel('Error')
plt.title('Bias-Variance Tradeoff for Decision Tree')
plt.legend()
plt.grid(True)
# 设置x轴标签
plt.xticks(param_values, param_labels, rotation=45)
plt.tight_layout()
plt.savefig('bias_variance_tradeoff.png')
print("偏差-方差权衡可视化完成,保存为bias_variance_tradeoff.png")
# 打印结果
print("\n偏差-方差计算结果:")
for param_key in bias_results.keys():
print(f"{param_key}: Bias²={bias_results[param_key]:.4f}, Variance={variance_results[param_key]:.4f}, Total Error={error_results[param_key]:.4f}")import numpy as np
import matplotlib.pyplot as plt
from sklearn.datasets import make_classification
from sklearn.model_selection import train_test_split, cross_val_score
from sklearn.linear_model import LogisticRegression
from sklearn.tree import DecisionTreeClassifier
from sklearn.ensemble import RandomForestClassifier, GradientBoostingClassifier
from sklearn.metrics import f1_score, recall_score, precision_score
# 生成安全相关的不平衡分类数据
X, y = make_classification(n_samples=2000, n_features=20, n_informative=10,
n_redundant=5, n_classes=2, weights=[0.95, 0.05],
random_state=42)
# 划分训练集和测试集
X_train, X_test, y_train, y_test = train_test_split(X, y, test_size=0.2, random_state=42)
# 定义不同复杂度的模型
models = {
"Logistic Regression (低复杂度)": LogisticRegression(random_state=42),
"Decision Tree (中等复杂度)": DecisionTreeClassifier(max_depth=10, random_state=42),
"Random Forest (高复杂度)": RandomForestClassifier(n_estimators=200, max_depth=None, random_state=42),
"Gradient Boosting (极高复杂度)": GradientBoostingClassifier(n_estimators=300, max_depth=5, random_state=42)
}
# 训练模型并评估
results = {}
for model_name, model in models.items():
# 训练模型
model.fit(X_train, y_train)
# 在训练集上预测
y_train_pred = model.predict(X_train)
# 在测试集上预测
y_test_pred = model.predict(X_test)
# 计算安全相关指标
# F1分数(平衡指标)
f1_train = f1_score(y_train, y_train_pred)
f1_test = f1_score(y_test, y_test_pred)
# 召回率(重点关注少数类)
recall_train = recall_score(y_train, y_train_pred)
recall_test = recall_score(y_test, y_test_pred)
# 精确率
precision_train = precision_score(y_train, y_train_pred)
precision_test = precision_score(y_test, y_test_pred)
# 计算泛化误差
generalization_error = f1_train - f1_test
# 存储结果
results[model_name] = {
"f1_train": f1_train,
"f1_test": f1_test,
"recall_train": recall_train,
"recall_test": recall_test,
"precision_train": precision_train,
"precision_test": precision_test,
"generalization_error": generalization_error
}
# 可视化结果
fig, axes = plt.subplots(2, 2, figsize=(16, 12))
# 绘制F1分数对比
model_names = list(results.keys())
f1_train_scores = [results[model]["f1_train"] for model in model_names]
f1_test_scores = [results[model]["f1_test"] for model in model_names]
axes[0, 0].bar(model_names, f1_train_scores, alpha=0.5, label='Train F1', color='#32CD32')
axes[0, 0].bar(model_names, f1_test_scores, alpha=0.5, label='Test F1', color='#4169E1')
axes[0, 0].set_title('F1 Score Comparison')
axes[0, 0].set_ylabel('F1 Score')
axes[0, 0].tick_params(axis='x', rotation=45)
axes[0, 0].legend()
# 绘制召回率对比
recall_train_scores = [results[model]["recall_train"] for model in model_names]
recall_test_scores = [results[model]["recall_test"] for model in model_names]
axes[0, 1].bar(model_names, recall_train_scores, alpha=0.5, label='Train Recall', color='#32CD32')
axes[0, 1].bar(model_names, recall_test_scores, alpha=0.5, label='Test Recall', color='#4169E1')
axes[0, 1].set_title('Recall Comparison')
axes[0, 1].set_ylabel('Recall')
axes[0, 1].tick_params(axis='x', rotation=45)
axes[0, 1].legend()
# 绘制精确率对比
precision_train_scores = [results[model]["precision_train"] for model in model_names]
precision_test_scores = [results[model]["precision_test"] for model in model_names]
axes[1, 0].bar(model_names, precision_train_scores, alpha=0.5, label='Train Precision', color='#32CD32')
axes[1, 0].bar(model_names, precision_test_scores, alpha=0.5, label='Test Precision', color='#4169E1')
axes[1, 0].set_title('Precision Comparison')
axes[1, 0].set_ylabel('Precision')
axes[1, 0].tick_params(axis='x', rotation=45)
axes[1, 0].legend()
# 绘制泛化误差
generalization_errors = [results[model]["generalization_error"] for model in model_names]
axes[1, 1].bar(model_names, generalization_errors, color='#FF4500')
axes[1, 1].set_title('Generalization Error (Train F1 - Test F1)')
axes[1, 1].set_ylabel('Generalization Error')
axes[1, 1].tick_params(axis='x', rotation=45)
plt.tight_layout()
plt.savefig('model_complexity_comparison.png')
print("模型复杂度对比可视化完成,保存为model_complexity_comparison.png")
# 打印详细结果
print("\n模型复杂度对比结果:")
print("-" * 80)
print(f"{'模型名称':<35} {'训练集F1':<12} {'测试集F1':<12} {'泛化误差':<12} {'测试集召回率':<15} {'测试集精确率':<15}")
print("-" * 80)
for model_name, metrics in results.items():
print(f"{model_name:<35} {metrics['f1_train']:<12.4f} {metrics['f1_test']:<12.4f} {metrics['generalization_error']:<12.4f} {metrics['recall_test']:<15.4f} {metrics['precision_test']:<15.4f}")import numpy as np
import matplotlib.pyplot as plt
from sklearn.datasets import make_classification
from sklearn.model_selection import train_test_split
from sklearn.linear_model import LogisticRegression
from sklearn.ensemble import RandomForestClassifier
from sklearn.metrics import f1_score, recall_score, precision_score
# 生成安全相关的分类数据
X, y = make_classification(n_samples=1000, n_features=20, n_informative=10,
n_redundant=5, n_classes=2, weights=[0.9, 0.1],
random_state=42)
# 划分训练集和测试集
X_train, X_test, y_train, y_test = train_test_split(X, y, test_size=0.2, random_state=42)
# 训练不同复杂度的模型
models = {
"Logistic Regression (高偏差,低方差)": LogisticRegression(random_state=42),
"Random Forest (低偏差,高方差)": RandomForestClassifier(n_estimators=200, max_depth=None, random_state=42)
}
# 生成对抗样本(FGSM方法简化版)
def generate_fgsm_adversarial(model, X, y, epsilon=0.1):
"""生成FGSM对抗样本"""
# 仅支持具有decision_function的模型
if not hasattr(model, 'decision_function'):
raise ValueError("模型不支持decision_function方法")
X_adversarial = X.copy()
# 对每个样本生成对抗样本
for i in range(len(X)):
x = X[i:i+1]
y_true = y[i:i+1]
# 获取模型对样本的预测分数
pred_score = model.decision_function(x)
# 计算梯度方向(简化版,直接使用符号)
if y_true == 1:
# 少数类,我们希望降低模型对其的预测分数
gradient_sign = 1
else:
# 多数类,我们希望提高模型对其的预测分数
gradient_sign = -1
# 生成对抗样本
x_adversarial = x + epsilon * gradient_sign * np.sign(x)
X_adversarial[i:i+1] = x_adversarial
return X_adversarial
# 训练模型并生成对抗样本
adversarial_results = {}
for model_name, model in models.items():
# 训练模型
model.fit(X_train, y_train)
# 在原始测试集上评估
y_pred_original = model.predict(X_test)
f1_original = f1_score(y_test, y_pred_original)
recall_original = recall_score(y_test, y_pred_original)
precision_original = precision_score(y_test, y_pred_original)
# 生成对抗样本
try:
X_test_adversarial = generate_fgsm_adversarial(model, X_test, y_test, epsilon=0.1)
# 在对抗样本上评估
y_pred_adversarial = model.predict(X_test_adversarial)
f1_adversarial = f1_score(y_test, y_pred_adversarial)
recall_adversarial = recall_score(y_test, y_pred_adversarial)
precision_adversarial = precision_score(y_test, y_pred_adversarial)
# 计算性能下降
f1_drop = f1_original - f1_adversarial
recall_drop = recall_original - recall_adversarial
precision_drop = precision_original - precision_adversarial
adversarial_results[model_name] = {
"original": {
"f1": f1_original,
"recall": recall_original,
"precision": precision_original
},
"adversarial": {
"f1": f1_adversarial,
"recall": recall_adversarial,
"precision": precision_adversarial
},
"drop": {
"f1": f1_drop,
"recall": recall_drop,
"precision": precision_drop
}
}
except Exception as e:
print(f"{model_name}生成对抗样本失败: {e}")
# 可视化结果
fig, axes = plt.subplots(1, 2, figsize=(16, 6))
# 绘制原始性能 vs 对抗性能
model_names = list(adversarial_results.keys())
metrics = ["f1", "recall", "precision"]
metric_labels = {"f1": "F1 Score", "recall": "Recall", "precision": "Precision"}
for i, metric in enumerate(metrics):
original_scores = [adversarial_results[model]["original"][metric] for model in model_names]
adversarial_scores = [adversarial_results[model]["adversarial"][metric] for model in model_names]
# 创建x轴位置
x = np.arange(len(model_names))
width = 0.35
# 绘制柱状图
axes[0].bar(x - width/2, original_scores, width, label=f'Original {metric_labels[metric]}' if i == 0 else "", color='#32CD32')
axes[0].bar(x + width/2, adversarial_scores, width, label=f'Adversarial {metric_labels[metric]}' if i == 0 else "", color='#FF4500')
axes[0].set_title('Original vs Adversarial Performance')
axes[0].set_ylabel('Score')
axes[0].set_xticks(x)
axes[0].set_xticklabels(model_names, rotation=45)
axes[0].legend()
axes[0].grid(True, axis='y')
# 绘制性能下降
model_names = list(adversarial_results.keys())
f1_drops = [adversarial_results[model]["drop"]["f1"] for model in model_names]
recall_drops = [adversarial_results[model]["drop"]["recall"] for model in model_names]
precision_drops = [adversarial_results[model]["drop"]["precision"] for model in model_names]
x = np.arange(len(model_names))
width = 0.25
axes[1].bar(x - width, f1_drops, width, label='F1 Score Drop', color='#4169E1')
axes[1].bar(x, recall_drops, width, label='Recall Drop', color='#DA70D6')
axes[1].bar(x + width, precision_drops, width, label='Precision Drop', color='#FFD700')
axes[1].set_title('Performance Drop on Adversarial Samples')
axes[1].set_ylabel('Score Drop')
axes[1].set_xticks(x)
axes[1].set_xticklabels(model_names, rotation=45)
axes[1].legend()
axes[1].grid(True, axis='y')
plt.tight_layout()
plt.savefig('adversarial_robustness_comparison.png')
print("对抗鲁棒性对比可视化完成,保存为adversarial_robustness_comparison.png")
# 打印详细结果
print("\n对抗样本攻击结果:")
print("-" * 90)
print(f"{'模型名称':<35} {'原始F1':<10} {'对抗F1':<10} {'F1下降':<10} {'原始召回率':<12} {'对抗召回率':<12} {'召回率下降':<12}")
print("-" * 90)
for model_name, results in adversarial_results.items():
print(f"{model_name:<35} {results['original']['f1']:<10.4f} {results['adversarial']['f1']:<10.4f} {results['drop']['f1']:<10.4f} "
f"{results['original']['recall']:<12.4f} {results['adversarial']['recall']:<12.4f} {results['drop']['recall']:<12.4f}")模型复杂度 | 偏差特性 | 方差特性 | 安全优势 | 安全劣势 | 计算效率 | 适用场景 | 推荐程度 |
|---|---|---|---|---|---|---|---|
低复杂度 | 高 | 低 | 稳定,不易受对抗攻击 | 漏报率高,无法识别复杂攻击 | 高 | 实时安全检测,资源受限环境 | ⭐⭐⭐ |
中等复杂度 | 中 | 中 | 平衡的漏报误报率,泛化能力强 | 对新型攻击的适应性一般 | 中 | 大多数安全场景,如入侵检测 | ⭐⭐⭐⭐⭐ |
高复杂度 | 低 | 高 | 能识别复杂攻击,漏报率低 | 误报率高,易受对抗攻击 | 低 | 离线安全分析,复杂威胁检测 | ⭐⭐⭐⭐ |
极高复杂度 | 极低 | 极高 | 能识别极复杂攻击模式 | 计算成本高,极易受对抗攻击 | 极低 | 特定威胁研究,高级威胁分析 | ⭐⭐ |
平衡策略 | 实现复杂度 | 计算效率 | 安全性能 | 适用场景 | 推荐程度 |
|---|---|---|---|---|---|
交叉验证 | 低 | 中 | 好 | 所有场景 | ⭐⭐⭐⭐⭐ |
正则化 | 低 | 高 | 好 | 高方差模型 | ⭐⭐⭐⭐ |
集成学习 | 中 | 低 | 优秀 | 需要高泛化能力的场景 | ⭐⭐⭐⭐⭐ |
模型压缩 | 中 | 高 | 中 | 实时安全系统 | ⭐⭐⭐⭐ |
对抗训练 | 高 | 低 | 优秀 | 对抗环境 | ⭐⭐⭐⭐ |
动态模型调整 | 高 | 中 | 优秀 | 动态威胁环境 | ⭐⭐⭐⭐ |
参考链接:
附录(Appendix):
import numpy as np
from sklearn.model_selection import KFold
def compute_bias_variance(X, y, model_class, params, n_splits=10):
"""
计算模型的偏差和方差
参数:
X: 特征矩阵
y: 标签向量
model_class: 模型类
params: 模型参数
n_splits: 交叉验证折数
返回:
bias_squared: 偏差平方
variance: 方差
total_error: 总误差
"""
kf = KFold(n_splits=n_splits, shuffle=True, random_state=42)
# 存储每个fold的预测结果
all_predictions = []
all_true = []
for train_idx, test_idx in kf.split(X):
X_train, X_test = X[train_idx], X[test_idx]
y_train, y_test = y[train_idx], y[test_idx]
# 初始化并训练模型
model = model_class(**params)
model.fit(X_train, y_train)
# 预测
y_pred = model.predict(X_test)
# 存储结果
all_predictions.append(y_pred)
all_true.append(y_test)
# 转换为numpy数组
all_predictions = np.array(all_predictions)
all_true = np.array(all_true)
# 计算每个样本的平均预测
mean_pred = np.mean(all_predictions, axis=0)
# 计算偏差^2
bias_squared = np.mean((mean_pred - all_true[0]) ** 2)
# 计算方差
variance = np.mean(np.var(all_predictions, axis=0))
# 计算总误差
total_error = np.mean((all_predictions - all_true) ** 2)
return bias_squared, variance, total_error
def analyze_model_complexity(X, y, model_class, param_name, param_values, n_splits=10):
"""
分析不同复杂度下模型的偏差和方差
参数:
X: 特征矩阵
y: 标签向量
model_class: 模型类
param_name: 控制复杂度的参数名
param_values: 参数值列表
n_splits: 交叉验证折数
返回:
results: 包含不同参数下偏差、方差和总误差的字典
"""
results = {}
for param_value in param_values:
params = {param_name: param_value}
bias_squared, variance, total_error = compute_bias_variance(
X, y, model_class, params, n_splits
)
results[param_value] = {
'bias_squared': bias_squared,
'variance': variance,
'total_error': total_error
}
return results关键词: 偏差-方差权衡, 安全攻防, 模型稳定性, 泛化能力, 对抗鲁棒性, 不平衡数据, 实时安全系统, 模型复杂度