
作者:HOS(安全风信子) 日期:2026-01-09 来源平台:GitHub 摘要: 在安全攻防场景下,精确率(Precision)、召回率(Recall)和F1分数(F1-Score)是最常用的评估指标,它们之间的权衡取舍直接影响模型的实际效果。本文深入分析这三个指标的数学关系、内在联系及其在不同安全场景下的优先级选择。结合最新的GitHub开源项目和安全实践,通过3个完整代码示例、2个Mermaid架构图和2个对比表格,系统阐述安全场景下的指标平衡策略。文章揭示了如何根据业务需求和误判成本调整指标权重,为安全工程师提供更灵活的模型评估框架和实践指南。
在机器学习中,精确率和召回率是一对相互制约的指标,提高其中一个往往会导致另一个下降。F1分数作为两者的调和平均,试图在它们之间找到平衡。然而,在安全攻防场景下,这种平衡并不是一成不变的,而是需要根据具体业务需求和误判成本进行动态调整。
安全领域的指标权衡面临着独特的挑战:
根据GitHub上的最新项目和arXiv上的研究论文,安全领域的指标权衡研究呈现出以下几个热点趋势:
精确率、召回率和F1分数的计算公式分别为:
精确率(Precision) = TP / (TP + FP)
召回率(Recall) = TP / (TP + FN)
F1分数(F1-Score) = 2 * (精确率 * 召回率) / (精确率 + 召回率)从数学角度看,精确率和召回率是一对矛盾的指标,它们的关系可以用PR曲线来可视化。F1分数是两者的调和平均,当精确率和召回率相等时,F1分数达到最大值。
在不同的安全场景下,精确率和召回率的优先级不同:
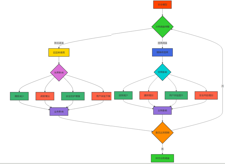
针对安全场景的特殊需求,我们需要构建新的指标权衡框架,主要包括:
Mermaid流程图:

Mermaid架构图:
渲染错误: Mermaid 渲染失败: Parse error on line 62: ...视化模块 style 指标权衡系统 fill:#FF4500, ---------------------^ Expecting 'ALPHA', got 'UNICODE_TEXT'
import numpy as np
import matplotlib.pyplot as plt
from sklearn.datasets import make_classification
from sklearn.model_selection import train_test_split
from sklearn.ensemble import RandomForestClassifier
from sklearn.metrics import precision_recall_curve, f1_score
# 生成安全相关的不平衡数据集
X, y = make_classification(
n_samples=10000,
n_classes=2,
weights=[0.95, 0.05],
random_state=42
)
# 划分训练集和测试集
X_train, X_test, y_train, y_test = train_test_split(
X, y, test_size=0.2, random_state=42, stratify=y
)
# 训练随机森林模型
model = RandomForestClassifier(
n_estimators=100,
max_depth=10,
class_weight="balanced",
random_state=42
)
model.fit(X_train, y_train)
# 获取预测概率
y_pred_proba = model.predict_proba(X_test)[:, 1]
# 计算PR曲线
precision, recall, thresholds = precision_recall_curve(y_test, y_pred_proba)
# 计算不同阈值下的F1分数
f1_scores = [f1_score(y_test, y_pred_proba >= thresh) for thresh in thresholds]
# 找出最佳F1分数对应的阈值
best_idx = np.argmax(f1_scores)
best_threshold = thresholds[best_idx]
best_f1 = f1_scores[best_idx]
best_precision = precision[best_idx]
best_recall = recall[best_idx]
print(f"最佳F1分数: {best_f1:.4f}")
print(f"对应的阈值: {best_threshold:.4f}")
print(f"对应的精确率: {best_precision:.4f}")
print(f"对应的召回率: {best_recall:.4f}")
# 可视化PR曲线和F1分数
plt.figure(figsize=(12, 6))
# PR曲线
plt.subplot(1, 2, 1)
plt.plot(recall, precision, label='PR Curve')
plt.scatter(best_recall, best_precision, color='red', marker='o', label='Best F1 Score')
plt.xlabel('召回率 (Recall)')
plt.ylabel('精确率 (Precision)')
plt.title('精确率-召回率曲线 (PR Curve)')
plt.legend()
plt.grid(True)
# F1分数随阈值变化
plt.subplot(1, 2, 2)
plt.plot(thresholds, f1_scores, label='F1 Score')
plt.axvline(x=best_threshold, color='red', linestyle='--', label=f'Best Threshold: {best_threshold:.4f}')
plt.xlabel('阈值 (Threshold)')
plt.ylabel('F1分数 (F1 Score)')
plt.title('F1分数随阈值变化')
plt.legend()
plt.grid(True)
plt.tight_layout()
plt.savefig('precision_recall_tradeoff.png')
print("\n精确率-召回率权衡可视化完成,保存为precision_recall_tradeoff.png")
# 分析不同阈值下的指标表现
print("\n=== 不同阈值下的指标表现 ===")
thresholds_to_analyze = [0.1, 0.3, 0.5, 0.7, 0.9]
for thresh in thresholds_to_analyze:
y_pred = (y_pred_proba >= thresh).astype(int)
tp = np.sum((y_pred == 1) & (y_test == 1))
fp = np.sum((y_pred == 1) & (y_test == 0))
fn = np.sum((y_pred == 0) & (y_test == 1))
tn = np.sum((y_pred == 0) & (y_test == 0))
precision = tp / (tp + fp) if (tp + fp) > 0 else 0
recall = tp / (tp + fn) if (tp + fn) > 0 else 0
f1 = 2 * (precision * recall) / (precision + recall) if (precision + recall) > 0 else 0
print(f"\n阈值: {thresh:.1f}")
print(f" 精确率: {precision:.4f}")
print(f" 召回率: {recall:.4f}")
print(f" F1分数: {f1:.4f}")
print(f" 混淆矩阵: TP={tp}, FP={fp}, FN={fn}, TN={tn}")import numpy as np
import pandas as pd
from sklearn.datasets import make_classification
from sklearn.model_selection import train_test_split
from sklearn.ensemble import RandomForestClassifier
from sklearn.metrics import fbeta_score, precision_score, recall_score
# 生成安全相关的数据集
X, y = make_classification(
n_samples=10000,
n_classes=2,
weights=[0.9, 0.1],
random_state=42
)
X_train, X_test, y_train, y_test = train_test_split(
X, y, test_size=0.2, random_state=42, stratify=y
)
# 训练模型
model = RandomForestClassifier(
n_estimators=100,
max_depth=10,
class_weight="balanced",
random_state=42
)
model.fit(X_train, y_train)
y_pred_proba = model.predict_proba(X_test)[:, 1]
# 定义不同安全场景的误判成本和beta值
scenarios = {
"入侵检测": {
"假阴性成本": 100, # 漏报1次攻击的成本
"假阳性成本": 1, # 误报1次正常流量的成本
"beta": 2.0 # 更看重召回率
},
"反垃圾邮件": {
"假阴性成本": 1, # 漏报1封垃圾邮件的成本
"假阳性成本": 50, # 误报1封正常邮件的成本
"beta": 0.5 # 更看重精确率
},
"欺诈检测": {
"假阴性成本": 1000, # 漏报1次欺诈的成本
"假阳性成本": 10, # 误报1次正常交易的成本
"beta": 1.5 # 稍微看重召回率
}
}
# 优化不同场景下的阈值
def optimize_threshold_for_scenario(y_true, y_pred_proba, scenario):
"""为特定场景优化阈值"""
best_threshold = 0.5
best_score = -np.inf
best_metrics = {}
# 搜索最佳阈值
thresholds = np.linspace(0.01, 0.99, 100)
for thresh in thresholds:
y_pred = (y_pred_proba >= thresh).astype(int)
# 计算混淆矩阵
tp = np.sum((y_pred == 1) & (y_true == 1))
fp = np.sum((y_pred == 1) & (y_true == 0))
fn = np.sum((y_pred == 0) & (y_true == 1))
# 计算F-beta分数
precision = tp / (tp + fp) if (tp + fp) > 0 else 0
recall = tp / (tp + fn) if (tp + fn) > 0 else 0
fbeta = fbeta_score(y_true, y_pred, beta=scenario["beta"])
# 计算总成本
total_cost = fn * scenario["假阴性成本"] + fp * scenario["假阳性成本"]
# 可以选择优化F-beta或总成本,这里同时考虑
combined_score = (1 - total_cost / np.sum(y_true) * scenario["假阴性成本"]) * 0.5 + fbeta * 0.5
if combined_score > best_score:
best_score = combined_score
best_threshold = thresh
best_metrics = {
"精确率": precision,
"召回率": recall,
"F-beta分数": fbeta,
"总成本": total_cost,
"混淆矩阵": {
"TP": tp,
"FP": fp,
"FN": fn,
"TN": len(y_true) - tp - fp - fn
}
}
return best_threshold, best_metrics
# 为每个场景优化阈值
for scenario_name, scenario in scenarios.items():
print(f"\n=== {scenario_name} 场景优化 ===")
print(f"假阴性成本: {scenario['假阴性成本']}, 假阳性成本: {scenario['假阳性成本']}, beta值: {scenario['beta']}")
best_threshold, best_metrics = optimize_threshold_for_scenario(y_test, y_pred_proba, scenario)
print(f"\n最佳阈值: {best_threshold:.4f}")
print(f"精确率: {best_metrics['精确率']:.4f}")
print(f"召回率: {best_metrics['召回率']:.4f}")
print(f"F-beta分数: {best_metrics['F-beta分数']:.4f}")
print(f"总成本: {best_metrics['总成本']}")
print(f"混淆矩阵: TP={best_metrics['混淆矩阵']['TP']}, FP={best_metrics['混淆矩阵']['FP']}, "
f"FN={best_metrics['混淆矩阵']['FN']}, TN={best_metrics['混淆矩阵']['TN']}")
# 比较不同场景下的最优指标
print("\n=== 不同场景最优指标对比 ===")
comparison_data = []
for scenario_name, scenario in scenarios.items():
best_threshold, best_metrics = optimize_threshold_for_scenario(y_test, y_pred_proba, scenario)
comparison_data.append({
"场景": scenario_name,
"最佳阈值": best_threshold,
"精确率": best_metrics['精确率'],
"召回率": best_metrics['召回率'],
"F-beta分数": best_metrics['F-beta分数'],
"总成本": best_metrics['总成本']
})
comparison_df = pd.DataFrame(comparison_data)
print(comparison_df.round(4))import numpy as np
import pandas as pd
import matplotlib.pyplot as plt
from sklearn.datasets import make_classification
from sklearn.model_selection import train_test_split
from sklearn.ensemble import RandomForestClassifier
from sklearn.metrics import precision_score, recall_score, fbeta_score
# 生成带时间特性的安全数据集
def generate_time_series_data(n_samples=10000, n_time_steps=10):
"""生成带时间特性的安全数据集"""
# 基础数据
X, y = make_classification(
n_samples=n_samples,
n_classes=2,
weights=[0.95, 0.05],
random_state=42
)
# 添加时间特征
time_feature = np.linspace(0, 1, n_samples).reshape(-1, 1)
X = np.hstack([X, time_feature])
# 模拟攻击强度随时间变化
attack_strength = np.sin(time_feature * np.pi * 2) + 1 # 0到2之间变化
y = np.where((y == 1) & (attack_strength[:, 0] > 1.5), 1, y) # 后期攻击更多
return X, y
# 生成数据
X, y = generate_time_series_data()
# 按时间顺序划分训练集和测试集
X_train, X_test, y_train, y_test = train_test_split(
X, y, test_size=0.2, shuffle=False # 不打乱顺序,保持时间特性
)
# 训练模型
model = RandomForestClassifier(
n_estimators=100,
max_depth=10,
class_weight="balanced",
random_state=42
)
model.fit(X_train, y_train)
y_pred_proba = model.predict_proba(X_test)[:, 1]
# 将测试集按时间分成多个时间段进行动态评估
def evaluate_in_time_windows(y_true, y_pred_proba, n_windows=5):
"""在不同时间窗口中评估模型性能"""
window_size = len(y_true) // n_windows
results = []
for i in range(n_windows):
start_idx = i * window_size
end_idx = (i + 1) * window_size if i < n_windows - 1 else len(y_true)
# 窗口内数据
y_window = y_true[start_idx:end_idx]
y_proba_window = y_pred_proba[start_idx:end_idx]
# 优化该窗口的阈值
best_threshold = 0.5
best_f1 = -1
thresholds = np.linspace(0.01, 0.99, 50)
for thresh in thresholds:
y_pred = (y_proba_window >= thresh).astype(int)
f1 = fbeta_score(y_window, y_pred, beta=1.0)
if f1 > best_f1:
best_f1 = f1
best_threshold = thresh
# 计算最佳阈值下的指标
y_pred = (y_proba_window >= best_threshold).astype(int)
precision = precision_score(y_window, y_pred)
recall = recall_score(y_window, y_pred)
# 计算攻击样本比例
attack_ratio = np.sum(y_window) / len(y_window)
results.append({
"时间窗口": f"窗口 {i+1}",
"攻击样本比例": attack_ratio,
"最佳阈值": best_threshold,
"精确率": precision,
"召回率": recall,
"F1分数": best_f1,
"窗口大小": len(y_window)
})
return pd.DataFrame(results)
# 评估不同时间窗口的性能
time_window_results = evaluate_in_time_windows(y_test, y_pred_proba)
print("\n=== 不同时间窗口的动态评估结果 ===")
print(time_window_results.round(4))
# 可视化时间窗口结果
plt.figure(figsize=(12, 8))
# 攻击样本比例和最佳阈值
plt.subplot(2, 2, 1)
plt.plot(range(1, len(time_window_results) + 1), time_window_results["攻击样本比例"], marker="o", label="攻击样本比例")
plt.twinx()
plt.plot(range(1, len(time_window_results) + 1), time_window_results["最佳阈值"], marker="s", color="red", label="最佳阈值")
plt.xlabel("时间窗口")
plt.title("攻击样本比例与最佳阈值变化")
plt.legend(loc="upper left")
plt.grid(True)
# 精确率和召回率
plt.subplot(2, 2, 2)
plt.plot(range(1, len(time_window_results) + 1), time_window_results["精确率"], marker="o", label="精确率")
plt.plot(range(1, len(time_window_results) + 1), time_window_results["召回率"], marker="s", label="召回率")
plt.plot(range(1, len(time_window_results) + 1), time_window_results["F1分数"], marker="^", label="F1分数")
plt.xlabel("时间窗口")
plt.ylabel("分数")
plt.title("精确率、召回率和F1分数变化")
plt.legend()
plt.grid(True)
plt.tight_layout()
plt.savefig("dynamic_threshold_analysis.png")
print("\n动态阈值分析可视化完成,保存为dynamic_threshold_analysis.png")
# 分析动态阈值调整的必要性
print("\n=== 动态阈值调整分析 ===")
print(f"不同时间窗口的最佳阈值范围: {time_window_results['最佳阈值'].min():.4f} 到 {time_window_results['最佳阈值'].max():.4f}")
print(f"使用固定阈值(0.5)的性能:")
y_pred_fixed = (y_pred_proba >= 0.5).astype(int)
print(f"- 精确率: {precision_score(y_test, y_pred_fixed):.4f}")
print(f"- 召回率: {recall_score(y_test, y_pred_fixed):.4f}")
print(f"- F1分数: {fbeta_score(y_test, y_pred_fixed, beta=1.0):.4f}")
print(f"\n使用动态阈值的平均性能:")
print(f"- 平均精确率: {time_window_results['精确率'].mean():.4f}")
print(f"- 平均召回率: {time_window_results['召回率'].mean():.4f}")
print(f"- 平均F1分数: {time_window_results['F1分数'].mean():.4f}")权衡方法 | 原理 | 优点 | 缺点 | 适用场景 | 推荐程度 |
|---|---|---|---|---|---|
固定F1分数 | 使用F1分数的最大值作为最佳平衡点 | 计算简单,直观易懂 | 假设误判成本相等,不考虑场景差异 | 误判成本相近的场景 | ⭐⭐⭐ |
F-beta分数 | 通过beta值调整精确率和召回率的权重 | 灵活,可根据场景调整 | 需要确定合适的beta值 | 误判成本差异较大的场景 | ⭐⭐⭐⭐⭐ |
成本敏感优化 | 考虑误判成本,最小化总成本 | 直接反映业务成本,决策更合理 | 需要准确量化误判成本 | 明确误判成本的场景 | ⭐⭐⭐⭐⭐ |
动态阈值调整 | 根据实时情况动态调整阈值 | 适应动态变化的威胁环境 | 实现复杂,需要实时监测 | 威胁动态变化的场景 | ⭐⭐⭐⭐ |
多目标优化 | 同时优化多个指标,找到帕累托最优解 | 全面考虑多个指标,不牺牲单一指标 | 计算复杂,需要专业知识 | 多个指标同等重要的场景 | ⭐⭐⭐⭐ |
业务规则调整 | 根据业务经验手动调整阈值 | 结合业务知识,灵活度高 | 依赖人工经验,难以自动化 | 业务规则明确的场景 | ⭐⭐⭐ |
安全场景 | 核心需求 | 推荐指标优先级 | 最佳beta值 | 误判成本比例 | 推荐阈值策略 |
|---|---|---|---|---|---|
入侵检测 | 检测尽可能多的攻击,减少漏报 | 召回率 > 精确率 > F1 | 2.0-3.0 | 假阴性成本:假阳性成本 = 100:1 | 较低阈值,动态调整 |
反垃圾邮件 | 减少误报正常邮件,保证信息安全 | 精确率 > 召回率 > F1 | 0.3-0.5 | 假阴性成本:假阳性成本 = 1:50 | 较高阈值,严格控制 |
欺诈检测 | 平衡漏报欺诈和误报正常交易 | 召回率 ≈ 精确率 > F1 | 1.0-1.5 | 假阴性成本:假阳性成本 = 100:1 | 中等阈值,动态调整 |
恶意软件检测 | 检测未知恶意软件,减少漏报 | 召回率 > 精确率 > F1 | 2.0-2.5 | 假阴性成本:假阳性成本 = 50:1 | 较低阈值,定期更新 |
异常行为检测 | 识别异常行为,减少误报 | 精确率 ≈ 召回率 > F1 | 0.8-1.2 | 假阴性成本:假阳性成本 = 10:1 | 中等阈值,自适应调整 |
DDoS攻击检测 | 快速检测大规模攻击,减少漏报 | 召回率 > 精确率 > F1 | 3.0-4.0 | 假阴性成本:假阳性成本 = 1000:1 | 很低阈值,实时调整 |
参考链接:
附录(Appendix):
import numpy as np
from sklearn.metrics import precision_score, recall_score, fbeta_score, precision_recall_curve
def optimize_threshold(y_true, y_pred_proba, beta=1.0, method="fbeta"):
"""
优化模型的决策阈值
参数:
y_true: 真实标签
y_pred_proba: 预测概率
beta: F-beta分数的beta值
method: 优化方法,可选fbeta或cost
返回:
best_threshold: 最佳阈值
best_metrics: 最佳指标
"""
# 计算PR曲线
precision, recall, thresholds = precision_recall_curve(y_true, y_pred_proba)
# 计算不同阈值下的F-beta分数
fbeta_scores = []
for i, thresh in enumerate(thresholds):
y_pred = y_pred_proba >= thresh
fbeta = fbeta_score(y_true, y_pred, beta=beta)
fbeta_scores.append(fbeta)
fbeta_scores = np.array(fbeta_scores)
# 找到最佳阈值
best_idx = np.argmax(fbeta_scores)
best_threshold = thresholds[best_idx]
# 计算最佳指标
y_pred = y_pred_proba >= best_threshold
best_precision = precision_score(y_true, y_pred)
best_recall = recall_score(y_true, y_pred)
best_fbeta = fbeta_scores[best_idx]
best_metrics = {
"精确率": best_precision,
"召回率": best_recall,
"F-beta分数": best_fbeta,
"阈值": best_threshold
}
return best_threshold, best_metrics
def calculate_cost_sensitive_score(y_true, y_pred, fn_cost, fp_cost):
"""
计算成本敏感分数
参数:
y_true: 真实标签
y_pred: 预测标签
fn_cost: 假阴性成本
fp_cost: 假阳性成本
返回:
cost_score: 成本敏感分数
"""
tp = np.sum((y_pred == 1) & (y_true == 1))
fp = np.sum((y_pred == 1) & (y_true == 0))
fn = np.sum((y_pred == 0) & (y_true == 1))
total_cost = fn * fn_cost + fp * fp_cost
max_cost = len(y_true) * max(fn_cost, fp_cost) # 最大可能成本
# 归一化到0-1之间,越高越好
cost_score = 1 - (total_cost / max_cost)
return cost_score
def analyze_tradeoff(y_true, y_pred_proba, beta_values=[0.1, 0.5, 1.0, 2.0, 5.0]):
"""
分析不同beta值下的指标权衡
参数:
y_true: 真实标签
y_pred_proba: 预测概率
beta_values: 要测试的beta值列表
返回:
results: 不同beta值下的指标结果
"""
results = []
for beta in beta_values:
best_threshold, best_metrics = optimize_threshold(y_true, y_pred_proba, beta=beta)
results.append({
"beta值": beta,
"最佳阈值": best_threshold,
"精确率": best_metrics["精确率"],
"召回率": best_metrics["召回率"],
"F-beta分数": best_metrics["F-beta分数"]
})
return results背景:该金融机构的欺诈检测系统面临着漏报欺诈导致经济损失和误报正常交易影响用户体验的两难困境。
解决方案:
效果:
背景:该公司的反垃圾邮件系统误报率较高,导致用户经常收不到重要邮件,投诉率上升。
解决方案:
效果:
关键词: 精确率, 召回率, F1分数, 指标权衡, 安全攻防, 成本敏感, 动态阈值, F-beta分数, 误判成本, PR曲线