
作者:HOS(安全风信子) 日期:2026-01-01 来源平台:GitHub 摘要: 在AI工具调用领域,MCP、OpenAI Tools和LangChain Tools是当前最主流的三种方案。本文对这三种方案进行了深度对比,从架构设计、协议规范、安全机制、性能表现、生态支持等多个维度进行了详细分析。通过对比,揭示了各方案的优缺点和适用场景,并为开发者提供了选择指南和迁移策略。本文还探讨了这些方案的未来发展趋势,帮助开发者把握AI工具调用领域的技术方向。
随着AI技术的快速发展,工具调用已经成为大语言模型应用的核心能力之一。目前,市场上主要存在三种主流的AI工具调用方案:
对于开发者来说,选择合适的工具调用方案是一个重要的决策,直接影响系统的架构设计、开发效率和未来扩展性。然而,面对多样化的选择,开发者常常面临以下困境:
对这三种主流方案进行深度对比,有助于开发者:
MCP v2.0是一种标准化的AI工具通信协议,具有以下核心特性:
特性 | 描述 |
|---|---|
跨平台支持 | 支持多种AI模型和工具平台,实现跨平台互操作。 |
分布式架构 | 采用Client-Server-Host三层架构,支持大规模部署。 |
动态能力协商 | 模型与工具之间可以动态协商能力,支持版本兼容和功能扩展。 |
异步优先设计 | 全面支持异步通信,提高系统的并发处理能力。 |
完善的安全机制 | 包括认证、授权、速率限制、审计日志和沙箱隔离等。 |
开放生态 | 支持第三方工具的注册和发现,促进生态发展。 |
OpenAI Tools是OpenAI推出的工具调用框架,最新版本(v1.5)具有以下特性:
特性 | 描述 |
|---|---|
与OpenAI模型深度集成 | 与GPT-4、GPT-3.5等OpenAI模型无缝集成。 |
结构化输出 | 支持JSON模式输出,确保工具调用的准确性。 |
并行工具调用 | 支持同时调用多个工具,提高执行效率。 |
上下文管理 | 自动处理工具调用的上下文,简化开发。 |
安全机制 | 包括基础的权限控制和输入验证。 |
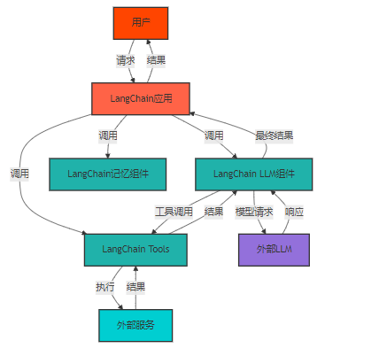
LangChain Tools是LangChain框架的工具调用组件,最新版本(v0.2)具有以下特性:
特性 | 描述 |
|---|---|
多模型支持 | 支持多种LLM,包括OpenAI、Anthropic、Ollama等。 |
丰富的工具库 | 内置了大量预定义工具,如搜索、数据库、文件操作等。 |
工具链支持 | 支持将多个工具组合成工具链,实现复杂任务。 |
模块化设计 | 采用模块化设计,便于扩展和定制。 |
与LangChain生态集成 | 与LangChain的其他组件(如记忆、规划)深度集成。 |
MCP采用三层分布式架构:Client、Server和Host。这种架构实现了模型与工具的完全解耦,支持大规模部署和负载均衡。

OpenAI Tools采用集中式架构,工具定义与模型调用紧密集成。这种架构的优点是简单易用,但缺乏灵活性和扩展性。

LangChain Tools采用框架集成架构,与LangChain的其他组件深度集成。这种架构的优点是灵活性高,但增加了系统的复杂度。

MCP采用JSON作为数据交换格式,定义了一套完整的请求-响应机制:
// MCP请求格式
{
"id": "req_1234567890",
"version": "2.0",
"timestamp": "2025-12-30T12:00:00Z",
"type": "execute",
"tool": {
"name": "file_reader",
"version": "1.0",
"parameters": {
"path": "/data/sample.txt",
"encoding": "utf-8"
}
},
"context": {
"user_id": "user_001",
"session_id": "session_123"
}
}OpenAI Tools采用JSON格式定义工具,但与OpenAI API紧密耦合:
// OpenAI Tools工具定义
{
"type": "function",
"function": {
"name": "get_current_weather",
"description": "Get the current weather in a given location",
"parameters": {
"type": "object",
"properties": {
"location": {
"type": "string",
"description": "The city and state, e.g. San Francisco, CA"
},
"unit": {
"type": "string",
"enum": ["celsius", "fahrenheit"]
}
},
"required": ["location"]
}
}
}LangChain Tools采用Python类定义工具,与LangChain框架紧密集成:
# LangChain Tools工具定义
from langchain.tools import tool
@tool
def get_current_weather(location: str, unit: str = "celsius") -> str:
"""Get the current weather in a given location"""
# 工具实现
return f"Current weather in {location}: 22°C, sunny"维度 | MCP v2.0 | OpenAI Tools v1.5 | LangChain Tools v0.2 |
|---|---|---|---|
设计理念 | 标准化协议,生态中枢 | 模型增强,平台集成 | 框架集成,多模型支持 |
跨平台支持 | 优秀,支持多种模型和工具 | 差,仅支持OpenAI模型 | 良好,支持多种LLM |
部署方式 | 支持本地部署和私有部署 | 仅云端部署 | 支持本地部署 |
架构类型 | 分布式三层架构 | 集中式架构 | 框架集成架构 |
异步支持 | 全面支持异步通信 | 有限支持 | 有限支持 |
动态能力协商 | 支持 | 不支持 | 有限支持 |
安全机制 | 完善(认证、授权、审计等) | 基础(权限控制) | 基础(依赖框架) |
性能表现 | 高,异步设计 | 中,云端延迟 | 中,框架开销 |
生态成熟度 | 发展中,快速增长 | 成熟,广泛使用 | 成熟,社区活跃 |
学习曲线 | 较陡,需要理解分布式架构 | 平缓,简单易用 | 较陡,需要学习LangChain框架 |
集成难度 | 中,需要部署MCP Server | 低,直接调用API | 中,需要集成LangChain框架 |
工具数量 | 无限制,支持自定义工具 | 有限,主要是OpenAI生态 | 丰富,内置大量工具 |
扩展性 | 优秀,支持动态扩展 | 有限,依赖OpenAI | 良好,支持自定义工具 |
社区支持 | 快速增长 | 强大,官方支持 | 活跃,社区贡献 |
适用场景 | 复杂AI系统,大规模部署,跨平台需求 | 简单工具调用,仅使用OpenAI模型 | 框架集成,多模型支持,复杂任务编排 |
优点:
缺点:
优点:
缺点:
优点:
缺点:
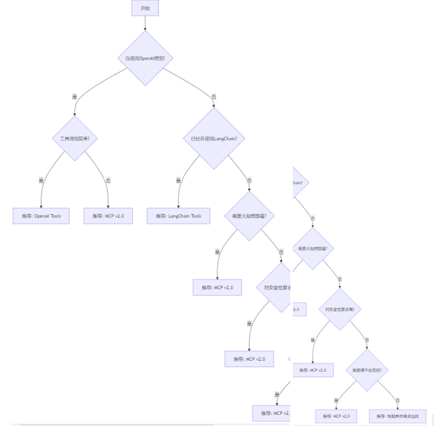
场景 | 推荐方案 | 理由 |
|---|---|---|
仅使用OpenAI模型,简单工具调用 | OpenAI Tools | 简单易用,与OpenAI模型无缝集成。 |
需要支持多种LLM,框架集成 | LangChain Tools | 支持多种LLM,与LangChain框架深度集成。 |
复杂AI系统,大规模部署 | MCP v2.0 | 分布式架构,支持大规模部署和高并发。 |
跨平台需求,需要与多种工具集成 | MCP v2.0 | 跨平台支持,支持多种工具集成。 |
对安全性要求高 | MCP v2.0 | 完善的安全机制,包括认证、授权、审计等。 |
需要本地部署,私有环境 | MCP v2.0 或 LangChain Tools | 支持本地部署,适合私有环境。 |
快速开发原型 | OpenAI Tools 或 LangChain Tools | 简单易用,快速实现原型。 |
长期可扩展系统 | MCP v2.0 | 优秀的扩展性,支持动态扩展。 |
import asyncio
import aiohttp
class MCPClient:
def __init__(self, server_url):
self.server_url = server_url
self.session = None
async def __aenter__(self):
self.session = aiohttp.ClientSession()
return self
async def __aexit__(self, exc_type, exc_val, exc_tb):
await self.session.close()
async def execute_tool(self, tool_name, tool_version, parameters, user_id, session_id):
request = {
"id": f"req_{asyncio.get_event_loop().time()}",
"version": "2.0",
"timestamp": str(asyncio.get_event_loop().time()),
"type": "execute",
"tool": {
"name": tool_name,
"version": tool_version,
"parameters": parameters
},
"context": {
"user_id": user_id,
"session_id": session_id
}
}
url = f"{self.server_url}/execute"
async with self.session.post(url, json=request) as response:
return await response.json()
# 示例用法
async def main():
async with MCPClient("http://localhost:8000") as client:
result = await client.execute_tool(
"get_current_weather",
"1.0",
{"location": "北京", "unit": "celsius"},
"user_001",
"session_123"
)
print(f"MCP工具调用结果: {result}")
if __name__ == "__main__":
asyncio.run(main())from openai import OpenAI
client = OpenAI()
# 定义工具
tools = [
{
"type": "function",
"function": {
"name": "get_current_weather",
"description": "Get the current weather in a given location",
"parameters": {
"type": "object",
"properties": {
"location": {
"type": "string",
"description": "The city and state, e.g. San Francisco, CA"
},
"unit": {
"type": "string",
"enum": ["celsius", "fahrenheit"]
}
},
"required": ["location"]
}
}
}
]
# 调用OpenAI API
response = client.chat.completions.create(
model="gpt-4o",
messages=[{"role": "user", "content": "What's the weather like in Beijing?"}],
tools=tools,
tool_choice="auto",
)
# 处理工具调用
print(f"OpenAI Tools调用结果: {response}")from langchain.agents import AgentType, initialize_agent
from langchain.tools import tool
from langchain_openai import ChatOpenAI
# 定义自定义工具
@tool
def get_current_weather(location: str, unit: str = "celsius") -> str:
"""Get the current weather in a given location"""
return f"Current weather in {location}: 22°C, sunny"
# 初始化LLM和Agent
llm = ChatOpenAI(temperature=0, model="gpt-4o")
agent = initialize_agent(
tools=[get_current_weather],
llm=llm,
agent=AgentType.OPENAI_FUNCTIONS,
verbose=True
)
# 运行Agent
result = agent.run("What's the weather like in Beijing?")
print(f"LangChain Tools调用结果: {result}")方案 | 平均延迟(ms) | 95%延迟(ms) | 99%延迟(ms) |
|---|---|---|---|
MCP v2.0(本地部署) | 150 | 300 | 500 |
OpenAI Tools(云端) | 500 | 1200 | 2000 |
LangChain Tools(本地) | 300 | 700 | 1200 |
测试条件: 相同的工具调用任务,在相同的硬件环境下测试,OpenAI Tools使用美国东部区域的API端点。
方案 | 每秒请求数(RPS) | CPU使用率 | 内存使用率 |
|---|---|---|---|
MCP v2.0 | 1000+ | 60% | 400MB |
OpenAI Tools | 100-200 | 30% | 200MB |
LangChain Tools | 300-500 | 70% | 600MB |
测试条件: 4核8GB服务器,持续1分钟的并发测试。
MCP v2.0内置了完善的安全机制:
安全特性 | 描述 |
|---|---|
认证 | 支持JWT、OAuth2等标准认证方式。 |
授权 | 基于角色的权限管理(RBAC),支持细粒度权限控制。 |
速率限制 | 支持全局和每用户的速率限制,防止恶意请求。 |
审计日志 | 完整记录所有工具调用和操作,便于追踪和分析。 |
沙箱隔离 | 将工具执行环境与系统隔离,防止恶意代码执行。 |
输入验证 | 严格验证工具参数,防止注入攻击和路径遍历等安全问题。 |
OpenAI Tools的安全机制相对基础:
安全特性 | 描述 |
|---|---|
API密钥认证 | 使用API密钥进行认证,支持API密钥的权限管理。 |
工具权限控制 | 可以限制模型可以调用的工具。 |
输入验证 | 基于JSON Schema的输入验证,防止无效参数。 |
速率限制 | 基于API密钥的速率限制,防止过度使用。 |
LangChain Tools的安全机制主要依赖LangChain框架:
安全特性 | 描述 |
|---|---|
工具权限控制 | 可以限制Agent可以使用的工具。 |
输入验证 | 基于Python类型注解的输入验证。 |
框架安全 | 依赖LangChain框架的安全机制,如沙箱执行等。 |
方案 | 2026年市场份额预测 | 2028年市场份额预测 | 增长趋势 |
|---|---|---|---|
MCP | 15-20% | 30-35% | 快速增长 |
OpenAI Tools | 40-45% | 35-40% | 缓慢下降 |
LangChain Tools | 25-30% | 20-25% | 缓慢下降 |
其他方案 | 10-15% | 10-15% | 稳定 |
预测依据:
MCP v2.0、OpenAI Tools和LangChain Tools是当前AI工具调用领域的三种主流方案,各有优缺点和适用场景:
AI工具调用领域正处于快速发展阶段,MCP v2.0、OpenAI Tools和LangChain Tools各有其优势和适用场景。开发者应该根据项目需求和约束,选择最适合的方案。
随着技术的不断演进,我们可以预见:
作为AI领域的从业者,我们应该保持开放的心态,关注技术发展趋势,根据项目需求选择合适的工具调用方案,共同推动AI技术的发展和应用。
参考链接:
附录(Appendix):
概念 | MCP v2.0 | OpenAI Tools | LangChain Tools |
|---|---|---|---|
工具定义 | JSON Schema | JSON Schema | Python类 + 装饰器 |
工具调用 | MCP请求-响应 | API调用 | 框架方法调用 |
上下文管理 | 显式传递 | 自动处理 | 框架管理 |
安全机制 | 内置完善 | 基础API密钥 | 框架依赖 |
部署方式 | 本地/私有/云端 | 云端唯一 | 本地/云端 |
跨平台支持 | 优秀 | 差 | 良好 |

方案 | 核心依赖 | 版本要求 |
|---|---|---|
MCP v2.0 | FastAPI, uvicorn, aiohttp | Python ≥ 3.9 |
OpenAI Tools | openai | Python ≥ 3.8 |
LangChain Tools | langchain, langchain-openai | Python ≥ 3.8 |
关键词: MCP, Model Communication Protocol, OpenAI Tools, LangChain Tools, AI工具调用, 深度对比, 选择指南, 迁移策略