
作者:HOS(安全风信子) 日期:2026-01-01 来源平台:GitHub 摘要: Function Calling曾经是AI工具调用的主流方式,但随着AI应用的复杂化和工具生态的壮大,其局限性日益凸显。MCP(Model Communication Protocol)v2.0的出现,带来了AI工具调用的范式级变化。本文深入分析Function Calling的局限,详解MCP如何通过动态能力协商、分布式架构和生态集成,实现从单一工具调用到AI工具生态中枢的转变。通过对比分析、架构设计和代码实现,揭示MCP如何解决Function Calling的核心痛点,并为未来Agent时代的工具调用奠定基础。
Function Calling自2023年由OpenAI推出以来,迅速成为AI工具调用的主流方式。它允许大语言模型(LLM)根据用户需求,自动调用外部函数获取信息或执行操作。然而,随着AI应用的复杂化和工具生态的壮大,Function Calling的局限性日益凸显:
MCP(Model Communication Protocol)作为一种标准化的AI工具通信协议,于2025年迎来了重大更新(v2.0)。它不再是简单的工具调用协议,而是正在成为AI工具生态的中枢,连接模型、工具和应用,实现标准化、安全、高效的工具调用。
AI工具调用正在从单一模型-工具交互,向复杂的生态系统演进。这种演进需要一种全新的通信范式,能够支持:
创新点 | 描述 | 与Function Calling的区别 |
|---|---|---|
动态能力协商 | 模型与工具之间可以动态协商能力,支持版本兼容和功能扩展 | Function Calling采用静态绑定,无法动态调整 |
分布式架构 | 采用Client-Server-Host三层架构,支持多工具协同和负载均衡 | Function Calling是模型-工具直接交互,缺乏中间层 |
标准化协议 | 跨平台的标准协议,支持不同模型和工具的互操作 | Function Calling是平台特定的,不同平台不兼容 |
异步优先设计 | 全面支持异步通信,提高系统的并发处理能力 | Function Calling主要支持同步调用,异步能力有限 |
维度 | Function Calling | MCP v2.0 | 范式变化 |
|---|---|---|---|
设计理念 | 模型增强 | 能力外置 | 从模型为中心转向生态为中心 |
架构模式 | 点对点 | 分布式 | 从单一交互转向生态协同 |
能力管理 | 静态绑定 | 动态协商 | 从固定能力转向自适应能力 |
生态建设 | 平台封闭 | 开放生态 | 从割裂生态转向统一生态 |
安全机制 | 基本验证 | 完善的权限管理和审计 | 从信任模型转向零信任架构 |
性能设计 | 同步为主 | 异步优先 | 从阻塞式转向非阻塞式 |
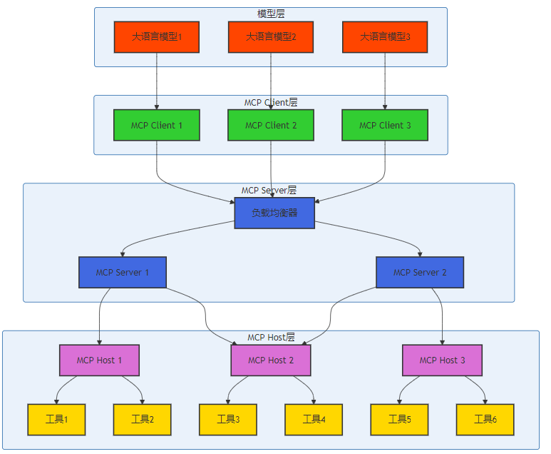
MCP v2.0采用了三层分布式架构,与Function Calling的点对点架构形成鲜明对比:

架构优势分析:
MCP v2.0的核心特性之一是动态能力协商,它允许模型和工具之间协商支持的能力和版本:

动态能力协商的优势:
MCP v2.0采用异步优先设计,全面支持异步通信,提高了系统的并发处理能力:
# MCP异步通信示例
import asyncio
import aiohttp
class AsyncMCPClient:
"""异步MCP Client实现"""
def __init__(self, server_url):
self.server_url = server_url
self.session = None
async def __aenter__(self):
self.session = aiohttp.ClientSession()
return self
async def __aexit__(self, exc_type, exc_val, exc_tb):
await self.session.close()
async def execute_tool(self, tool_name, tool_version, parameters):
"""异步执行工具"""
request = {
"id": f"req_{asyncio.get_event_loop().time()}",
"version": "2.0",
"timestamp": str(asyncio.get_event_loop().time()),
"type": "execute",
"tool": {
"name": tool_name,
"version": tool_version,
"parameters": parameters
}
}
async with self.session.post(f"{self.server_url}/execute", json=request) as response:
return await response.json()
async def execute_multiple_tools(self, tool_calls):
"""并行执行多个工具"""
tasks = []
for tool_call in tool_calls:
task = self.execute_tool(
tool_call["name"],
tool_call["version"],
tool_call["parameters"]
)
tasks.append(task)
return await asyncio.gather(*tasks)
# 示例用法
async def main():
async with AsyncMCPClient("http://localhost:8000") as client:
# 并行执行多个工具
results = await client.execute_multiple_tools([
{
"name": "file_reader",
"version": "1.0",
"parameters": {"path": "/data/file1.txt"}
},
{
"name": "file_reader",
"version": "1.0",
"parameters": {"path": "/data/file2.txt"}
},
{
"name": "file_reader",
"version": "1.0",
"parameters": {"path": "/data/file3.txt"}
}
])
print(f"并行执行结果: {results}")
if __name__ == "__main__":
asyncio.run(main())异步通信的优势:
MCP v2.0内置了完善的安全机制,解决了Function Calling的安全隐患:
// MCP安全配置示例
{
"security": {
"authentication": {
"type": "JWT",
"secret": "your-secret-key",
"expires_in": 3600
},
"authorization": {
"roles": {
"user": {
"permissions": ["file:read", "data:query"]
},
"admin": {
"permissions": ["*:*"]
}
}
},
"rate_limiting": {
"global": {
"requests_per_minute": 1000
},
"per_user": {
"requests_per_minute": 60
}
},
"audit": {
"enabled": true,
"log_level": "info",
"retention_days": 30
},
"sandbox": {
"enabled": true,
"allowed_paths": ["/data", "/tmp"],
"allowed_commands": ["ls", "cat", "grep"]
}
}
}安全机制的核心组件:
维度 | Function Calling | MCP v2.0 | 优势方 |
|---|---|---|---|
平台兼容性 | 平台特定 | 跨平台支持 | MCP |
部署方式 | 云端唯一 | 支持本地部署和私有部署 | MCP |
安全性 | 基本权限控制 | 完善的安全机制 | MCP |
可扩展性 | 有限 | 支持大规模工具生态 | MCP |
异步支持 | 有限 | 全面支持异步通信 | MCP |
动态能力 | 不支持 | 支持动态能力协商 | MCP |
工具编排 | 有限 | 支持复杂工具编排 | MCP |
生态开放性 | 封闭 | 开放生态 | MCP |
维度 | gRPC | MCP v2.0 | 优势方 |
|---|---|---|---|
设计目标 | 通用RPC框架 | 专门为AI工具调用设计 | MCP |
易用性 | 复杂的IDL定义 | 简单的JSON Schema | MCP |
跨语言支持 | 支持多种语言 | 支持多种语言 | 平局 |
异步支持 | 支持 | 全面支持 | 平局 |
安全机制 | 基本TLS | 完善的安全机制 | MCP |
生态集成 | 通用框架 | 专门的AI工具生态 | MCP |
动态能力 | 有限 | 支持动态能力协商 | MCP |
维度 | RESTful API | MCP v2.0 | 优势方 |
|---|---|---|---|
设计风格 | 资源导向 | 功能导向 | MCP |
异步支持 | 有限 | 全面支持 | MCP |
标准化 | 缺乏严格标准 | 严格的协议规范 | MCP |
工具定义 | 自由格式 | 严格的JSON Schema | MCP |
安全机制 | 基本认证 | 完善的安全机制 | MCP |
生态集成 | 通用 | 专门的AI工具生态 | MCP |
动态能力 | 不支持 | 支持动态能力协商 | MCP |
下面是使用Python FastAPI实现的完整MCP Server示例,包括动态能力协商、异步通信和安全机制:
from fastapi import FastAPI, HTTPException, Depends, Security
from fastapi.security import HTTPBearer, HTTPAuthorizationCredentials
from pydantic import BaseModel, Field
import uvicorn
import json
import asyncio
from typing import Dict, List, Any, Optional
import jwt
from datetime import datetime, timedelta
# 安全配置
SECRET_KEY = "your-secret-key"
ALGORITHM = "HS256"
ACCESS_TOKEN_EXPIRE_MINUTES = 30
# 工具注册表
tools_registry: Dict[str, Any] = {}
# 初始化FastAPI应用
app = FastAPI(title="MCP Server", version="2.0")
# JWT认证
bearer_scheme = HTTPBearer()
# 工具定义模型
class ToolDefinition(BaseModel):
name: str = Field(..., description="工具名称")
version: str = Field(..., description="工具版本")
description: str = Field(..., description="工具描述")
parameters: Dict[str, Any] = Field(..., description="工具参数Schema")
returns: Dict[str, Any] = Field(..., description="工具返回值Schema")
security: Dict[str, Any] = Field(default={}, description="安全配置")
async_supported: bool = Field(default=True, description="是否支持异步调用")
# 工具执行请求模型
class ToolExecuteRequest(BaseModel):
id: str = Field(..., description="请求ID")
version: str = Field(..., description="MCP版本")
timestamp: str = Field(..., description="请求时间戳")
type: str = Field(..., description="请求类型")
tool: Dict[str, Any] = Field(..., description="工具信息")
context: Dict[str, Any] = Field(default={}, description="上下文信息")
# 能力查询请求模型
class CapabilityQueryRequest(BaseModel):
id: str = Field(..., description="请求ID")
version: str = Field(..., description="MCP版本")
timestamp: str = Field(..., description="请求时间戳")
type: str = Field(..., description="请求类型")
capabilities: List[str] = Field(default=[], description="查询的能力列表")
context: Dict[str, Any] = Field(default={}, description="上下文信息")
# 创建访问令牌
def create_access_token(data: dict, expires_delta: Optional[timedelta] = None):
to_encode = data.copy()
if expires_delta:
expire = datetime.utcnow() + expires_delta
else:
expire = datetime.utcnow() + timedelta(minutes=15)
to_encode.update({"exp": expire})
encoded_jwt = jwt.encode(to_encode, SECRET_KEY, algorithm=ALGORITHM)
return encoded_jwt
# 验证访问令牌
def verify_token(credentials: HTTPAuthorizationCredentials = Security(bearer_scheme)):
try:
payload = jwt.decode(credentials.credentials, SECRET_KEY, algorithms=[ALGORITHM])
return payload
except jwt.PyJWTError:
raise HTTPException(status_code=401, detail="Invalid authentication credentials")
# 根路由
@app.get("/")
async def root():
return {"message": "MCP Server is running", "version": "2.0"}
# 健康检查
@app.get("/health")
async def health_check():
return {"status": "healthy"}
# 获取服务器指标
@app.get("/metrics")
async def get_metrics():
return {
"tools_count": len(tools_registry),
"server_version": "2.0"
}
# 注册工具
@app.post("/tools/register", dependencies=[Depends(verify_token)])
async def register_tool(tool_def: ToolDefinition):
tool_key = f"{tool_def.name}:{tool_def.version}"
tools_registry[tool_key] = tool_def.dict()
return {"status": "success", "message": f"Tool {tool_key} registered successfully"}
# 获取工具列表
@app.get("/tools/list")
async def list_tools():
return {"tools": list(tools_registry.values())}
# 获取特定工具
@app.get("/tools/{tool_name}")
async def get_tool(tool_name: str, version: Optional[str] = None):
if version:
tool_key = f"{tool_name}:{version}"
if tool_key in tools_registry:
return tools_registry[tool_key]
else:
raise HTTPException(status_code=404, detail=f"Tool {tool_key} not found")
else:
# 返回所有版本的工具
tools = []
for key, tool in tools_registry.items():
if key.startswith(f"{tool_name}:"):
tools.append(tool)
if not tools:
raise HTTPException(status_code=404, detail=f"Tool {tool_name} not found")
return {"tools": tools}
# 能力协商
@app.post("/negotiate")
async def negotiate_capabilities(request: CapabilityQueryRequest):
# 验证MCP版本
if request.version != "2.0":
raise HTTPException(status_code=400, detail="Unsupported MCP version")
# 处理能力查询
available_capabilities = []
for tool in tools_registry.values():
# 检查工具是否支持请求的能力
if not request.capabilities or any(cap in tool.get("capabilities", []) for cap in request.capabilities):
available_capabilities.append({
"name": tool["name"],
"version": tool["version"],
"capabilities": tool.get("capabilities", [])
})
return {
"id": request.id,
"version": "2.0",
"timestamp": str(asyncio.get_event_loop().time()),
"type": "response",
"status": "success",
"capabilities": available_capabilities,
"context": request.context
}
# 执行工具
@app.post("/execute")
async def execute_tool(request: ToolExecuteRequest, payload: Dict[str, Any] = Depends(verify_token)):
# 验证MCP版本
if request.version != "2.0":
raise HTTPException(status_code=400, detail="Unsupported MCP version")
tool_name = request.tool["name"]
tool_version = request.tool.get("version", "1.0")
tool_key = f"{tool_name}:{tool_version}"
# 检查工具是否存在
if tool_key not in tools_registry:
raise HTTPException(status_code=404, detail=f"Tool {tool_key} not found")
tool_def = tools_registry[tool_key]
# 检查用户是否有执行该工具的权限
user_roles = payload.get("roles", ["user"])
tool_permissions = tool_def["security"].get("permissions", [])
# 简化的权限检查,实际应用中应该更复杂
has_permission = True
if tool_permissions:
has_permission = any(role == "admin" or f"{tool_name}:*" in tool_permissions for role in user_roles)
if not has_permission:
raise HTTPException(status_code=403, detail="Permission denied")
# 这里简化了工具执行逻辑,实际实现需要根据工具定义执行具体的工具
# 在真实场景中,应该将请求路由到对应的MCP Host执行
# 模拟文件读取工具执行
if tool_name == "file_reader":
path = request.tool["parameters"].get("path")
encoding = request.tool["parameters"].get("encoding", "utf-8")
try:
with open(path, "r", encoding=encoding) as f:
content = f.read()
return {
"id": request.id,
"version": "2.0",
"timestamp": str(asyncio.get_event_loop().time()),
"type": "response",
"status": "success",
"result": {
"content": content,
"metadata": {
"file_size": len(content),
"read_time": 0.001
}
},
"context": request.context
}
except Exception as e:
return {
"id": request.id,
"version": "2.0",
"timestamp": str(asyncio.get_event_loop().time()),
"type": "response",
"status": "error",
"error": {
"code": "execution_failed",
"message": str(e)
},
"context": request.context
}
# 模拟其他工具执行
return {
"id": request.id,
"version": "2.0",
"timestamp": str(asyncio.get_event_loop().time()),
"type": "response",
"status": "success",
"result": {
"message": f"Tool {tool_key} executed successfully",
"parameters": request.tool["parameters"]
},
"context": request.context
}
# 生成访问令牌
@app.post("/token")
async def generate_token(username: str, password: str):
# 简化的身份验证,实际应用中应该更复杂
if username == "admin" and password == "password":
access_token_expires = timedelta(minutes=ACCESS_TOKEN_EXPIRE_MINUTES)
access_token = create_access_token(
data={"sub": username, "roles": ["admin"]}, expires_delta=access_token_expires
)
return {"access_token": access_token, "token_type": "bearer"}
elif username == "user" and password == "password":
access_token_expires = timedelta(minutes=ACCESS_TOKEN_EXPIRE_MINUTES)
access_token = create_access_token(
data={"sub": username, "roles": ["user"]}, expires_delta=access_token_expires
)
return {"access_token": access_token, "token_type": "bearer"}
else:
raise HTTPException(status_code=401, detail="Incorrect username or password")
if __name__ == "__main__":
uvicorn.run(app, host="0.0.0.0", port=8000)运行说明:
pip install fastapi uvicorn pydantic python-jose aiohttpmcp_server_full.pypython mcp_server_full.pyhttp://localhost:8000/docs/token 获取JWT令牌Authorization: Bearer <token>下面是一个示例,展示如何将MCP Client与LLM集成,实现智能工具调用:
import asyncio
import aiohttp
import json
from openai import AsyncOpenAI
class LLM_MCPClient:
"""LLM与MCP Client集成"""
def __init__(self, llm_api_key: str, mcp_server_url: str):
self.llm_client = AsyncOpenAI(api_key=llm_api_key)
self.mcp_server_url = mcp_server_url
self.mcp_session = None
async def __aenter__(self):
self.mcp_session = aiohttp.ClientSession()
return self
async def __aexit__(self, exc_type, exc_val, exc_tb):
await self.mcp_session.close()
async def list_mcp_tools(self) -> dict:
"""获取MCP工具列表"""
url = f"{self.mcp_server_url}/tools/list"
async with self.mcp_session.get(url) as response:
return await response.json()
async def execute_mcp_tool(self, tool_name: str, tool_version: str,
parameters: dict, user_id: str, session_id: str) -> dict:
"""执行MCP工具"""
request = {
"id": f"req_{asyncio.get_event_loop().time()}",
"version": "2.0",
"timestamp": str(asyncio.get_event_loop().time()),
"type": "execute",
"tool": {
"name": tool_name,
"version": tool_version,
"parameters": parameters
},
"context": {
"user_id": user_id,
"session_id": session_id
}
}
url = f"{self.mcp_server_url}/execute"
async with self.mcp_session.post(url, json=request) as response:
return await response.json()
async def generate_tool_call(self, user_query: str, tools: list) -> dict:
"""使用LLM生成工具调用"""
# 构建提示词
prompt = f"""
你是一个智能助手,需要根据用户查询和可用工具,生成合适的工具调用请求。
可用工具:
{json.dumps(tools, indent=2, ensure_ascii=False)}
用户查询:{user_query}
请生成一个JSON格式的工具调用请求,包含工具名称、版本和参数。
只返回JSON,不要添加任何其他内容。
"""
# 调用LLM生成工具调用
response = await self.llm_client.chat.completions.create(
model="gpt-4o",
messages=[
{"role": "system", "content": "你是一个智能工具调用生成器。"},
{"role": "user", "content": prompt}
],
response_format={"type": "json_object"}
)
return json.loads(response.choices[0].message.content)
async def process_user_query(self, user_query: str, user_id: str, session_id: str) -> str:
"""处理用户查询,智能调用工具"""
# 获取可用工具列表
tools_response = await self.list_mcp_tools()
tools = tools_response.get("tools", [])
if not tools:
return "没有可用的工具。"
# 使用LLM生成工具调用
tool_call = await self.generate_tool_call(user_query, tools)
# 执行工具调用
tool_name = tool_call["name"]
tool_version = tool_call.get("version", "1.0")
parameters = tool_call["parameters"]
result = await self.execute_mcp_tool(tool_name, tool_version, parameters, user_id, session_id)
# 使用LLM将工具结果转化为自然语言回答
prompt = f"""
你是一个智能助手,需要将工具执行结果转化为自然语言回答,响应用户的原始查询。
用户原始查询:{user_query}
工具调用详情:
{json.dumps(tool_call, indent=2, ensure_ascii=False)}
工具执行结果:
{json.dumps(result, indent=2, ensure_ascii=False)}
请将结果转化为自然、友好的自然语言回答,不要添加任何其他内容。
"""
response = await self.llm_client.chat.completions.create(
model="gpt-4o",
messages=[
{"role": "system", "content": "你是一个智能结果解释器。"},
{"role": "user", "content": prompt}
]
)
return response.choices[0].message.content
# 示例用法
async def main():
async with LLM_MCPClient(
llm_api_key="your-openai-api-key",
mcp_server_url="http://localhost:8000"
) as client:
# 处理用户查询
user_query = "请读取/data/sample.txt文件的内容"
result = await client.process_user_query(user_query, "user_001", "session_123")
print(f"用户查询:{user_query}")
print(f"回答:{result}")
if __name__ == "__main__":
asyncio.run(main())运行说明:
pip install aiohttp openaillm_mcp_integration.pyexport OPENAI_API_KEY=your-api-keypython llm_mcp_integration.py从Function Calling到MCP,代表了AI工具调用的范式级变化。MCP v2.0通过动态能力协商、分布式架构、标准化协议和异步优先设计,解决了Function Calling的核心痛点,为AI工具生态的发展奠定了基础。
这种范式转变的核心是从"模型增强"向"能力外置"的设计理念转变,从"平台封闭"向"开放生态"的生态建设转变,从"静态绑定"向"动态协商"的能力管理转变。
MCP的出现标志着AI工具生态进入了一个新的阶段。它不仅仅是一种协议,更是一种AI工具生态的全新组织方式。随着MCP的广泛采用和生态的不断壮大,我们将迎来一个更加开放、安全、高效的AI工具时代。
作为AI领域的从业者,我们应该积极拥抱MCP,参与到这场AI工具生态的变革中来,共同推动AI技术的发展和应用。只有通过开放合作和标准化,我们才能充分发挥AI的潜力,创造出更加智能、安全、高效的AI应用。
参考链接:
附录(Appendix):
概念 | 描述 |
|---|---|
MCP | Model Communication Protocol,模型通信协议,用于大语言模型与外部工具的安全交互 |
动态能力协商 | 模型与工具之间动态协商支持的能力和版本 |
分布式架构 | 采用Client-Server-Host三层架构,支持多工具协同和负载均衡 |
异步通信 | 非阻塞的通信方式,提高系统的并发处理能力 |
工具定义 | 使用JSON Schema定义工具的元数据和参数规范 |
安全机制 | 包括认证、授权、速率限制、审计日志和沙箱隔离等 |
生态集成 | 标准化的工具注册和发现机制,支持工具市场和生态建设 |
端点 | 方法 | 功能 | 认证要求 |
|---|---|---|---|
/ | GET | 根路由,返回服务器状态 | 否 |
/health | GET | 健康检查 | 否 |
/metrics | GET | 获取服务器指标 | 否 |
/tools/register | POST | 注册新工具 | 是 |
/tools/list | GET | 获取可用工具列表 | 否 |
/tools/{tool_name} | GET | 获取特定工具信息 | 否 |
/negotiate | POST | 进行能力协商 | 否 |
/execute | POST | 执行工具 | 是 |
/token | POST | 生成访问令牌 | 否 |
组件 | 版本要求 | 用途 |
|---|---|---|
Python | ≥ 3.9 | 运行环境 |
FastAPI | ≥ 0.100.0 | Web框架 |
uvicorn | ≥ 0.20.0 | ASGI服务器 |
pydantic | ≥ 2.0.0 | 数据验证 |
python-jose | ≥ 3.3.0 | JWT认证 |
aiohttp | ≥ 3.8.0 | 异步HTTP客户端 |
openai | ≥ 1.0.0 | OpenAI API客户端 |
关键词: MCP, Model Communication Protocol, Function Calling, 范式转变, 动态能力协商, 分布式架构, 异步通信, FastAPI, Python asyncio, AI工具生态