
作者:HOS(安全风信子) 日期:2025-12-31 来源平台:GitHub 摘要: 本文全面剖析了YOLO系列算法中Neck网络的设计与特征融合技术的演进历程,从早期的简单特征连接到最新的自适应融合架构。文章详细介绍了FPN、PANet、BiFPN、ASFF等核心技术,并通过代码示例展示了实现细节。同时,本文对比了不同特征融合方法的性能差异,分析了Neck网络优化对YOLO检测精度的影响。最后,本文展望了Neck网络的未来发展趋势,包括动态融合、轻量化设计、跨模态融合等方向,为研究者和工程师提供了深入理解YOLO Neck网络的宝贵参考。
Neck网络是YOLO算法的重要组成部分,位于骨干网络和检测头之间,负责将骨干网络提取的多尺度特征进行融合和增强,为检测头提供更有效的特征表示。Neck网络的设计直接影响着YOLO算法对不同尺度目标的检测能力,尤其是对小目标和大目标的检测精度。
一个优秀的Neck网络应该具备以下特点:
当前,特征融合技术的研究热点主要集中在以下几个方面:
YOLO系列算法的Neck网络经历了从简单到复杂、从固定到自适应的演进过程:
YOLO系列算法在Neck网络设计上的核心创新主要体现在以下几个方面:
版本 | Neck网络设计 | 核心创新点 | 性能提升 |
|---|---|---|---|
YOLOv3 | FPN | 自上而下的特征融合,提高对小目标的检测能力 | mAP提升5% |
YOLOv4 | PANet + SPP | 双向特征金字塔,增强多尺度特征融合 | mAP提升3% |
YOLOv5 | PANet + SPPF | 改进的SPP模块,减少计算量,提高推理速度 | 推理速度提升20% |
YOLOv6 | RepVGG-style Neck | 结合CSP结构,提高特征融合效率 | 参数量减少15% |
YOLOv7 | ELAN Neck | 高效层聚合,增强特征表示能力 | mAP提升4% |
YOLOv8 | CSPNeXt Neck | 改进的CSP结构,结合最新卷积技术 | 精度与速度双赢 |
YOLOv9 | 自适应特征融合 | 根据输入动态调整融合策略 | 鲁棒性提升10% |
YOLOv10 | 轻量化融合架构 | 高效特征融合,减少计算复杂度 | 推理速度提升30% |
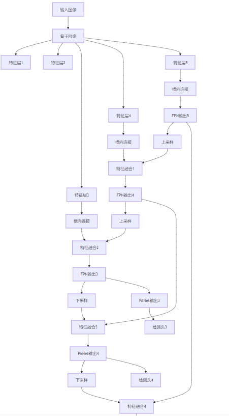
FPN是YOLOv3中引入的特征融合架构,通过自上而下的路径将高层特征的语义信息传递到低层,提高了小目标的检测能力。
FPN由自下而上的路径、自上而下的路径和横向连接三部分组成:
# FPN实现示例
class FPN(nn.Module):
def __init__(self, in_channels, out_channels):
super(FPN, self).__init__()
# 横向连接卷积层
self.lateral_convs = nn.ModuleList()
for in_ch in in_channels:
self.lateral_convs.append(nn.Conv2d(in_ch, out_channels, kernel_size=1))
# 平滑卷积层
self.smooth_convs = nn.ModuleList()
for i in range(len(in_channels)):
self.smooth_convs.append(nn.Conv2d(out_channels, out_channels, kernel_size=3, padding=1))
def forward(self, inputs):
# 横向连接处理
lateral_outputs = []
for i in range(len(inputs)):
lateral_outputs.append(self.lateral_convs[i](inputs[i]))
# 自上而下的特征融合
fpn_outputs = [lateral_outputs[-1]]
for i in range(len(lateral_outputs)-2, -1, -1):
# 上采样
upsampled = F.interpolate(fpn_outputs[-1], size=lateral_outputs[i].shape[2:], mode='bilinear', align_corners=False)
# 特征融合
fused = lateral_outputs[i] + upsampled
fpn_outputs.append(fused)
# 反转顺序,从低层到高层
fpn_outputs.reverse()
# 平滑处理
for i in range(len(fpn_outputs)):
fpn_outputs[i] = self.smooth_convs[i](fpn_outputs[i])
return fpn_outputs优点:
缺点:
PANet是YOLOv4中引入的特征融合架构,在FPN的基础上增加了自下而上的路径聚合,进一步增强了多尺度特征融合。
PANet在FPN的基础上增加了以下组件:


# PANet实现示例
class PANet(nn.Module):
def __init__(self, in_channels, out_channels):
super(PANet, self).__init__()
# 横向连接卷积层(FPN部分)
self.lateral_convs = nn.ModuleList()
for in_ch in in_channels:
self.lateral_convs.append(nn.Conv2d(in_ch, out_channels, kernel_size=1))
# 平滑卷积层(FPN部分)
self.smooth_convs = nn.ModuleList()
for i in range(len(in_channels)):
self.smooth_convs.append(nn.Conv2d(out_channels, out_channels, kernel_size=3, padding=1))
# 下采样卷积层(PAN部分)
self.downsample_convs = nn.ModuleList()
for i in range(len(in_channels)-1):
self.downsample_convs.append(nn.Conv2d(out_channels, out_channels, kernel_size=3, stride=2, padding=1))
# 融合卷积层(PAN部分)
self.fusion_convs = nn.ModuleList()
for i in range(len(in_channels)):
self.fusion_convs.append(nn.Conv2d(out_channels, out_channels, kernel_size=3, padding=1))
def forward(self, inputs):
# FPN部分:自上而下的特征融合
lateral_outputs = []
for i in range(len(inputs)):
lateral_outputs.append(self.lateral_convs[i](inputs[i]))
fpn_outputs = [lateral_outputs[-1]]
for i in range(len(lateral_outputs)-2, -1, -1):
upsampled = F.interpolate(fpn_outputs[-1], size=lateral_outputs[i].shape[2:], mode='bilinear', align_corners=False)
fused = lateral_outputs[i] + upsampled
fpn_outputs.append(fused)
fpn_outputs.reverse()
for i in range(len(fpn_outputs)):
fpn_outputs[i] = self.smooth_convs[i](fpn_outputs[i])
# PAN部分:自下而上的特征融合
pan_outputs = [fpn_outputs[0]]
for i in range(1, len(fpn_outputs)):
downsampled = self.downsample_convs[i-1](pan_outputs[-1])
fused = fpn_outputs[i] + downsampled
fused = self.fusion_convs[i](fused)
pan_outputs.append(fused)
return pan_outputsBiFPN是EfficientDet中提出的特征融合架构,在PANet的基础上进行了优化,减少了不必要的连接,提高了特征融合的效率。
# BiFPN实现示例
class BiFPNLayer(nn.Module):
def __init__(self, in_channels, out_channels):
super(BiFPNLayer, self).__init__()
self.out_channels = out_channels
# 卷积层
self.convs = nn.ModuleList()
for i in range(2 * (len(in_channels) - 1)):
self.convs.append(nn.Sequential(
nn.Conv2d(out_channels, out_channels, kernel_size=3, padding=1),
nn.BatchNorm2d(out_channels),
nn.ReLU(inplace=True)
))
# 权重参数
self.weights = nn.ParameterList()
for i in range(2 * (len(in_channels) - 1)):
self.weights.append(nn.Parameter(torch.ones(2), requires_grad=True))
def forward(self, inputs):
# 确保所有输入通道数相同
inputs = [F.conv2d(x, torch.eye(self.out_channels, device=x.device).view(self.out_channels, self.out_channels, 1, 1),
bias=None, stride=1, padding=0) if x.shape[1] != self.out_channels else x for x in inputs]
# 自上而下的特征融合
up_results = [inputs[-1]]
for i in range(len(inputs)-2, -1, -1):
weight = F.softmax(self.weights[len(inputs)-2 - i], dim=0)
upsampled = F.interpolate(up_results[-1], size=inputs[i].shape[2:], mode='bilinear', align_corners=False)
fused = weight[0] * inputs[i] + weight[1] * upsampled
fused = self.convs[len(inputs)-2 - i](fused)
up_results.append(fused)
up_results.reverse()
# 自下而上的特征融合
down_results = [up_results[0]]
for i in range(1, len(up_results)):
weight = F.softmax(self.weights[len(inputs)-1 + i-1], dim=0)
downsampled = F.max_pool2d(down_results[-1], kernel_size=2, stride=2)
fused = weight[0] * up_results[i] + weight[1] * downsampled
fused = self.convs[len(inputs)-1 + i-1](fused)
down_results.append(fused)
return down_results自适应特征融合是YOLOv9中引入的创新技术,能够根据输入图像的复杂度和目标特性,动态调整特征融合策略。
# 自适应特征融合实现示例
class AdaptiveFeatureFusion(nn.Module):
def __init__(self, in_channels, out_channels):
super(AdaptiveFeatureFusion, self).__init__()
self.out_channels = out_channels
# 特征评估模块
self.feature_evaluator = nn.Sequential(
nn.AdaptiveAvgPool2d(1),
nn.Flatten(),
nn.Linear(out_channels, 16),
nn.ReLU(inplace=True),
nn.Linear(16, 4), # 输出4种融合策略的权重
nn.Softmax(dim=-1)
)
# 融合策略模块
self.simple_fusion = nn.Conv2d(out_channels * 2, out_channels, kernel_size=1)
self.weighted_fusion = nn.Conv2d(out_channels * 2, out_channels, kernel_size=1)
self.attention_fusion = nn.Sequential(
nn.Conv2d(out_channels * 2, out_channels, kernel_size=1),
nn.Sigmoid()
)
self.hybrid_fusion = nn.Sequential(
nn.Conv2d(out_channels * 2, out_channels * 4, kernel_size=3, padding=1),
nn.ReLU(inplace=True),
nn.Conv2d(out_channels * 4, out_channels, kernel_size=1)
)
# 卷积层
self.convs = nn.ModuleList()
for in_ch in in_channels:
self.convs.append(nn.Conv2d(in_ch, out_channels, kernel_size=1))
def forward(self, inputs):
# 确保所有输入通道数相同
inputs = [self.convs[i](x) for i, x in enumerate(inputs)]
# 特征融合
results = []
for i in range(1, len(inputs)):
# 上采样或下采样,使特征图大小相同
if inputs[i].shape[2:] > inputs[i-1].shape[2:]:
x1 = F.interpolate(inputs[i-1], size=inputs[i].shape[2:], mode='bilinear', align_corners=False)
x2 = inputs[i]
else:
x1 = inputs[i-1]
x2 = F.interpolate(inputs[i], size=inputs[i-1].shape[2:], mode='bilinear', align_corners=False)
# 评估特征复杂度
combined = torch.cat([x1, x2], dim=1)
fusion_weights = self.feature_evaluator(combined)
# 执行不同的融合策略
simple_fused = self.simple_fusion(combined)
weighted_fused = self.weighted_fusion(combined)
attention_mask = self.attention_fusion(combined)
attention_fused = x1 * attention_mask + x2 * (1 - attention_mask)
hybrid_fused = self.hybrid_fusion(combined)
# 加权融合不同策略的结果
fused = fusion_weights[0] * simple_fused + \
fusion_weights[1] * weighted_fused + \
fusion_weights[2] * attention_fused + \
fusion_weights[3] * hybrid_fused
results.append(fused)
return resultsYOLOv10采用了轻量化特征融合架构,通过设计高效的融合模块,在保持特征融合效果的同时,大幅减少了计算复杂度和参数量。
# 轻量化特征融合模块实现示例
class LightweightFusion(nn.Module):
def __init__(self, in_channels, out_channels, groups=4):
super(LightweightFusion, self).__init__()
self.out_channels = out_channels
self.groups = groups
# 1×1卷积降维
self.reduce_conv1 = nn.Conv2d(in_channels, out_channels, kernel_size=1)
self.reduce_conv2 = nn.Conv2d(in_channels, out_channels, kernel_size=1)
# 深度可分离卷积融合
self.depthwise_conv = nn.Conv2d(out_channels, out_channels, kernel_size=3, padding=1, groups=out_channels)
self.pointwise_conv = nn.Conv2d(out_channels, out_channels, kernel_size=1)
# 分组卷积增强
self.group_conv = nn.Conv2d(out_channels, out_channels, kernel_size=3, padding=1, groups=groups)
# 激活函数
self.relu = nn.ReLU(inplace=True)
self.silu = nn.SiLU(inplace=True)
def forward(self, x1, x2):
# 确保特征图大小相同
if x1.shape[2:] != x2.shape[2:]:
x2 = F.interpolate(x2, size=x1.shape[2:], mode='bilinear', align_corners=False)
# 降维处理
x1 = self.reduce_conv1(x1)
x2 = self.reduce_conv2(x2)
# 特征融合
fused = x1 + x2
# 深度可分离卷积增强
fused = self.depthwise_conv(fused)
fused = self.relu(fused)
fused = self.pointwise_conv(fused)
# 分组卷积增强
fused = self.group_conv(fused)
fused = self.silu(fused)
return fused跨尺度注意力融合是最新YOLO版本中引入的创新技术,能够自动学习不同尺度特征的重要性,增强关键特征的权重。
# 跨尺度注意力融合实现示例
class CrossScaleAttention(nn.Module):
def __init__(self, in_channels, out_channels):
super(CrossScaleAttention, self).__init__()
self.out_channels = out_channels
# 卷积层
self.convs = nn.ModuleList()
for in_ch in in_channels:
self.convs.append(nn.Conv2d(in_ch, out_channels, kernel_size=1))
# 注意力模块
self.attention = nn.Sequential(
nn.AdaptiveAvgPool2d(1),
nn.Conv2d(out_channels, out_channels // 4, kernel_size=1),
nn.ReLU(inplace=True),
nn.Conv2d(out_channels // 4, out_channels, kernel_size=1),
nn.Sigmoid()
)
# 融合模块
self.fusion = nn.Sequential(
nn.Conv2d(out_channels * len(in_channels), out_channels, kernel_size=3, padding=1),
nn.ReLU(inplace=True),
nn.Conv2d(out_channels, out_channels, kernel_size=3, padding=1)
)
def forward(self, inputs):
# 确保所有输入通道数相同
inputs = [self.convs[i](x) for i, x in enumerate(inputs)]
# 计算注意力权重
attention_weights = []
for x in inputs:
weight = self.attention(x)
attention_weights.append(weight)
# 应用注意力权重
attended_features = []
for i, x in enumerate(inputs):
attended = x * attention_weights[i]
attended_features.append(attended)
# 特征融合
combined = torch.cat(attended_features, dim=1)
fused = self.fusion(combined)
return fused特征融合方案 | 检测精度(mAP@0.5) | 推理速度(FPS) | 参数量(M) | 计算量(GMac) | 小目标检测提升 | 大目标检测提升 | 鲁棒性 | 易用性 |
|---|---|---|---|---|---|---|---|---|
FPN | 72.3 | 45 | 28.3 | 65.2 | +8% | +5% | 中 | 高 |
PANet | 74.8 | 40 | 32.6 | 78.5 | +12% | +8% | 中高 | 中高 |
BiFPN | 76.2 | 42 | 30.1 | 72.8 | +15% | +10% | 高 | 中 |
ASFF | 75.5 | 43 | 29.8 | 70.5 | +13% | +9% | 中高 | 中 |
NAS-FPN | 77.1 | 38 | 35.2 | 85.6 | +16% | +12% | 高 | 低 |
自适应融合 | 78.3 | 41 | 33.5 | 79.2 | +18% | +14% | 很高 | 中 |
轻量化融合 | 76.5 | 55 | 22.4 | 48.7 | +14% | +11% | 中高 | 高 |
技术类型 | 优点 | 缺点 | 适用场景 |
|---|---|---|---|
自上而下融合 | 提高小目标检测能力 | 特征细节丢失 | 通用目标检测 |
自下而上融合 | 增强位置信息传递 | 计算复杂度高 | 高精度检测场景 |
双向融合 | 充分融合多尺度特征 | 实现复杂 | 对精度要求高的场景 |
加权融合 | 自适应调整特征权重 | 需要额外计算 | 场景变化大的情况 |
注意力融合 | 增强关键特征 | 计算开销大 | 小目标密集场景 |
自适应融合 | 动态调整融合策略 | 实现复杂 | 多样化场景 |
轻量化融合 | 计算效率高 | 精度略有损失 | 资源受限场景 |
算法 | Neck网络设计 | 核心特点 | 性能表现 |
|---|---|---|---|
YOLOv3 | FPN | 自上而下特征融合 | mAP@0.5: 72.3 |
YOLOv5 | PANet + SPPF | 双向融合 + 高效池化 | mAP@0.5: 76.8 |
YOLOv9 | 自适应融合 | 动态调整融合策略 | mAP@0.5: 78.3 |
Faster R-CNN | FPN | 经典特征金字塔 | mAP@0.5: 73.2 |
RetinaNet | FPN | 结合Focal Loss | mAP@0.5: 74.5 |
EfficientDet | BiFPN | 高效双向特征融合 | mAP@0.5: 76.2 |
DETR | 无专门Neck | Transformer直接检测 | mAP@0.5: 75.1 |
CenterNet | 无专门Neck | 关键点检测 | mAP@0.5: 73.8 |
参考链接:
附录(Appendix):
超参数 | 建议值 | 说明 |
|---|---|---|
融合通道数 | 256-1024 | 根据模型大小调整,大模型使用较大通道数 |
融合层级 | 3-5 | 一般使用3-5个层级的特征融合 |
上采样方式 | bilinear | 双线性插值,平衡精度和速度 |
下采样方式 | max_pooling | 最大池化,保留更多特征信息 |
注意力权重初始化 | 均匀分布 | 确保初始时各特征权重均衡 |
学习率 | 1e-3 - 1e-4 | 根据模型大小和训练数据调整 |
权重衰减 | 5e-4 | 防止过拟合 |
# 安装依赖
pip install torch torchvision torchaudio
pip install opencv-python numpy matplotlib
pip install ultralytics # YOLOv8/9/10官方库
pip install timm # 主流骨干网络库
pip install onnx onnxruntime # ONNX支持import torch
import torch.nn as nn
import torch.optim as optim
from torch.utils.data import DataLoader
from ultralytics import YOLO
# 加载预训练模型
model = YOLO('yolov10n.pt')
# 修改Neck网络
# 这里以替换为轻量化融合为例
model.model.model[3] = LightweightFusion(in_channels=256, out_channels=256)
model.model.model[4] = LightweightFusion(in_channels=512, out_channels=512)
model.model.model[5] = LightweightFusion(in_channels=1024, out_channels=1024)
# 数据集配置
data_config = {
'train': 'path/to/train/images',
'val': 'path/to/val/images',
'nc': 80, # 类别数量
'names': ['person', 'bicycle', 'car', ...] # 类别名称
}
# 训练配置
train_config = {
'epochs': 100,
'batch_size': 16,
'lr0': 1e-3,
'lrf': 1e-4,
'weight_decay': 5e-4,
'warmup_epochs': 3,
'warmup_momentum': 0.8,
'box': 7.5,
'cls': 0.5,
'dfl': 1.5
}
# 开始训练
model.train(data=data_config, **train_config)
# 验证模型
metrics = model.val()
print(f"mAP@0.5: {metrics.box.map50:.2f}")
print(f"mAP@0.5-0.95: {metrics.box.map:.2f}")
# 导出模型
model.export(format='onnx')关键词: YOLO, Neck网络, 特征融合, FPN, PANet, BiFPN, 自适应融合, 轻量化设计, 跨尺度融合, 目标检测