
人们眼中的天才之所以卓越非凡,并非天资超人一等而是付出了持续不断的努力。1万小时的锤炼是任何人从平凡变成超凡的必要条件。———— 马尔科姆·格拉德威尔

🌟 Hello,我是Xxtaoaooo!
🌈 "代码是逻辑的诗篇,架构是思想的交响"
在现代分布式系统中,Redis分布式锁已经成为解决并发控制问题的重要工具。最近在优化公司的秒杀系统时,我深入研究了Redis分布式锁的各种实现方案,从最基础的SET NX到复杂的Redlock算法,每一种方案都有其适用场景和性能特点。通过大量的压测和生产环境验证,我发现很多开发者对分布式锁的理解还停留在表面,往往忽略了锁的可靠性、性能优化和异常处理等关键问题。
在高并发场景下,分布式锁不仅要保证互斥性,还要考虑死锁预防、锁超时处理、锁续期机制等复杂问题。我曾经遇到过因为锁超时设置不当导致的数据不一致问题,也经历过因为网络抖动造成的锁误释放。这些实战经验让我意识到,一个健壮的分布式锁系统需要在正确性、性能和可用性之间找到平衡点。
通过对比测试不同的实现方案,我发现基于Lua脚本的原子操作能够有效避免竞态条件,而合理的重试策略和退避算法能够显著提升系统的吞吐量。在锁粒度设计上,细粒度锁虽然能提高并发度,但也会增加死锁的风险。在实际项目中,我们采用了分段锁的策略,将热点数据按照业务逻辑进行分片,既保证了数据一致性,又最大化了系统的并发处理能力。这篇文章将详细分享这些实战经验和优化技巧。
分布式锁是分布式系统中用于控制多个进程或线程对共享资源访问的同步机制。与单机锁不同,分布式锁需要通过外部存储系统来协调不同节点间的互斥访问。
一个可靠的分布式锁必须满足以下特性:
基于Redis的分布式锁有多种实现方式,从简单到复杂依次为:
import redis.clients.jedis.Jedis;
import redis.clients.jedis.params.SetParams;
import java.util.Collections;
import java.util.UUID;
import java.util.concurrent.TimeUnit;
/**
* Redis分布式锁实现类
* 支持自动续期、重试机制和安全释放
*/
public class RedisDistributedLock {
private final Jedis jedis;
private final String lockKey;
private final String lockValue;
private final int expireTime; // 锁过期时间(秒)
private final int retryTimes; // 重试次数
private final long retryInterval; // 重试间隔(毫秒)
// Lua脚本:原子性释放锁
private static final String UNLOCK_SCRIPT =
"if redis.call('get', KEYS[1]) == ARGV[1] then " +
" return redis.call('del', KEYS[1]) " +
"else " +
" return 0 " +
"end";
// Lua脚本:原子性续期
private static final String RENEW_SCRIPT =
"if redis.call('get', KEYS[1]) == ARGV[1] then " +
" return redis.call('expire', KEYS[1], ARGV[2]) " +
"else " +
" return 0 " +
"end";
public RedisDistributedLock(Jedis jedis, String lockKey) {
this.jedis = jedis;
this.lockKey = lockKey;
this.lockValue = UUID.randomUUID().toString();
this.expireTime = 30; // 默认30秒过期
this.retryTimes = 3;
this.retryInterval = 100;
}
/**
* 尝试获取锁
* @return 是否成功获取锁
*/
public boolean tryLock() {
return tryLock(retryTimes);
}
/**
* 尝试获取锁,支持重试
* @param retryTimes 重试次数
* @return 是否成功获取锁
*/
public boolean tryLock(int retryTimes) {
for (int i = 0; i <= retryTimes; i++) {
// 使用SET NX EX命令原子性设置锁
SetParams params = SetParams.setParams()
.nx() // 只在key不存在时设置
.ex(expireTime); // 设置过期时间
String result = jedis.set(lockKey, lockValue, params);
if ("OK".equals(result)) {
// 启动锁续期线程
startRenewalThread();
return true;
}
// 重试前等待
if (i < retryTimes) {
try {
Thread.sleep(retryInterval);
} catch (InterruptedException e) {
Thread.currentThread().interrupt();
return false;
}
}
}
return false;
}
/**
* 释放锁
* @return 是否成功释放
*/
public boolean unlock() {
try {
// 使用Lua脚本原子性释放锁
Object result = jedis.eval(UNLOCK_SCRIPT,
Collections.singletonList(lockKey),
Collections.singletonList(lockValue));
return "1".equals(result.toString());
} catch (Exception e) {
e.printStackTrace();
return false;
}
}
/**
* 启动锁续期线程
*/
private void startRenewalThread() {
Thread renewalThread = new Thread(() -> {
while (true) {
try {
// 每隔过期时间的1/3进行续期
Thread.sleep(expireTime * 1000 / 3);
// 使用Lua脚本原子性续期
Object result = jedis.eval(RENEW_SCRIPT,
Collections.singletonList(lockKey),
java.util.Arrays.asList(lockValue, String.valueOf(expireTime)));
if (!"1".equals(result.toString())) {
// 续期失败,锁可能已被释放或过期
break;
}
} catch (InterruptedException e) {
Thread.currentThread().interrupt();
break;
} catch (Exception e) {
e.printStackTrace();
break;
}
}
});
renewalThread.setDaemon(true);
renewalThread.start();
}
}这个实现的关键点在于:
SET NX EX命令保证加锁的原子性
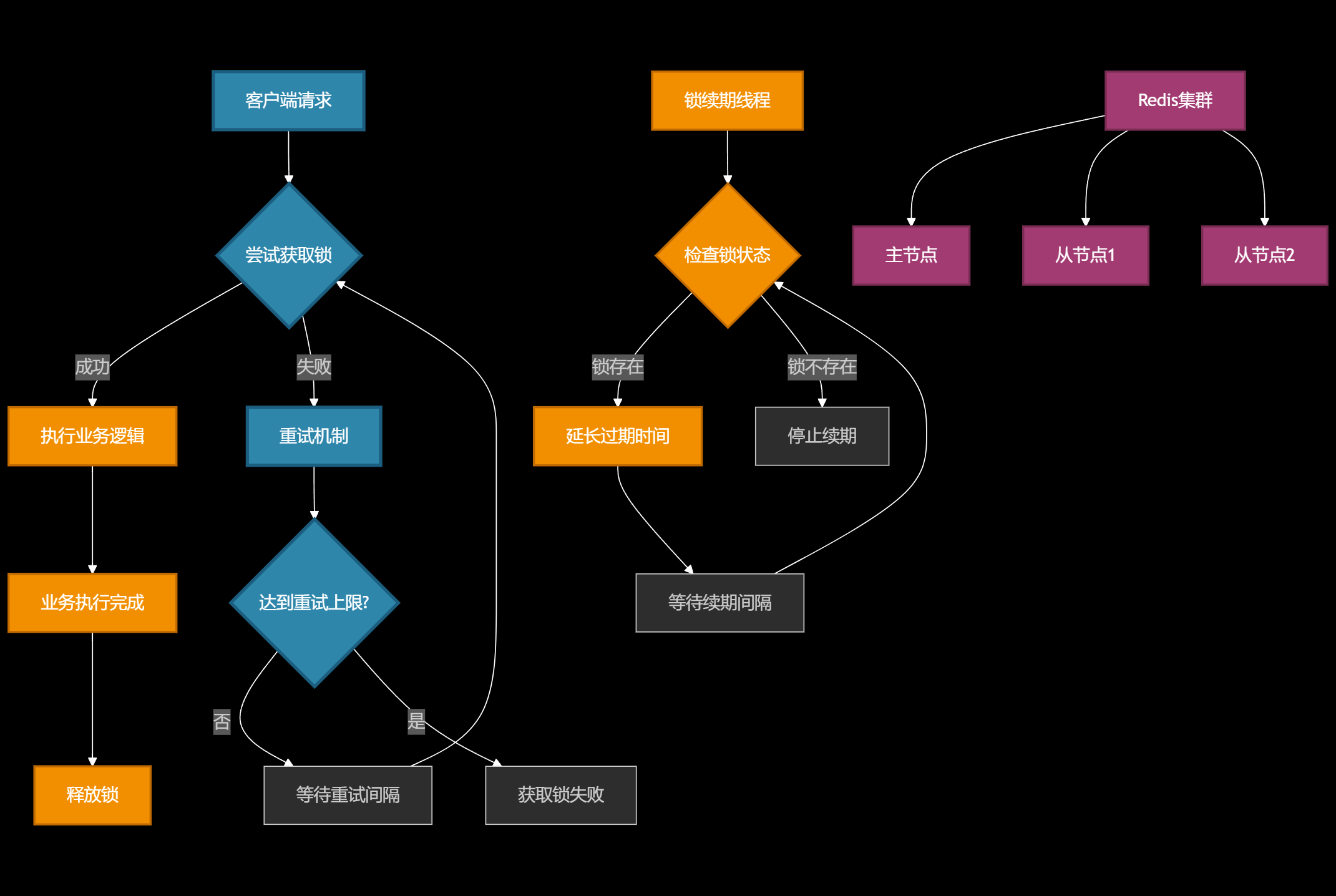
图1:Redis分布式锁执行流程图 - 展示完整的加锁、续期、解锁流程
在高并发环境下,分布式锁的性能直接影响系统的整体吞吐量。通过合理的优化策略,可以显著提升锁的性能。
合理的锁粒度设计是性能优化的关键。过粗的锁粒度会降低并发度,过细的锁粒度可能导致死锁。
/**
* 分段锁实现
* 将热点数据按照hash值分段,减少锁竞争
*/
public class SegmentedRedisLock {
private final Jedis jedis;
private final int segmentCount; // 分段数量
private final String lockPrefix;
public SegmentedRedisLock(Jedis jedis, String lockPrefix, int segmentCount) {
this.jedis = jedis;
this.lockPrefix = lockPrefix;
this.segmentCount = segmentCount;
}
/**
* 根据业务key计算分段索引
*/
private int getSegmentIndex(String businessKey) {
return Math.abs(businessKey.hashCode()) % segmentCount;
}
/**
* 获取分段锁
*/
public RedisDistributedLock getSegmentLock(String businessKey) {
int segmentIndex = getSegmentIndex(businessKey);
String lockKey = lockPrefix + ":segment:" + segmentIndex;
return new RedisDistributedLock(jedis, lockKey);
}
/**
* 批量操作:按顺序获取多个分段锁,避免死锁
*/
public boolean tryLockMultiple(String[] businessKeys) {
// 按分段索引排序,避免死锁
int[] segments = java.util.Arrays.stream(businessKeys)
.mapToInt(this::getSegmentIndex)
.distinct()
.sorted()
.toArray();
java.util.List<RedisDistributedLock> acquiredLocks = new java.util.ArrayList<>();
try {
for (int segment : segments) {
String lockKey = lockPrefix + ":segment:" + segment;
RedisDistributedLock lock = new RedisDistributedLock(jedis, lockKey);
if (lock.tryLock()) {
acquiredLocks.add(lock);
} else {
// 获取锁失败,释放已获取的锁
acquiredLocks.forEach(RedisDistributedLock::unlock);
return false;
}
}
return true;
} catch (Exception e) {
// 异常情况下释放所有已获取的锁
acquiredLocks.forEach(RedisDistributedLock::unlock);
return false;
}
}
}合理的重试策略能够在保证获取锁成功率的同时,避免过度的CPU消耗。
/**
* 指数退避重试策略
*/
public class ExponentialBackoffRetry {
private final long baseDelayMs;
private final long maxDelayMs;
private final int maxRetries;
private final double multiplier;
public ExponentialBackoffRetry(long baseDelayMs, long maxDelayMs,
int maxRetries, double multiplier) {
this.baseDelayMs = baseDelayMs;
this.maxDelayMs = maxDelayMs;
this.maxRetries = maxRetries;
this.multiplier = multiplier;
}
/**
* 执行带重试的操作
*/
public boolean executeWithRetry(java.util.function.Supplier<Boolean> operation) {
for (int attempt = 0; attempt <= maxRetries; attempt++) {
if (operation.get()) {
return true;
}
if (attempt < maxRetries) {
long delay = calculateDelay(attempt);
try {
Thread.sleep(delay);
} catch (InterruptedException e) {
Thread.currentThread().interrupt();
return false;
}
}
}
return false;
}
/**
* 计算退避延迟时间
*/
private long calculateDelay(int attempt) {
long delay = (long) (baseDelayMs * Math.pow(multiplier, attempt));
return Math.min(delay, maxDelayMs);
}
}
// 使用示例
ExponentialBackoffRetry retryStrategy = new ExponentialBackoffRetry(
100, // 基础延迟100ms
5000, // 最大延迟5s
5, // 最大重试5次
2.0 // 指数倍数2.0
);
boolean lockAcquired = retryStrategy.executeWithRetry(() -> {
return distributedLock.tryLock();
});这种指数退避策略的优势在于:

图2:分布式锁性能监控图表 - 绿线表示QPS,蓝线表示平均延迟
在对一致性要求极高的场景下,单节点Redis可能存在单点故障问题。Redlock算法通过多个独立的Redis实例来提供更高的可靠性。
Redlock算法的核心思想是在多个独立的Redis实例上同时获取锁,只有在大多数实例上成功获取锁时,才认为整体获取锁成功。
import java.util.List;
import java.util.ArrayList;
import java.util.concurrent.CompletableFuture;
import java.util.concurrent.ExecutorService;
import java.util.concurrent.Executors;
/**
* Redlock算法实现
* 基于多个独立Redis实例的分布式锁
*/
public class RedlockImplementation {
private final List<Jedis> redisInstances;
private final int quorum; // 需要获取锁的最小实例数
private final ExecutorService executor;
public RedlockImplementation(List<Jedis> redisInstances) {
this.redisInstances = redisInstances;
this.quorum = redisInstances.size() / 2 + 1; // 超过半数
this.executor = Executors.newFixedThreadPool(redisInstances.size());
}
/**
* Redlock获取锁
*/
public RedlockResult acquireLock(String resource, String value, int ttlMs) {
long startTime = System.currentTimeMillis();
// 并行在所有实例上尝试获取锁
List<CompletableFuture<Boolean>> futures = new ArrayList<>();
for (Jedis jedis : redisInstances) {
CompletableFuture<Boolean> future = CompletableFuture.supplyAsync(() -> {
try {
SetParams params = SetParams.setParams().nx().px(ttlMs);
String result = jedis.set(resource, value, params);
return "OK".equals(result);
} catch (Exception e) {
return false;
}
}, executor);
futures.add(future);
}
// 收集结果
int successCount = 0;
List<Boolean> results = new ArrayList<>();
for (CompletableFuture<Boolean> future : futures) {
try {
Boolean success = future.get();
results.add(success);
if (success) {
successCount++;
}
} catch (Exception e) {
results.add(false);
}
}
long elapsedTime = System.currentTimeMillis() - startTime;
long validityTime = ttlMs - elapsedTime - 100; // 减去时钟漂移
// 判断是否获取锁成功
if (successCount >= quorum && validityTime > 0) {
return new RedlockResult(true, validityTime, results);
} else {
// 获取锁失败,释放已获取的锁
releaseLock(resource, value, results);
return new RedlockResult(false, 0, results);
}
}
/**
* 释放Redlock锁
*/
public void releaseLock(String resource, String value, List<Boolean> lockStatus) {
List<CompletableFuture<Void>> futures = new ArrayList<>();
for (int i = 0; i < redisInstances.size(); i++) {
if (lockStatus.get(i)) { // 只释放成功获取的锁
final int index = i;
CompletableFuture<Void> future = CompletableFuture.runAsync(() -> {
try {
Jedis jedis = redisInstances.get(index);
String script = "if redis.call('get', KEYS[1]) == ARGV[1] then " +
"return redis.call('del', KEYS[1]) else return 0 end";
jedis.eval(script,
java.util.Collections.singletonList(resource),
java.util.Collections.singletonList(value));
} catch (Exception e) {
// 记录日志但不抛出异常
e.printStackTrace();
}
}, executor);
futures.add(future);
}
}
// 等待所有释放操作完成
CompletableFuture.allOf(futures.toArray(new CompletableFuture[0])).join();
}
/**
* Redlock结果封装
*/
public static class RedlockResult {
private final boolean acquired;
private final long validityTime;
private final List<Boolean> instanceResults;
public RedlockResult(boolean acquired, long validityTime, List<Boolean> instanceResults) {
this.acquired = acquired;
this.validityTime = validityTime;
this.instanceResults = instanceResults;
}
// getter方法
public boolean isAcquired() { return acquired; }
public long getValidityTime() { return validityTime; }
public List<Boolean> getInstanceResults() { return instanceResults; }
}
}特性 | 单节点Redis锁 | Redlock算法 | 说明 |
|---|---|---|---|
一致性保证 | 较弱 | 强 | Redlock能容忍少数节点故障 |
性能开销 | 低 | 高 | Redlock需要多节点通信 |
实现复杂度 | 简单 | 复杂 | Redlock需要处理多节点协调 |
网络分区容忍 | 差 | 好 | Redlock能处理部分节点不可用 |
适用场景 | 一般业务 | 关键业务 | 根据业务重要性选择 |

图3:Redlock算法执行时序图 - 展示多节点并行获取和释放锁的过程
在长时间运行的业务场景中,锁的超时和续期机制至关重要。不当的超时设置可能导致锁提前释放,而缺乏续期机制则可能造成死锁。
基于业务执行时间的动态调整续期策略:
/**
* 自适应锁续期管理器
* 根据业务执行时间动态调整续期策略
*/
public class AdaptiveLockRenewal {
private final RedisDistributedLock lock;
private final ScheduledExecutorService scheduler;
private volatile boolean isRenewing = false;
private volatile long businessStartTime;
private volatile long lastRenewalTime;
private final LockMetrics metrics;
public AdaptiveLockRenewal(RedisDistributedLock lock) {
this.lock = lock;
this.scheduler = Executors.newSingleThreadScheduledExecutor();
this.metrics = new LockMetrics();
}
/**
* 开始自适应续期
*/
public void startRenewal() {
if (isRenewing) {
return;
}
isRenewing = true;
businessStartTime = System.currentTimeMillis();
lastRenewalTime = businessStartTime;
// 初始续期间隔为锁过期时间的1/3
long initialInterval = lock.getExpireTime() * 1000 / 3;
scheduler.scheduleWithFixedDelay(this::renewLock,
initialInterval, initialInterval, TimeUnit.MILLISECONDS);
}
/**
* 停止续期
*/
public void stopRenewal() {
isRenewing = false;
scheduler.shutdown();
}
/**
* 执行锁续期
*/
private void renewLock() {
if (!isRenewing) {
return;
}
try {
long currentTime = System.currentTimeMillis();
long businessDuration = currentTime - businessStartTime;
// 根据业务执行时间调整续期策略
int newExpireTime = calculateAdaptiveExpireTime(businessDuration);
boolean renewed = lock.renew(newExpireTime);
if (renewed) {
lastRenewalTime = currentTime;
metrics.recordSuccessfulRenewal(businessDuration);
// 动态调整下次续期间隔
long nextInterval = calculateNextRenewalInterval(businessDuration);
rescheduleRenewal(nextInterval);
} else {
// 续期失败,可能锁已被释放
metrics.recordFailedRenewal();
stopRenewal();
}
} catch (Exception e) {
metrics.recordRenewalError();
e.printStackTrace();
}
}
/**
* 计算自适应过期时间
*/
private int calculateAdaptiveExpireTime(long businessDuration) {
// 基于历史执行时间的统计数据
long avgDuration = metrics.getAverageBusinessDuration();
long p95Duration = metrics.getP95BusinessDuration();
if (businessDuration > avgDuration * 2) {
// 业务执行时间异常长,延长过期时间
return (int) Math.max(60, p95Duration / 1000 * 2);
} else if (businessDuration < avgDuration / 2) {
// 业务执行时间较短,使用标准过期时间
return lock.getExpireTime();
} else {
// 正常情况,基于平均时间设置
return (int) Math.max(30, avgDuration / 1000 * 1.5);
}
}
/**
* 计算下次续期间隔
*/
private long calculateNextRenewalInterval(long businessDuration) {
long avgDuration = metrics.getAverageBusinessDuration();
if (businessDuration > avgDuration * 1.5) {
// 业务执行时间较长,增加续期频率
return lock.getExpireTime() * 1000 / 4;
} else {
// 正常情况
return lock.getExpireTime() * 1000 / 3;
}
}
/**
* 重新调度续期任务
*/
private void rescheduleRenewal(long newInterval) {
scheduler.schedule(this::renewLock, newInterval, TimeUnit.MILLISECONDS);
}
/**
* 锁指标统计
*/
private static class LockMetrics {
private final List<Long> businessDurations = new ArrayList<>();
private long successfulRenewals = 0;
private long failedRenewals = 0;
private long renewalErrors = 0;
public synchronized void recordSuccessfulRenewal(long duration) {
successfulRenewals++;
businessDurations.add(duration);
// 保持最近100次记录
if (businessDurations.size() > 100) {
businessDurations.remove(0);
}
}
public synchronized void recordFailedRenewal() {
failedRenewals++;
}
public synchronized void recordRenewalError() {
renewalErrors++;
}
public synchronized long getAverageBusinessDuration() {
if (businessDurations.isEmpty()) {
return 30000; // 默认30秒
}
return businessDurations.stream()
.mapToLong(Long::longValue)
.sum() / businessDurations.size();
}
public synchronized long getP95BusinessDuration() {
if (businessDurations.isEmpty()) {
return 60000; // 默认60秒
}
List<Long> sorted = new ArrayList<>(businessDurations);
sorted.sort(Long::compareTo);
int p95Index = (int) (sorted.size() * 0.95);
return sorted.get(Math.min(p95Index, sorted.size() - 1));
}
}
}/**
* 锁超时处理器
* 处理各种锁超时场景
*/
public class LockTimeoutHandler {
private final RedisDistributedLock lock;
private final long warningThreshold; // 警告阈值
private final long maxExecutionTime; // 最大执行时间
public LockTimeoutHandler(RedisDistributedLock lock,
long warningThreshold, long maxExecutionTime) {
this.lock = lock;
this.warningThreshold = warningThreshold;
this.maxExecutionTime = maxExecutionTime;
}
/**
* 执行带超时保护的业务逻辑
*/
public <T> T executeWithTimeout(java.util.function.Supplier<T> business)
throws LockTimeoutException {
long startTime = System.currentTimeMillis();
AdaptiveLockRenewal renewal = new AdaptiveLockRenewal(lock);
try {
renewal.startRenewal();
// 使用CompletableFuture实现超时控制
CompletableFuture<T> future = CompletableFuture.supplyAsync(business);
while (!future.isDone()) {
long elapsed = System.currentTimeMillis() - startTime;
if (elapsed > maxExecutionTime) {
future.cancel(true);
throw new LockTimeoutException("业务执行超时: " + elapsed + "ms");
}
if (elapsed > warningThreshold) {
System.out.println("警告: 业务执行时间过长 " + elapsed + "ms");
}
Thread.sleep(100); // 检查间隔
}
return future.get();
} catch (InterruptedException e) {
Thread.currentThread().interrupt();
throw new LockTimeoutException("业务执行被中断", e);
} catch (Exception e) {
throw new LockTimeoutException("业务执行异常", e);
} finally {
renewal.stopRenewal();
}
}
/**
* 锁超时异常
*/
public static class LockTimeoutException extends Exception {
public LockTimeoutException(String message) {
super(message);
}
public LockTimeoutException(String message, Throwable cause) {
super(message, cause);
}
}
}在分布式环境中,网络分区、节点故障等异常情况不可避免。健壮的分布式锁系统必须具备完善的异常处理和故障恢复机制。
/**
* 网络分区感知的分布式锁
* 能够检测和处理网络分区情况
*/
public class PartitionAwareLock {
private final List<Jedis> redisNodes;
private final int quorum;
private final NetworkPartitionDetector detector;
public PartitionAwareLock(List<Jedis> redisNodes) {
this.redisNodes = redisNodes;
this.quorum = redisNodes.size() / 2 + 1;
this.detector = new NetworkPartitionDetector(redisNodes);
}
/**
* 获取锁时检测网络分区
*/
public boolean tryLockWithPartitionCheck(String key, String value, int ttl) {
// 首先检测网络分区状态
PartitionStatus status = detector.detectPartition();
if (status.isMajorityPartition()) {
// 当前节点在多数派分区中,可以安全获取锁
return tryLockOnMajority(key, value, ttl, status.getAvailableNodes());
} else {
// 当前节点在少数派分区中,拒绝获取锁
throw new PartitionException("当前节点在少数派分区中,无法获取锁");
}
}
/**
* 在多数派节点上获取锁
*/
private boolean tryLockOnMajority(String key, String value, int ttl,
List<Jedis> availableNodes) {
int successCount = 0;
List<Boolean> results = new ArrayList<>();
for (Jedis node : availableNodes) {
try {
SetParams params = SetParams.setParams().nx().px(ttl);
String result = node.set(key, value, params);
boolean success = "OK".equals(result);
results.add(success);
if (success) {
successCount++;
}
} catch (Exception e) {
results.add(false);
// 记录节点异常
detector.recordNodeFailure(node);
}
}
return successCount >= quorum;
}
/**
* 网络分区检测器
*/
private static class NetworkPartitionDetector {
private final List<Jedis> allNodes;
private final Map<Jedis, Long> lastSuccessTime;
private final long partitionThreshold = 5000; // 5秒无响应认为分区
public NetworkPartitionDetector(List<Jedis> nodes) {
this.allNodes = nodes;
this.lastSuccessTime = new ConcurrentHashMap<>();
// 初始化所有节点的最后成功时间
long currentTime = System.currentTimeMillis();
for (Jedis node : nodes) {
lastSuccessTime.put(node, currentTime);
}
}
/**
* 检测网络分区状态
*/
public PartitionStatus detectPartition() {
List<Jedis> availableNodes = new ArrayList<>();
long currentTime = System.currentTimeMillis();
for (Jedis node : allNodes) {
if (isNodeAvailable(node, currentTime)) {
availableNodes.add(node);
}
}
boolean isMajority = availableNodes.size() >= (allNodes.size() / 2 + 1);
return new PartitionStatus(isMajority, availableNodes);
}
/**
* 检查节点是否可用
*/
private boolean isNodeAvailable(Jedis node, long currentTime) {
try {
// 发送PING命令检测节点状态
String response = node.ping();
if ("PONG".equals(response)) {
lastSuccessTime.put(node, currentTime);
return true;
}
} catch (Exception e) {
// 节点不可用
}
// 检查是否超过分区阈值
long lastSuccess = lastSuccessTime.getOrDefault(node, 0L);
return (currentTime - lastSuccess) < partitionThreshold;
}
/**
* 记录节点故障
*/
public void recordNodeFailure(Jedis node) {
lastSuccessTime.put(node, 0L);
}
}
/**
* 分区状态
*/
private static class PartitionStatus {
private final boolean majorityPartition;
private final List<Jedis> availableNodes;
public PartitionStatus(boolean majorityPartition, List<Jedis> availableNodes) {
this.majorityPartition = majorityPartition;
this.availableNodes = availableNodes;
}
public boolean isMajorityPartition() { return majorityPartition; }
public List<Jedis> getAvailableNodes() { return availableNodes; }
}
/**
* 分区异常
*/
public static class PartitionException extends RuntimeException {
public PartitionException(String message) {
super(message);
}
}
}
图4:分布式锁故障类型分布饼图 - 展示不同故障类型的占比情况
通过系统性的性能测试,我们可以找出分布式锁的性能瓶颈并进行针对性优化。
/**
* 分布式锁性能测试框架
*/
public class LockPerformanceTest {
private final RedisDistributedLock lock;
private final ExecutorService executor;
private final AtomicLong successCount = new AtomicLong(0);
private final AtomicLong failureCount = new AtomicLong(0);
private final List<Long> latencies = Collections.synchronizedList(new ArrayList<>());
public LockPerformanceTest(RedisDistributedLock lock, int threadCount) {
this.lock = lock;
this.executor = Executors.newFixedThreadPool(threadCount);
}
/**
* 执行并发测试
*/
public TestResult runConcurrencyTest(int totalRequests, int concurrency) {
CountDownLatch latch = new CountDownLatch(totalRequests);
long startTime = System.currentTimeMillis();
// 提交测试任务
for (int i = 0; i < totalRequests; i++) {
executor.submit(() -> {
try {
testLockAcquisition();
} finally {
latch.countDown();
}
});
}
try {
latch.await();
} catch (InterruptedException e) {
Thread.currentThread().interrupt();
}
long endTime = System.currentTimeMillis();
long totalTime = endTime - startTime;
return new TestResult(
totalRequests,
successCount.get(),
failureCount.get(),
totalTime,
calculateLatencyStats()
);
}
/**
* 单次锁获取测试
*/
private void testLockAcquisition() {
long startTime = System.nanoTime();
try {
if (lock.tryLock()) {
try {
// 模拟业务处理时间
Thread.sleep(10);
successCount.incrementAndGet();
} finally {
lock.unlock();
}
} else {
failureCount.incrementAndGet();
}
} catch (Exception e) {
failureCount.incrementAndGet();
} finally {
long latency = (System.nanoTime() - startTime) / 1_000_000; // 转换为毫秒
latencies.add(latency);
}
}
/**
* 计算延迟统计
*/
private LatencyStats calculateLatencyStats() {
if (latencies.isEmpty()) {
return new LatencyStats(0, 0, 0, 0, 0);
}
List<Long> sortedLatencies = new ArrayList<>(latencies);
sortedLatencies.sort(Long::compareTo);
long min = sortedLatencies.get(0);
long max = sortedLatencies.get(sortedLatencies.size() - 1);
long avg = sortedLatencies.stream().mapToLong(Long::longValue).sum() / sortedLatencies.size();
int p95Index = (int) (sortedLatencies.size() * 0.95);
int p99Index = (int) (sortedLatencies.size() * 0.99);
long p95 = sortedLatencies.get(Math.min(p95Index, sortedLatencies.size() - 1));
long p99 = sortedLatencies.get(Math.min(p99Index, sortedLatencies.size() - 1));
return new LatencyStats(min, max, avg, p95, p99);
}
/**
* 测试结果
*/
public static class TestResult {
private final int totalRequests;
private final long successCount;
private final long failureCount;
private final long totalTimeMs;
private final LatencyStats latencyStats;
public TestResult(int totalRequests, long successCount, long failureCount,
long totalTimeMs, LatencyStats latencyStats) {
this.totalRequests = totalRequests;
this.successCount = successCount;
this.failureCount = failureCount;
this.totalTimeMs = totalTimeMs;
this.latencyStats = latencyStats;
}
public double getQPS() {
return totalRequests * 1000.0 / totalTimeMs;
}
public double getSuccessRate() {
return successCount * 100.0 / totalRequests;
}
// 其他getter方法...
}
/**
* 延迟统计
*/
public static class LatencyStats {
private final long min, max, avg, p95, p99;
public LatencyStats(long min, long max, long avg, long p95, long p99) {
this.min = min;
this.max = max;
this.avg = avg;
this.p95 = p95;
this.p99 = p99;
}
// getter方法...
}
}
// 使用示例
public class PerformanceTestRunner {
public static void main(String[] args) {
Jedis jedis = new Jedis("localhost", 6379);
RedisDistributedLock lock = new RedisDistributedLock(jedis, "test:lock");
LockPerformanceTest test = new LockPerformanceTest(lock, 50);
// 执行不同并发度的测试
int[] concurrencies = {10, 50, 100, 200, 500};
for (int concurrency : concurrencies) {
System.out.println("测试并发度: " + concurrency);
LockPerformanceTest.TestResult result =
test.runConcurrencyTest(1000, concurrency);
System.out.printf("QPS: %.2f, 成功率: %.2f%%, 平均延迟: %dms%n",
result.getQPS(), result.getSuccessRate(),
result.getLatencyStats().avg);
}
}
}基于测试结果,总结出以下性能优化建议:
分布式锁性能优化原则:在保证正确性的前提下,通过合理的锁粒度设计、高效的重试策略和适当的超时配置来最大化系统吞吐量。记住,过度优化可能会牺牲系统的可靠性,需要在性能和正确性之间找到平衡点。
在实际使用Redis分布式锁的这段时间里,我深刻体会到了分布式系统的复杂性。从最初的简单SET NX实现,到后来的Redlock算法,再到自适应续期机制,每一步都是对系统可靠性和性能的提升。特别是在处理高并发秒杀场景时,合理的锁粒度设计和重试策略直接决定了系统的成败。
通过大量的压力测试和生产环境验证,我发现分布式锁的设计需要考虑的因素远比想象中复杂。网络延迟、时钟偏移、节点故障等问题都可能影响锁的正确性。但正是这些挑战让我对分布式系统有了更深入的理解,也让我意识到在追求性能的同时,绝不能忽视系统的正确性和可靠性。
希望这篇文章能够帮助更多开发者避免我曾经踩过的坑,在分布式锁的设计和实现上少走弯路。记住,没有完美的解决方案,只有最适合当前业务场景的方案。在选择分布式锁实现时,一定要根据业务的实际需求,在性能、一致性和复杂度之间做出合理的权衡。
🌟 嗨,我是Xxtaoaooo!
⚙️ 【点赞】让更多同行看见深度干货
🚀 【关注】持续获取行业前沿技术与经验
🧩 【评论】分享你的实战经验或技术困惑
作为一名技术实践者,我始终相信:
每一次技术探讨都是认知升级的契机,期待在评论区与你碰撞灵感火花🔥
原创声明:本文系作者授权腾讯云开发者社区发表,未经许可,不得转载。
如有侵权,请联系 cloudcommunity@tencent.com 删除。
原创声明:本文系作者授权腾讯云开发者社区发表,未经许可,不得转载。
如有侵权,请联系 cloudcommunity@tencent.com 删除。