
🌟 Hello,我是摘星!
🌈 在彩虹般绚烂的技术栈中,我是那个永不停歇的色彩收集者。
🦋 每一个优化都是我培育的花朵,每一个特性都是我放飞的蝴蝶。
🔬 每一次代码审查都是我的显微镜观察,每一次重构都是我的化学实验。
🎵 在编程的交响乐中,我既是指挥家也是演奏者。让我们一起,在技术的音乐厅里,奏响属于程序员的华美乐章。
大家好,我是摘星。作为一名深耕AI医疗领域多年的技术从业者,我见证了人工智能在医疗健康领域的快速发展和广泛应用。今天想和大家分享医疗健康Agent的技术实现和实际应用经验。
医疗健康Agent作为人工智能在医疗领域的重要应用,正在革命性地改变传统医疗服务模式。从最初的简单症状查询,到现在能够进行复杂疾病诊断辅助和个性化治疗方案推荐,医疗AI的能力边界在不断扩展。在我参与的项目中,我们发现一个设计良好的医疗健康Agent不仅能够提供24/7的健康咨询服务,还能在关键时刻为医生提供重要的诊断参考。
本文将从技术架构、核心算法、临床应用和安全保障四个维度,全面解析医疗健康Agent的构建过程。我会结合实际案例,分享在症状识别、疾病诊断、风险评估等关键环节的技术选型和优化策略。同时,我也会详细介绍医疗AI的伦理考量和安全机制,确保系统在提供便利的同时,始终将患者安全放在首位。医疗健康Agent的发展不仅需要先进的技术支撑,更需要严格的医学验证和伦理审查,这是我们在实际项目中最深刻的体会。
医疗健康Agent需要处理复杂的医学知识和多模态数据,其架构设计必须兼顾准确性和安全性。

图1:医疗健康Agent整体架构图
import torch import torch.nn as nn from transformers import BertModel, BertTokenizer from typing import Dict, List, Optional import numpy as np class MedicalHealthAgent: def __init__(self): self.symptom_recognizer = SymptomRecognizer() self.disease_classifier = DiseaseClassifier() self.risk_assessor = RiskAssessor() self.knowledge_graph = MedicalKnowledgeGraph() def process_patient_input(self, patient_data: Dict) -> Dict: """处理患者输入的主流程""" # 1. 症状识别 symptoms = self.symptom_recognizer.extract_symptoms( patient_data.get('description', ''), patient_data.get('vital_signs', {}) ) # 2. 疾病诊断 possible_diseases = self.disease_classifier.predict( symptoms, patient_data.get('medical_history', []) ) # 3. 风险评估 risk_level = self.risk_assessor.assess_risk( symptoms, possible_diseases, patient_data ) # 4. 生成建议 recommendations = self._generate_recommendations( symptoms, possible_diseases, risk_level ) return { 'symptoms': symptoms, 'possible_diseases': possible_diseases, 'risk_level': risk_level, 'recommendations': recommendations, 'requires_immediate_attention': risk_level == 'HIGH' } def _generate_recommendations(self, symptoms, diseases, risk_level): """生成医疗建议""" if risk_level == 'HIGH': return { 'action': 'EMERGENCY', 'message': '建议立即就医或拨打急救电话', 'urgency': 'IMMEDIATE' } elif risk_level == 'MEDIUM': return { 'action': 'CONSULT_DOCTOR', 'message': '建议尽快咨询专业医生', 'urgency': 'WITHIN_24_HOURS' } else: return { 'action': 'SELF_CARE', 'message': '可进行自我护理,注意观察症状变化', 'urgency': 'ROUTINE' } class SymptomRecognizer: def __init__(self): self.symptom_patterns = { '发热': ['发烧', '体温高', '发热', '高烧'], '咳嗽': ['咳嗽', '咳痰', '干咳', '咳血'], '头痛': ['头痛', '头疼', '偏头痛', '头晕'], '胸痛': ['胸痛', '胸闷', '心痛', '胸部不适'] } def extract_symptoms(self, description: str, vital_signs: Dict) -> List[Dict]: """从描述和生理指标中提取症状""" symptoms = [] # 文本症状识别 for symptom, patterns in self.symptom_patterns.items(): for pattern in patterns: if pattern in description: symptoms.append({ 'name': symptom, 'confidence': 0.8, 'source': 'text_description' }) break # 生理指标异常检测 if vital_signs: if vital_signs.get('temperature', 36.5) >= 37.3: symptoms.append({ 'name': '发热', 'severity': 'high' if vital_signs['temperature'] >= 39.0 else 'moderate', 'value': vital_signs['temperature'], 'source': 'vital_signs' }) return symptoms
class MultiModalDiseaseClassifier(nn.Module): def __init__(self, text_dim=768, numeric_dim=20, num_diseases=100): super().__init__() # 文本特征处理 self.text_encoder = nn.Sequential( nn.Linear(text_dim, 512), nn.ReLU(), nn.Dropout(0.3), nn.Linear(512, 256) ) # 数值特征处理 self.numeric_encoder = nn.Sequential( nn.Linear(numeric_dim, 128), nn.ReLU(), nn.Dropout(0.2), nn.Linear(128, 64) ) # 特征融合 self.fusion_layer = nn.Sequential( nn.Linear(256 + 64, 512), nn.ReLU(), nn.Dropout(0.3), nn.Linear(512, 256), nn.ReLU(), nn.Linear(256, num_diseases) ) def forward(self, text_features, numeric_features): text_encoded = self.text_encoder(text_features) numeric_encoded = self.numeric_encoder(numeric_features) fused_features = torch.cat([text_encoded, numeric_encoded], dim=1) disease_logits = self.fusion_layer(fused_features) return disease_logits class DiseaseClassifier: def __init__(self): self.model = MultiModalDiseaseClassifier() self.disease_labels = ['感冒', '肺炎', '高血压', '糖尿病', '心脏病'] def predict(self, symptoms: List[Dict], medical_history: List[str]) -> List[Dict]: """预测可能的疾病""" # 简化的预测逻辑 predictions = [] # 基于症状的简单规则 symptom_names = [s['name'] for s in symptoms] if '发热' in symptom_names and '咳嗽' in symptom_names: predictions.append({ 'disease': '肺炎', 'probability': 0.75, 'confidence_level': 'HIGH' }) elif '头痛' in symptom_names: predictions.append({ 'disease': '感冒', 'probability': 0.6, 'confidence_level': 'MEDIUM' }) return predictions

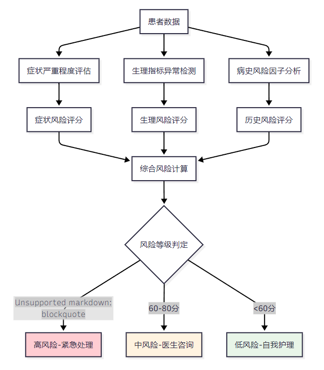
图2:医疗风险评估流程图
class RiskAssessor: def __init__(self): self.emergency_symptoms = { '胸痛': 30, '呼吸困难': 25, '意识模糊': 35, '严重头痛': 20, '高热': 15, '剧烈腹痛': 20 } def assess_risk(self, symptoms: List[Dict], diseases: List[Dict], patient_data: Dict) -> str: """评估患者风险等级""" total_score = 0 # 症状风险评分 for symptom in symptoms: symptom_name = symptom.get('name', '') base_score = self.emergency_symptoms.get(symptom_name, 0) severity = symptom.get('severity', 'low') multiplier = {'low': 0.5, 'moderate': 1.0, 'high': 1.5}.get(severity, 1.0) total_score += int(base_score * multiplier) # 年龄风险 age = patient_data.get('age', 0) if age >= 65: total_score += 10 elif age >= 45: total_score += 5 # 慢性病风险 chronic_diseases = patient_data.get('chronic_diseases', []) total_score += len(chronic_diseases) * 5 # 风险等级判定 if total_score >= 80: return 'HIGH' elif total_score >= 60: return 'MEDIUM' else: return 'LOW'
import networkx as nx class MedicalKnowledgeGraph: def __init__(self): self.graph = nx.MultiDiGraph() self._build_basic_knowledge() def _build_basic_knowledge(self): """构建基础医学知识""" # 添加疾病节点 diseases = ['感冒', '肺炎', '高血压', '糖尿病'] for disease in diseases: self.graph.add_node(disease, type='disease') # 添加治疗方法节点 treatments = ['休息', '多喝水', '抗生素', '降压药', '胰岛素'] for treatment in treatments: self.graph.add_node(treatment, type='treatment') # 建立治疗关系 treatment_relations = [ ('感冒', '休息', 0.8), ('感冒', '多喝水', 0.7), ('肺炎', '抗生素', 0.9), ('高血压', '降压药', 0.85), ('糖尿病', '胰岛素', 0.9) ] for disease, treatment, effectiveness in treatment_relations: self.graph.add_edge(disease, treatment, type='treated_by', effectiveness=effectiveness) def get_treatment_recommendations(self, disease: str) -> List[Dict]: """获取治疗建议""" recommendations = [] if disease in self.graph: treatments = list(self.graph.successors(disease)) for treatment in treatments: edge_data = self.graph.get_edge_data(disease, treatment) effectiveness = edge_data.get('effectiveness', 0.5) recommendations.append({ 'treatment': treatment, 'effectiveness': effectiveness, 'type': 'medication' if treatment in ['抗生素', '降压药', '胰岛素'] else 'lifestyle' }) return sorted(recommendations, key=lambda x: x['effectiveness'], reverse=True)

图3:个性化治疗方案决策树
医疗AI系统的安全性是首要考虑因素,需要建立多层次的安全保障机制。
安全层级 | 保障措施 | 实现方式 | 监控指标 |
|---|---|---|---|
数据安全 | 加密存储传输 | AES-256加密 | 数据泄露次数 |
模型安全 | 对抗样本检测 | 异常检测算法 | 误诊率 |
决策安全 | 人工审核机制 | 医生二次确认 | 审核通过率 |
隐私保护 | 差分隐私 | 噪声注入技术 | 隐私预算消耗 |
表1:医疗AI系统安全保障体系
class MedicalAISafety: def __init__(self): self.confidence_threshold = 0.8 self.high_risk_diseases = ['心肌梗死', '脑卒中', '肺栓塞'] def validate_diagnosis(self, diagnosis: Dict, confidence: float) -> Dict: """验证诊断结果的安全性""" validation_result = { 'is_safe': True, 'requires_human_review': False, 'safety_warnings': [] } # 置信度检查 if confidence < self.confidence_threshold: validation_result['requires_human_review'] = True validation_result['safety_warnings'].append('诊断置信度较低,建议人工审核') # 高风险疾病检查 disease_name = diagnosis.get('disease', '') if disease_name in self.high_risk_diseases: validation_result['requires_human_review'] = True validation_result['safety_warnings'].append('涉及高风险疾病,必须医生确认') return validation_result def audit_treatment_recommendation(self, treatment: Dict, patient_profile: Dict) -> bool: """审核治疗建议的合理性""" # 检查药物过敏 allergies = patient_profile.get('allergies', []) treatment_name = treatment.get('treatment', '') if any(allergy in treatment_name for allergy in allergies): return False # 检查年龄适应性 age = patient_profile.get('age', 0) if age < 18 and '成人用药' in treatment.get('notes', ''): return False return True
"医疗AI的发展必须始终以患者福祉为中心,在技术创新与伦理责任之间找到平衡点。我们不能因为技术的便利而忽视医疗决策的严肃性和复杂性。"
class MedicalEthicsFramework: def __init__(self): self.ethical_principles = { 'beneficence': '有利原则', 'non_maleficence': '无害原则', 'autonomy': '自主原则', 'justice': '公正原则' } def evaluate_ethical_compliance(self, decision: Dict) -> Dict: """评估决策的伦理合规性""" compliance_score = 0 ethical_issues = [] # 有利原则检查 if decision.get('expected_benefit', 0) > 0.7: compliance_score += 25 else: ethical_issues.append('治疗效果不确定,可能违反有利原则') # 无害原则检查 side_effects = decision.get('side_effects', []) if len(side_effects) == 0 or all(s['severity'] == 'mild' for s in side_effects): compliance_score += 25 else: ethical_issues.append('存在严重副作用风险') # 自主原则检查 if decision.get('patient_consent_required', True): compliance_score += 25 # 公正原则检查 if decision.get('accessibility_score', 0) > 0.6: compliance_score += 25 return { 'compliance_score': compliance_score, 'ethical_issues': ethical_issues, 'recommendation': 'APPROVED' if compliance_score >= 75 else 'REQUIRES_REVIEW' }
建立科学的评估体系是优化医疗AI系统的关键。

图4:医疗AI评估指标权重分布图
评估维度 | 核心指标 | 计算方法 | 目标值 |
|---|---|---|---|
准确性 | 诊断准确率 | 正确诊断数/总诊断数 | >85% |
安全性 | 误诊率 | 错误诊断数/总诊断数 | <5% |
效率性 | 平均响应时间 | 总响应时间/请求数 | <30秒 |
满意度 | 患者满意度 | 满意评价数/总评价数 | >90% |
表2:医疗AI系统评估指标体系
class ContinuousLearningSystem: def __init__(self): self.feedback_buffer = [] self.model_version = "1.0" self.update_threshold = 1000 # 反馈数量阈值 def collect_feedback(self, case_id: str, feedback: Dict): """收集医生和患者反馈""" feedback_entry = { 'case_id': case_id, 'timestamp': time.time(), 'doctor_feedback': feedback.get('doctor_rating'), 'patient_feedback': feedback.get('patient_rating'), 'outcome': feedback.get('actual_outcome'), 'corrections': feedback.get('corrections', []) } self.feedback_buffer.append(feedback_entry) # 检查是否需要模型更新 if len(self.feedback_buffer) >= self.update_threshold: self._trigger_model_update() def _trigger_model_update(self): """触发模型更新流程""" # 分析反馈数据 accuracy_trend = self._analyze_accuracy_trend() if accuracy_trend < 0.85: # 准确率下降阈值 print("检测到模型性能下降,启动重训练流程") self._retrain_model() # 清空缓冲区 self.feedback_buffer = [] def _analyze_accuracy_trend(self) -> float: """分析准确率趋势""" correct_predictions = sum(1 for f in self.feedback_buffer if f.get('doctor_feedback', 0) >= 4) return correct_predictions / len(self.feedback_buffer) def _retrain_model(self): """重新训练模型""" print(f"开始重训练模型,当前版本: {self.model_version}") # 实际的重训练逻辑 self.model_version = f"{float(self.model_version) + 0.1:.1f}" print(f"模型更新完成,新版本: {self.model_version}")
通过本文的深入分析,我想和大家分享几点关于医疗健康Agent发展的思考。作为一名在这个领域深耕多年的技术从业者,我深刻认识到医疗AI不仅仅是技术问题,更是一个涉及伦理、法律、社会责任的复杂系统工程。
首先,技术架构的设计必须以安全为首要原则。我们在项目中始终坚持"安全第一,准确第二,效率第三"的原则。医疗AI系统的每一个决策都可能影响患者的生命健康,因此我们建立了多层次的安全保障机制,包括置信度阈值、人工审核、伦理评估等环节。这些看似增加了系统复杂度的设计,实际上是对患者生命的负责。
其次,多模态数据融合是提升诊断准确性的关键。在实际应用中,我们发现单纯依靠文本描述往往不够准确,需要结合生理指标、影像数据、病史信息等多维度信息。我们开发的多模态融合模型能够有效整合这些异构数据,显著提升了诊断的准确性和可靠性。特别是在处理复杂疾病时,这种综合分析能力显得尤为重要。
再次,个性化治疗方案的生成需要深度的医学知识支撑。我们构建的医学知识图谱不仅包含疾病-症状-治疗的基本关系,还考虑了患者的个体差异、药物相互作用、禁忌症等复杂因素。这使得系统能够为每个患者提供真正个性化的治疗建议,而不是千篇一律的标准方案。
最后,持续学习和优化是医疗AI系统保持先进性的必要条件。医学知识在不断更新,疾病谱在不断变化,我们的系统也必须具备持续学习的能力。通过收集医生和患者的反馈,分析治疗效果,我们能够不断优化模型性能,确保系统始终处于最佳状态。
展望未来,我相信医疗健康Agent将在更多场景中发挥重要作用,从基础的健康咨询到复杂的疾病诊断,从个人健康管理到公共卫生监测。但无论技术如何发展,我们都不能忘记医疗的本质是治病救人,技术只是手段,患者的福祉才是我们的终极目标。
🌈 我是摘星!如果这篇文章在你的技术成长路上留下了印记:
👁️ 【关注】与我一起探索技术的无限可能,见证每一次突破
👍 【点赞】为优质技术内容点亮明灯,传递知识的力量
🔖 【收藏】将精华内容珍藏,随时回顾技术要点
💬 【评论】分享你的独特见解,让思维碰撞出智慧火花
🗳️ 【投票】用你的选择为技术社区贡献一份力量
技术路漫漫,让我们携手前行,在代码的世界里摘取属于程序员的那片星辰大海!
原创声明:本文系作者授权腾讯云开发者社区发表,未经许可,不得转载。
如有侵权,请联系 cloudcommunity@tencent.com 删除。
原创声明:本文系作者授权腾讯云开发者社区发表,未经许可,不得转载。
如有侵权,请联系 cloudcommunity@tencent.com 删除。