
前言:蜂房作为方法,走向更辽阔之地
去年冬天,我去拜访一家咨询机构时,曾经问其中的一位分析师如何收集资讯的,他们说早年还会购买一些简报产品,后来当主流新闻资讯app都用上算法推荐之后,他们就开始尝试不断用主动搜索的方式,调教出了一套推荐信息流,让这款软件成为他们上游信息原材料供应地。
这当然是非常精英、专业的信息“嬉羊毛”,好比米其林大厨在荒郊野外的一次露营中,用林中的松露、春笋,借助随身携带的卡式炉做出了一道大餐,给人惊喜,但绝对少见,难以复刻。
大部分人用资讯app,无非也就是了解下国家大事、娱乐八卦,积累谈资,打发时间。最近几年,短视频兴起,比起传统图文来,更直观,更不费脑细胞,于是人们停留在各种流行App上的时间就更多了。
我去往这家公司的路上,就看到了另外一种享受信息投喂的快乐:地铁邻座的一位大叔,也是对着同款软件,开着音量惊人的外放,对着手机笑得前仰后合。那一刻他一定是快乐的,当然也得感谢北京地铁良好的5G信号,为刺激多巴胺分泌提供了可靠的信息基础设施。
这就是2025年,千人千面的网络冲浪现实:同一款软件、不同的用法,经历不同的世界。使用算法的软件,并不是格林童话中满足一切的魔镜,它更像是一个反射你自身深层欲望的放大镜。
无论是90后分析师还是地铁大叔,他们的做法原本并无高下之分。同款软件,既可以用于“专业生产”,也能供“娱乐消遣”之用,这种差异是用户目标、能力、习惯、需求层次等多重因素共同作用的结果。但根本上,还是人们使用的目的各不相同,就好比我拿铅笔写字只是方便写错字好擦掉,但同样拿着铅笔的米开朗基罗,随手几笔就能勾勒出价值连城的素描杰作。
在人类的主观目标面前,一切自然之物和人造物都可能只是工具。
在人类中心主义的视野来看,工具本身是中性的,其外部影响主要取决于使用人的意图和知识图谱。算法当然是当下所有互联网产品的底层技术,今天从电商、外卖到资讯、短视频产品都离不开算法,否则我们无法对海量的内容推荐做出排序。
算法很好地解决了报纸时代、电视时代无法突破的内容推送瓶颈:延时、量少、单向和同质。放到三十年前,人们大概是无法想象每个人摊开一份报纸、打开同一个频道,每个人看到的版面、画面都不一样。
算法还打造了一个需求几乎被无限满足的新世界。算法推荐给大家的内容越被喜欢,我们停留的时间就越长,然后算法就会推送更多喜欢的内容,如此循环,时间很快被遗忘,心流体验一波一波接踵而至,就像蹲在沙滩上戏水挖沙的孩童,潮起潮落间,不管家长怎么喊着回家,他们也听不到。
这大概就是大师们所说的人性,人们没有办法拒绝所好之物的投怀送抱。
今天,放在你面前的这份报告,核心要讨论的问题就是,在算法时代,如何去破除信息茧房,构建一个更好的信息生态。为此,研究团队提供了一种理念和实践方法——信息蜂房。这很可能不是最优的方法,但是我们目前为止能想到的比较可行的办法。
信息蜂房的提出,是受到业已存在的信息茧房概念的启发。蜜蜂是一种勤劳的昆虫,它飞遍百花采百蜜,象征着一种博采众长的主动与积极,也包含着我们对于内容生产者、分发平台、消费者三角关系的协调想象。
对于内容生产,需要引导他们尽可能生产高质内容,对于平台方来说,要尽可能地把高质量的内容推送给尽可能多的用户。但这里有一个难点,就是何为优质内容?对于用户而言,难免也会听到类似来自营养师给我们的餐食搭配建议一样:你不要总是一直看搞笑视频、一直看三分钟一集的短剧,你也要看看宏观经济报道、学习一些专业知识。
但凡概念必然有边界,边界必有产生牢笼的可能,但愿你第一眼看到的蜂房这个比喻时,你不止是联想到蜂房与蜜蜂之间构建与依附的关系,也要将蜜蜂和蜂房作为动词来看待。此中隐喻在于,对于信息消费者来说,要像蜜蜂酽样,不依赖单酽平台或信息源,得主动涉猎不同领域、不同立场、不同文化的信息;对获取的信息不盲信,学会质疑、查证、对比,辨别真伪与价值,将信息与自身经验、知识体系结合,转化为自己的理解和判断。
蜂房则象征着一种类似群体智慧的载体,每个信息消费者需要走出各自的同温层,积极参与多元社群、论坛、线下活动,与不同背景的人交流观点,像蜂群一样,发挥各自特长,互相补充信息盲区,形成知识网络。
我也把同样的问题“如何把蜂房作为方法,过好这一生”,向所集成的知识远超本研究团队的腾讯元宝请教,得到的几条建议在这里和各位共享:
在参与这项课题研究时,我常常想起思想家马歇尔·麦克卢汉,他虽然在1980年就已谢世,但数十年后他对媒体与人之间关系的理解,在人工智能时代仍具有强大的解释力,他所提出的“媒介即信息”“媒介是人的延伸”,依然在帮助我去理解数字世界的斑驳陆离。
麦克卢汉也是预言家,一如他所说的,“技术的影响并不发生在观点或概念的层面,而是持续且无声地改变着感官比例或感知模式。”被算法重塑的媒体产品,无论我们如何去修正纠偏,一些对内容消费的潜移默化的影响,在大众层面已经发生,比如可视化、碎片化、快速、即时、跳跃......这些大概率并不会随着蜂房的概念,退回到一个“从前车马慢”的前互联网时代。
信息蜂房并不是一个凭空想象的概念,它是基于技术、产品已经发生的诸多改进所抽象的一种模式,但这样一朵小小的浪花,是否能改变浪潮的方向,则是另一个问题。
周政华
腾讯研究院科技向善创新研究中心负责人

织茧:算法为何会造成信息茧房?
2006年,哈佛大学法学院教授、时任美国总统奥巴马的法学顾问凯斯·桑斯坦(Cass Robert Sunstein),提出了“信息茧房”(Information Cocoons)概念。
基于美国两党政治的背景,桑斯坦担心由于互联网等新技术的运用,可能会降低政治信息的多元化。在2006年出版的著作《信息乌托邦:众人如何生产知识?》中,桑斯坦提到,在互联网信息传播的过程中,由于受众所需要的信息并非是全方面的,他们只会注意到自己选择的,或者是使自己产生愉悦感的信息,而人长期处在这样的信息接触模式之下,久而久之就会将自身困于类似蚕茧的“茧房”之中。
彼时,互联网还处在博客(Blog)时代,算法的应用尚未成熟。但桑斯坦提出的“信息茧房”概念,准确地预言和描述了算法的某些负面特征,因此被沿用到今天。
(一) 信息茧房、回音室与过滤气泡
从最初的定义以及诞生时间来看,我们可以发现,“信息茧房”这个概念并不天然与算法关联。在凯斯·桑斯坦所处的前算法时代,“信息茧房”现象就已经出现,只是在那个时候,作为信息消费者的用户自己所承担的责任会更大一些,因为用户在信息消费中的主动性更强。如果一个支持某观点的用户,持续不断地只去主动接触支持该观点的信息,并且有意或无意忽略反对观点,那么他就会强化既有倾向,愈发坚信原有的观点。
2010年,美国作家伊莱·帕里瑟(Eli Pariser)在“信息茧房”的概念基础上,进一步提出了过滤气泡(Fliter Bubble)概念。帕里瑟提出这个概念的时候,恰逢社交媒体时代降临,因此与信息茧房相比,过滤气泡更强调用户在平台上与其他用户互动时形成的“集体性茧房”。
概括来说,过滤气泡指的是如果一个用户总是与立场相同(支持某观点)的群体互关、转发、互动,那么整个意见群体就将被笼罩在一个更大的同质化泡泡中。由于此时用户获取信息的方式,已经从主动搜索或由门户编辑推荐,转变为主要来自于自己关注的大V用户或互关好友的转发,用户甚至不需要自己去编织茧房,仅仅浏览首页上好友发布的内容,就已经陷入到茧房之中。
这在某种程度上验证了桑斯坦在2003年提出的“回音室效应”(Echo Chamber)概念,即强调人群在自然形成的社区或组织中形成的信息偏好,也就是个体被群体“织茧”的现象。
我们用一张表格来梳理这三个概念的差别:

图表1 回音室效应、信息茧房、过滤气泡概念对比(腾讯研究院制表)
从这个表格我们会发现,“回音室效应”“信息茧房”和“过滤气泡”这三个概念,在学术领域中实际互有交叉又有所不同。三者的强调点有着明显差异,“回音室效应”更强调个人被群体织茧,“信息茧房”更强调个体主动给自己织茧,而“过滤气泡”则强调个体在线上平台被织茧,而织茧的主体可能是算法,也可能是其他用户。
而在中文互联网语境下的“信息茧房”,其含义其实更接近“过滤气泡”。为了保证讨论的统一性,我们在下文中依然使用广义的“信息茧房”统一代称大众语境下的“过滤气泡”。
撇开其各自在学术上的关注点不谈,我们会发现这三个概念在形成机制以及社会影响上有着共通之处。
在算法时代,我们显然同时身处在回音室、信息茧房与过滤气泡之中。我们会因为对某个观点潜在的喜好,被算法推荐支持该观点的信息(即“过滤气泡”),这提起了我们对该观点的兴趣,从而驱使我们主动搜索支持该观点的信息(即“信息茧房”),最终我们可能在一个线上群体(如群聊)或线下群体中遇到许多同样支持该观点的好友,并在彼此交流中进一步强化已有的观点(即“回音室效应”)。
由此可以看出,在整个过程中,算法确实在扮演着重要的角色。这就回到了一个问题,算法为何会造成“信息茧房”?或者说,算法的哪些特性有助于茧房的形成?要理解这个问题,就要从算法本身说起。
(二) 算法为什么会造成信息茧房?
什么是“算法”?
在中文语境下,算法是一个相当笼统的概念。在日常生活中,我们通常会习惯性地将所有与非人工推荐相关的内容产品都视作算法驱动。但在技术上,互联网产品中不同功能的实现,往往对应着不同的算法,有些算法与信息茧房相关,而另外一些算法则与信息茧房的关系不大。
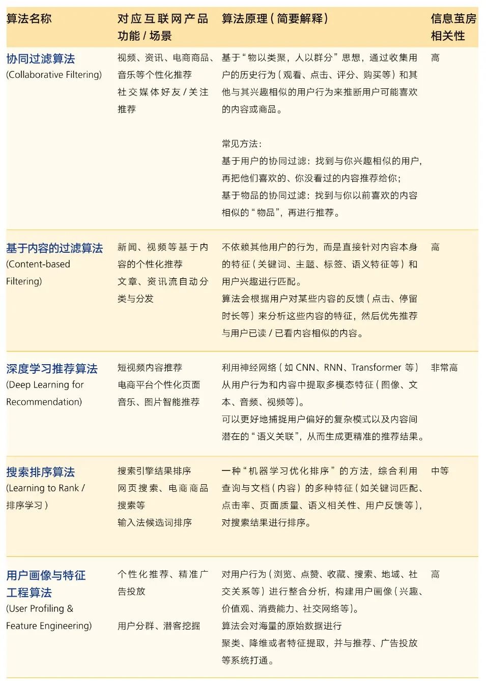
总结来看,互联网产品中比较常见的算法包括五类:协同过滤算法(Collaborative Filtering)、基于内容的过滤算法(Content-based Filtering)、深度学习推荐算法(Deep Learning for Recommendation)、用户画像与特征工程算法(User Profiling & Feature Engineering)以及搜索排序算法(Learning to Rank)。
我们用一张表格来呈现这些算法的原理和应用场景,以及与信息茧房的相关性:

图表2 各类算法功能及原理解释(腾讯研究院制表)
从表格对比可以看出,协同过滤算法、基于内容的过滤算法、深度学习推荐算法以及搜索排序算法,这四类算法与内容的分发以及个性化推荐相关度较高,而这是互联网用户进行内容消费的高频场景,因此这几类算法与“信息茧房”有一定的相关度。总结来看,这种高度相关性主要与算法设计的四个机制有关:
1.算法的目标导向性:算法的设计目标是最大化用户的参与度和满意度,因此倾向于推荐用户已经表现出兴趣的内容类型;
2.正反馈循环:当用户与某类内容互动后,算法会认为用户对这类内容感兴趣,继续推送类似内容,形成不断强化的循环;
3.数据依赖性:算法会参考用户的历史行为数据,这导致推荐结果会局限在用户已有的兴趣范围内;
4.相似性匹配:无论协同过滤还是内容过滤,都是基于“相似性”原则工作,这种机制天然地会将用户限制在同质化的信息圈中。
可以说,算法推荐系统在为用户提供个性化服务的同时,不可避免地造成信息的过度筛选,限制了用户接触多元信息的机会,从而才形成了“信息茧房”。这种现象背后折射出互联网信息分发机制的重大转变,也就是从“人找信息”到“信息找人”的范式转换。
在“信息茧房”这个概念诞生的前算法时代(2000-2013年),互联网上的信息获取主要依赖用户的主动搜索。这个时期,用户的信息消费通常面临着两个困境:首先是信息获取的技术门槛比较高,用户需要掌握准确的关键词检索技巧,否则很难找到所需要的信息;其次是信息筛选的效率低下,面对海量信息,用户往往需要投入大量时间来甄别和筛选有价值的内容。这种“人找信息”的模式,虽然保持了用户的主动性和选择自由,但搜索效率比较低而且门槛比较高,很难满足普通用户的需求。
而算法技术的出现,助推“信息找人”时代的到来。推荐算法就像是每个用户的“专属信息秘书”,通过分析用户的行为数据、兴趣偏好,主动将用户可能感兴趣的内容进行推送。这种模式极大地降低了信息获取的门槛,用户无需掌握专业的检索技巧,也不必投入大量时间进行筛选,就能获得相对精准的信息推送。
可以说,推荐算法驱动的互联网产品,实际上极大提高了信息获取的效率。尤其是在信息爆炸的时代,算法提升了信息分发效率和消费效率,帮助用户解决信息过载的问题,优化用户体验。这是算法正向的一面。
相比之下,在前算法时代,用户之所以不会沉迷自己主动搜索得来的信息,是因为搜索效率不高,往往看一两个页面就已经偏离了自身兴趣或搜索目标,于是便停止了浏览。而如果有一个懂你的“信息秘书”,在后台源源不断地挖掘你的需求,持续在海量信息中进行检索,并将你可能感兴趣的搜索结果以“队列”(信息流)的形式,叠放在你的眼前供你查阅,这便形成了我们当下的许多产品形态。
当然,这种便利性背后也隐藏着一些问题:
首先,由于算法扮演的“信息秘书”往往只围绕用户的个性化需求开展信息检索与呈现工作,这样的工作模式,很容易将用户局限在特定的信息圈中,形成“信息茧房”,客观上限制用户接触多元观点和不同信息的机会;
其次,这个所谓的“信息秘书”实际上并不完全受用户控制,或者至少不受用户主观意识的控制,算法会通过用户的许多下意识行为对用户进行聚类,建立特征值,比如它会敏锐地捕捉到用户可能对某类视频的停留比正常视频多几秒,从而认为用户喜爱此类视频;
更重要的是,算法作为“信息秘书”,并不由用户编写,它的编写者与训练者有着自身的商业目标,因为企业需要维持自身正常的商业化运作,所以,算法可能会被设计为优先推送能够实现更多点击、更长停留时间、能促成更多消费动作的信息,而不完全是从用户角度看最有价值的信息;
除此之外,某些平台可能会利用算法系统进行刻意的信息操控。通过精准的用户画像和行为分析,这些平台可以预测和影响用户的决策行为,实现商业目的或者其它特定目标。而这种“温水煮青蛙”式的信息操控,往往难以被用户所察觉,但其影响可能深远而持久。
(三) 兼听则明:信息茧房有什么影响?
在厘清了信息茧房概念的复杂性,以及算法在信息茧房形成过程中所扮演的角色之后,我们需要进一步追问:信息茧房究竟会带来怎样的影响?这种影响的范围和程度如何?这是理解信息茧房问题的关键所在,也是学术界长期争议的焦点。
尽管在大众与媒体的讨论中,“信息茧房”似乎已经是一个存在确凿的现象,并且它有着各种各样的负面效应。但实际上,在学术界,信息茧房的存在与否以及影响几何,有着较为分裂的不同观点与流派。
目前,学界对于信息茧房及其影响存在两种截然不同的看法:一种观点认为,信息茧房确实存在,并且对个人和社会产生了广泛而深远的负面影响,这种观点更接近大众对“信息茧房”概念的认知;另一种观点则认为,信息茧房的影响被夸大了,它的影响微乎其微,这类观点的支持者甚至认为信息茧房根本就是个“伪概念”,也就是所谓的算法造成信息窄化并不成立。


图表3 截至2025年5月,知网被引数前30的“信息茧房”相关论文中,持中立观点占一定比例(腾讯研究院制表)
与大众媒体凭借自身感觉和主观推导进行判别不同,这两派学者都针对信息茧房开展了一系列理论研究和实证研究,用以论证信息茧房是否存在以及实际影响到底多大。
正方:信息茧房存在,并且有负面影响
持信息茧房有负面影响观点的学者认为,信息茧房的存在将导致一系列负面影响,既包括微观层面对个体认知、判断和行为的影响,也包括宏观层面对社会结构、公共生活以及民主政治的冲击。
首先,是对个体的影响。
信息茧房最直接的影响在于限制了用户的信息视野。由于算法推荐系统倾向于推送用户感兴趣或已经认同的观点和内容,用户长期沉浸在相似信息的包围之中,其接触到的信息种类、数量和多样性都会大大减少。
当用户习惯于接受算法推送的信息,并沉溺于自己的兴趣之中,他们将逐渐失去主动探索未知信息的动力和能力。这种对信息的选择性接触和对算法的依赖,将导致用户的信息视野变得越来越狭窄,由此形成一个个封闭的、同质化的信息孤岛。
信息茧房不仅会限制人们的信息视野,还会加剧个体的认知偏差。人们往往倾向于接受与自己既有观念相符的信息,而排斥或忽视与自己观点相悖的信息,这种现象被称为“证实性偏差”(Confirmation Bias)。
在信息茧房中,由于用户接触到的信息大多是经过算法筛选和过滤的,这些信息往往与其既有观念相符,因此会进一步强化用户的的原有认知,使其更加确信自己的观点是正确的。正如伊莱·帕里瑟所言,信息茧房营造了一个“个人信息生态系统”。
算法通过不断迎合用户的既有认知,从而将用户困在其中。这使用户难以听到不同的声音,也难以进行有效的反思和批判性思考。长此以往,用户的认知偏差将不断加深,甚至走向极端。
认知偏差的加深,还将进一步影响个体的判断和决策。人们在做出判断和决策时,往往需要充分考虑各方面的信息,特别是结合那些与自己观点不同的信息。然而,在信息茧房中,由于用户接触到的信息往往是片面的、单一的,所以他们很难做出全面客观的判断和决策,进一步影响行动和社会实践。
其次,是对社会的影响。
在支持信息茧房存在且有负面影响的这一方中,还有学者认为信息茧房的影响不仅局限于个体层面,还会对社会产生深远的影响。
最显著的影响之一是加剧社会极化。当人们长期沉浸在自己的信息茧房中,他们将越来越难以理解和接受不同的观点,甚至会将异见者视为“敌人”。这种“非友即敌”的二元对立思维,在一定程度上加剧社会的分裂和对立。
一个健康的社会,需要其成员保持一定程度的共识和信任,但信息茧房会破坏这种共识和信任的基础。正如澳大利亚传媒学者AxelBruns在其论文中所言:“搜索引擎和社交媒体及其推荐和个性化算法,是造成社会和意识形态两极分化的主要原因。”
在欧美学界,学者还特别强调信息茧房对民主政治构成的威胁。民主政治的基础是公民的理性参与和公共讨论,而信息茧房则会破坏这种理性参与和公共讨论的基础。当人们长期沉浸在自己的信息茧房中,他们将越来越难以进行有效的公共讨论,甚至会将自己的观点强加于人。
桑斯坦认为,信息茧房将导致“群体极化”,使得群体成员的观点趋于极端化,难以达成妥协和共识。同时,信息茧房会加剧政治分歧和冲突,对民主政治构成威胁,甚至会导致“民主的碎片化”。非黑即白的思维方式,使得不同群体之间的对话变得更加艰难,甚至成为一种不可能的存在,这严重危及了民主政治的正常运行。
反方:对信息茧房负面效应的质疑
尽管正方有一大批支持者,言辞激烈地批判信息茧房及其负面影响,但是也有相当一部分学者,对信息茧房的负面效应持质疑态度。他们认为,信息茧房的影响被夸大了,甚至认为信息茧房根本不存在,或者其影响微乎其微。
持有这一观点的学者认为,人们并非完全被动地接受算法推送的信息,而是会主动选择和寻找自己感兴趣的内容。即使在算法推荐的信息环境中,用户仍然保持着一定的主动性和选择权。这类学者认为,人们往往会同时使用多种信息渠道,而不仅仅依赖于社交媒体、搜索引擎或者是单一的算法平台。因此,真实的情形是,用户即使在某个平台上陷入了信息茧房,他们也可以从其他渠道获取不同的信息和观点。
同时,一些研究发现,在面对与自己观点相悖的信息时,人们并非总是排斥或忽视,而是会进行选择性地接受和处理。例如,2009年Silvia Westerwick与Jingbo Meng合作的一项研究发现,人们在面对与不同观点的信息时,至少会进行快速浏览,以便更好地反驳和批判这些信息。这意味着,信息茧房并不一定会导致人们完全拒绝接受异质信息,而可能会促使人们更加积极地寻求和处理这些信息。
反过来说,如果人们确实进入了某个“气泡”或“茧房”,但这在很大程度上,可能是他们的主动选择,而并非单纯被算法捕获。正如祖德维恩·博尔赫修斯(Zuiderveen Borgesius)所言,“用户的选择在形成‘过滤气泡’方面至少与算法同等重要,而且可能更重要。”
此外,还有研究表明,推荐算法并非总是加剧信息的同质化,而是有可能促进信息的多样性。相比传统媒体,互联网实际上大大拓宽了人类的新闻接触范围,使他们有机会接触到更多样化的信息来源。这是因为,互联网首先大幅度降低了不同观点内容创作的门槛和分发成本,在互联网环境中,用户有机会接触到比传统媒体时代更多的信息。而推荐算法也不仅会根据用户的兴趣推送信息,还会根据其他用户的行为和偏好进行协同推荐,从而使用户接触到不同的信息和观点。
更重要的是,即便信息茧房现象真实存在,其对社会和政治的影响也并非一定是负面的。一些学者指出,信息茧房可以增强群体内部的凝聚力和认同感,促进群体成员之间的交流和合作。
例如,有研究发现,在线政治论坛中的“回音室效应”可以激发政治参与和集体行动(Sunstein,2001)。此外,信息茧房还可以为弱势群体提供一个安全的空间,让他们能够自由地表达自己的观点,而不必担心受到主流社会的排斥和压制。
最后,一些学者认为,信息茧房的影响被夸大了,因为人们在线下生活中仍然可以接触到各种不同的信息和观点。即使在网络空间中存在信息茧房,人们仍然会通过面对面的交流、传统媒体的使用等方式获取信息。因此,信息茧房的影响是有限的,并不会导致社会完全极化和分裂。
通过上述讨论可以发现,尽管在大众视野中,信息茧房的存在是一个确凿无疑、负面影响充分的现象,但是在学界,信息茧房的影响以及存在与否都还存在着较大的争议。
学界的争议以及对这一概念的质疑,更加凸显了“信息茧房”这一概念的复杂性。事实上,作为互联网与算法发展过程中诞生的问题,我们不能等待信息茧房被实证有重大负面影响之后,再开展相关的补救措施,而是应该提前对信息茧房的形成,或者它可能导致的负面影响进行预防。这也是国家相关部门对信息茧房等算法负面效应进行治理的出发点。
经过上述的讨论,我们可以看到信息茧房并非是一个算法原生的问题,甚至并非是互联网原生的问题。它的诞生、发展和影响都依赖多重因素的共同作用。其中,算法作为互联网平台的核心技术手段,的确在信息茧房的形成过程中扮演着关键角色。然而,算法本身并非问题的根源,而是商业逻辑、用户行为和技术实现三者之间复杂互动的结果。在某种程度上,算法本身就可以成为信息茧房的解药。

元认知:从“信息茧房”到“信息蜂房”
在认识到信息茧房的形成机制和潜在影响之后,接下来要讨论的问题就是,我们应该如何对待信息茧房及其可能出现的负面效应?互联网平台该采取哪些切实可行的措施来破除信息茧房?社会各界应该如何构建合理的协作机制,来推动良好信息生态的形成、避免民众被“茧房”所困?
在前文中,我们分析了算法与信息茧房的草蛇灰线与来龙去脉。信息茧房问题,同时关涉算法技术、个体偏好以及社会生态等多个层面,因此是一个相当复杂的问题。要予以解决,仅仅是提出问题,或仅从一个小切口入手远远不够。
特别是对于互联网平台来说,由于社会大众的信息消费已经在很大程度上转向了在线化和平台化,作为“破茧”的行动主体,平台仅仅是出台零散的技术纠偏措施,可能只是漫漫“破茧”路的第一步。
要真正“破茧”,关键在于:转变认知,我们不能只是奔着解决零散化的算法问题,而是要以构建一个更好的信息生态为目标,去开展行动。当我们以一种建设性的思路,而非纯粹批判的角度来思考问题的时候,或许才能把握题中要义。也只有这样,才能真正有助于推动算法向善。
在梳理了国内外相关研究以及各大平台的“破茧”策略之后,我们试图从大自然中寻找灵感,相对于“茧房”的封闭和保守,我们联想到了蜜蜂所构筑的蜂房的开放与多元。所以,我们想提出“信息蜂房”这样一个概念,以此为核心,来阐释我们对一个更好信息生态意涵和建设路径的构想。
我们认为,推动互联网信息生态从“信息茧房”到“信息蜂房”的演进,将是构建良好信息生态,适应算法2.0时代用户与社会需求的关键路径。
(一) “信息蜂房”有什么不同?
概括来说,信息蜂房是一种对理想的平台信息生态的形象化描述,旨在拓展用户的信息接收渠道,使其接触更多元的信息,甚至鼓励用户成为信息系统的建设者,从而构建信息自由流动、多元开放且真实客观的信息生态。
信息蜂房有助于逆转算法1.0时代的信息环境弊端,改变充满混乱符号和不确定意义的信息共享环境,并且打破一座座信息孤岛与信息茧房造成的“信息壁垒”。可以说,信息蜂房与信息茧房是一组完全相对的概念,也是信息生态理念的升级。
从概念上讲,“信息茧房”描述的是这样一种意象:单一的意见环境像蚕茧一样牢牢束缚住用户,使他仅仅在个人世界中沉酒,而不知道其它意见和观点的存在,这会造成某种程度的“信息自大”。当有同样“症状”的人汇聚在一起构成群体之后,会反过来继续强化成员的既有意见和倾向,“群体极化”的现象就会产生,并进一步引发更严重的社会后果。过去两年发生的许多社会恶性事件和极端事件,都与信息茧房诱发的群体极化效应有关。
“信息蜂房”让用户拥有的信息选择更多,可以像蜜蜂穿梭于百花之中、在众多“蜂房”(信息源)中穿梭来穿梭去,汲取营养,主动求索,而不必自我囚禁或者被算法限制到一个茧房中。同时,信息蜂房也鼓励用户成为信息生态的构建者和有机体,就像每只“蜜蜂”本身就是参与建设“蜂房”的主体一样,每一个用户也都是良好信息生态的参与者,在各种群体汇聚的信息平台上,用户一同协力,打造好“蜂房”,形成一个健康、有益、开放的信息生态。
主体是环境的产物,主体也是环境的创造者。蜜蜂和蚕蛹,本就是两种完全不同的昆虫。一种是积极创造,主动探索,主动构建,群体协作,另一种则是躺平任嘲的“沙发土豆”,由内到外地自我包裹。两种完全不同的状态,也就决定了他们所处环境的差异性——蜜蜂的蜂房,蚕蛹的茧房。
信息蜂房和信息茧房核心差别是:第一,信息蜂房致力于增加信息的对称性,而信息茧房则致力于增加信息的不对称性;第二,信息蜂房一方面减少同类信息的推送,另外一方面增加异质信息的分发,而信息茧房则恰恰相反,以同类信息的反复推送织成用户的“兴趣牢房”;第三,信息蜂房目的是缩小信息接受者与客观现实环境的距离,信息茧房则是为信息接受者营造与现实图景完全不同的“拟态环境”,扭曲真实世界的样貌,使接受者被限制在自己的观念世界;第四,信息蜂房注重用户之间的互动和协作,基于多元化连接的社交互动,是构建信息蜂房的关键支撑。
我们用一张表格呈现信息蜂房和信息茧房的差别:

图表4 信息茧房与信息蜂房概念对比(腾讯研究院制表)
(二) 如何构筑“信息蜂房”?
“信息茧房”与“信息蜂房”,是两种完全不同的信息生态。促成从茧房到蜂房的转变,既需要平台算法发挥协力作用,也需要关键行动者(如专业媒体、意见领袖)的示范引领,更需要每一位用户的努力,尤其是用户信息素养的提高。
算法是构筑信息蜂房的“脚手架”。前文中我们分析算法可能是造成信息茧房的原因之一。但算法也是一柄双刃剑,加以有效利用,算法也能成为打破信息茧房的一种“利器”。
算法层面能做的事情有很多,除了打散干预、内容去重等通行的防治信息同质化的手段,算法还可以主动推送用户“可能感兴趣”的内容,不断拓展用户的兴趣范围,并且以加强社交推荐、公开榜单的方式来帮助用户进行兴趣拓展,尽可能满足用户获取有价值信息的需求。另外,当发现用户可能被限制于某类观点尤其是受到错误信息影响的时候,算法应该发挥作用,需要进行标注提醒,或者进行辟谣信息的推送。借助算法内容识别、推荐降权、关键词屏蔽的能力,能够及时有效地发现并遏制有害信息的传播,避免引起发社会负面情绪、群体冲突等更严重后果。在识别有害信息方面,效率快、准度高,这是算法的优势,也是算法优化内容质量的一种实现路径。
当然,在算法层面的优化,并不是直接给用户推送他完全不感兴趣的信息和内容,这不仅不会把用户带出信息茧房,还可能激发用户的逆反心理,起到相反的效果。
信息蜂房的核心是用户有丰富的高质量内容选择,因此在内容层的改进显得至关重要。在内容方面的改进,可以分为两方面:一方面是鼓励“好”内容流动,另一方面是阻止“坏”内容传播。
具体来说,鼓励“好”内容就是鼓励平台提升内容丰富度,通过建立正向激励措施等方式,鼓励广大创作者制作更多优质的、精品化内容,以“信息蜂房”替代信息茧房,为用户提供更多更丰富的信息选择,另外,可以通过精选榜单等方式,确保符合主流价值观的正向内容的曝光度和影响力。同时,平台算法应采用AI普惠的策略,给予每个合规内容都有被看到的同等机会,而不是将流量堆积到娱乐向的流行内容或易引发用户争议甚至对立的“吸睛”内容上。阻止“坏”内容,就是要加强负面信息源头的治理,屏蔽负面信息源,减少和限制负面信息的传播。
用户是构筑信息蜂房的核心主体。算法是构筑蜂房的“脚手架”,用户才是最后构建蜂房的“蜜蜂”,拥有最大的主体性。我们说,信息茧房可能源于人性固有的认知偏见,那么,走出信息茧房,其实需要用户自主意识的觉醒。作为用户,需要了解平台算法的基本原理和运作方式,能够意识到“信息茧房”的存在,能够主动探索其他信息源,主动打破既有的认知偏见,在遇到疑点信息时,学会多方求证、多元对比。
用户自主意识的提高,离不开媒介素养的提升。从既有研究看,用户的主动性是打破算法信息茧房的关键。用户媒介素养分为两个层面,一是有意识,能意识到单一信息源的危害,能意识到自己处在信息茧房中;二是有能力,即有能力去检索多元的信息,知道哪能找到,知道具体的操作方法,能及时作出行为的调整。
民众媒介素养的提升,需要国家、平台层面的努力,通过多种教育方式来提高民众的媒介素养和信息素养,提升对流量信息、推荐信息的辨别能力。这是打破信息茧房、构建信息蜂房所需完成的长期任务。
同时,作为构筑信息蜂房的主体,用户本身就是良好信息生态的构建者。他可以通过自己的信息消费行为和主动的信息创造行为,来推动更好信息生态的形成。比如点赞正能量内容,点踩负面信息。这一切又离不开用户具备较好的媒介素养和识别能力。一个良好的信息生态的构建,需要每一位用户的参与。
除了平台自身和平台用户之外,专业媒体和意见领袖也同样是构筑信息蜂房的关键行动者。作为社会的瞭望者,专业媒体应该发挥示范作用,通过权威专业的新闻报道,开拓公民视野,为受众提供真实可靠的信息,而不是循从自媒体的报道,通过碎片化、娱乐化的信息来迎合流量。意见领袖也在信息蜂房的构建中扮演着关键行动者的角色,在发布消息时做好核查工作,避免误导公众。尤其是在辟谣和有效传递真实信息方面,专业媒体应当发挥关键行动者的角色,与平台协力避免用户受到虚假信息的影响。
对于信息蜂房的构建,一些行业先行者已经开始了有益的尝试。在下一章中,我们将通过具体案例,探讨互联网平台在算法优化、内容结构、用户引导等方面的创新实践,以期为信息茧房的治理与信息蜂房的构筑提供可复制的经验。

构建“蜂房”:互联网平台信息茧房的治理实践
随着移动互联网的应用深化,当前网络用户的内容消费高度依赖算法推荐,这已成为一个不争的事实。在构建信息蜂房的过程中,也应该重点发挥算法的核心作用,帮助内容平台实现信息生态升级。
自2020年以来,各大内容平台针对基于算法推荐的信息茧房问题的治理举措不断演进和迭代,诞生了多种较为成熟、稳定的平台治理机制。这些举措为信息蜂房的构建奠定了技术和机制方面的基础。
目前市面上主流内容平台,如视频号、快手、抖音、腾讯新闻、小红书等等,其产品属性、用户画像、内容调性、平台特性等方面均存在差异,也在很大程度上影响了算法推荐的机制。因此这些平台在所对应的信息茧房治理策略上,也呈现出不同程度的差异。
整体来看,平台对信息茧房的治理,可以划分为三条不同的进路,分别为从算法机制入手,从内容结构入手以及开展更多的社会参与。治理信息茧房与构建信息蜂房,是一体两面。这三条进路,也是构筑信息蜂房最有效的三个着力点。
(一) 算法机制层面:去重、打散和社交兴趣发现
不同的内容平台,基于不同发展阶段的增长目的、媒介形态的差异,引入的算法机制并不相同。但是针对信息茧房的治理,则主要有三类多样性策略,即内容去重、打散干预以及兴趣发现机制。
这三种策略的目的,都是提升推送内容的多样性。这三类做法或多或少已经成为业界应对信息茧房问题的通行做法,也是构筑信息蜂房的技术基础。
内容去重:曝光去重机制来源于用户客户端曝光数据。一般而言,内容相似度通常由聚类预训练产生。在后续的内容召回阶段,对相近的历史曝光内容或相似度过高的内容进行过滤,可有效避免信息茧房的影响,增加用户浏览内容的多样性。
打散干预:在用户浏览内容之前,对不同介质的内容(比如图文、视频等)、类目、主题、创作者等进行打散,可增强内容的多样性,优化用户阅读体验。在用户的推荐列表中,对同类别、同标签、同作者的内容、集中度超过一定阈值的内容通过密度控制来进行打散处理,以增强推荐内容的多样性,减少信息茧房效应。
内容去重、打散干预这两种手段,在用户操作属于同个类目、同个话题,内容超过一定比例时,就会触发干预策略,实时生效。
兴趣发现机制:兴趣发现机制,可视为是上述两种技术手段的补充。其具体方式,是利用用户画像中的类目与标签兴趣,对用户历史浏览的内容进行建模,扩展并探索用户行为以外的兴趣点,可以有效避免马太效应的负面影响,增强内容的精细度与新颖性。
兴趣发现机制是拓展用户信息来源的关键做法,而不同平台结合自身特性又有着不同的实践方式。微信视频号在用户的兴趣拓展方面,相比于其他短视频平台,有自成一派的社交推荐机制。相比其他平台,视频号更为重视多朋友推荐内容的曝光权重,其中一个表现是,在功能层面视频号有“朋友”的独立tab,聚焦用户社交关系链的推荐内容。同时,视频号会将用户好友推荐的内容以显著提示的方式向用户展现,例如视频的推荐理由“今天最多好友推荐”,这可以让用户第一时间了解到好友推荐的内容。

图5 微信视频号的好友tab及社交推荐功能已成为显著特色(图源:视频号截图)
在内容推荐时,基于社交关系的朋友推荐也是视频号进行内容推送的重要依据,这些内容会获得更大的曝光。这些功能和机制的设计,使得微信视频号有着很强的社交属性。
基于社交信任关系的推荐策略,也在算法驱动的推荐机制之外,提供了另外一套内容推荐的解决方案。基于这样的特征,微信视频号在满足用户内容需求的过程中,有了充分的信任背书。同时,视频号本身内容的去中心化特点,决定了用户被推荐的内容具有充分的多样化特征。
总体而言,基于微信社交链衍生的社交推荐机制,是在普遍的算法推荐机制基础之上的一种补充。它不以用户自身探索和偏好为转移,极大拓展了用户刷取内容的“意外性”和多样性。从产品体验的角度来讲,这种算法的干预,虽然会降低用户在平台中的停留时长,使用户无需消费更多内容和时长就能获得价值满足,但能保证用户及时看到朋友们都在推荐的内容,对用户的价值性会更高。
可以说,加入“社交关系”这一变量可以显著提升用户的信息丰富度,很好地平衡算法带来的信息茧房问题。从信息接收的角度考量,用户在接触新观点、新信息时的筛选方式,除了受自己过往的三观影响外,也更容易受到建立了社交关系的人的影响,所以相比于互联网上的陌生人,身边的亲戚、好友、同事的观点往往会对用户产生更大的影响。同时,因为社交关系的存在,用户在点赞视频或分享视频时,也会考虑社交关系的看法,部分出于“打造人设”的需要,会天然点击分享一些正面、品质高的视频,从而让更多好内容形成传播效应。
“去中心化”也是视频号算法的底层逻辑和特点之一,这让普通创作者和腰部创作者,脱颖而出的可能性更大。相比于一味推荐娱乐化的高热内容,这种分发特点,让更多普通人的生活也能被看到。这有利于丰富用户的内容浏览体验,也能够帮助用户看到更多与自己相似的普通人,传播社会温度,建立更多社会连接与社会支持。
兴趣发现机制方面的另一款代表性产品是快手。快手虽然没有采用社交推荐机制,但是快手的社区氛围相对浓厚,基于产品长期的双列瀑布流信息露出形式,以及快手特有的达人氛围,粉丝粘性相对更强,因此用户社交层面的数据,比如关注的用户、粉丝关系、直播间互动等社交型数据,其内容推荐权重较高。目前,在左侧菜单栏的常用功能中,快手还上线了“内容偏好”模块,可以通过该功能调节诸如美食、数码等垂类内容的推荐强度。
(二) 内容结构层面:遏制坏内容、鼓励好内容
信息茧房的治理和信息蜂房的构建,重点其实在内容。算法只是中介,内容才是关键。如果过于关注“算法”,而忽略“信息”,是主次不分的表现,不可能真正有效地解决信息茧房问题。而对内容的治理可以分为两方面,一方面是鼓励“好”内容的流动,另一方面则是阻止“坏”内容传播。
具体来说,鼓励“好”内容就是鼓励平台提升内容丰富度,通过建立正向激励措施等方式,引导广大创作者制作更多优质内容,以“信息蜂房”替代信息茧房,为用户提供更多更丰富的信息选择;阻止“坏”内容,就是要加强负面信息源头的治理,屏蔽负面信息源,减少和限制负面信息的传播。
鼓励好内容流动
好内容的“好”有很多定义,对微信视频号来说,好内容就是能为用户创造价值的内容。微信视频号的全面冷启策略以及去中心化的特点,让每个合规内容都有被看到的机会,普通用户和“大V”创作者分享的内容有同等机会被看到。同时,基于用户所在的地理位置,微信视频号会向用户推荐附近的普通人发表的内容,并标明推荐理由,如“附近3公里的人”。
在视频号平台内,用户之间可以基于互动行为产生链接。平台会尝试为用户推荐“曾经给你点赞的作者”“曾经回复过你的作者”等内容,并明示推荐理由,提升用户对这类内容的浏览体验与互动意愿。同时,微信视频号利用热搜榜单的重要推广位,集中推荐、大力展现导向健康乐观、正面积极的文章视频等,鼓励正能量内容的传播。对每日精选内容进行人工选编,并且强化人工审核管理机制。
微信公众号也是构建信息蜂房的行动者。2025年4月,微信公众号进行了最新一次改版,在手机端实现了个人公众号的“一键注册”和“随手发布”。对于没有注册过公众号的用户,只需要点击微信内的“发表”按钮,填写基本信息后就能马上变成创作者,整个过程不超过1分钟。借助这个功能与巨大的用户量,微信公众号正在从“专业创作工具”转型成为“全民表达平台”。微信公众号的做法,呼应了我们前文中所说的构筑“信息蜂房”需要动员每一位用户参与。用户的协力所能发挥的作用是巨大的,通过鼓励每一位用户的创作,打造良好的信息生态。
腾讯新闻自2022年下半年起,专注走精品资讯路线,并在2022年10月全面上线执行精品资讯战略。内容方面选取运营筛选的优质账号的内容进入内容池。对于低质账号的内容不给予展示机会。近年来,腾讯新闻坚持并加强精品资讯的定位和发展战略,加大力度升级内容和产品,满足广大用户对于资讯在真实、准确、便捷、丰富等多维度的需求。在内容上提出五大倡议:真实的、原创的、重要的、理性的、流畅的,满足用户对高质量内容的期待。
快手鼓励“好”内容的流动,主要体现为历年的优质内容扶持政策。快手平台每年对优质内容的扶持力度都不算小。2024年11月的“信息茧房”专项治理活动之后,快手在报告中表示,将会完善优质内容采集管理机制,依托正能量算法增加对“正向”“有用”“温暖”“信任”等相关内容的挖掘和呈现。同时,平台也将引入“用户喜爱度”指标,作为优质内容的重要考量,并以AI赋能内容理解,将更加多样的内容推荐到目标人群,来丰富用户的内容选择。快手预计将投入1000亿流量和10亿现金进行优质内容的扶持。
抖音也在加强内容多样性的探索,通过补充推荐方式等策略,满足用户的长尾兴趣,过滤重复内容,最终解决内容消费的“密集感”问题。比如在内容多样性的扶持层面,抖音在原有推荐链路中单独增加了“优质子链路”,并且增加“用户收藏复访、作者长期陪伴、社区优质氛围”等多重维度,作为发现优质内容的信号。
在针对创作者的扶持上,抖音对优质作者提供手把手的运营、激励和服务等措施,单独开设了“抖音精选”app、“精选”频道,以此增加优质长尾内容的曝光量,提高用户内容选择的多样性。
遏制“坏”内容传播
除了鼓励“好”内容的流动,阻止“坏”内容的传播同样重要。这是因为,治理信息茧房的根本目的,是治理对用户心智有害的信息和内容,因此加强对负面信息的限制,包括虚假信息和有害信息,就显得尤为重要。
在这一方面,主流互联网内容平台,都有大量的行动和相关举措,显示了治理坏内容的决心。譬如对水军、违法网络谣言、假新闻、恶意营销、低俗扎堆等内容的治理和防范,是平台关注的重点。这一点各大平台都在通过技术手段进行识别和打击,特别是通过人机结合的方式提高打击的力度和准确度。
比如腾讯新闻的事实查证栏目“较真”,就是进行辟谣和有效传递真实信息的平台。现在腾讯新闻和QQ浏览器均在热搜榜单设置辟谣位,发布近期热点辟谣信息,向用户展示及时、权威的辟谣内容。
快手1月24日发布的《2024快手社区治理报告》显示,对于源头层的网络谣言、MCN批量炮制的虚假信息,快手采取了双线并行的策略进行针对性治理。一方面是加大对不实信息和即时性谣言的拦截处置。报告显示,2024年,快手共清理谣言视频51万条,封禁谣言账号3万个,标记辟谣标签4.3万个。而另一条线索是善用官方媒体账号、政务号在辟谣上的公信力。过去一年,有超过1600家媒体号和政务号,在快手发布1.7万多条辟谣内容,总播放量为17.7亿。这意味着,即便一些虚假信息躲过算法的筛查被推送到用户侧,但由于对应的辟谣信息曝光量足够,也不会产生过多的负面影响。
抖音通过加大与权威媒体、机构账号合作,保证其辟谣内容的曝光量,以减少不实内容的传播效率。同时,在全网性质的热点事件中,相比以往加大核实与人工研判的力度。此外,抖音鼓励用户自己参与争议内容的治理。在规划中,抖音可能推出视频标注功能,鼓励有识别能力的用户参与争议内容的打标,并将投票情况一起对外展示,作为用户鉴别视频真实性的指标。
当然,内容的“好”“坏”是一个相对的概念,针对不同的人群,“好”与“坏”的范围也会有所缩小或扩大。现在不同平台都有针对青少年的未成年人模式以及针对老年人的“适老模式”,其实也是鼓励好内容流动、限制坏内容传播、防止用户陷入信息茧房、被坏内容危害身心健康的思路的体现。
(三) 社会互动层面:推进算法可解释
在加强社会互动方面的做法,比如持续提升算法透明度,增强用户对算法推荐服务公正公平、公开透明的获得感,是解决信息茧房问题乃至更广义的算法治理的重要议题之一。
通过算法信息公示、为用户提供更便捷的查询方式、通俗化解释算法机制机理等措施,能够帮助用户对算法推荐的运行机制、排序依据、主要因素、迭代更新等信息有及时的掌握和了解。目前,类似于微信视频号、抖音、快手等主流的短视频APP都会将算法推荐规则进行公开。
例如快手将自身的算法推荐规则公开,以便于用户和其他多方关注者的监督,从而推动推荐机制迭代。在热搜榜单环节,快手公示了热榜规则,包括排序和更新规则,保障公平公正。快手计划将进一步创新与用户的沟通反馈机制,不断迭代产品功能,及时披露平台算法机制的调整与升级。
目前,快手在PC端和App端的显著位置,对《快手社区管理规范》进行了全面公示,并通过站内私信、运营教育等多种方式,帮助用户深入了解社区规范,帮助用户解决因不了解规则而违规的困扰。
此外,为了进一步提升事前预防效果,快手利用@快手管理员、@快手治理公告等官方账号,采用拍摄卡通短视频、直播讲解社区规则、分析典型案例等形式,既确保了规则的透明传达,又避免了传统规则讲解方式的枯燥乏味。
快手也注重加强与外部机构的合作,补充更多元化的治理思路和视角。快手持续与相关高校展开合作,研发解决信息茧房问题的关键技术。2024年,快手与清华大学联合申报的“负责任的内容推荐关键技术研究及应用”,获得钱伟长中文信息处理科学技术奖自然科学类一等奖,这一技术在解决视频曝光偏差等问题上表现良好。

他山之石:国外平台信息茧房的治理路径与启示
如何打破信息茧房,已经成为科技公司算法治理的一大要点。除了国内公司在进行探索以外,谷歌、Meta、微软、TikTok和亚马逊等大型科技公司也都在积极解决信息茧房的问题、优化用户体验,在算法层面、用户层面、内容层面以及社会层面均有不同程度的尝试和做法。
尽管由于所处的社会环境、文化语境、用户习惯均存在不同程度的差异,但是这些国外公司的路径探索,为构筑“信息蜂房”提供了丰富的思路借鉴。
(一) 算法层面:建立多样性指标,动态调整用户画像
在算法层面,结合多样性指标、动态用户画像及社交推荐等做法可以帮助破除破信息茧房。一种有效的策略是将多样性作为推荐系统优化目标之一,将多样性度量纳入目标函数中,使推荐结果既满足用户的个性化需求,又保持一定的多样性。
亚马逊的个性化推荐服务Amazon Personalize提供了多样性、新颖性和偶然性等评估指标,例如通过覆盖率(Coverage)来衡量推荐结果中商品的多样性,多样性(Diversity)指标用来评估推荐内容的多样性,新颖性(Novelty)用于评判推荐内容多大程度上对用户来说是新鲜且未知的,偶然性(Serendipity)则用于评估该推荐结果有多么让用户感到惊喜。
X(原Twitter平台)提供了“关注内容”与“推荐内容”两种时间线模式,在其推荐算法中综合考虑多种因素筛选候选推文,包括推文的可见性(移除被用户屏蔽或静音的用户的推文)、作者多样性(避免连续显示来自同一作者的推文)、内容平衡(确保用户关注的用户即In-Network和未关注的用户即Out-of-Network推文的公平比例)、基于负面反馈的内容减弱机制(Feedback-based Fatigue,旨在降低用户已提供负面反馈推文的推荐分数)、社交证明(Social Proof,确保推荐的未关注用户推文与用户关注的人有联系)、对话上下文(将回复与原推文关联显示)以及推文编辑处理(用最新版本替换过时推文)等机制,从而构建出一个均衡且多样化的提要。
TikTok的推荐系统也有类似的筛选逻辑,例如,TikTok上的“For You”信息流页面通常不会连续显示两个具有相同声音或由同一创作者制作的视频,也不推荐重复的内容、用户之前已经看过的内容或者任何被认为是不良信息的内容。此外,TikTok在其推荐算法中加入了随机内容推荐机制以增加多样性,推动用户探索不同领域的视频内容。
动态调整用户画像是避免形成静态偏好模式的重要步骤。Facebook的算法根据用户对新闻信息流(Feed)中内容的点赞、评论、分享等行为反馈实时更新,能够迅速响应用户行为变化,以调整新闻信息流中显示的内容。平台也会为用户提供主动的偏好设置和推荐内容过滤功能,使得用户在一定程度上参与到推荐系统的调优中。如Netflix会收集用户每次使用后的反馈(例如,用户开始观看哪些作品、用户是否看完了这些作品以及用户对这些作品的评分,例如点赞),并使用这些数据更新算法。
2024年11月9日Meta宣布Instagram正在测试“推荐重置”(Recommendations Reset)功能,对基于用户历史行为的推荐一键清零,让人们可以随时重新开始设置在探索、Reels和Feed中看到的内容推荐,这样可以避免用户画像静态化。
此外,增加社交推荐也是防止形成信息茧房的有效策略,如Facebook用户可在首页动态看到“关系网络内容”(来自用户好友、关注、小组和赞过的公共主页的内容);TikTok的“TheFriends”tab可以刷到互关的好友、关注的账户和建议账户(Suggested accounts)。协同过滤(如Amazon采取基于物品的协同过滤、Twitter部分采取基于模型的协同过滤)也能有效避免形成信息茧房效应。
同时,平台也在不断探索新技术,以提升搜索和推荐的质量。Meta在2024年5月31日声称其发明一种新的模型架构,能够高效从大数据集中学习,进而升级Facebook的短视频(Reels)和新闻信息流(Feed)排名技术,以更有效地提供个性化推荐。
(二) 用户层面:拓展用户界面,提供探索机制
强大的底层算法之上仍需引导用户主动走出信息茧房,平台通过在用户界面提供创新的探索机制,激励用户主动探索未知领域,成为构建信息蜂房的行动者。
例如,YouTube的“探索”功能旨在推送用户尚未接触过的内容类型。
Facebook新增“本地”和“探索”标签,这些标签整合了短视频(Reels)、市场、群组和活动内容。Meta表示,此举旨在“帮助年轻人和所有Facebook用户探索他们的兴趣,并与密友以外的世界建立联系”。
X平台在社群页面有“探索”tab,用户可以在此查看来自不同社群的内容,包括体育、技术、艺术、娱乐等,用户点进特定社群主页可以选择查看“当前趋势”、“最近”和“最多点赞”的帖子和媒体发布的帖子。
瑞士报纸Neue Zürcher Zeitung开发的“the Companion”App中个性化信息“为你”(For you)页面通过机器学习生成算法,给予用户个性化推送,但该算法会确保这一系列新闻中包含一个“惊喜”,既能将阅读习惯和用户偏好考虑在内,同时也不会丢失任何重要内容。
此外,浏览器插件与扩展程序也在进行一些创新实践。为了打破信息茧房并促进用户接触到更广泛的观点,业界曾出现了一些浏览器插件与扩展程序产品。如谷歌浏览器曾在16年推出的“逃离泡沫”(Escape Your Bubble)插件、针对网页信息的扩展程序Balancer、Scoopinion等。有一些应用程序将提醒嵌入设计理念中,如“跨越分歧阅读”(Read Across the Aisle),当用户的阅读习惯偏离任何一方时,应用程序会自动提醒用户,促使阅读走向内容丰富、观点多元等等。
总体而言,在推荐系统中,实现探索(发现新内容)与利用(推荐用户已知喜欢的内容)之间的平衡是一个核心挑战,为此,可以采用强化学习中的多臂老虎机(Multi-Armed Bandit,这是强化学习中的一个经典问题,用来在不确定环境中平衡探索和利用的决策过程:想象有一台多臂老虎机,每个拉杆都有不同的中奖概率,但玩家不知道具体的概率;玩家需要通过多次尝试找到收益最高的拉杆,以在有限的尝试次数内获得最大的累积奖励)策略,推荐用户可能偏好的内容,同时偶尔引入一些随机或多样化的选择,以促进探索。
(三) 内容层面:整合多源信息,引入人工干预
提供多样化的信息来源是构建信息蜂房的关键策略之一。如Google News和Apple News等新闻聚合平台正在努力提供多样化的新闻来源和观点,让用户能够自主选择信息源和推荐类型,以避免只接触到单一观点的信息。值得注意的是,用户还可以通过第三方独立验证网站来确定新闻是否可信、是否存在偏见等。例如,Media Bias Fact Check和Ad Fontes Media Bias Chart。
其次,在AI主导的推荐系统中,引入一定的人为干预如编辑推荐,把控内容的多样性和准确性。例如,谷歌聘请了由16000多人组成的外部“搜索质量评估员”(Search Quality Raters)团队,评估员根据谷歌的标准和准则,对搜索结果和推荐内容进行人工评分,这些评估员来自世界各个地方,代表该地区的真实用户,帮助平台了解用户在不同文化背景、地区和语言下可能的需求,从而调整推荐系统以提高内容的多样性和减少偏见。
Twitter(现X平台)的“趋势”功能通过人工和算法相结合的方式来确定哪些话题应该被推向更广泛的用户群体,避免信息茧房。通过人工监控趋势,Twitter还会通过加入代表性的推文、增加标题或描述或者设计一个首页来解释为什么这个话题会成为趋势。
亚马逊也通过人工干预调整推荐内容。比如,它引入了人工选品团队来挑选和推荐商品,确保推荐的多样性,避免因算法偏向某些品类或品牌而限制了用户的选择。
(四) 社会层面:公开推荐算法逻辑,确保用户知情
在算法治理方面,可解释是构建用户信任和确保算法公平性的关键。算法可解释不仅有助于用户理解他们所接收内容的来源,还能够揭示算法决策过程中的潜在偏见和不公平性,从而促进算法的公平性和可解释性。
1、发布可解释报告
大多数科技公司,包括谷歌、Meta和TikTok,都发布了算法原理报告或类似文件,解释其内容审核和推荐算法,这些报告通常提供有关算法如何运作及其对用户的影响的见解。如谷歌2024年3月5日发布最新的《搜索质量评估指南》(Search Quality Evaluator Guidelines),披露其搜索结果排名工作机制,并且谷歌在2023年成立了广告透明度中心(Ads Transparency Center),帮助用户了解推荐的依据和广告的定向逻辑,以提高广告可解释性。
TikTok在其官网公开了推荐系统运行机制。Meta在其透明度中心公布了30种不同的AI系统卡片(AI System cards),向用户具体解释AI如何影响他们在平台上看到的内容,包括Facebook推荐系统、Instagram推荐系统、Meta Platforms Technologies产品推荐系统,以便用户更好地理解推荐机制。
2、赋予用户更多知情权,透明化推荐机制
各大平台通过解释推荐依据的功能,增强用户对推荐逻辑的理解和知情权。
谷歌(YouTube和Google Discover)、Facebook和TikTok推出了“为什么是这个广告?”或“为什么是这个视频?”等功能,让用户更清楚地了解为什么平台算法向他们展示特定内容。
TikTok允许用户查看在“For You”页面中推荐某个特定视频内容的原因,用户可以通过点击“为什么是这个视频”按钮来了解推荐的依据,可能是因为有用户自己的点赞、评论,或是用户关注了类似的内容,又或者是与用户在同一区域的其他用户发布,这个内容在用户所在地区是最新、最受欢迎的,等等。这种做法旨在为用户提供更多的知情权。此外,亚马逊通过“基于你的浏览历史”功能解释推荐逻辑,并公开搜索排序逻辑,进一步增强用户对推荐系统的理解。
3、开源代码和相关技术信息,引入第三方监督与改进
各大平台也通过开源代码和开放技术文档,推动推荐算法的透明化,使开发者和独立研究人员参与监督和改进。这种开源的做法不仅有助于提升外部对平台算法的理解,还能促进第三方审查,确保算法决策的公正性和多样性。
2023年3月31日,Twitter将其在用户时间线中推荐推文的算法开源,发布在GitHub上,用户和开发者可以直接查看和分析这些代码,以更好地理解推荐机制。马斯克提到,希望“独立的第三方能够以合理的准确性确定Twitter可能向用户展示的内容”。
亚马逊也在其官方GitHub上发布“Amazon Personalize”项目的代码和相关评估范例,允许开发者在平台上构建和调整个性化推荐系统。这个开源项目提供了关于如何进行个性化效果评估的完整示例,旨在帮助开发者理解Amazon如何使用推荐算法来为用户提供定制内容。
有些公司尽管并没有完全开源其核心推荐算法,也通过开源工具和框架帮助第三方理解和构建类似的推荐系统。如Google的开源机器学习框架TensorFlow,Meta的开源项目“PyTorch”,这些深度学习框架被广泛使用于构建推荐系统。除此之外,YouTube、Spotify提供了一些数据集和API接口,允许研究人员和第三方开发者在不违反规定的前提下,研究和分析其推荐系统。
主要科技公司还在博客文章、官方网站上披露其技术细节,如Meta的Engineering at Meta,Twitter也时常在官方博客发布关于其算法、人工智能应用以及内容管理方面的博客文章。
值得一提的是,2006年Netflix发起了用户评分预测算法奖(Netflix Prize),目的是通过开放Netflix的电影评分数据,鼓励外部开发者和研究人员改进推荐算法。竞赛的任务是开发一个能更准确预测用户电影评分的算法,特别是要超越Netflix现有的推荐系统(基准算法Cinematch),达到一定的性能标准。这种外部审查模式提升了算法的多样性,也给第三方提供了直接参与和监督的机会。

结语:建设一种更好信息生态的可能
“信息茧房”这个概念是凯斯·桑斯坦在2006年提出的,在当时,互联网还处在博客时代,算法尚未成熟和普及,人们的信息消费尚被传统媒体的余晖所笼罩,精神生活也未与互联网建立起像当下如此紧密的联系。
今时今日把这个概念挪用到对算法的批评,在某种程度上,其实剥离了美国的社会语境和时代语境,还有政治语境和技术语境。
和许多概念所面临的局限性类似,信息茧房并不能完全准确概括今天所发生的一切。同时,作为一个负面意涵的概念,“信息茧房”只能部分地指出算法所带来的问题,却难以有建设性地引领算法向善、AI向善的发展图景。
我们在研究过程中发现,对于“信息茧房”,舆论界和学术界的观点与看法有所差异,甚至不可谓不悬殊。两个领域的声音似乎没有彼此互通,反而陷入自说自话的境地。但我们又能充分理解,舆论界和学术界迥异的观点,其实代表了双方各自的出发点,学术界试图以科学实证的方式论证算法的负面效应是否存在、影响几何,而舆论界却是在技术恐慌的驱动下,关心算法可能会带来的问题。但双方的观点最终可以汇为一点共识,即如何避免信息技术的负面影响,从而建设一种更好的信息生态。
说到底,信息茧房也好,过滤泡也好,回音室也好,这些概念虽然形式不同、说法各异,但都在提醒我们这样一种事实:既然算法(或者说更广义的人工智能)会成为人类的一种既定命运或存在方式,那我们就一定要关注它的负面效应并且予以改善,哪怕这种负面效应的存在还未经证实。
如凯文·凯利所说,当我们试图改变一样不好的东西时,最好的方式就是以一个更好的概念取代它。这是本报告的出发点。我们试图超越信息茧房,提出“信息蜂房”概念,尝试构建一种更好的信息生态的可能。
信息蜂房描述的是一种多元化、晴朗化、协作化的信息生态,它也是一个更有建设性的概念,更强调用户参与和算法协力。可以说,构筑信息蜂房,对于打破信息茧房至关重要。我们认为,信息蜂房应该成为所有的社交媒体平台、内容资讯平台乃至整个互联网世界所追求的一种生态样貌。用户是构筑信息蜂房的主体,而算法和平台也要在构筑过程中扮演重要的协力角色。
在本报告中,我们总结了互联网平台在打破信息茧房、构建信息蜂房方面的一系列做法,但这些做法是静态的,面对算法应用深化中可能出现的新问题,需要我们以“信息蜂房”作为理念引领,不断探索行之有效的实现路径,推动信息自由流动、多元开放且真实客观的良好信息生态的建设,并且真正推动算法向善、AI向善。
所有信息技术在出现之时总会受到挑战。回顾媒介技术发展史,从口语到文字,再到电子媒介时代的广播、电视、计算机,几乎每一种新技术的出现都会引发人们的恐慌与质疑。在《斐德罗篇》中,苏格拉底斥责文字损害人类记忆,呼唤重回口语时代;广播、电视出现后,评论家又抨击电子媒介会损害人类形成于印刷时代的、缜密理性的思维模式;而当计算机面世之后,它更被打造成洪水猛兽一样的可怕形象,其中最有代表性的声音,当属尼古拉斯·卡尔在《浅薄》一书中对网络导致人类思维退化的批判。
与之同理,当算法技术日益成熟并牵涉到内容分发,人们又开始害怕自我的思考能力被限制、独立心智被支配、大众思想被侵害,甚至影响人类文明的进程。在某种意义上,这是与过往对新技术的批判一脉相承的,它源于对新事物的不确定性以及由此引发的恐惧心理。无论如何,“信息茧房”是一种赫胥黎式的警言,它提醒我们应避免技术对人类的异化。
但“信息茧房”的“茧”,毕竟是“作茧自缚”的“茧”。信息消费,最后还是掌握在个体手中,由个体去完成。那么,到底是信息让人陷入了茧房,还是人性塑造了信息的茧房?这个问题很难说清。信息茧房的复杂性,就源于它跟人性紧密相关:人类天生喜欢接近自己熟悉的人和事物,喜欢与自己认知一致的观点,本能地排斥反认知的观点。这源于人性最古老的驱动力。我们之所以指责技术,是因为技术从来不会还嘴。但问题在于,责备技术并不能解决问题。过分地夸大新技术的负面效应,只会阻碍技术进步。
必须承认,算法已经改变了我们的现实世界与观念世界。现在我们能够接触到远超于前算法时代的丰富信息。你想购买一个东西,能够随时搜索到几百个购物参考。如果你的时间精力允许,可以打开任意一个资讯类APP,7*24小时不间断高强度地刷新,随时都会有新鲜的信息涌入。
与此同时,因为算法的存在,已经很难形成大众层面的“共识”。在现在的媒体环境下,很难出现一个大众都耳熟能详的类似于周杰伦或者张学友的超级偶像,甚至很难出现几年前类似于《小苹果》或者《江南style》这样的流行神曲。无论是从个体、群体还是国家的角度,“圈地自萌”都正在成为常态。信息茧房其实只是人类社会“茧房化”的一个小小隐喻。但这是人类既定的命运,也是我们必须要接受的现实。
“信息茧房”所描述的症结,其实恰恰是算法还不够成熟的体现。成熟的算法能够为人们提供各种类型的有益信息,在提高生产、生活效率的同时,又能促进人们视野开阔、思想进步,这才是技术向善的体现,也是我们为什么要提出“信息蜂房”的核心出发点。
从个人出发,我们不妨问问自己,作为新时代的一个个信息消费者,能不能通过自己努力与认知提升,与人性偏见做一点小小的斗争?能不能在遇到一个耸人听闻的消息时,进行多源核查、辨别真假?成为信息蜂房里的一个小小的蜜蜂,而不是信息茧房中作茧自缚的那只蚕宝宝。
在目之所及的未来,算法还要在我们的生活中扮演愈发重要的角色。构建“信息蜂房”,既关乎我们当下的现实,也关乎着人类的遥远未来。即便是提出“信息茧房”概念的桑斯坦也在《信息乌托邦》中指出:“新的传播技术正在使事情变得更好而不是更糟”。随着技术的进步和人类认知的不断深化,我们有理由相信,算法偏向的问题将会得到妥善的解决。
本文系转载,前往查看
如有侵权,请联系 cloudcommunity@tencent.com 删除。
本文系转载,前往查看
如有侵权,请联系 cloudcommunity@tencent.com 删除。