首页
学习
活动
专区
圈层
工具
发布
社区首页 >专栏 >连接组学 | 人脑胶质母细胞瘤的全脑神经元回路连接组

连接组学 | 人脑胶质母细胞瘤的全脑神经元回路连接组

作者头像
生信菜鸟团
发布2025-06-20 08:53:38
发布2025-06-20 08:53:38
8590
举报
文章被收录于专栏:生信菜鸟团生信菜鸟团

BioJournal Link

【优质期刊】文献【泛读,精读】笔记。关注癌症,生信,多组学,数据库,科研工具,精准医学,临床研究,生物技术,计算机技能,大语言模型的应用。

326篇原创内容

公众号

图片
图片

Basic Information

  • 英文标题:Brain-wide neuronal circuit connectome of human glioblastoma
  • 中文标题:人脑胶质母细胞瘤的全脑神经元回路连接组
  • 发表日期:16 January 2025
  • 文章类型:Article
  • 所属期刊:Nature
  • 文章作者:Yusha Sun | Hongjun Song
  • 文章链接:https://www.nature.com/articles/s41586-025-08634-7

Abstract

Para_01
  1. 胶质母细胞瘤(GBM)会浸润大脑,并可被神经元突触支配,这会驱动肿瘤进展。
  2. 迄今为止在GBM细胞上发现的突触输入主要是短距离的且为谷氨酸能的。
  3. GBM在全脑神经回路中的整合程度仍不清楚。
  4. 在此,我们应用了狂犬病毒介导和单纯疱疹病毒介导的单突触追踪方法,以系统研究移植到成年小鼠中的人类GBM类器官的电路整合情况。
  5. 我们发现来自多个患者的GBM细胞能够迅速整合到大脑不同区域的局部和长程神经回路中。
  6. 除了谷氨酸能输入外,我们还发现了各种神经调节输入,包括基底前脑胆碱能神经元与GBM细胞之间的突触。
  7. 急性乙酰胆碱刺激通过代谢型CHRM3受体诱导GBM细胞钙振荡的长期升高以及转录重编程,使其进入更具迁移性的状态。
  8. CHRM3激活促进GBM细胞的迁移性,而其下调则抑制GBM细胞的迁移性并延长小鼠的生存期。
  9. 这些结果揭示了人类GBM细胞快速且强大地整合到不同神经递质系统的解剖学多样的神经网络中的显著能力。
  10. 我们的研究结果进一步支持了一个模型,即上游神经元的快速连接和短暂激活可能导致肿瘤适应性的长期增加。

Main

Para_01
  1. GBM是一种致命的成人原发性脑癌,其特征是异质性、复杂的肿瘤微环境和侵袭性。
  2. 越来越多的证据表明,胶质瘤的神经元回路整合驱动肿瘤进展和侵袭,并导致患者生存期缩短。
  3. 鉴于许多GBM细胞高度浸润,这些迁移细胞的突触连接不可避免是短暂的。
  4. 短暂突触如何以及是否对GBM产生长期影响尚不清楚。
  5. 此外,迄今为止鉴定出的胶质瘤细胞的突触输入主要局限于局部谷氨酸能投射,神经元-胶质瘤相互作用的环路结构和神经元亚型多样性仍有待阐明。
  6. 使用改良狂犬病毒进行逆行单突触追踪是一种经典的方法,用于系统地绘制特定目标或起始细胞的突触输入。
  7. 在这里,我们对移植的人源GBM类器官(GBOs)进行了逆行狂犬病毒单突触追踪,将其植入成年小鼠大脑,以表征GBM细胞在体内的神经支配图谱,并进一步研究神经调节输入对GBM细胞的功能影响。

Neurotransmitter receptor expression

Para_01
  1. 为了探索GBM对不同神经递质的潜在反应能力,我们首先进行了深度单细胞RNA测序(scRNA-seq)。
  2. 为了考虑肿瘤内和肿瘤间的显著异质性,我们检查了从三位患者中切除的遗传上不同的、异柠檬酸脱氢酶野生型(IDH-WT)原发或复发的GBM肿瘤的GBOs(图1a,扩展数据图1a–c和补充表1和2)。
  3. GBOs被培养了一段时间以稀释肿瘤微环境中的非恶性细胞。
  4. 拷贝数异常分析确认这些GBOs中的所有细胞都是恶性细胞(扩展数据图1d–f),几乎全部为NESTIN+SOX2+(扩展数据图1g,h和补充图1)。
  5. 人类GBM细胞表达多种神经递质受体,包括离子型和代谢型谷氨酸能、GABA能和胆碱能受体,以及血清素能、肾上腺素能和多巴胺能受体(图1a)。
  6. 它们的表达水平与我们在平行研究中分析的人类诱导多能干细胞(iPS)细胞衍生的切片新皮层类器官(SNOs)中的神经干细胞(NSCs)相当(图1a和扩展数据图1i)。
  7. 我们对已发表的成人原发性IDH-WT GBM的scRNA-seq数据集的分析显示了类似的结果(图1a和扩展数据图1j)。
  8. GBM细胞大量表达突触后支架基因,如HOMER1和DLG4(图1a)。
  9. 在所有数据集中,以及在SNOs中的NSCs中,IDH-WT GBM细胞在不同细胞状态下的神经递质受体表达水平和突触后密度基因的富集分数大致相似,与肿瘤核心相比,非间质状态和外周浸润性GBM细胞有轻微富集(扩展数据图1k–n)。
  10. 这些结果揭示了GBM细胞接收并响应多种神经递质输入的能力。

Fig. 1: Rapid neuronal circuit integration of transplanted human GBM cells in the adult mouse brain.

图片
图片

- 图片说明

◉ a,成人GBM(蓝色:UP-10072、UP-9121和UP-9096,n = 3个患者来源的GBO;橙色:Neftel等,n = 20例患者,以及Wang等,n = 6例患者)和NSCs在100天大的SNO中的神经递质受体和突触后密度基因的表达情况。数据以对数归一化的计数形式绘制,点的大小表示检测到该基因的细胞比例。mGluR,代谢型GluR。◉ b,狂犬病毒预先感染的GBO移植到成年免疫缺陷小鼠中的示意图。该示意图使用BioRender创建(https://biorender.com)。◉ c,UP-10072在RSP(右侧)中于3 dpt、5 dpt和10 dpt时局部(RSP)和长距离(侧后丘脑(THAL-LP))区域的共聚焦图像。比例尺,200 μm。10 dpt时从前向(A)到后向(P)的代表性连续切片(左侧)。比例尺,500 μm。更多样本图像见扩展数据图2e。◉ d,3 dpt、5 dpt和10 dpt时标记神经元数量的定量分析。每个点代表一只小鼠的数据,颜色表示来自不同患者的GBO。数值表示均值±标准误(n = 3例患者)。◉ e,将UP-10072移植到RSP中10 dpt时进行的单突触追踪实验的代表性透明全脑图像。图像显示为三个不同小鼠的顶向下最大强度投影。比例尺,1 mm。参见补充视频1。

Rapid neuronal circuit integration

Para_01
  1. 为了将神经元突触投射映射到GBOs,我们利用了一种基于狂犬病毒的逆行单突触限制追踪方法。
  2. GBOs中的增殖肿瘤细胞被逆转录病毒转导以表达DsRed报告基因、EnvA受体TVA和狂犬病毒糖蛋白(命名为RTG;扩展数据图2a)。
  3. 由表达GFP报告基因的缺失G蛋白的EnvA假型狂犬病毒(ΔG狂犬病毒)感染的起始GBO细胞(扩展数据图2b),通过DsRed和GFP共表达被标记,可以逆行传播狂犬病毒到其前突触伙伴神经元,这些神经元仅表现出GFP表达。
  4. 由于这些第一级前突触神经元不表达G蛋白,ΔG狂犬病毒无法进一步传播,从而导致该方法的单突触特性。
  5. 被RTG逆转录病毒转导的GBOs(未经细胞分选的转导效率约为20%),但未表达RTG的对照GBOs,被ΔG狂犬病毒感染(扩展数据图2c)。
  6. 在体外培养5天后,约25%的DsRed+细胞在GBOs中被狂犬病毒感染(扩展数据图2d)。
Para_02
  1. 为了测试GBOs中狂犬病毒的传播,我们先用ΔG狂犬病毒感染GBOs,然后与100日龄的SNOs融合,生成GBO–SNO组装体(补充图2a)。
  2. DsRed+ GBO细胞迅速且广泛地浸润到SNOs中,在10天时存在许多NeuN+GFP+DsRed−神经元,表明从GBO起始细胞到人类神经元的逆行狂犬病毒传播。
Para_03
  1. 为了定义GBO在体内的整合,我们预先用ΔG狂犬病毒感染了从三位患者的原发或复发性胶质母细胞瘤中分离出的GBO,并将其立体定向移植到成年免疫缺陷小鼠的后扣带皮层(RSP)中(图1b)。
  2. 我们观察到在移植后3天(dpt)开始,局部(对侧皮层和海马(HIP))和长距离(对侧丘脑、对侧皮层和基底前脑)投射神经元中出现GFP表达,到10 dpt时标记的神经元数量达到约103–104个(图1c–e和扩展数据图2e)。
  3. 在10 dpt时对整个清除大脑进行光片显微镜检查显示,标记的神经元在大脑中广泛分布(图1e和补充视频1)。
  4. 由于狂犬病毒至少需要2天时间进行复制、沿突触逆行传播并充分标记细胞20,因此在3 dpt就能检测到GFP+神经元表明GBM细胞在体内快速整合到神经回路中。
  5. 为了确认GBO在全人类系统中快速整合回路的潜力,我们探索了一种使用单纯疱疹病毒(HSV)21和原代人组织的体外顺行多突触追踪方法(扩展数据图2f,g)。
  6. 我们将新鲜切除的人类HIP组织用多突触HSV处理以感染人类神经元3天,洗去残留病毒后,再与GBO融合(扩展数据图2h,i和补充表1)。
  7. 我们确认了用HSV感染的HIP切片条件培养基处理的GBO没有被感染(扩展数据图2j)。
  8. 值得注意的是,在共培养3天后,我们观察到了GFP+ HSV感染的GBO细胞(扩展数据图2k)。
  9. 这些结果共同表明,GBM细胞在体内和体外都能快速形成突触。
Para_04
  1. 我们还进行了对照实验,以确保我们方法的准确性。
  2. 我们设计了一个不含编码G蛋白基因的控制辅助逆转录病毒构建体(RTΔG),这样由RTΔG逆转录病毒转导的起始细胞可以通过TVA受体被狂犬病毒感染,但不能将狂犬病毒传递给上游神经元(扩展数据图3a)。
  3. 在移植后,我们检测到DsRed+GFP+的起始GBM细胞,但没有GFP+的小鼠神经元(扩展数据图3b)。
  4. 为了排除由于狂犬病毒从预先感染的GBM细胞泄漏而导致的潜在非特异性标记,我们在移植前从起始GBOs中提取了具有感染能力的狂犬病毒,并将其注射到大脑中。
  5. 我们在同一时间窗口内仅发现极少数的GFP+神经元(159 ± 124个细胞,n = 4只小鼠;扩展数据图3c)。
  6. 对小胶质细胞标志物IBA1、少突胶质细胞标志物OLIG2、少突胶质细胞前体细胞标志物NG2、星形胶质细胞标志物S100B和神经元标志物NeuN的免疫染色显示,无论是靠近还是远离RSP移植部位,均几乎未见非神经元标志物与GFP共标记,这与狂犬病毒的神经元亲嗜性一致。
Para_05
  1. 这种狂犬病毒跨单突触追踪方法揭示了人GBM细胞在体内的快速且强大的神经元连接。

Brain-wide anatomical projection atlas

Para_01
  1. 接下来,我们系统地表征了在将预先感染的GBO移植到四个皮层和皮层下区域后,狂犬病毒标记神经元在全脑的分布情况:初级躯体感觉皮层(S1)、初级运动皮层(M1)、RSP和HIP,这些区域对应于患者中胶质母细胞瘤常见的解剖区域22(图2a–d)。
  2. 在移植后10天(dpt),我们观察到所有三位患者的GBO中广泛分布的GFP+细胞(图2a–e,扩展数据图4和5a,补充图3和补充视频1),部分原因是启动GBM细胞的快速浸润(图2f)。
  3. 不同患者的GBO移植显示,每个移植部位的GFP+细胞分布大致相似,这表明尽管存在GBM异质性,但神经元-GBM的支配模式是保守的(图2e)。
  4. 定量分析显示,皮层区域的GBM细胞接收来自同源皮层的输入比例最高,并且其次来自丘脑(图2g)。
  5. S1和M1中GBM细胞的皮层输入主要由同侧和对侧的感觉皮层和运动皮层神经元组成(图2a,b,e)。
  6. 对侧神经元占总GFP+皮层神经元的近20%(图2h),其中L2/3对侧神经元是主要的输入亚群,与L5或L6相比(扩展数据图5b),突显长距离皮层网络是神经元-GBM回路的重要组成部分12。
  7. 丘脑投射到GBM细胞上,例如在S1移植后来自腹后内侧和后复杂丘脑的投射,以及在M1或RSP移植后来自腹内侧丘脑的投射(图2a–c,e),几乎完全同侧,与已知的丘脑皮层连接一致23。
  8. 对于皮层下HIP移植,最丰富的输入来自HIP(齿状回、CA1和CA3)以及海马旁(海马伞和内侧颞叶皮层)区域(图2d,e,g)。
  9. 我们还发现所有移植部位的多种皮层下区域中存在GFP+神经元,包括下丘脑、杏仁核和中脑,而在RSP和HIP移植时,基底前脑的纵行带核(NDB)和内侧隔核也发现了GFP+神经元(图2c–e,扩展数据图5c–e和补充视频1)。
  10. ,

Fig. 2: GBM cell input connectome with diverse anatomical projections.

图片
图片

- 图片说明

◉ a,对应S1移植的前部(ANT)、中部(MED)和后部(POST)区域的代表性冠状切片(左图)。每个半球在10 dpt时,GFP+神经元的归一化比例以颜色表示,汇总了每组n = 3只小鼠的数据。还展示了左侧标注位置的样本共聚焦图像(右图)。比例尺,200 μm。◉ b,与面板a相同,但为M1移植。◉ c,与面板a相同,但为RSP移植。◉ d,与面板a相同,但为HIP区域移植。◉ e,GBM细胞的输入投射热图,按GFP+神经元数量着色,按移植位置分组,并按半球排列。每一行代表10 dpt时的一项单独实验(n = 20只小鼠,来自n = 3名患者的GBOs)。在此及后续图表中,GBO移植位置和患者ID按指示进行颜色编码。◉ f,与面板e相同,但为起始GBM细胞分布的热图,按GBO细胞数量着色,并按皮层和皮层下区域排列。◉ g,10 dpt时,皮层下(n = 5只小鼠用于HIP)和皮层(n = 15只小鼠用于S1、M1和RSP)移植实验中,不同脑区输入神经元的比例,按来自不同患者的GBOs着色。每个点代表一只小鼠的数据。◉ h,面板g实验中,输入皮层神经元来自任一半球的比例。◉ i,面板g中皮层和皮层下移植实验的输入神经元与起始GBM细胞的比例量化结果。◉ 所有脑区的缩写见补充表6。在所有箱线图中,中心线表示中位数;箱体边缘显示第25和第75百分位数;须线延伸至最大值和最小值。来源数据

Para_02
  1. 为了评估GBM细胞的连通性程度,我们量化了输入神经元与起始GBM细胞的比例,分别为皮层移植部位的18:1和HIP移植部位的2.3:1(图2i)。
  2. 作为比较,我们从人iPS细胞中获得了SOX2+神经前体细胞(NPCs),并用RTG逆转录病毒进行了转导(扩展数据图5f)。
  3. 在将ΔG狂犬病病毒预先感染的NPCs移植到RSP后,我们发现NPCs的输入神经元与起始细胞比例明显较低(0.74:1对比16.6:1),且标记的总神经元数量也较少(2,300对比6,000),这与在同一区域移植的GBM细胞在10 dpt时的结果相比(扩展数据图5g,h)。
  4. 此外,NPCs的突触前输入在解剖学多样性方面相对有限,起始细胞的迁移程度也远低于GBM细胞(扩展数据图5i,j)。
  5. 综上所述,这些结果表明GBM细胞的神经元连通性远高于非恶性NPCs。
Para_03
  1. 我们还检查了GBM细胞在长期移植后的电路整合情况。
  2. 我们在移植表达RTG的GBM细胞一个月后,将ΔG狂犬病毒注射到RSP中(扩展数据图6a,b)。
  3. 在注射狂犬病毒后的第10天,起始DsRed+GFP+ GBM细胞分布在胼胝体、RSP和CA1 HIP等区域(估计约15,600 ± 7,500个起始细胞,其中约64 ± 5%的DsRed+ GBM细胞在注射部位附近被狂犬病毒感染;n = 3只小鼠),而神经元输入包括同侧和对侧皮层、同侧丘脑和基底前脑(扩展数据图6b–f),其连接模式与预先标记的GBOs相似但更为广泛(图2e)。
  4. 我们也没有发现非神经元细胞标记的证据(扩展数据图6d)。
  5. 为了排除细胞死亡可能导致G蛋白表达的狂犬病毒直接感染神经元的可能性,我们对裂解的caspase 3(cCas3)进行了染色,未在DsRed+GFP+ GBM细胞中观察到显著的凋亡(扩展数据图6d)。
Para_04
  1. 通过这种系统性的全脑连接组分析,揭示了来自多个患者的GBM细胞在解剖学上多样化的神经回路中高度广泛且保守的整合,尽管它们存在肿瘤间异质性。

Inputs of diverse neurotransmitters

Para_01
  1. 接下来,我们表征了在10 dpt时不同解剖区域的狂犬病毒标记神经元的分子身份。
  2. 同时进行GFP免疫染色和vGLUT1/2及GAD1的原位杂交,揭示了皮层、皮层下和HIP区域中来自谷氨酸能和GABA能神经元的输入(图3a–c)。
  3. 我们进一步发现皮层中有GFP+SATB2+浅层神经元和GFP+CTIP2+深层神经元(扩展数据图7a),而GFP+ GABA能中间神经元包括表达副肌球蛋白和生长抑素的亚型(扩展数据图7b)。
  4. 谷氨酸能(vGLUT1/2+GAD1−)输入最为丰富,而GABA能(vGLUT1/2−GAD1+)和其他(vGLUT1/2−GAD1−)亚型表现出区域特异性差异(图3d)。
  5. 为了验证在全人类模型中谷氨酸能连接优于GABA能连接的偏好性,我们将预先感染的GBO起始细胞与iPS细胞来源的谷氨酸能和GABA能神经元以1:1的比例共培养,并观察到输入神经元与起始细胞的比例为25:1(扩展数据图7c–e)。
  6. 狂犬病毒被认为并不固有地选择特定神经元亚型24,但我们发现在GFP+神经元中,98%是谷氨酸能神经元,1.9%是NKX2.1+ GABA能神经元,尽管培养中这两种类型的比率为1:1(扩展数据图7d,e)。
  7. 值得注意的是,单细胞RNA测序显示GBM细胞中GABA能受体的表达水平低于谷氨酸能受体(图1a)。
  8. ,

Fig. 3: Integration of GBM cells into neuronal circuits with diverse neurotransmitter systems.

图片
图片

- 图片说明

◉ a–c,GAD1(红色)和vGLUT1/vGLUT2(白色)的RNA原位杂交共聚焦图像,以及对同侧CTX中狂犬病毒标记神经元的GFP免疫染色(a),腹侧THAL(插图1;b),STR(插图2;b)和HIP/SUB(c)。黄色箭头表示GABA能神经元胞体,蓝色箭头表示谷氨酸能神经元胞体。◉ d,跨脑区GFP+狂犬病毒标记神经元中vGLUT1/2+GAD1−(谷氨酸能)、vGLUT1/2−GAD1+(GABA能)或vGLUT1/2−GAD1−(其他)的百分比量化分析。CC,对侧CTX;IC,同侧CTX。点按移植部位着色,如图所示。数据来自n = 28个切片,来自n = 4只小鼠(来自UP-10072移植),每个点代表一个切片。◉ e,f,中隔核(MS;e)和NDB(f)中VAChT+ChAT+GFP+胆碱能神经元的代表性免疫染色。箭头表示示例胆碱能神经元。◉ g,MS或NDB中GFP+VAChT+或GFP+ChAT+神经元的百分比量化分析。MS的数据来自n = 7只小鼠(n = 4 RSP和n = 3 HIP移植),NDB的数据来自n = 8只小鼠(n = 2 HIP,n = 4 RSP和n = 2 M1/S1/HIP移植),每个点代表一只小鼠,颜色代表不同患者的GBOs。◉ h,MB中TPH2+血清素能(插图1)或TH+多巴胺能(插图2和3)GFP+神经元的共聚焦图像。箭头表示感兴趣的神经元。结果代表三次实验。比例尺,200 μm(低倍率)和20 μm(高倍率)。补充表6中列出了其他相关脑区的缩写。在d和g的箱形图中,中心线表示中位数;边缘表示第25和第75百分位数;须线延伸到最小值和最大值。◉ 来源数据

Para_02
  1. 我们还观察到在RSP或HIP中移植GBOs时,内侧隔核/NDB基底前脑区域的投射(图2e和补充视频1)。
  2. 在内侧隔核(图3e)和NDB(图3f和扩展数据图7g,h)中进行ChAT和/或VAChT的免疫染色显示,这些区域中约40%的GFP+神经元是胆碱能的(图3g)。
  3. 这些GFP+胆碱能神经元中的一部分也表达GAD1,表明这些神经元可能同时释放乙酰胆碱(ACh)和GABA(扩展数据图7g,h)。
  4. 我们还发现来自脑干被盖前核的胆碱能输入到GBM细胞(扩展数据图7i)。
  5. 几种类型的中脑调节性神经元投射到GBM细胞,包括中缝核中的TPH2+血清素能神经元和腹侧被盖区中的酪氨酸羟化酶表达(TH+)多巴胺能神经元(图3h和扩展数据图7j)。
Para_03
  1. 我们的系统分析揭示了多种神经调节系统的长距离投射作用于GBM细胞,除了局部和长距离的谷氨酸能和GABA能输入。
  2. 由于GBM中神经递质受体的表达(图1a),我们的结果表明不同神经递质系统与成年大脑中的GBM细胞之间存在广泛的相互作用。

Metabotropic cholinergic-to-GBM inputs

Para_01
  1. 我们随后集中研究了基底前脑胆碱能输入对GBM细胞的详细分析。
  2. 我们首先检查了患者中胆碱能支配的潜力,并在原发性IDH-WT GBM和IDH突变肿瘤组织中观察到靠近EGFR+肿瘤细胞的密集VAChT+或ChAT+斑点(扩展数据图8a–c和补充表1)。
Para_02
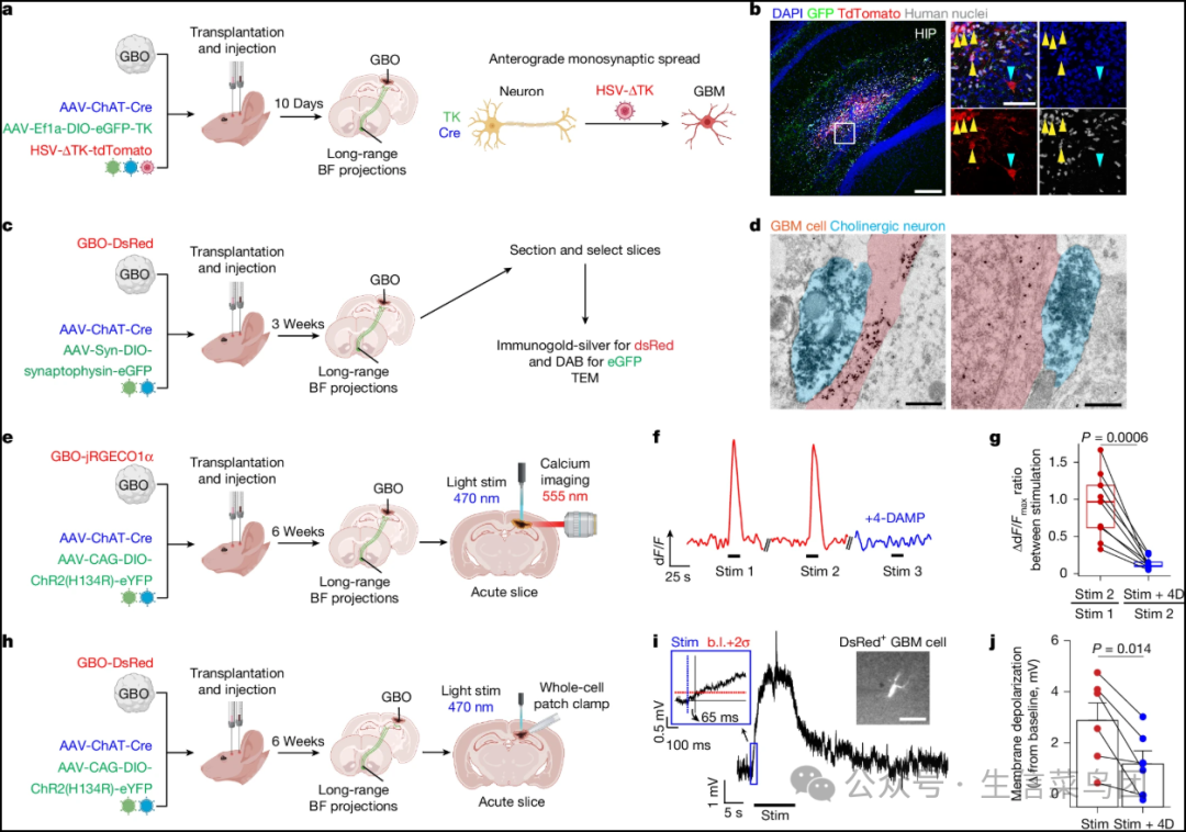
  1. 为了在体内确认胆碱能神经元与GBM细胞之间的连接,我们采用了一种独立的跨突触病毒追踪方法,利用Cre依赖性和胸苷激酶(TK)缺陷型HSV(H129-LSL-ΔTK-tdTomato)在同时表达Cre和TK的起始细胞中进行顺行单突触追踪(图4a)。
  2. 将AAV-ChAT-Cre和AAV-DIO-TK-GFP共注射到基底前脑中,导致在远处区域如RSP中的VAChT+ChAT+胆碱能轴突末梢表达GFP(扩展数据图8d)。
  3. 我们接下来将H129-LSL-ΔTK-tdTomato、AAV-ChAT-Cre和AAV-DIO-TK-GFP的混合物注射到基底前脑,并同时将GBO细胞移植到HIP或RSP(图4a)。
  4. 在6 dpt时,我们发现HSV感染了GFP+起始神经元,并在基底前脑中观察到GFP和tdTomato的共表达(扩展数据图8e)。
  5. 在10 dpt时,我们发现HSV感染了GBM细胞,并在HIP或RSP中观察到tdTomato和人特异性STEM121或人核抗原的共表达(图4b和扩展数据图8f–h)。
  6. 我们在肿瘤核心和浸润边缘都检测到了HSV感染的突触后GBM细胞(扩展数据图8g,h)。
  7. 高分辨率共聚焦显微镜显示,在RSP中VAChT+胆碱能突触前小体紧邻HSV感染的tdTomato+ GBM细胞(扩展数据图8i)。
  8. 我们还对移植到HIP中的DsRed+ GBM细胞进行了免疫电镜分析(图4c)。
  9. 我们将AAV-ChAT-Cre和AAV-Syn-DIO-synaptophysin-eGFP的混合物注射到NDB区域,以在胆碱能神经元中用eGFP标记突触囊泡(图4c)。
  10. 3周后,通过结合DsRed(肿瘤)的银免疫金标记和针对eGFP的DAB沉淀,识别出GBM细胞上的突触。
  11. 我们观察到胆碱能轴突末梢在轴膜上紧邻GBM细胞,并显示出形态学上的胆碱能神经元到胶质瘤突触(图4d)。

Fig. 4: Functional cholinergic inputs onto GBM cells mediated by metabotropic receptors.

图片
图片

- 图片说明

◉ a,HSV介导的前向单突触追踪范式的示意图。BF,基底前脑。◉ b,10天后HIP中TdTomato+HuNu+(人类核)GBM细胞(黄色箭头)的共聚焦图像样本(来自n = 3只小鼠)。蓝色箭头指示被追踪的小鼠HIP神经元。比例尺,低倍镜下200 μm,高倍镜下20 μm。◉ c,移植GBM细胞超微结构特征的示意图。TEM,透射电子显微镜。◉ d,突触前胆碱能轴突末梢(伪彩色为蓝色)与GBM细胞(伪彩色为红色)直接接触的代表性免疫电镜图像。来自12个超薄脑切片的5个突触的代表性图像。比例尺,500 nm。◉ e,急性切片中GBM细胞钙离子成像范式的示意图。◉ f,GBM细胞在三次光刺激(stim)下的强度轨迹示例(stim)。红色表示仅在aCSF中进行的刺激;蓝色表示在aCSF中加入100 μM 4-DAMP后的刺激。◉ g,刺激后最大钙离子响应相对于基线强度的量化分析。数据以第二次和第一次刺激之间、第三次和第二次刺激之间的最大钙离子响应比值表示(n = 9个细胞,来自3只小鼠)。箱形图中,中心线代表中位数;边缘代表第25和第75百分位数;须线延伸至最小值和最大值。◉ h,移植GBM细胞在急性切片中的电生理实验示意图。◉ i,电流钳记录中GBM细胞膜去极化的代表性图像(I = 0 pA;静息Vm = −69 mV),在存在25 μM CNQX和200 μM 4-AP的情况下对光刺激的反应。插入图显示刺激后反应时间(蓝色虚线)。b.l.,基线。右侧还显示了一株在RSP中被记录的DsRed+ GBM细胞。比例尺,100 μm。◉ j,光刺激后从基线开始的最大膜去极化量化分析(n = 6个细胞,来自4只小鼠)。j中的柱状图以均值±s.e.m表示。面板g和j中使用了双尾配对t检验。面板a、c、e、h中的示意图使用BioRender创建(https://biorender.com)。来源数据

Para_03
  1. 为了验证胆碱能输入对GBM细胞的功能性作用,我们首先进行了钙(Ca2+)成像。
  2. ACh暴露在培养的GBOs中诱导了立即的Ca2+升高,这种升高被4-DAMP(1,1-二甲基-4-二苯基乙酰氧基哌啶碘化物)减少,这是一种针对M3代谢型受体(CHRM3)的特异性拮抗剂,但未被广谱烟碱拮抗剂美加明减少(扩展数据图9a,b)。
  3. 接下来,我们在RSP中移植了表达红移基因编码的Ca2+指示器jRGECO1α的GBOs,并同时注射AAV-ChAT-Cre和AAV-DIO-ChR2(H134R)-eYFP到基底前脑,以用ChR2标记胆碱能神经元(图4e)。
  4. 在移植后6周的急性切片中,ChR2+轴突末梢的光遗传刺激在植入的GBM细胞中诱导了立即的Ca2+瞬变,这些瞬变被4-DAMP减弱(图4f,g和扩展数据图9c)。
  5. 我们在这种方法中使用了阻断前的顺序刺激,以排除潜在的偶然自发Ca2+瞬变(图4f,g)。
Para_04
  1. 为了进一步确认胆碱能输入对GBM细胞的功能性作用,我们进行了全细胞膜片钳电生理实验。
  2. 表达DsRed的GBOs被移植到RSP区域,而基底前脑注射了AAV-ChAT-Cre和AAV-DIO-ChR2(H134R)-eYFP,在6周后制备急性切片以记录DsRed+ GBM细胞(图4h和扩展数据图9d)。
  3. 大多数记录的GBM细胞在电流钳模式下注入去极化电流时表现出单一的动作电位样反应,如最近报道的那样(UP-10072;n = 19/28个细胞,68%,来自3只小鼠)。
  4. 在电压钳模式下,去极化脉冲引发初始内向电流,随后是外向电流(UP-10072;输入电阻:1.04 ± 0.11 GΩ,n = 34个细胞,来自4只小鼠;静息膜电位:−55.2 ± 3.6 mV,n = 28个细胞,来自5只小鼠;扩展数据图9e–h)。
  5. 在AMPA受体阻断剂CNQX存在的情况下,GBM细胞的电流钳记录显示光刺激后出现膜去极化,这种反应幅度被4-DAMP减弱(图4i,j和扩展数据图9i,j)。
  6. 总体而言,大约5%的记录GBM细胞表现出强烈的光诱导反应(n = 110个细胞,来自12只小鼠),反应潜伏期为148 ± 55.1 ms(n = 5个细胞,来自3只小鼠;图4i),与代谢型G蛋白偶联受体(GPCR)介导的突触反应一致。
Para_05
  1. 我们的结果共同定义了一种由代谢型CHRM3受体介导的长程胆碱能投射到GBM细胞上。

Essential roles of CHRM3 for GBM biology

Para_01
  1. 我们进一步在气液界面培养的GBOs中进行了Ca2+成像,并直接暴露于ACh中。
  2. 与之前的报道一致,GBO细胞在基线平均频率为4.5 mHz时表现出周期性的Ca2+瞬变(图5a,b和扩展数据图9k,l)。
  3. GBOs短暂(约5分钟)暴露于ACh后,30分钟后自发瞬变的频率增加,平均频率为18 mHz,这被4-DAMP所降低(图5a,b、扩展数据图9k–m和补充视频2)。
  4. 这些结果表明,ACh不仅对GBM细胞有即时影响,还有持续的影响。

Fig. 5: Acute ACh-induced long-lasting Ca2+ oscillations, transcriptional changes and increased motility of GBM via CHRM3.

- 图片说明

◉ a,b, 基线或5分钟乙酰胆碱脉冲后30分钟的代表性Ca2+成像(a;比例尺,50 μm)以及每分钟Ca2+峰数的累积分布图(b;Kolmogorov–Smirnov检验)。插图显示了一个线性混合效应模型(见方法部分)。◉ c, 1小时乙酰胆碱处理后GBO中差异表达基因的火山图。◉ d, 上调或下调的快速反应基因的代表性基因本体术语。Fisher精确检验,错误发现率P < 0.05。◉ e, 显示乙酰胆碱脉冲后不同时间点上调基因共现情况的UpSet图。d,天。◉ f, 长期基因富集的时间依赖性变化(见补充表4)。曲线表示LOESS拟合与标准误差均值。单因素方差分析(ANOVA)。◉ g,h, 迁移实验的代表性图像(g)和定量结果(h)。比例尺,200 μm。在h图中,y轴表示GBO细胞相对于基线的覆盖面积。单因素方差分析与Tukey事后检验。◉ i, UP-10072细胞在急性小鼠脑片中的代表性时间推移图像(黄色箭头)。比例尺,20 μm。◉ j,k, 基线和乙酰胆碱处理条件下细胞速度(j)和位移(k)的定量结果(每组3只小鼠)。◉ l, 在体内化学遗传激活GBM的示意图。◉ m, CNO或生理盐水条件下的代表性图像(左)。比例尺,200 μm。也显示了hM3Dq-mCherry细胞相对分布面积的定量结果(CNO组4只小鼠;生理盐水组5只小鼠)(右)。◉ n, UP-10072表达Scramble靶向shRNA(shScr)或CHRM3靶向shRNA(shCHRM3)的代表性共聚焦图像(左)。比例尺,200 μm。也显示了定量结果(右)。GBM细胞在过夜转导后移植(UP-10072,3只小鼠,HIP;UP-7790,2只小鼠,HIP),或在7天后移植(UP-10072,6只小鼠,HIP;UP-7790,2只小鼠,纹状体;2只小鼠,HIP)。◉ j,k,m,n,o, Scramble靶向shRNA与CHRM3靶向shRNA GBO的小鼠生存曲线。o中使用了Kaplan–Meier图。log-rank检验用于o。对于所有箱形图,中心线代表中位数;边缘代表第25和第75百分位数;须线延伸至最小值和最大值。◉ 来源数据

Para_02
  1. 我们接下来检查了乙酰胆碱诱导的GBM细胞转录变化。
  2. 我们设计了一个时间分辨的RNA测序方案,以探索在持续乙酰胆碱刺激下或对不同脉冲持续时间的乙酰胆碱反应时的转录动态,并在1小时时进行测序(扩展数据图10a)。
  3. 对三位患者的GBOs进行分析显示,乙酰胆碱诱导了即时早期基因的上调(例如,AP-1转录因子家族FOS和FOSB,以及EGR1),与Ca2+振荡相关的核转录因子(例如,约20 mHz的NFATC2),表观遗传调节因子(例如,GADD45B、DOT1L和SETD1A)以及与轴突导向和运动相关的基因(例如,PLXNB3和MMP19;图5c和补充表3)。
  4. 这些乙酰胆碱诱导的基因中,许多在1小时内表现出表达水平的时间依赖性增加(扩展数据图10b),而短暂(5、15或30分钟)的乙酰胆碱脉冲足以在1小时时达到最大效果(扩展数据图10c),这表明由急性乙酰胆碱暴露驱动的快速转录重编程。
  5. 我们将1小时时表达上调的基因定义为快速反应基因,这些基因在与脊髓素- Plexin信号传导、细胞迁移和突触后密度相关的基因本体术语中富集,而表达下调的基因通常与代谢功能相关(图5d和补充表3)。
  6. 基因特征富集显示,在1小时时,来自不同患者的GBOs中AP-1 FOS家族、迁移和轴突导向基因集均被上调(扩展数据图10d–f)。
  7. 对这些GBOs在乙酰胆碱处理1小时后的单细胞RNA测序分析证实了快速反应基因特征的上调(扩展数据图10g–j和补充表4)。
  8. 在单细胞水平上,GBM细胞中突触后密度基因富集程度越高,通常也越富集于乙酰胆碱快速反应基因(扩展数据图10k)。
  9. 这种快速反应特征的高表达与公共GBM队列中患者预后较差相关(扩展数据图10l)。
Para_03
  1. 为了检验GBOs短暂暴露于乙酰胆碱是否足以诱导长期的转录变化,我们在ACh暴露1小时后,经过不同时间长度进行RNA测序(扩展数据图11a)。
  2. 我们发现,在1天后许多基因的表达发生了变化,我们将这些基因定义为长期反应基因(扩展数据图11b和补充表4)。
  3. 这些基因在与细胞粘附、收缩性和迁移相关的基因本体术语中富集(扩展数据图11c和补充表5)。
  4. 这种长期反应基因特征的富集程度随时间逐渐降低,但在第5天仍保持升高(图5e,f)。
  5. 例如,STC1、PLXNA4、MMP19、UNC5B、CEMIP和P4HA3,这些促进胶质瘤或其他肿瘤侵袭和进展的基因,在1小时ACh暴露后持续上调5天(图5e)。
  6. 这种长期反应特征的富集也与公共数据集中患者生存时间较短相关(扩展数据图11d)
Para_04
  1. 为了研究与细胞表型如迁移相关的乙酰胆碱诱导的转录变化的功能影响,我们进行了细胞运动性和迁移实验。
  2. 我们首先应用了一种简单的基于Matrigel的实验,以检查来自五名患者的GBO在乙酰胆碱处理及随后用4-DAMP抑制后的迁移情况(图5g,h,扩展数据图12a和补充表1)。
  3. 尽管存在一些患者特异性差异,但与乙酰胆碱刺激相比,4-DAMP在所有患者的GBO中均显著减少了迁移(图5g,h和扩展数据图12a)。
  4. 乙酰胆碱诱导的迁移异质性以及4-DAMP一致的抑制作用,即使在某些GBO中降低到基线以下,可能是由于CHRM3 GPCR的细胞内在组成型活性,或由培养基中的其他代谢物(如胆碱)激活该受体所致。
  5. 我们还对移植了GBO的急性小鼠脑切片进行了活体成像,结果显示乙酰胆碱诱导了肿瘤细胞迁移速度和位移的增加(图5i–k)。
  6. 为了在全人类模型中研究肿瘤运动性,我们生成了GBO–SNO组装体,并在融合前对它们进行了一次1小时的乙酰胆碱预处理。
  7. 这种预处理足以在两天内增加GBO细胞向人新皮层类器官的迁移(扩展数据图12b,c)。
  8. 对GBO–SNO组装体和与成人人类HIP切片共培养的GBO细胞进行活体成像,证实了乙酰胆碱预处理后肿瘤细胞迁移速度和位移的增加(扩展数据图12d–f)。
  9. 为了具体评估通过CHRM3的膜去极化是否足以增加细胞迁移,我们将GBO感染了表达设计受体的慢病毒,该受体仅由设计药物激活(DREADD)hM3Dq,这是人CHRM3受体的改良版本。
  10. 通过氯氮平N-氧化物(CNO)对GBO细胞上的这些GPCR进行化学遗传激活,在体外诱导了Ca2+流入(扩展数据图12g, h),并在体外增加了肿瘤细胞分布区域(扩展数据图12i),并在移植到小鼠大脑体内后也增加了肿瘤细胞分布区域(图5l,m)。
  11. 为了具体评估通过CHRM3的膜去极化是否足以增加细胞迁移,我们将GBO感染了表达设计受体的慢病毒,该受体仅由设计药物激活(DREADD)hM3Dq,这是人CHRM3受体的改良版本。
  12. 通过氯氮平N-氧化物(CNO)对GBO细胞上的这些GPCR进行化学遗传激活,在体外诱导了Ca2+流入(扩展数据图12g, h),并在体外增加了肿瘤细胞分布区域(扩展数据图12i),并在移植到小鼠大脑体内后也增加了肿瘤细胞分布区域(图5l,m)。
Para_05
  1. 为了探索CHRM3作为GBM的潜在分子靶点,我们通过慢病毒在GBOs中表达了针对CHRM3的短发夹RNA(shRNA)(扩展数据图12j和补充表2)。
  2. GBOs中CHRM3的敲低通过RNA-seq降低了对乙酰胆碱的转录反应(扩展数据图12k),并且与随机对照shRNA相比,在存在乙酰胆碱的情况下抑制了GBO的体外迁移(扩展数据图12l,m)。
  3. 在转导后7天,我们观察到GBO大小减少,Ki67+细胞百分比下降,以及cCas3表达增加,表明对GBM细胞增殖有负面影响,并在体外增加了细胞凋亡(扩展数据图12n,o)。
  4. 在GBO–SNO嵌合模型中,CHRM3敲低的GBOs在1小时乙酰胆碱预处理后表现出向新皮质类器官迁移能力的降低(扩展数据图12p,q)。
  5. 移植的CHRM3敲低的GBOs与表达随机对照shRNA的GBOs相比,肿瘤分布区域减小(图5n和扩展数据图12r),这可能是由于CHRM3敲低后体外观察到的细胞增殖和迁移减少以及细胞死亡增加的综合作用。
  6. CHRM3敲低的GBM细胞在移植后急性小鼠脑片和人HIP片层共培养中均表现出迁移速度和位移的降低(扩展数据图12s,t)。
  7. 此外,与来自两名患者的随机对照GBOs相比,移植CHRM3敲低GBOs的小鼠总体生存期有所延长(图5o)。
  8. ,
Para_06
  1. 这些结果共同表明,急性乙酰胆碱刺激可以通过增加肿瘤适应性通过CHRM3导致GBM细胞的持续效应。

Discussion

Para_01
  1. 通过应用病毒跨突触追踪技术系统地定义恶性神经元回路,我们的研究展示了GBM细胞的快速全脑连接。
  2. 除了局部谷氨酸能突触输入到胶质瘤细胞并通过离子型受体3,4,9传递信号外,我们的研究揭示了GBM细胞与释放多种神经递质并起源于不同脑区的神经元之间的广泛相互作用,包括双侧皮层和皮层下区域,如基底前脑、脑干和丘脑核,这表明GBM是一种全脑疾病。
  3. 鉴于狂犬病病毒并不能标记所有起始细胞的输入,我们的观察结果可能仍然低估了实际情况。
  4. 这些发现极大地扩展了肿瘤细胞可能受到多种神经元亚型44调控的概念,例如那些构成神经调节系统的神经元45,46,它们通过代谢型神经递质受体传递信号。
  5. 因此,影响这些脑回路的生理或环境扰动可能会潜在地影响肿瘤进展。
  6. 鉴于胶质瘤能够与神经回路双向互动11,12,并结合已知的弥漫性神经调节投射在记忆和行为中的作用47,我们的发现还为研究与GBM细胞相互作用的神经元向反馈是否可以解释患者的一般症状,如认知功能障碍、睡眠障碍、癫痫或行为缺陷,这些症状会影响生活质量48,以及开发相应的治疗干预措施提供了基础。
Para_02
  1. 我们还提供了基底前脑胆碱能神经元通过超微结构水平的直接接触以及由CHRM3介导的功能水平上的Ca2+成像和电生理学分析,将突触传递到GBM细胞的证据。
  2. 我们发现急性ACh刺激对GBM细胞有长期影响,其特征是转录重编程和迁移行为增强。
  3. 我们的结果共同支持一个模型,即上游神经元对迁移性GBM细胞的快速形成和急性激活可能为肿瘤细胞提供能量以增强其迁移和进展,这类似于高速公路行驶的汽车通过加油站加油。
Para_03
  1. 病毒介导的跨突触追踪技术在癌症中的成功应用,为这些方法在研究癌症-神经元相互作用中的更广泛应用提供了可能,例如绘制其他脑肿瘤、脑转移瘤或由周围神经系统神经元支配的肿瘤的连接组。
  2. 随着新型减毒狂犬病毒的发展49或与单细胞RNA测序24,50的直接结合,该方法可能进一步得到增强。
  3. 总之,我们的研究揭示了多种神经递质的局部和长程投射所介导的多样化且稳健的神经元-胶质母细胞瘤相互作用,因此我们的发现可能作为研究这些复杂相互作用的功能影响和治疗相关性的框架。

Methods

Human specimens and animal models

人类标本和动物模型

Para_01
  1. 在宾夕法尼亚大学医院,经患者知情同意后收集了去标识化的人类GBM手术样本,并按照宾夕法尼亚大学机构审查委员会批准的方案进行。
  2. 样本的分发和收集由宾夕法尼亚大学肿瘤组织/生物样本库监督,符合人体样本用于生物医学研究的伦理和技术指南。
  3. 本研究纳入了原发性和复发性GBM样本,补充表1总结了每位参与者的流行病学数据以及宾夕法尼亚大学神经外科临床研究部提供的基因组数据。
  4. 疾病相关的基因组改变(Agilent Haploplex检测,Illumina HiSeq2500),融合转录本(Illumina HiSeq2500)和MGMT启动子甲基化(PyroMark Q24,Qiagen)由宾夕法尼亚大学个性化诊断中心完成。
  5. 用于共培养的去标识化人类HIP手术标本在费城儿童医院收集,经患者知情同意,并按照费城儿童医院机构审查委员会批准的方案进行。
Para_02
  1. 本研究中的所有动物实验均按照宾夕法尼亚大学机构动物护理与使用委员会(IACUC)批准的机构指南和方案进行。
  2. 动物在12小时光照-黑暗周期中饲养,食物和水自由获取。
  3. 我们使用了5至8周龄的雌性无胸腺裸鼠(Foxn1nu/Foxn1nu,品系#007850,杰克逊实验室)进行所有实验,小鼠被随机分配到实验组。
  4. 对于不同条件的移植实验(例如,shRNAs),实验由对实验组不知情的研究人员进行。
  5. 动物会定期监测体重减轻超过初始体重的20%以及神经异常情况,根据IACUC指南,这些情况构成实验终点。
  6. 任何实验中均未超过这些限制。

GBO culture

GBO文化

Para_01
  1. GBM细胞被培养成3D GBOs,这些GBOs直接从人类GBM手术标本中按照我们已建立的协议生成。
  2. 简而言之,新鲜手术切除的GBM组织被放置在由Hibernate A(A1247501,Thermo Fisher)、1X GlutaMax(35050061,Thermo Fisher Scientific)和1X抗生素-抗真菌剂(15240062,Thermo Fisher Scientific)组成的解剖介质中,并在4°C下保存。
  3. 组织被运送到实验室,随后在无菌培养皿中使用小型弹簧剪刀将其解剖成约1 mm³的块。
  4. 解剖后的肿瘤块用1X红细胞裂解缓冲液(00-4222-57,Thermo Fisher Scientific)洗涤,然后用DPBS(14040182,Thermo Fisher Scientific)洗涤。
  5. 样品随后被转移到超低附着六孔培养板中,并在含有50% Neurobasal(21103049,Thermo Fisher Scientific)、50% DMEM:F12(11320033,Thermo Fisher Scientific)、1X 非必需氨基酸(NEAAs;11140050,Thermo Fisher Scientific)、1X GlutaMax(35050061,Thermo Fisher Scientific)、1X 青霉素-链霉素(15070063,Thermo Fisher Scientific)、1X B27不含维生素A补充剂(12587010,Thermo Fisher Scientific)、1X N2补充剂(17502048,Thermo Fisher Scientific)、1X 2-巯基乙醇(21985023,Thermo Fisher Scientific)和2.5 μg ml−1人重组胰岛素(19278,Sigma)的GBO培养基中培养。
  6. 含有GBO的六孔板在37°C、5% CO₂和85%湿度的无菌培养箱中以连续摇动速度(110 rpm)进行培养,培养基每两天更换一次。
  7. 通常,在培养的前1-2周内可以观察到从肿瘤块中脱落的细胞碎片;然而,大约2-3周后通常会形成圆形的GBO。
  8. 通过使用解剖剪将较大的(超过1 mm³)块切割成约0.5-1 mm³的块来传代GBO。
  9. GBO的生物银行和长期储存通过将小的GBO块(0.1-0.2 mm³)转移到含有10% DMSO的GBO培养基中的冷冻管(13-700-504,Thermo Fisher Scientific)中进行。
  10. 试管在-80°C下在泡沫细胞冷冻容器(07-210-002,Thermo Fisher Scientific)中过夜保存,然后转移到液氮中进行长期储存。
  11. 由于我们的培养基中不含外源性生长因子,肿瘤细胞继续分裂,而非肿瘤细胞在GBO中通常不会分裂,并在长期培养过程中逐渐耗尽。
  12. 对于当前研究,我们使用了在培养中持续时间较长(超过6-12个月)的GBO,以生成所有实验所需的足够细胞数,并富集恶性细胞用于病毒转导。

Human iPS cell-derived progenitor cell, neuron and organoid culture

人诱导多能干细胞来源的前体细胞、神经元和类器官培养

Para_01
  1. 人类神经前体细胞是通过先前报道的协议对人iPS细胞来源的前脑类器官进行解离后获得的,仅做了少量修改。
  2. 简而言之,将脱离的WTC-11人iPS细胞转移到超低附着U型底96孔板(每孔20,000个细胞)中,并在mTeSR Plus培养基(5825,StemCell Technologies)中培养48小时,该培养基补充了10 μM Y-27632(72304,StemCell Technologies),以实现胚胎体聚集。
  3. 在第3至第7天,胚胎体在含有DMEM/F12的F1神经诱导培养基中培养,该培养基补充了20% KnockOut Serum Replacement(10828028,Thermo Fisher Scientific)、1X青霉素-链霉素、1X NEAAs、1X GlutaMax、0.1 mM 2-巯基乙醇、0.0002% 肝素、1 μM IWR-1-endo(72562,StemCell Technologies)、5 μM SB-431542(72234,StemCell Technologies)和1 μM LDN-193189(72147,StemCell Technologies)。
  4. 在第7天,类器官被嵌入Matrigel(8774552,Corning)中,并在含有DMEM/F12的F2培养基中培养7天,该培养基补充了1X N2补充剂、1X青霉素-链霉素、1X NEAAs、1X GlutaMax、0.1 mM 2-巯基乙醇、1 μM SB-431542和1 μM CHIR99021(72054,StemCell Technologies)。
  5. 在第14天,嵌入的类器官从Matrigel中解离出来并转移到超低附着六孔板中,置于110 rpm的轨道摇床中,并在含有50% DMEM/F12和50% Neurobasal的F3培养基中培养,该培养基补充了1X B27补充剂(17504044,Thermo Fisher Scientific)、1X N2补充剂、1X青霉素-链霉素、1X NEAAs、1X GlutaMax、0.1 mM 2-巯基乙醇和3 μg ml−1人胰岛素。
  6. 在第20天,前脑类器官在37 °C下用Accutase(A1110501,Thermo Fisher Scientific)消化15分钟,解离成单细胞,随后接种在预先涂有1% Matrigel的板上,并在补充了1 μM CHIR-99021、bFGF(20 ng ml−1;100-18B,PeproTech)和EGF(20 ng ml−1;AF-100-15,PeproTech)的F3培养基中培养。
Para_02
  1. 人源iPS细胞衍生的皮层类器官(SNOs)如上所述,使用WTC-11(参考文献52)或C1-2(参考文献51)iPS细胞系生成并维持,但进行了以下修改:在第20天未对类器官进行解离,而是继续培养至第70天,此时如前所述16对类器官进行切片,并在含有Neurobasal的F4培养基中培养,该培养基补充有1X B27添加剂、1X GlutaMax、1X NEAAs、1X 2-巯基乙醇、1X 青霉素-链霉素、0.05 mM cAMP(73886,StemCell Technologies)、0.2 mM 抗坏血酸(A0278,Sigma)、20 ng ml−1 BDNF(450-02,PeproTech)和20 ng ml−1 GDNF(450-10,PeproTech)。
  2. ,
Para_03
  1. 人iPS细胞来源的谷氨酸能和GABA能神经元是通过改良的方案生成的。
  2. 简而言之,WTC11 iPS细胞被解离并聚集形成胚胎体,并在F1神经诱导培养基中定向为神经外胚层命运,持续6天。
  3. 为了生成谷氨酸能神经元,胚胎体进一步在改良的F2培养基中培养以促进前体细胞扩增,持续7天。
  4. 为了生成GABA能神经元,胚胎体进一步在含有100 nM SAG(Cayman)的F2培养基中培养,并定向为中脑边缘区命运,持续7天。
  5. 在切换到F3培养基培养4天后,胚胎体用Accutase解离成单个细胞,并接种在Matrigel包被的板上进行神经前体培养。
  6. 对于混合培养,两种类型的神经前体细胞用Accutase解离,并以1:1的比例接种在多聚-D-赖氨酸和层粘连蛋白包被的盖玻片上,在F4培养基中进行神经元分化。

Single-cell and bulk RNA-seq

单细胞和批量RNA测序

Para_01
  1. 对于scRNA-seq文库制备,我们使用了一种基于SMART-seq3(参考文献53,54)的板式scRNA-seq方法,并进行了小幅修改以提高通量。
  2. GBOs首先用脑肿瘤解离试剂盒(130-0950929,Miltenyi Biotech)解离成单细胞悬液。
  3. 简而言之,5–10个GBOs用DPBS洗涤后,按照制造商的说明书与1毫升解离混合物一起孵育。
  4. GBOs被放置在37°C培养箱中的管旋转器上孵育30分钟至1小时,并定期移液以机械性破坏大块组织。
  5. 细胞随后通过70-μm滤网(130-110-916,Miltenyi Biotech)过滤,以300g离心5分钟,然后重悬于1毫升GBO培养基中。
  6. 细胞活力和细胞浓度通过自动细胞计数器(Countess 3自动细胞计数器,Thermo Fisher Scientific)结合台盼蓝染色(C10312,Thermo Fisher Scientific)进行测量。
  7. 解离后的理想细胞活力通常超过80%。
  8. 细胞随后用FACS预分选缓冲液(563503,BD)和0.2 μg ml−1 DAPI(564907,BD)重悬。
  9. 对于SNO scRNA-seq,按照上述方法培养的100天大的SNOs以类似方式解离,但每1毫升解离混合物中添加了50微升Enzyme P(130-107-677,Miltenyi)。
  10. 单细胞使用BD Influx(100-μm喷嘴)和FACSDiva软件分选到低轮廓96孔PCR板(1402-9500,USA Scientific)中,其中包含3微升SMART-seq3裂解缓冲液(每反应包含0.5微升PEG 8000(40%溶液;P1458,Sigma-Aldrich),0.03微升Triton X-100(10%溶液),0.02微升100 μM Oligo-dT30VN,0.2微升10 mM dNTPs(50-196-5273,Roche),0.02微升Protector RNase抑制剂(3335402001,Sigma-Aldrich),0.02微升重组RNase抑制剂(2313B,Takara)以及2.21微升无核酸酶水(AM9932,Thermo Fisher Scientific))和3微升Vapor-Lock(981611,Qiagen)。
  11. 分选后的板短暂离心,冷冻在干冰上,并在-80°C保存以供后续处理。
Para_02
  1. 对于文库制备,板子被解冻,加热至72°C 10分钟,随后保持在4°C进行细胞裂解。
  2. 每个96孔板的孔中加入3μl逆转录(RT)混合物,其中包含0.1μl 1M Tris-HCl pH 8.3(HR2-900-14,Hampton Research),0.024μl 5M NaCl(AM9759,Thermo Fisher Scientific),0.01μl 1M MgCl2(AM9530G,Thermo Fisher Scientific),0.04μl 1mM GTP(R1461,Thermo Fisher Scientific),0.32μl 100mM二硫苏糖醇(3483-12-3,Millipore Sigma),0.016μl无核酸酶水,0.025μl Protector RNase抑制剂(C852A14,Millipore Sigma),0.025μl重组RNase抑制剂(2313B,Takara),0.04μl逆转录酶(EP0753,Thermo Fisher Scientific)和0.4μl 20μM模板切换寡核苷酸(TSO)。
  3. 为了实现多重检测并提高通量,我们设计了48种独特的TSOs,这些TSOs包括一个额外的6-bp细胞条形码,直接位于Smart-seq3唯一分子标识符(UMI)的5′端(补充表2)。
  4. 逆转录反应按照以下热循环条件进行:42°C 90分钟,10个循环的50°C 2分钟和42°C 2分钟,85°C 5分钟,4°C无限期。
  5. 接下来,对于cDNA扩增,每个孔中加入6μl PCR混合物,其中包括2μl 5X KAPA HiFi HotStart Buffer(KK2502,Roche),0.3μl 10mM dNTPs,0.005μl 1M MgCl2,0.01μl 1mM PCR正向引物,0.01μl 100μM PCR反向引物,3.475μl无核酸酶水和0.2μl KAPA HiFi HotStart聚合酶(KK2502,Roche)。
  6. cDNA扩增按照以下热循环条件进行:98°C 3分钟,18个循环的98°C 20秒,65°C 30秒,72°C 4分钟,72°C 5分钟,4°C无限期。
  7. 48个孔的cDNA被合并成一个样本(每块板两个样本),然后用0.6X和0.8X AMPure XP磁珠(A63881,Thermo Fisher Scientific)纯化两次,并在10μl无核酸酶水中洗脱。
  8. 使用Qubit双链DNA HS测定试剂盒(Q32851,Life Technologies)对cDNA进行定量。
Para_03
  1. 然后,通过将2微升0.5 ng/微升的cDNA、4微升2X TD缓冲液(20 mM Tris pH 8.0,10 mM MgCl2和20%二甲基甲酰胺(D4551,Sigma))和2微升Tn5(TNP92110,Thermo Fisher Scientific)混合,于55°C孵育20分钟,并在室温下加入2微升0.2% SDS(15553-035,Invitrogen)终止反应,孵育5分钟。
  2. 我们选择使用i5-only Tn5来富集mRNA的5′端,尽管使用i5/i7 Tn5也可以实现全长测序。
  3. 通过添加1微升10 μM Nextera i7引物、1微升10 μM Nextera i5引物、5微升5X Phusion Plus Buffer(F630L,Thermo Fisher Scientific)、0.5微升10 mM dNTPs、0.5微升1% Tween-20、6.8微升无核酸酶水和0.2微升Phusion Plus聚合酶(F630L,Thermo Fisher Scientific)对片段进行扩增。
  4. Tagmentation PCR的热循环条件如下:98°C预变性3分钟,接着进行8个循环,每个循环包括98°C变性10秒、60°C退火30秒、72°C延伸30秒,最后72°C延伸5分钟,然后在4°C indefinitely 保存。
  5. 所得DNA经过两次纯化,分别使用0.8X和1.0X的AMPure XP磁珠,并用10微升10 mM Tris pH 8.0洗脱。
  6. 随后通过定量PCR(qPCR)对样品进行定量,库大小通过Bioanalyzer(Agilent)进行测定。
  7. 样品在NovaSeq 6000(Illumina)或NextSeq 550(Illumina)上进行测序,每细胞最终深度约为100,000–200,000条读数。
  8. 所有引物和TSO序列均详细列于补充表2中。
Para_04
  1. 对于批量RNA测序,GBOs按照上述方法重新聚集为含有2000个细胞的类器官,置于96孔U底板中。
  2. 对于乙酰胆碱实验,乙酰胆碱(A6625,Sigma Aldrich)被加入至最终浓度为1 mM,并在不同时间后移除培养基并进行样本裂解。
  3. 如果任何条件需要在裂解前等待一段时间,则GBOs会用GBO培养基洗涤一次,然后再完全更换为新鲜的GBO培养基。
  4. 对于CHRM3敲低GBO的测序,GBO细胞在重新聚集前直接感染了对照或敲低慢病毒,如上述逆转录病毒感染方法所述,7天后,细胞接受1小时的乙酰胆碱处理后再进行样本裂解。
  5. 文库制备方法与单细胞测序的描述类似,但有少量修改:所有反应体积扩大了10倍(例如,使用30 μl Smart-seq3裂解缓冲液进行样本裂解),cDNA扩增进行了16个循环,转座PCR进行了10个循环。
  6. 文库被测序,每个样本的大致读数为12–15百万。

Sequencing pre-processing and analysis

测序预处理和分析

错误!!! cannot unpack non-iterable NoneType object

Para_02
  1. 通过‘GeneFull’选项生成的计数矩阵,包括STARsolo的内含子计数,使用Seurat (v4.3.0.1) 导入R (v4.3.1)
  2. 表达在少于10个细胞中的基因被丢弃,同时丢弃UMI数量少于1,000或线粒体UMI百分比超过20%的细胞
  3. 计数通过SCTransform进行归一化,参数为vst.flavor = "v2",variable.features.n = 15,000,并对线粒体UMI百分比和UMI数量进行回归
  4. 拷贝数异常分析使用HoneyBADGER R包进行
  5. GBM细胞状态按照之前描述的方法8并实现于函数get.sig.scores中
  6. 各种基因特征的相对富集分数通过UCell61包计算,实现于函数AddModuleScore_UCell中,每个特征的基因详细信息见补充表4
  7. 为了在SNO数据集中识别聚类,使用Seurat中的FindAllMarkers函数,调整后的P值小于0.05(Wilcoxon秩和检验结合Bonferroni校正)以及log fold-change阈值为0.25
  8. 我们还使用Smart-seq2平台8,18或10X Genomics平台17获取了多个已发表数据集的计数矩阵
  9. 从Wang等人的17数据集中合并了六位患者(SF10108、SF11082、SF11780、SF12382、SF3391和SF9510)的注释肿瘤细胞
  10. Neftel等人的8数据集首先通过SCTransform58进行归一化,然后使用Harmony62进行整合
  11. 图1a和扩展数据图1n中的点图使用‘RNA’检测和‘data’槽绘制,经过log归一化后,通过dittoSeq包中的dittoDotPlot函数实现
  12. 基线条件或经ACh处理的GBOs的scRNA-seq数据首先使用SCTransform58进行归一化,方法为‘glmGamPoi’,然后使用Seurat57中的rPCA进行整合
Para_03
  1. 带有UMI的批量RNA测序数据处理方式类似,但在对齐时增加了参数–soloUMIdedup NoDedup,以考虑这些样本中UMI复杂性的增加。
  2. 至少检测到10,000个基因的样本被纳入进一步分析。
  3. 对于1小时乙酰胆碱脉冲实验(快速反应;图5c、d和扩展数据图10a–f),使用DESeq2(参考文献63)进行差异表达分析,输入为UMI计数,并采用模型设计~Tumour + Treatment(其中Treatment表示是否施加了乙酰胆碱,Tumour表示患者GBO)来控制患者之间的差异,效应量估计使用apeglm64(补充表3)。
  4. 对于长期转录变化的脉冲实验(长期反应;图5e、f和扩展数据图11a–c),差异表达分析方法与上述相同,但模型设计为~Tumour + Condition(其中Condition表示样品裂解前的持续时间)。
  5. 控制条件(无乙酰胆碱)与每个持续时间之间的差异表达基因分别获得(调整后的P < 0.05),并使用UpSetR包可视化(补充表5)。
  6. 差异表达基因的基因本体分析通过过代表测试进行,该测试在pantherdb.org上实现,使用上调或下调基因集(定义为调整后的P < 0.05且绝对值(log2倍数变化) > 0.25)。
  7. 基因本体分析的背景基因定义为以低阈值检测到的基因(每样本平均0.25–0.5个UMI)。
  8. 乙酰胆碱快速反应基因特征定义为在1小时乙酰胆碱处理后从基线开始上调的前100个基因,按调整后的P值排序。
  9. 乙酰胆碱长期反应基因特征定义为在1小时乙酰胆碱脉冲后1天从基线开始上调的前100个基因,按调整后的P值排序。
  10. 扩展数据图10b、c中的典型基因使用DESeq2归一化的UMI绘制为基线的倍数变化。
  11. 各种通路的基因富集通过将UMI计数矩阵导入Seurat(每个‘细胞’作为一个批量样本)进行,运行SCTransform并设置vst.flavor = "v2",然后使用AddModuleScore函数,使用Seurat中实现的'SCT'检测方法。

Viral vector and plasmid generation

病毒载体和质粒生成

Para_01
  1. EnvA假型G缺失的eGFP狂犬病毒购自Salk病毒核心(32635)。
  2. 单突触HSV(菌株H129-LSL-ΔTK-tdTomato)是L. Enquist的馈赠并在实验室内部扩增。
  3. 多突触HSV(菌株H8,由H129改良)表达GFP,如之前所述。
  4. AAV2/9-ChAT-Cre-WPRE-hGHpA(PT-0607)、AAV2/8-EF1α-DIO-eGFP-2a-TK-WPRE-pA(PT-0087)和AAV2/9-hSyn-DIO-Synaptophysin-eGFP-WPRE-hGHpA(PT-4595)购自BrainVTA。
  5. AAV9-EF1α-DIO-hChR2(H134R)-eYFP-WPRE-hGHpA是K. Deisseroth的馈赠(病毒制备20298-AAV9,Addgene)。
  6. 逆转录病毒CAG-DsRed-T2A-RabiesG-IRES-TVA(RTG辅助质粒)是B. Berninger的馈赠。
  7. 为了生成不含G蛋白的对照逆转录病毒辅助质粒,我们切除了G蛋白编码序列,并用退火的双链寡核苷酸连接质粒(补充表2)。
  8. 质粒序列通过Sanger DNA测序(宾夕法尼亚基因组和测序核心)和全质粒测序(Plasmidsaurus)进行了确认。
  9. 用于化学遗传控制肿瘤细胞去极化的慢病毒构建体是通过从pAAV-GFAP-hM3D(Gq)-mCherry(50478,Addgene)中切除hM3D(Gq)-mCherry序列,并在CMV启动子下插入慢病毒骨架中而生成的。
Para_02
  1. 针对CHRM3的shRNA序列是通过Broad研究所RNAi联盟设计的(https://www.broadinstitute.org/rnai-consortium/rnai-consortium-shrna-library;补充表2)。
  2. shRNA的骨架载体是从Addgene购买的(pLKO.1_mCherry,128073)。
  3. 我们遵循了遗传扰动平台网页门户的shRNA构建协议(https://portals.broadinstitute.org/gpp/public/resources/protocols)。
  4. 质粒序列通过Sanger DNA测序进行了验证。
Para_03
  1. 逆转录病毒是通过HEK 293T细胞产生的。
  2. 70-80%融合度的293T包装细胞在15厘米组织培养皿中制备。
  3. 每块板中,将6 μg pMD2.G (12259, Addgene)、4 μg pUMVC (8449, Addgene)和18 μg转移质粒混合在700 μl DMEM培养基(10-013-CV, Corning)中。
  4. 随后,将84 μl LipoD293 (SL100668, SignaGen Laboratories)与700 μl DMEM培养基混合。
  5. 这两种混合物随后结合,并在室温下孵育10分钟。
  6. 然后向板中补充15 ml预热的293T培养基(DMEM,10%胎牛血清(SH3007103, Fisher Scientific)和1X青霉素-链霉素),并将混合物逐滴加入。
  7. 在24、48和72小时后收集含病毒的培养基,并储存在4°C。
  8. 每次收集后,293T培养基都会补充15 ml温培养基。
  9. 72小时后,将含病毒的培养基合并,并以500g离心5分钟以沉淀细胞。
  10. 上清液通过0.45-μm PES滤器(566-0020, Thermo Fisher Scientific)过滤。
  11. 然后用高速离心机在25,000g和4°C下离心2小时,随后在DPBS中重悬。
  12. 浓缩的病毒被分装并储存在-80°C。
  13. 通过系列稀释、在293T细胞中的感染以及阳性克隆计数来测定病毒滴度。
  14. 使用类似的方法用293T细胞生产慢病毒,但使用psPAX2质粒(12260, Addgene)代替pUMVC。

Assembloid generation with SNOs and GBOs

使用SNO和GBO生成组装体

Para_01
  1. 为了生成GBO-SNO嵌合体,我们使用至少100天大的SNOs来为GBO的整合提供神经元微环境。
  2. SNOs使用振动切片机(Leica VT 1200S)以0.1 mm s−1的速度和1.2 mm的振动振幅切成300 μm厚,并立即转移到空气-液体界面(ALI)培养中,如上所述。
  3. SNOs通过ALI系统维持,每个孔中加入1.3 ml培养基(BrainPhys神经元培养基(5790,StemCell Technologies),1X NeuroCult SM1神经元补充剂(05711,StemCell Technologies),1X N2补充剂(17502048,Thermo Fisher Scientific)和1X青霉素-链霉素(15070063,Thermo Fisher Scientific))。
  4. 培养基每2天更换一次,SNOs在ALI系统中培养至少2天后进行GBO融合。
  5. 为了生成嵌合体,将GBOs(约2,000–10,000个细胞)直接放置在SNOs旁边,使其物理接触,或使用P200移液器放在SNOs上方。
Para_02
  1. 在迁移实验中,使用了表达RTG或由mCherry表达标记的shRNA构建体的UP-10072 GBOs来生成类器官,以便通过共聚焦显微镜(Zeiss LSM 710)的明场和荧光成像轻松区分肿瘤细胞与微环境。
  2. 对于胆碱能刺激,GBOs在类器官生成前用1 mM乙酰胆碱在GBO培养基中进行1小时脉冲处理。
  3. 图像从Zen 2软件中导出,并导入ImageJ/FIJI中,在指定时间点测量肿瘤迁移的范围。
  4. 使用ImageJ/FIJI中的"多边形"感兴趣区域(ROI)功能测量GBO细胞覆盖的面积,绘制最大的包围多边形以捕捉侵袭细胞。

Viral tracing with human neurons in vitro

体外病毒追踪与人类神经元

Para_01
  1. 对于使用二维iPS细胞衍生神经元的单突触狂犬病毒追踪,如上所述生成了混合的谷氨酸能和GABA能神经元。
  2. 在接种后经过3-4周的成熟期,进行了单突触追踪实验。
  3. UP-10072 RTG-GBOs按照以下描述用ΔG狂犬病毒过夜预标记,并于次日解离,以1:1000的肿瘤细胞与神经元比例接种到神经元培养物中。
  4. 载玻片在10天后固定用于免疫组织化学分析。
Para_02
  1. 对于使用人类海马体标本的多突触HSV追踪,新鲜手术组织被放置在冰冷的切片溶液(C748D56,Ecocyte Bioscience)中,该溶液预先用碳氧混合气体(95% O2和5% CO2)鼓泡至少1小时,并在振动切片机上以300 µm的厚度切片,如前所述。
  2. 组织被培养在六孔细胞培养板上的Millicell培养插入物(孔径为0.4 µm,直径为30 mm,PICM03050)顶部。
  3. 切片通过ALI系统保持培养,每个孔中加入1.3 ml培养基(BrainPhys神经元培养基(5790,StemCell Technologies),1X NeuroCult SM1神经元补充剂(05711,StemCell Technologies),1X N2补充剂(17502048,Thermo Fisher Scientific)和1X青霉素-链霉素(15070063,Thermo Fisher Scientific);‘脑组织培养基’),使切片不浸没在液体中,而是单侧暴露于空气中。
  4. 24小时后,将预热的含HSV培养基添加到培养插入物的顶部15分钟,然后用培养基进行3次洗涤。
  5. 感染后3天,ALI下方的培养基完全更换,然后与UP-9121-RTG或UP-9096 GBOs融合。
  6. 融合后3天,切片被固定用于免疫组化。
  7. 为了排除病毒泄漏的对照实验,从平行切片培养物中在培养基更换后(总共感染后4天)取下的条件培养基被添加到六孔板中的GBOs中3天,然后进行免疫组化固定。

Stereotaxic GBO transplantation and virus injection

立体定位GBO移植和病毒注射

Para_01
  1. 所有移植实验中,GBO细胞通过上述的解离协议制备成单细胞悬液,并在无菌Hibernate A中保存,直到手术 procedure。
  2. 移植操作按照IACUC指南进行,以确保啮齿类动物生存手术的无菌操作。
  3. 在正中头皮切口后暴露颅骨,并使用微型电动钻(51449,Stoelting)在预定的立体定位坐标处钻孔。
  4. 大约200,000个单GBM细胞在1–2 μl的Hibernate A中被装入带有26号针头(7768-02,Hamilton)的5-μl Hamilton注射器(80016,Hamilton)。
  5. 用于单突触追踪的注射立体定位坐标如下:M1(前囟前方1.2 mm(前后方向),中线外侧1.5 mm(内外侧方向)和颅骨表面下方1.5 mm(背腹方向)),S1(前后方向−0.9 mm,内外侧方向+3.0 mm和背腹方向−1.5 mm),RSP(前后方向−2.3 mm,内外侧方向0.4 mm和背腹方向−1.7 mm),腹侧HIP(前后方向−2.0 mm,内外侧方向+1.6 mm和背腹方向−2.6 mm)和背侧HIP(前后方向−2.0 mm,内外侧方向+1.6 mm和背腹方向−1.8 mm)。
  6. 注射流速小于0.2 μl min−1。
  7. 注射完成后,针头至少保持5分钟,然后以小于0.5 mm min−1的速度缓慢拔出。
  8. 切口用5-0 Vicryl缝合(95056-936,VWR),并应用局部杆菌肽,小鼠被转移到37 °C的加热垫上恢复。
  9. 手术后至少连续3天监测动物,并每周两次检查体重显著下降或任何身体异常,直到实验终点。
Para_02
  1. 对于病毒注射,使用了类似的程序,但使用的是1-μl Hamilton注射器(80100,Hamilton)。
  2. 对于将AAV注射到基底前脑,使用的立体定位坐标为:前后方向+1.2 mm,左右方向0 mm,背腹方向−5.0 mm。
  3. 其他GBO移植部位是根据实验需要选择的。
  4. 对于逆行单突触追踪,GBO被移植到M1、S1、RSP或腹侧HIP(所有坐标如上所述),部分实验中移植到多个部位。
  5. 对于Ca2+成像和电生理实验,GBO被移植到背侧HIP。
  6. 对于单突触顺行追踪HSV实验,GBO被移植到RSP或背侧HIP。
  7. 对于CHRM3敲低GBO的移植,使用的立体定位坐标为:背侧HIP(上述坐标)或纹状体(前后方向+1.0 mm,左右方向+1.7 mm,背腹方向−3.5 mm)。

Trans-monosynaptic viral tracing with GBOs in vivo

在活体中使用GBOs进行单突触病毒追踪

Para_01
  1. 使用狂犬病毒进行突触反向标记需要在起始(突触后)GBO群体中表达辅助蛋白,包括狂犬病毒糖蛋白(G)和TVA受体。
  2. 为了提高病毒转导效率,GBO首先按照上述方法使用脑肿瘤解离试剂盒解离成单细胞悬液。
  3. 随后,编码RTG(CAG-DsRedExpress-T2A-Rabies G-IRES-TVA)的逆转录病毒与10 μg ml−1聚凝胺(TR1003G,Millipore Sigma)在冰上孵育1小时,然后加入重悬的细胞中。
  4. 每个低附着性96孔U型板(MS-9096UZ,S-bio)孔中加入2万个细胞以及50–100 μl培养基中的10 μl逆转录病毒,以重新聚集GBO,无需轨道振荡。
  5. 第二天,重新聚集的GBO被转移到超低附着性六孔培养板(07-200-601,Thermo Fisher Scientific)中,并如前所述在轨道振荡器上培养。
  6. 感染后4–6天,通常可以通过荧光显微镜检测到DsRed信号。
  7. 我们提醒,在将此方法应用于其他研究时,应小心确保非肿瘤细胞不会被辅助逆转录病毒感染。
  8. 可以通过免疫染色检测肿瘤特异性标志物(如巢蛋白)来进行验证。
  9. 然而,我们提醒,巢蛋白可能标记一些前体细胞(补充图1),因此应考虑使用其他正交标志物进行联合肿瘤细胞鉴定,如SOX2或EGFR。
  10. 如果逆转录病毒的感染率相对较低(例如,低于10%),对DsRed+细胞进行分选可能会提高追踪效率。
  11. 根据当前的协议,我们还不能针对特定细胞状态的GBM细胞来绘制它们的连接组。
Para_02
  1. 对于狂犬病毒前感染逆行追踪实验,表达RTG的启动GBOs在低附着96孔U底板中与EnvA假型G缺失的eGFP狂犬病毒(32635,Salk)孵育。
  2. 大约2-3个GBOs(约50,000个细胞)在每孔50 μl GBO培养基中与0.5 μl ΔG狂犬病毒孵育过夜。
  3. 第二天,GBOs用DPBS洗涤三次,并如上所述解离成单细胞悬液。
  4. GBO细胞重新悬浮并在冰冷的Hibernate A中保存,以进行颅内注射。
  5. 对于前感染实验,小鼠在感染后3、5或10天被安乐死。
  6. 对于长期GBO移植和狂犬病毒追踪,表达RTG的启动GBOs使用相同的方法进行解离。
  7. 移植后1个月,进行第二次手术,将1 μl ΔG狂犬病毒注射到初始移植的位置。
  8. 在狂犬病毒注射后10天,小鼠被安乐死。
Para_03
  1. 为了控制实验以排除感染性狂犬病毒的泄漏(扩展数据图3c),表达RTG的UP-10072 GBOs按照上述方法用ΔG狂犬病毒预先标记。
  2. 在预先标记后的1天或5天,从GBOs中提取狂犬病毒并注射到小鼠体内以进行分析,分别在9天或5天后进行。
  3. 病毒提取是通过首先将细胞重新悬浮在蒸馏水中完成的。
  4. 然后将细胞在干冰上快速冷冻2分钟,再在室温下解冻,重复冻融循环五次。
  5. 随后用26号针头进一步裂解细胞。
  6. 通过台盼蓝染色确认细胞死亡和碎片化。
  7. 从总共有10微升溶液(从9×105个细胞中提取)的细胞裂解液中,取2微升按上述方法注射到每只小鼠的RSP中。
Para_04
  1. 对于使用单突触 HSV 的逆行追踪实验,将 400 nl 的 AAV 混合物(由 1:20 的 AAV2/9-ChAT-Cre-WPRE-hGHpA 和 Cre 依赖的 AAV2/8-EF1α-DIO-eGFP-2a-TK-WPRE-pA 组成)和 600 nl 的 H129-LSL-ΔTK-tdTomato 注射到基底前脑。
  2. 在同一次手术中,按照上述方法将 UP-10072 GBO 细胞移植到 RSP 或 HIP 中。
  3. 小鼠在手术后 10 天被安乐死,然后取出大脑进行免疫组织学分析。

Sample preparation, immunohistology, in situ and confocal microscopy

样品制备、免疫组织化学、原位和共聚焦显微镜

Para_01
  1. 为了获取动物的大脑,小鼠被注射了氯胺酮-赛拉嗪-乙酰丙嗪进行深度麻醉,并经心脏灌注10毫升冰冷的DPBS,随后灌注10毫升4%的多聚甲醛。
  2. 大脑在4摄氏度下用4%的多聚甲醛固定过夜,然后用10毫升DPBS清洗,并转移到4摄氏度的30%蔗糖中进行冷冻保护24小时。
  3. 之后,大脑在冠状面上以40微米的厚度切片(Leica SM 2010R),作为浮动切片进行处理,并储存在抗冻介质(006799-1L,Bioennolife Sciences)中,温度为-20摄氏度。
  4. 对于每只大脑,每隔六张切片被收集到24孔板的同一孔中。
  5. 浮动的小鼠脑切片用DPBS清洗,然后在含有0.3% Triton X-100(P1379,Sigma-Aldrich)的DPBS中孵育1小时,接着在封闭缓冲液(TBS含0.1% Tween-20(T8787-50ML,Sigma-Aldrich),0.5% Triton X-100,10%驴血清(S30,Millipore),1% BSA(B6917,Sigma-Aldrich),22.52毫克/毫升甘氨酸(50046-50G,Sigma-Aldrich)和1%小鼠对小鼠封闭试剂(MKB-2213-1,Vector Laboratories))中孵育30分钟。
  6. 之后,脑切片在抗体缓冲液(TBS含0.1% Tween-20,0.5% Triton X-100和5%驴血清)中稀释的一抗中于4摄氏度下水平摇床孵育过夜。
  7. 第二天,切片在TBST(TBS含0.1% Tween-20)中洗涤3次,每次5分钟,并在如上所述的抗体缓冲液中与二抗孵育1至2小时,温度为室温。
  8. 除非另有说明,DAPI(1:500;D1306,Thermo Fisher Scientific)在二抗孵育期间同时与切片孵育。
  9. 切片在TBST中洗涤3次,每次5分钟,然后在载玻片(1518848,Thermo Fisher Scientific)上用封片剂(H-1000-10,Vector Laboratories)进行封片,覆盖盖玻片,并用指甲油密封。
  10. 对于生长抑素(SST)染色,脑切片在封闭前在1X IHC抗原修复溶液(00-4956-58,Invitrogen)中于95摄氏度下进行额外的抗原修复步骤15分钟。
Para_02
  1. 以下使用了主要抗体:山羊抗RFP(1:500;orb11618,Biorbyt),兔抗RFP(1:500;600-401-379,Rockland),鸡抗GFP(1:2,000;ab13970,Abcam),山羊抗GFP(1:500;600-101-215,Rockland),鼠抗人核(1:200;克隆235-1,MAB1281,Millipore),鼠抗STEM121(1:250;克隆STEM121,Y40410,Takara),山羊抗ChAT(1:200;AB144P-200UL,Sigma-Aldrich),兔抗VAChT(1:500;139103,Synaptic Systems),鼠抗TPH2(1:250;克隆CL2990,AMAb91108,Thomas Scientific),兔抗TH(1:500;NB300-109,Novus Biologicals),鼠抗KI67(1:500;克隆B56,550609,BD Biosciences),兔抗KI67(1:500;克隆SP6,ab16667,Abcam),兔抗裂解的caspase 3(1:500;9661,Cell Signaling),鼠抗GFAP(1:500;克隆GA5,MAB360,Millipore),山羊抗SOX2(1:500;AF2018,Thermo Fisher),鼠抗SATB2(1:500;克隆SATBA4B10,Ab51502,Abcam),大鼠抗CTIP2(1:500;克隆25B6,Ab18465,Abcam),兔抗parvalbumin(1:500;Ab11427,Abcam),兔抗SST(1:250;PA-5-85759,Thermo Fisher),鼠抗NeuN(1:500;克隆1B7,MA5-33103,Thermo Fisher Scientific),兔抗nestin(1:500;克隆SP103,Ab105389,Abcam),鼠抗EGFR(1:500;克隆EGFR1,NB200-206,Novus Biologicals),RFP-Booster Alexa Fluor 568(1:500;rb2af568,ChromoTek),GFP-Booster Alexa Fluor 488(1:500;gb2af488,ChromoTek),兔抗TTF-1(NKX2.1,1:500;07-601,Millipore),兔抗S100(1:500;ab868,Abcam),兔抗IBA1(1:500;019-19741,Wako Pure Chemical),山羊抗OLIG2(1:500;AF2418,R&D Systems),兔抗NG2(1:500;AB5320,Millipore)和鼠抗O4(1:250;克隆O4,MAB1326,R&D Systems)。以下使用了次级抗体:驴抗山羊Alexa Fluor 488(1:500;A-11055,Thermo Fisher Scientific),驴抗山羊Alexa Fluor 555(1:500;A-21432,Thermo Fisher Scientific),驴抗山羊Alexa Fluor 647(1:500;A-21447,Thermo Fisher Scientific),驴抗兔Alexa Fluor 488(1:500;A-21206,Thermo Fisher Scientific),驴抗兔Alexa Fluor 555(1:500;A-31572,Thermo Fisher Scientific),驴抗兔Alexa Fluor 647(1:500;A-31573,Thermo Fisher Scientific),驴抗鼠Alexa Fluor 488(1:500;A-21202,Thermo Fisher Scientific),驴抗鼠Alexa Fluor 555(1:500;A-31570,Thermo Fisher Scientific),驴抗鼠Alexa Fluor 647(Thermo Fisher Scientific,A-31571,1:500),驴抗大鼠Alexa Fluor 647(1:500;A-48272,Thermo Fisher Scientific)和驴抗鸡Alexa Fluor 488(1:500;A-78948,Thermo Fisher Scientific)。在部分逆行追踪实验中,RFP-Booster Alexa Fluor 568(1:500;rb2af568,ChromoTek)和GFP-Booster Alexa Fluor 488(1:500;gb2af488,ChromoTek)在封闭步骤中使用,封闭后立即封片。
  2. ,
Para_03
  1. 对于类器官、GBO 和原发性 GBM 组织的免疫组化,组织块使用宽口径 P1000 移液管头转移到 1.5 毫升 Eppendorf 管中,并用 DPBS 洗涤。
  2. 然后将组织在 4% PFA 中于 4 °C 固定过夜,用 DPBS 三遍洗涤,并在 4 °C 下用 30% 蔗糖进行冷冻保护至少 24 小时。
  3. 随后将组织块转移到塑料冷冻模具(Electron Microscopy Sciences)中,嵌入组织冷冻介质(TFM;1518313,General Data)中,并在 −80 °C 下保存。
  4. 样品在 16 微米处切片(CM3050S,Leica),并固定在玻璃载玻片上,保存在 −20 °C。
  5. 对于免疫组化,切片样品被加热至室温,用疏水笔标记,并用 DPBS 洗涤 5 分钟以去除 TFM。
  6. 然后按照上述脑切片部分的方法进行封闭处理。
  7. 对于较小的 GBO(例如,2,000–5,000 个细胞),在 4% PFA 固定步骤后直接在低附着 96 孔板中进行封闭处理,无需冷冻切片。
  8. 对于 2D 共培养,盖玻片在 4% PFA 中固定 30 分钟,用 DPBS 三遍洗涤,并按照上述方法进行封闭处理。
Para_04
  1. 对于原位杂交和同时免疫染色,冷冻保存的漂浮小鼠脑切片被放置在(3-氨基丙基)三乙氧基硅烷(A3648,Sigma Aldrich)包被的玻璃载玻片上,使用PBST(含0.1% Tween-20的PBS)。
  2. 随后按照制造商的方案对载玻片进行原位杂交处理,使用RNAscope多重荧光试剂盒v2(323270,ACD),并进行了少量修改。
  3. 简要来说,载玻片用PBS洗涤后,在42°C下烘烤30分钟,然后用乙醇脱水、过氧化氢处理、目标检索、一抗孵育(鸡抗GFP或兔抗VAChT)以及根据制造商方案进行后一抗固定(MK51-150,Rev B,附录D)。
  4. 随后载玻片在室温下与RNAscope Protease Plus孵育30分钟。
  5. 接下来,使用针对GAD1-C2(400951-C2,ACD)、SLC17A7-C3(416631-C3,ACD)、SLC17A6-C3(319171-C3,ACD)和/或GAD1-C3(400951-C3,ACD)的探针进行探针杂交(UM-323100,ACD;第4章),并用TSA Vivid 570(1:1,500;323272,ACD)或TSA Vivid 650(1:1,500;323373,ACD)进行显影。
  6. 杂交后,载玻片在室温下与二抗(驴抗鸡Alexa Fluor 488和/或驴抗兔Alexa Fluor 555)以及DAPI孵育1小时,然后如上所述封片。
  7. 为了鉴定谷氨酸能神经元,我们同时用C3探针检测vGLUT1(由SLC17A7编码)和vGLUT2(由SLC17A6编码)。
Para_05
  1. 小鼠脑切片,GBO(切片或整装)或免疫组化后的主要组织切片用共聚焦显微镜(LSM 810 或 LSM 710,蔡司)以 z-堆栈方式拍摄,使用 ×5、×10、×20 或 ×40 物镜。
  2. 图像使用 Zen 2 软件(蔡司)进行正交投影和拼接预处理,并进一步使用 ImageJ/FIJI(v2.1.0)进行导出和定量分析。
  3. HSV 感染的肿瘤细胞的 3D 重建使用 Imaris(v9.0,Bitplane)完成。
Para_06
  1. 在逆行追踪后的神经元定量中,我们对从+2.5 mm到−4.5 mm前后位置的每第六个切片组成的40微米冠状小鼠脑切片进行了成像,形成约15微米的z层堆栈,并进行正交投影以供分析。
  2. 对于每个切片,我们根据冠状面Allen脑图谱(http://atlas.brain-map.org)69,在GBO或NPC注射侧的同侧或对侧区域,标注了‘一级’区域(例如,丘脑核、皮层区域或层)和‘二级’区域(例如,丘脑或新皮层)中的细胞数量。
  3. 对于每个‘一级’区域,我们确定了起始细胞(GFP+DsRed+)的数量和输入神经元(GFP+DsRed−)的数量。
  4. 对于无法手动定量的起始细胞,我们采用了一种方法,即估算细胞密度(单位面积内的细胞数),然后推算起始细胞的数量。
  5. 图2a–d中的代表性冠状切片分别根据对侧和同侧区域的GFP+DsRed−细胞比例进行染色。
  6. 示意图(图2a–d)通过查询Allen脑图谱API(图谱ID: eq602630314)69获得。

Whole-brain clearing, imaging and analysis

全脑清除、成像与分析

Para_01
  1. 基于预标记范式的10天单突触追踪实验中,对一部分样本进行了全脑清除。
  2. 使用了基于Adipo-Clear平台优化的协议(U.Clear;Wang等,手稿待发表)来处理大脑。
  3. 用PFA固定的脑组织用PBS洗涤,并在室温下用SBiP缓冲液(200 µM Na2HPO4,0.08%十二烷基硫酸钠,16% 2-甲基-2-丁醇和8% 2-丙醇,pH 7.4)进行多次洗涤(1小时、2小时、4小时、过夜和1天×5次)。
  4. 随后将脑组织转移到B1n缓冲液(0.1% Triton X-100,2%甘氨酸,0.01% 10N氢氧化钠和0.008%叠氮化钠,pH 7.4)中,在室温下旋转。
  5. 第二天,用PTxwH缓冲液(0.1% Triton X-100,0.05% Tween-20,0.002%肝素(w/v)和0.02%叠氮化钠,pH 7.4)洗涤脑组织(1小时、2小时、4小时和过夜)。
  6. 第三天,向脑组织中加入羊抗-GFP(每脑2 µg;601-101-215,Rockland)、Syto24绿色(每脑0.5 µl;S7559,Thermo Fisher Scientific核染料)和兔抗-RFP(每脑1.25 µg;AB-1140-20,SICGEN),并用PTxwH缓冲液稀释,然后在37°C下轻轻摇动培养20天。
  7. 之后用PTxwH缓冲液进行四次洗涤(1小时、2小时、4小时和过夜)以去除多余的抗体。
  8. 随后在室温下用PTxwH缓冲液稀释并加入Alexa 647标记的驴抗羊二抗(每脑15 µg;705-607-003,Jackson Immunoresearch)和Alexa 594标记的驴抗兔二抗(每脑6.25 µg;711-587-003,Jackson Immunoresearch),并在室温下轻轻摇动培养20天,之后再用PTxwH缓冲液进行四次洗涤(1小时、2小时、4小时和过夜)。
  9. 随后将脑组织固定(1% PFA)并在4°C下过夜,然后在室温下用PTxwH缓冲液(1小时、2小时、4小时和过夜)冲洗,并用B1n缓冲液在室温下封闭过夜。
  10. 样品在4°C下用0.3% H2O2处理过夜,然后在20 mM PB(16 mM Na2HPO4和4 mM NaH2PO4,pH 7.4,室温下洗涤2小时)。
  11. 随后进行额外的脱脂处理(室温下SBiP缓冲液,1小时、2小时、4小时和过夜),接着进行延长的脱脂处理(室温下18天)。
  12. 之后用20 mM PB(室温下2小时和4小时)冲洗,然后用PTS溶液(25% 2,2′-硫代二乙醇/10 mM PB,室温下3小时和过夜)洗涤。
  13. 脑组织与75% Histodenz(AXS-1002424,Cosmo Bio USA)平衡,并通过2,2′-硫代二乙醇调整折射率(1.53)。
  14. 样品在-20°C下保存直到成像。
  15. 使用光片显微镜(SmartSPIM,LifeCanvas Technologies)进行成像。
  16. Syto24核染料、RFP和GFP免疫组化使用×3.6/0.2检测镜头和514、561和639 nm激光进行成像。
  17. 光片照明使用NA 0.2镜头聚焦,并通过连接到相机(Hamamatsu Orca Back-Thin Fusion)的电动调焦镜头在狭缝模式下轴向扫描。
  18. 相机曝光设置为快速模式(2 ms),16位成像。x/y采样率为1.8 µm,z步长为2 µm。
  19. 最大强度投影(MIP)图像(图1e)是通过将整个成像的3D体积整合到xy平面上的一个2D图像上生成的。
  20. 序列MIP切片是通过将z方向上的每500 µm范围(250个z光学平面)整合到一个2D图像上生成的(扩展数据图4i)。
  21. 原始图像体积(每个体素分辨率为1.8 × 1.8 × 2.0 µm³)使用Igneous软件(https://doi.org/10.3389/fncir.2022.977700,版本4.20.3,https://github.com/seung-lab/igneous)通过平均原始分辨率的原始体素('average pooling')下采样至7.2 × 7.2 × 8.0 µm³每个体素,并使用Imaris(v9.0,Bitplane)生成3D渲染(补充视频1)。

Neural progenitor cell transplantation

神经祖细胞移植

Para_01
  1. 为了在NPC中表达RTG辅助蛋白,将200,000个细胞与100微升经多聚精胺处理的逆转录病毒在100微升F3培养基中混合,并在37°C下孵育1小时。
  2. 随后将细胞接种在预先用1%基质胶包被的六孔板上。
  3. 24小时后,完全更换为新鲜的F3培养基。
  4. 在逆转录病毒感染后5天,可以通过荧光显微镜观察到DsRed的表达。
  5. 为了进行单突触追踪的预感染NPC,将500,000个细胞在六孔板中用3微升ΔG狂犬病毒在1毫升培养基中过夜感染。
  6. 第二天,用Accutase将NPC细胞分离,用DPBS洗涤三次,然后重悬于Hibernate A培养基中,按照上述方法移植到RSP区域,每只小鼠注射200,000个细胞。

GBO calcium imaging and analysis

GBO钙成像和分析

Para_01
  1. 为了研究GBOs中自发的Ca2+瞬变动力学,如上所述,将类器官接种在ALI培养物上至少24小时后再进行成像。
  2. 这使得GBO的基底表面变得相对更平坦,从而使结构更容易在单一z平面内进行活体成像。
  3. 成像前,将20 μl的1 μM Fluo-4 AM(F14021,Thermo Fisher Scientific)加入到每个GBO的ALI表面,并在GBO培养基中至少孵育30分钟。
  4. 活体成像在配备恒温箱的共聚焦显微镜(LSM 710,Zeiss)上进行,该恒温箱可将样品保持在37 °C和5% CO2环境中。
  5. 每个类器官使用×20物镜以2 Hz的频率成像5或10分钟。
  6. 在基线记录后,将20 μl含有1 mM ACh的GBO培养基(或与M3毒蕈碱受体拮抗剂4-DAMP(100 μM)和广谱烟碱受体拮抗剂美加明(100 μM;ab120459,Abcam)组合)加入每个GBO的ALI表面,并在相同条件下进行成像。
  7. 在ALI表面添加液体后,通常在5分钟内会逐渐消散。
Para_02
  1. 记录从Zen 2软件中以.CZI文件格式导出,并导入到ImageJ/FIJI进行进一步分析。
  2. 对于每个类器官记录,使用SIFT功能的线性堆栈对齐并采用默认参数校正运动伪影。
  3. 然后通过执行‘平均强度’设置的z投影来分割细胞,并为所有细胞在200 μm2区域绘制单独的ROI(UP-10072),以及在300 μm2区域绘制ROI(UP-9096和UP-9121)。
  4. 单个细胞随时间变化的强度轨迹以.xlsx文件格式导出,并导入R进行分析。
  5. 为了生成dF/F轨迹,我们采用了与切片Ca2+成像相同的方法,但使用了100帧的滑动窗口。
  6. 使用5帧窗口对轨迹进行了两次平滑处理(三角形滑动平均),并通过R中的findpeaks函数调用峰值,参数为nups = 5, ndowns = 5 和 minpeakdistance = 5。
Para_03
  1. 为了评估GBOs对乙酰胆碱刺激的即时Ca2+反应,GBOs按照上述方法重新聚集为2,500个细胞,并在Matrigel包被的24孔板中培养过夜(DMEM:F12中的比例为1:60 v/v),在成像前至少培养1小时以确保类器官附着在板表面。
  2. 成像前30分钟,将Fluo-4 AM加入培养基,最终浓度为1 μM。
  3. 每个类器官使用共聚焦显微镜的×20物镜以2 Hz的频率进行成像,持续3分钟,大约在第1分钟时加入乙酰胆碱,使其最终浓度达到1 mM。
  4. 在拮抗剂实验中,成像和乙酰胆碱刺激前至少10分钟加入4-DAMP或美加明,最终浓度为100 μM。
  5. 与Ca2+瞬变分析类似,记录数据从Zen 2导出,导入ImageJ/FIJI,并根据需要校正运动伪影。
  6. 绘制了单个ROI,并在R中分析强度轨迹。
  7. 为了生成dF/F轨迹,我们采用了与切片Ca2+成像相同的的方法,但基线强度计算为乙酰胆碱刺激前20帧的平均强度。
  8. 使用5帧窗口进行两次平滑处理(三角形移动平均),ΔdF/Fmax定义为整个轨迹中最大和最小强度值之间的dF/F变化。
  9. 为了评估表达hM3Dq-mCherry的GBOs对CNO的反应,进行了如上所述的钙成像,但加入了CNO(4639,Tocris)至最终浓度为20 μM,或等体积的0.9%生理盐水(76423-606,VWR)。

Immuno-electron microscopy

免疫电子显微镜

Para_01
  1. 对于电子显微镜实验,将600–800 nl的AAVs混合物(由1:20的AAV2/9-ChAT-Cre-WPRE-hGHpA和Cre依赖性的AAV2/9-hSyn-DIO-synaptophysin-eGFP-WPRE-hGHpA组成)注射到基底前脑。
  2. 在同一次手术中,UP-10072 GBO-RTG细胞被移植到背侧HIP。
  3. 术后3周,用4% PFA和0.5%戊二醛(16210,Electron Microscopy Sciences)在PBS中灌注小鼠过夜。
  4. 脑切片通过振动切片机以50 μm的厚度切片。
  5. 切片在含有0.5% BSA和0.1% Triton X-100的PBS中进行通透和封闭1小时,随后在4 °C下与抗-GFP(1:500;ab5450,Abcam)和抗-mCherry(1:500;ab167453,Abcam)孵育两晚。
  6. PBS洗涤后,切片与Nanogold-Fab′山羊抗兔抗体(1:200;#2004,Nanoprobes)孵育2小时,并进一步用1%戊二醛固定10分钟。
  7. 按照制造商的说明进行免疫金-银增强程序(HQ Silver,#2012,Nanoprobes)。
  8. 切片用PBS洗涤,然后与山羊辣根过氧化物酶二抗(1:500;ab6885,Abcam)孵育1.5小时,接着用PBS洗涤并进行3,3′-二氨基联苯胺(DAB)沉淀10分钟。
  9. 用H2O洗涤后,切片进一步用0.1% OsO4固定15分钟,然后在4 °C下用0.2%醋酸铀酸盐过夜。
  10. 之后,切片在梯度酒精系列中脱水。
  11. 接下来,切片在Epon(#14120,EMS)系列中从10%到100%浸透,总共需要2天时间,然后在60 °C烘箱中用催化剂的100% Epon孵育48小时。
  12. 最后,使用超薄切片机将切片切成70 nm的薄片,用于透射电子显微镜成像(Thermo Scientific Talos L120C)。

Slice calcium imaging and analysis

切片钙成像与分析

Para_01
  1. UP-10072 GBOs 表达 jRGECO1α 是通过上述方法使用的慢病毒生成的。
  2. 在基底前脑中注射了 600–800 nl 的 AAV 混合物(由 1:20 的 AAV2/9-ChAT-Cre-WPRE-hGHpA 和 Cre 依赖性 AAV9-EF1α-DIO-hChR2(H134R)-eYFP-WPRE-hGHpA 组成)。
  3. 在同一手术中,UP-10072 GBO-jRGECO1α 细胞被移植到背侧 HIP。
  4. 手术后 6 周,按照以下描述制备了急性切片用于膜片钳记录。
  5. 使用共聚焦显微镜(Zeiss LSM 710)在 ×10 物镜下,以 2 Hz 的频率在 555 nm 波长通道中采集图像进行活体 Ca2+ 成像。
  6. 通过连接到电源(PSU-H-LED)的激光器(LRD-0470-PFFD-00100-05)提供 470 nm 波长的光脉冲,用于对局部胆碱能轴突终末进行光遗传学刺激,功率约为 0.32 mW mm−2,脉冲长度和频率由可编程脉冲发生器(Master 8)设置。
  7. 在含氧人工脑脊液(aCSF)中,同时进行 Ca2+ 成像和光遗传学刺激(10 ms 脉冲,20 Hz,持续 10 s),或在存在 100 μM 4-DAMP 的情况下进行。
  8. 对于每一片切片,至少保持 5 分钟的刺激间隔。
Para_02
  1. Ca2+成像记录通过Zen 2软件导出为.CZI文件,并导入到ImageJ/FIJI中进行定量分析。
  2. 分析是在那些对光遗传刺激持续产生Ca2+瞬变的GBM细胞上进行的。
  3. 为了生成dF/F曲线,我们首先使用R中的rollapply函数,通过计算每个原始曲线的50帧移动窗口的十分位数,生成基线强度曲线。
  4. 然后将dF/F曲线定义为每个时间点的(原始强度 - 基线强度)/(基线强度)。
  5. 随后使用七帧窗口对曲线进行两次平滑处理(三角形移动平均)。
  6. 我们将ΔdF/Fmax定义为在光刺激前10秒窗口内的平均dF/F与最大dF/F之间的最大变化。

Patch-clamp electrophysiological recordings

膜片钳电生理记录

Para_01
  1. 对于电生理学实验,将600-800 nl的AAVs混合物(由1:20的AAV2/9-ChAT-Cre-WPRE-hGHpA和Cre依赖性的AAV9-EF1α-DIO-hChR2(H134R)-eYFP-WPRE-hGHpA组成)注射到基底前脑。
  2. 在同一次手术中,UP-10072 GBO-RTG细胞被移植到海马背侧。
  3. 6周后,按照之前描述的方法制备了急性切片。
  4. 简而言之,大脑被取出并立即放入冰冷的切割溶液(92 mM N-甲基-d-葡萄糖胺,2.5 mM KCl,1.2 mM NaH2PO4,30 mM NaHCO3,20 mM HEPES,25 mM 葡萄糖,5 mM 钠-L-抗坏血酸,2 mM 硫脲,3 mM 钠丙酮酸盐,10 mM MgSO4 和 0.5 mM CaCl2),并持续通入95% O2和5% CO2。
  5. 用振动切片机(Leica VT 1200S)切出冠状切片(200 μm厚),并放置在aCSF(126 mM NaCl,2.5 mM KCl,1.2 mM MgSO4,2.4 mM CaCl2,25 mM NaHCO3,1.4 mM NaH2PO4,11 mM 葡萄糖和0.6 mM 钠-L-抗坏血酸)中,并持续通入95% O2和5% CO2。
  6. 切片在31 °C下孵育30分钟,然后在室温下孵育30分钟。
Para_02
  1. 脑片被转移到记录室中,并用含有200 μM 4-AP(A78403,Sigma-Aldrich)和25 μM CNQX(0190,Tocris)的氧气饱和的aCSF灌流。
  2. DsRed+ GBM细胞通过×40水浸式物镜(Olympus BX61WI)定位。
  3. 由于细胞具有弥漫性浸润的特性,在移植后6周,GBM细胞可以在皮层、海马和皮层下区域观察到。
  4. 记录电极由硼硅酸盐玻璃(Flaming-Brown拉制器,Sutter Instruments,P-97,尖端电阻为5–10 MΩ)制成,并填充了包含120 mM钾葡萄糖酸盐、10 mM NaCl、1 mM CaCl2、10 mM EGTA、10 mM HEPES、5 mM Mg-ATP、0.5 mM Na-GTP和10 mM磷酸肌酸的电极溶液。
  5. 全细胞膜片钳记录通过EPC-10放大器和Pulse v8.74(HEKA Electronik)控制。
  6. 为了生成电流-电压曲线,全细胞膜片钳记录在电流钳和电压钳模式下进行。
  7. 在电压钳模式下,细胞保持在−60/−70 mV,并以10 mV步长施加一系列电压脉冲,每次持续50–100 ms,每5秒一次。
  8. 在电流钳模式下,注入电流以将细胞维持在−70 mV的保持电位,并以10 pA步长施加一系列电流注入,每次持续1,000 ms(从−20 pA开始),每5秒一次。
  9. 输入电阻通过电压钳记录中的电流-电压曲线斜率计算(从−120 mV开始,以10 mV增量进行13步)。
  10. 静息膜电位在无电流注入的电流钳模式下确定。
  11. 在染料填充实验中,Alexa Fluor 488(10 μM;A10436,Thermo Fisher Scientific)被加入电极溶液中,并在载片和成像前用4% PFA固定15分钟,使用共聚焦显微镜(Zeiss LSM 810)进行观察。
Para_03
  1. 为了对胆碱能纤维进行光遗传学刺激,通过×40物镜使用蓝光刺激(pE-300ultra,CoolLED)以20 Hz的频率发送10 ms脉冲的10 s训练。
  2. 对于电流钳记录,在实验过程中未调整保持电流,保持电流为0 pA。
  3. 通过浴灌流含有100 μM 4-DAMP(sc-200167,Santa Cruz)的aCSF实现CHRM3受体阻断。
  4. 数据通过PulseFit(HEKA Electronik)以ACS文件格式导出为原始波形,并导入R(v4.3.1)进行分析。
  5. 为了分析电流钳波形中从基线的最大膜去极化,首先使用5秒窗口对数据进行两次平滑处理。
  6. 光诱导的去极化被量化为刺激前平均基线电压与刺激开始后20秒内的最大电压值之间的差值。
  7. 刺激开始到反应开始之间的潜伏期时间通过确定膜电位达到基线+2σ的第一个时间点来估计,其中标准差σ基于刺激前5秒内记录的数值计算得出。

GBO migration assays

GBO迁移实验

Para_01
  1. GBOs 按上述方法重新聚集,每孔加入 2,000 个细胞,在进行检测前至少培养 24 小时。
  2. 六孔板用 Matrigel(在 DMEM:F12 中稀释至 1:60 体积比)包被,每孔接种 6–8 个重新聚集的 GBOs,并加入 2 毫升 GBO 培养基。
  3. 在接种后 4 小时,向孔中添加处理剂(最终浓度为 1 mM ACh 和/或 100 μM 4-DAMP 的 GBO 培养基),以确保 GBO 黏附不受影响。
  4. 对于 CHRM3 敲低的 GBOs 实验,仅添加 ACh。
  5. 使用倒置相衬显微镜(Axiovert 40 CFL)和 Zen 2 软件采集图像。
  6. 在 48 小时后,使用 ImageJ/FIJI 中的 'oval' ROI 功能测量 GBO 细胞覆盖的面积,绘制出包含迁移细胞的最大包围椭圆。
  7. 在六孔板中过于靠近的类器官被排除在分析之外。
  8. 对于化学遗传激活肿瘤细胞的迁移实验,采用类似的方法,但使用表达 hM3Dq-mCherry 的 UP-10072 GBOs,并加入 20 μM CNO(或等体积的 0.9% 生理盐水)。
Para_02
  1. 对于类器官组装体的活体成像实验,表达RTG的GBOs与SNOs融合,部分GBOs在GBO培养基中用1 mM ACh预处理1小时。
  2. 在融合后12-24小时,将组装体用于共聚焦显微镜(Zeiss LSM 710)的活体成像,持续10-20小时,每10分钟拍摄一次荧光图像。
  3. 我们专注于组装体前沿的GBM细胞进行迁移分析。
  4. 通过ImageJ/FIJI中的‘手动跟踪’插件获取速度(单位为μm h−1)和位移(单位为从原始细胞位置的μm h−1)。
  5. 成人人类手术脑片和急性小鼠脑片在ACh激活或CHRM3敲低条件下的活体成像实验和分析方法如下所述,操作方式类似。
  6. 对于小鼠脑片,GBOs在脑片生成前被移植到背侧HIP中2-3周,如上所述。
  7. 对于ACh刺激,脑片被转移到ALI培养中,并在成像前直接用1 mM ACh在脑组织培养基中处理。

Chemogenetic activation of GBOs in vivo

体内 GBO 的化学遗传激活

Para_01
  1. 为了评估GPCR介导的膜去极化是否能在体内增加GBM细胞的分布面积,通过上述再聚集程序生成的表达hM3Dq-mCherry72的UP-10072 GBOs被移植到小鼠的背侧HIP(每只小鼠约200,000个细胞)。移植后5天,小鼠通过添加了1%蔗糖的饮用水给予CNO(40 μg ml−1)或等体积的0.9%生理盐水,持续至移植后3周,此时小鼠被安乐死以进行免疫组织学分析。
  2. 为了量化分布的相对面积,使用ImageJ/FIJI中的‘多边形’工具绘制出包含mCherry+细胞的最大边界多边形。对于每只小鼠,对单个图像堆栈中连续的3–5个切片(由每第六个脑切片组成)进行量化并取平均值。如果任何切片包含明显的针道,会特别注意不将皮层内的部分计入肿瘤区域。

CHRM3 shRNA knockdown analyses

CHRM3 shRNA 干扰分析

Para_01
  1. GBO细胞在如上所述的再聚集程序后,用表达mCherry和CHRM3靶向shRNA或随机shRNA的慢病毒进行感染。
  2. 72小时后通过qPCR验证敲低效果。
  3. 首先根据制造商的说明,使用TRIzol试剂(15-596-026,Thermo Fisher Scientific)和RNA微提试剂盒(R2062,Zymo Research)提取RNA。
  4. 使用Nanodrop(ND-2000,Thermo Fisher Scientific)定量RNA浓度,并取100 ng RNA进行逆转录和cDNA合成。
  5. 逆转录和cDNA合成使用Superscript IV第一链合成系统(18091050,Thermo Fisher Scientific),根据制造商的说明进行。
  6. qPCR反应体系包含2 μl cDNA、6.25 μl SYBR Green主混合物(4385612,Thermo Fisher Scientific)、0.5 μl 10 μM正向引物、0.5 μl 10 μM反向引物和3.25 μl无核酸酶水,热循环条件为:95 °C预变性30秒,然后进行40个循环,每个循环包括95 °C变性15秒和60 °C退火延伸45秒。
  7. CHRM3的表达量基于三个技术重复的平均值,使用ΔCt方法以GAPDH为内参进行归一化。
  8. 所用引物详见补充表2。
Para_02
  1. 为了确定CHRM3敲低后GBO的大小,GBO细胞被感染了针对CHRM3的shRNA或对照 scrambled shRNA 的慢病毒,并如上所述重新聚集为每个2,000个细胞的类器官。
  2. 7天后,使用倒置相衬显微镜(Axiovert 40 CFL)和Zen 2软件对GBO进行成像,并使用ImageJ/FIJI中的‘polygon’ ROI功能在单个z平面内量化类器官面积。
Para_03
  1. 为了量化CHRM3敲低后Ki67比例和cCas3强度,GBOs在7天后收集用于整体免疫染色,如上所述。
  2. 为了量化Ki67+细胞的百分比,对于每个类器官,随机选择40-60个DAPI+核,确定其中Ki67+/DAPI+核的数量。
  3. 为了量化cCas3的相对水平,对于每个类器官,首先使用DAPI通道图像通过设置低手动阈值并结合大小为5,000到无穷大的Analyze Particles功能来勾画类器官的轮廓。
  4. 在由DAPI轮廓标记的ROI内,记录cCas3通道的平均灰度值强度。
Para_04
  1. 对于敲低CHRM3的GBOs的体内移植,我们按照上述程序,将等量(约100,000个)肿瘤细胞移植到每只小鼠的左侧或右侧半球,右侧为靶向CHRM3的shRNA细胞,左侧为随机shRNA对照组。小鼠在3周后被安乐死,脑组织被切片用于mCherry的免疫染色以及分布区域面积的定量分析,如上所述。
Para_05
  1. 对于小鼠存活率分析,将表达针对CHRM3的shRNA或随机shRNA的肿瘤细胞(约100,000个细胞)移植,小鼠持续监测是否出现符合IACUC批准终点的症状。
  2. 如果满足以下任何标准,小鼠将被安乐死:身体状况评分为73的1分;身体状况评分为2分并伴有弓背姿势、活动减少、毛发凌乱或脱水;体重下降超过20%;或严重的神经系统功能障碍,如无法行走。
  3. 死亡日期被记录用于Kaplan–Meier统计分析。

Analysis of patient survival from public databases

患者生存率的分析来自公开数据库

Para_01
  1. 我们查询了公共的GBM数据库GlioVis74(http://gliovis.bioinfo.cnio.es),以获取癌症基因组计划GBM75(HG-UG133A)和中国胶质瘤基因组图谱76数据集的基因表达和患者表型数据。
  2. 中国胶质瘤基因组图谱数据集仅筛选出与GBM组织学一致的数据。
  3. 使用R中的GSVA77包,方法为‘gsva’,计算了乙酰胆碱反应的基因特征评分(快速或长期;补充表5),并将该评分作为输入,通过R中survminer包实现的surv_cutpoint函数,利用最大选择秩统计量确定高表达与低表达的最佳截断值。

Statistics

统计

Para_01
  1. 统计分析是在R(v4.3.1)中通过基础R或rstatix包进行的,具体测试方法、样本量和P值在图例或图中有所说明。
  2. 对于不同类器官中多个细胞的定量分析,通过最大似然法拟合了线性混合效应模型,将类器官编号作为随机变量,如之前所述。
  3. 所有数据均以均值±标准误表示,包括柱状图和正文中的数值。
  4. 在所有箱形图中,除非图例另有说明,中间线代表中位数,箱体边缘显示第25和第75百分位数,须线延伸至最大值和最小值。
  5. 未使用任何统计方法来预先确定样本量。
  6. 迁移区域的定量分析和类器官免疫组织学由两名独立研究者盲法进行。
  7. P < 0.05 被认为具有统计学意义。

Reporting summary

报告摘要

Para_01
  1. 有关研究设计的更多信息可在与本文相关的Nature Portfolio报告摘要中找到。

Data availability

Para_01
  1. 本研究中报道的原始和处理后的单细胞和批量RNA测序数据可在NCBI基因表达综合数据库中找到,存取号为GSE274460和GSE274633。
  2. 患者样本信息列在补充表1中,引物序列列在补充表2中。
  3. 人类参考基因组(GRCh38 v.41)可在https://www.gencodegenes.org/human/release_41.html获取。
  4. 图1和扩展数据图1中的scRNA-seq数据可从https://singlecell.broadinstitute.org/single_cell/study/SCP393/single-cell-rna-seq-of-adult-and-pediatric-glioblastoma#study-download、GSE174554和GSE84465获取。
  5. 原始数据随本文提供。
本文参与 腾讯云自媒体同步曝光计划,分享自微信公众号。
原始发表:2025-06-19,如有侵权请联系 cloudcommunity@tencent.com 删除

本文分享自 生信菜鸟团 微信公众号,前往查看

如有侵权,请联系 cloudcommunity@tencent.com 删除。

本文参与 腾讯云自媒体同步曝光计划  ,欢迎热爱写作的你一起参与!

评论
登录后参与评论
0 条评论
热度
最新
推荐阅读
目录
  • Basic Information
  • Abstract
  • Main
  • Neurotransmitter receptor expression
  • Rapid neuronal circuit integration
  • Brain-wide anatomical projection atlas
  • Inputs of diverse neurotransmitters
  • Metabotropic cholinergic-to-GBM inputs
  • Essential roles of CHRM3 for GBM biology
  • Discussion
  • Methods
    • Human specimens and animal models
    • GBO culture
    • Human iPS cell-derived progenitor cell, neuron and organoid culture
    • Single-cell and bulk RNA-seq
    • Sequencing pre-processing and analysis
    • Viral vector and plasmid generation
    • Assembloid generation with SNOs and GBOs
    • Viral tracing with human neurons in vitro
    • Stereotaxic GBO transplantation and virus injection
    • Trans-monosynaptic viral tracing with GBOs in vivo
    • Sample preparation, immunohistology, in situ and confocal microscopy
    • Whole-brain clearing, imaging and analysis
    • Neural progenitor cell transplantation
    • GBO calcium imaging and analysis
    • Immuno-electron microscopy
    • Slice calcium imaging and analysis
    • Patch-clamp electrophysiological recordings
    • GBO migration assays
    • Chemogenetic activation of GBOs in vivo
    • CHRM3 shRNA knockdown analyses
    • Analysis of patient survival from public databases
    • Statistics
    • Reporting summary
  • Data availability
领券
问题归档专栏文章快讯文章归档关键词归档开发者手册归档开发者手册 Section 归档