
1. 什么是ima
ima.copilot(简称 ima)是一款以知识库为核心的智能工作台,集搜索、阅读、写作为一体,全面提升用户的学习与办公效率。产品接入腾讯混元大模型与 DeepSeek R1 满血版,为有较高信息获取、处理与内容创作需求的用户,提供强大且高效的智能支持。
核心功能 | 功能说明 |
|---|---|
信息获取与问答 | 智能搜索:基于全网信源或你的个人知识库,去快速检索并提供所需要的信息。精准回答:无论是知识点查询、问题解决还是行业动态了解,ima都能够高效回应。 |
多模态内容解读 | 文本解读:对文章、网页等进行详细的解读和分析。图片分析:智能识别图片中的内容,并提供相关解释。翻译服务:支持多种语言之间的翻译。 |
个性化知识管理 | 知识整理:方便地整理、分类和检索个人知识资源。内容沉淀:可以将有价值的信息加入知识库,长期保存。 |
写作辅助 | 主题写作:协助确定写作主题,并生成大纲。文章润色:对已有内容进行修改和完善,提高质量。创意激发:提供灵感和建议,助力文学创作或其他艺术创作。 |
创意与设计支持 | 画图功能:根据描述生成相应的图像。脑图生成:将复杂信息整理成直观的思维导图。 |
共享与协作 | 共享知识库:创建或加入共享的知识库,实现团队协作。内容分享:轻松分享文章、网页等内容到知识库或社交平台。 |
其他实用功能 | AI划词工具栏:选中文字即可快速获取相关信息。快捷键启动:设置快捷键以便随时使用ima的各项功能。跨平台支持:支持在PC、Mac、Android等多个设备上使用。 |
下载安装: https://ima.qq.com/
3. 选择大模型,文档解读和智能写作
上传文章,文档解读生成内容后,会附带扩展问题。可以通过扩展问题,不断提问,精进对文章的理解。
文献智能摘要
通过桌面端的Ima知识库工具,首先创建知识库,然后批量上传你的本地文档。上传完成后ima知识库会自动化进行解析和向量化处理。(注意这些文档资料是会上传到云端的,如果有严格隐私要求不要使用。)这里我创建了一个名称为【单细胞转录组】的共享知识库,里面包括了我收集的几篇单细胞及空间相关文章。
5. 基于知识库提问
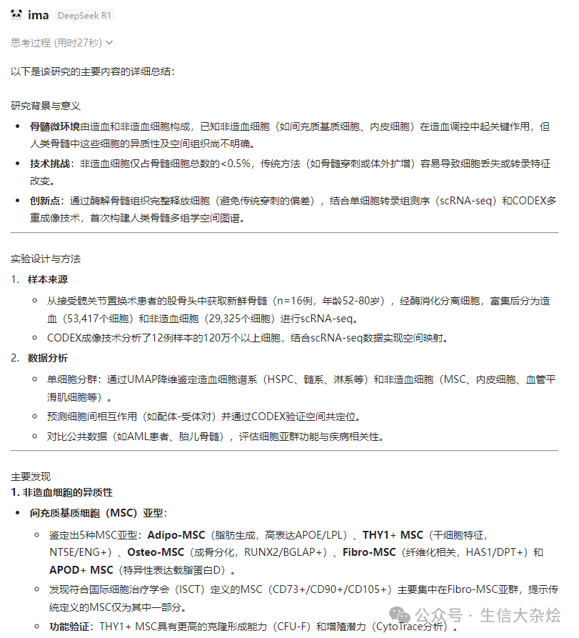
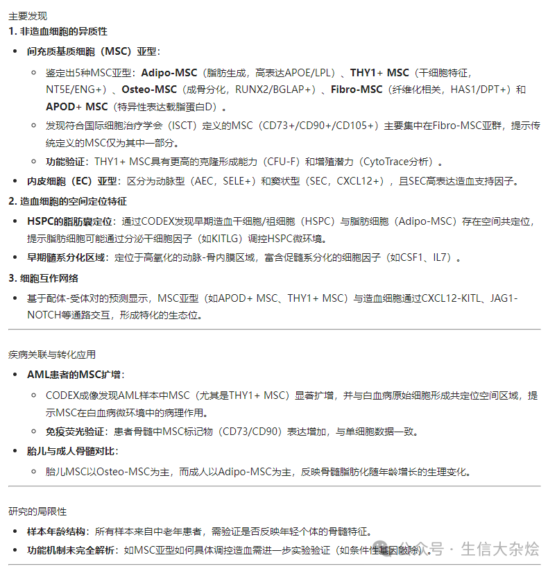
接下来我们就可以基于自己本地知识库进行问答了,整体使用下来感觉整个知识库,特别是结合了DeepSeek深度思考和推理模型后,输出结果相当强大。知识库会详细的分析和你提出问题相关的文章,并按特定的逻辑结果进行整理后输出。而人的记忆力是有限的,有时候我都觉得同样的问题,你如果实时问我,我可能都无法回答的如此清晰和完整。
本地知识库问答真的太好用了