
周报汇总地址:http://www.armbbs.cn/forum.php?mod=forumdisplay&fid=12&filter=typeid&typeid=104

视频版:
https://www.bilibili.com/video/BV1fV4y1X7sk
1、Keil MDK6最终定于2023年末发布
https://www.keil.com/pr/article/1302.htm
MDK6的发布消息最终尘埃落定,定于2023年末发布。
相比现在的MDK,主要是集成了功能安全库及其编译器,Keil Studio桌面版,跨平台支持。

2、开源智能冷却板设计
https://github.com/microchip-pic ... old-plate-mplab-mcc
pic16f17146-cold-plate-mplab-mcc-1.0.2.zip (15.07 MB)
AN4889-Using-CIPs-To-Implement-Peltier-Plate-DS00004889.pdf (1.07 MB)
这个开源项目强就强在使用一片20脚的8位单片机PIC16F17146,完成下面所有功能:
(1)电流监控和测量(各种运放,比较器,ADC,DAC和基准)。 (2)制冷板、散热器和MCU温度监控。 (3)功能安全(内存CRC校验,非易失性存储器 NVM控制)。 (4)保护系统监控。 (5)带风度监控的风扇控制。 (6)用户控制界面。

产品效果:
主要功能是冷却其金属表面及其顶部的任何东西

3、安森美推出电力电子仿真工具
https://www.onsemi.cn/design/tools-software/elite-power-simulator
采用PLECS模型的系统级仿真工具通常仅适用于硬开关,而软开关的仿真结果往往极不准确。安森美首创PLECS模型,适用于软/硬开关应用,如DC-DC LLC、CLLC谐振式、双有源桥和移相全桥转换器

4、Github升级版人工智能编程助手Copilot X,有GPT-4加持,提供沉浸式类似ChatGPT的聊天编程体验,实现轻松代码编程
https://github.blog/2023-03-22-g ... veloper-experience/
今年2月份时,Github正式完成了1亿注册用户,这么庞大的用户群下,推出Copilot X,影响力是不言而喻的。
后面各种Git操作,代码自动生成,我们都可以通过聊天的方式告诉 Copilot 去完成,当前已经给VS Code和Visual Studio提供了聊天窗口。
视频观看:
https://www.armbbs.cn/forum.php?mod=viewthread&tid=118442


6、Matlab 2023a发布
https://ww2.mathworks.cn/product ... psm_ml&source=15308
主要看到了两个关心的亮点
1、支持Simulink的逐个block单步仿真
2、推出matlab对TI C2000系列全方位支持的设计仿真,当前提供了电机,电源,各种外设,信号检测调试,多核建模,代码验证等全套支持。
视频介绍:
https://www.armbbs.cn/forum.php?mod=viewthread&tid=118442
更新记录:

C2000支持:


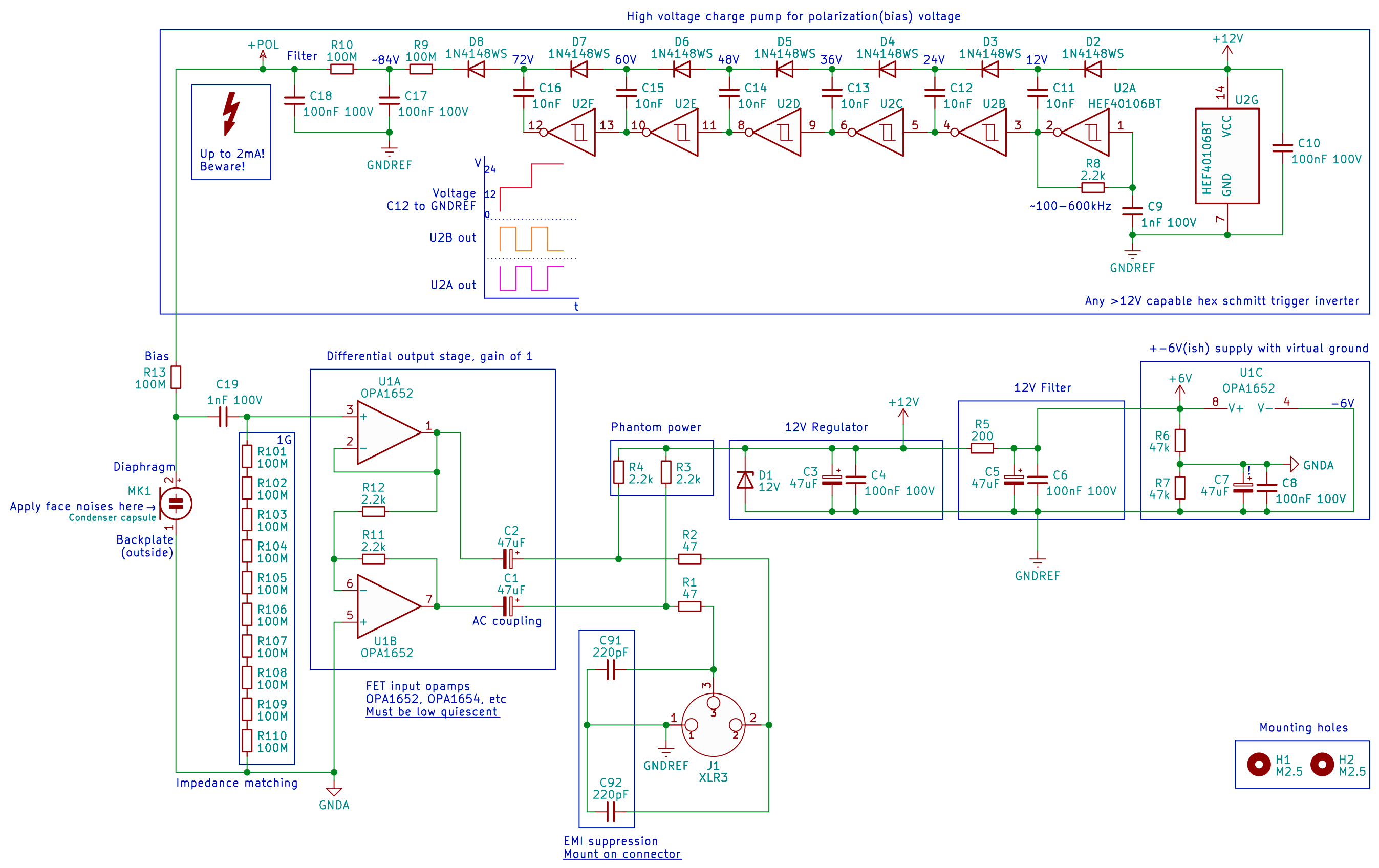
7、高品质电容式麦克风DIY
https://github.com/Spirit532/studio_mic
原理图:

硬件:




8、英伟达Jetson家族再添新成员Jetson Orin Nano,作为之前推出的Jetson Nano升级版
https://developer.nvidia.com/blo ... nano-developer-kit/
新一代Nano那里都好,就是这价格比之前的Nano贵不少,之前的价格是99,这次新推出的要499


9、PX5 RTOS的Demo上线了
之前介绍:ThreadX老大离开微软,开发的第5代RTOS系统PX5 RTOS正式上线 https://www.armbbs.cn/forum.php?mod=viewthread&tid=117761
px5_rtos_for_sifive_hifive1_iar_2023_03_15.zip (4.57 MB) px5_rtos_for_stm32f769i-disco_iar_2023_03_17.zip (47.46 MB)


暂时是以库的形式提供的

10、新品IC
(1) Semtech推出一款用于物联网的新型LoRa收发器LR1121,可提供更低的功耗,全球连接和远程通信
https://www.semtech.com/products/wireless-rf/lora-connect/lr1121
LR1121多波段通用性允许在世界任何地方使用


(2)TI 率先推出业界首款独立有源 EMI 滤波器 IC,支持高密度电源设计

(3)ST推出低功耗蓝牙5.3模组,+6dBm,支持内置和外置天线
https://newsroom.st.com/media-center/press-item.html/n4509.html?ecmp=tt31445_gl_social_mar2023
主控采样的STM32WB15

(4)Microchip新增五款加密IC
相比软件加密,使用要省事些

(5)安森美推出面向面向汽车级应用的业界最低功耗蓝牙新品NCV-RSL15
https://www.onsemi.com/products/wireless-connectivity/bluetooth-low-energy/ncv-rsl15

11、H7-TOOL本周进展
H7-TOOL详细介绍:https://www.armbbs.cn/forum.php?mod=viewthread&tid=89934
(1)将原计划发布的2.2.0a版本固件改为2.2.1版,新增了多款脱机烧录新品支持,全部工作已经制作完毕
这两天测试没问题了,准备发布新版本。

同时还将增加一个RTT的消息分类发布功能,已经完成

(2)H7-TOOL的RTT功能搜索不到目标板的RAM空间时,可以使用LUA小程序检索是否存在
详细说明:https://www.armbbs.cn/forum.php?mod=viewthread&tid=118418


(3)H7-TOOL的SWD接口监测CAN/CANFD状态实现可视化初步效果,新增时钟容错率计算
CANFD的知识点非常多,所以在下周要录制第2期CAN/CANFD/CANopen专题视频教程前,将这个功能制作完善。
此功能可以方便的监测CANFD整个工作状态。再配合TOOL的CAN/CANFD助手功能,将大大有利于掌握CANFD
