问题是关于三个用例:
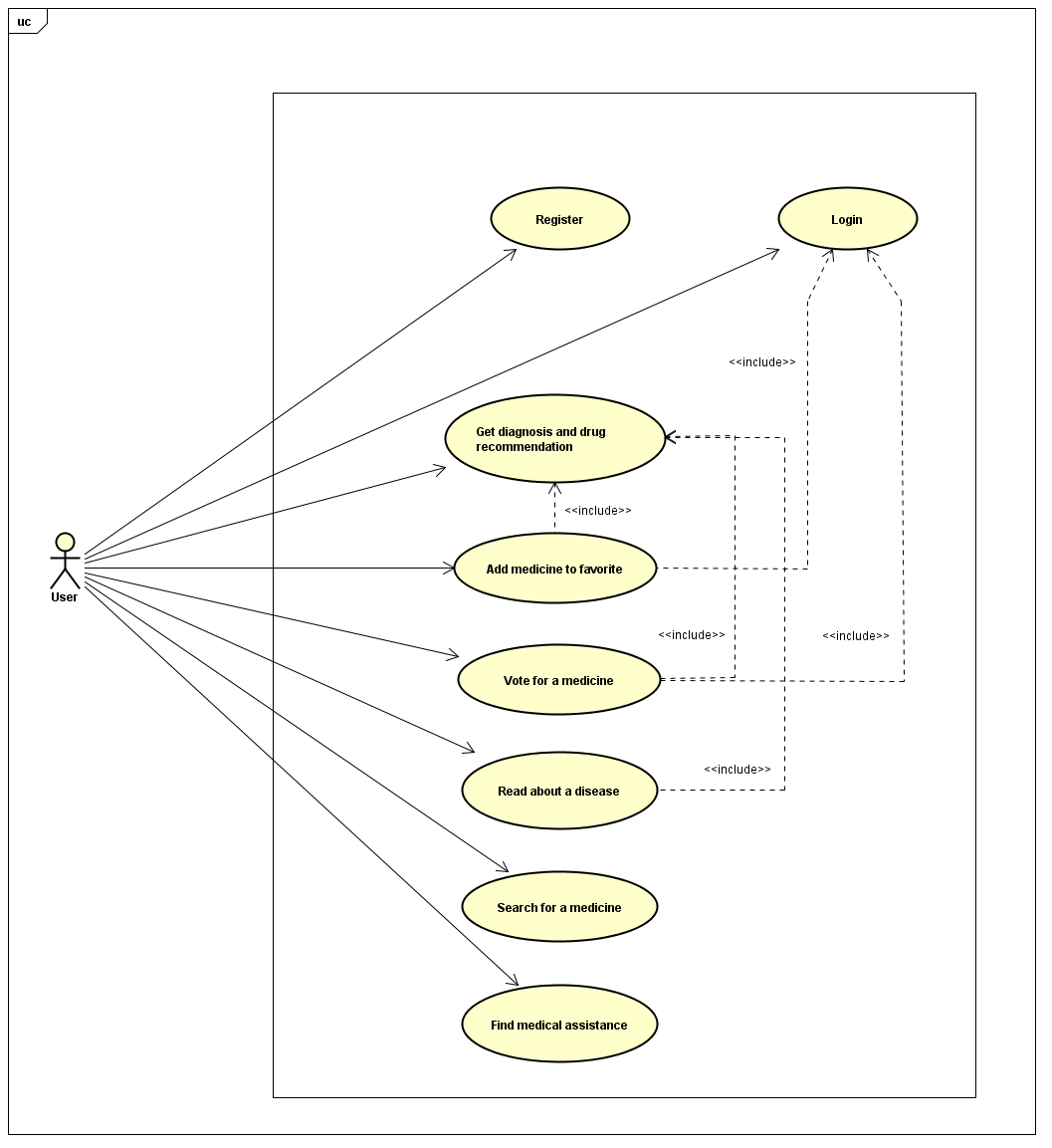
它们必须通过用例首先获得诊断和药物推荐(否则您无法获得它们)。
此外,两个都将药物添加到最喜欢的中,对药物的投票()对用户强制执行日志限制。

这张图准确吗?
发布于 2019-06-02 13:40:21
如果您只能从诊断和药物推荐中访问这些功能,那么它们可能不是单独的用例,而只是上述UC的替代路径。如果他们需要登录,它可能成为一个扩展的UC,但是登录并没有真正带来任何价值,而且通常也不会显示为单独的UC,除非它给图表带来了一些额外的逻辑(例如,额外的参与者,比如一些社交媒体系统)。
https://stackoverflow.com/questions/56415457
复制相似问题