我正在设计一个吉他调谐器通过爱特梅尔mega16处理器和CodeVisionAVR为我的大学的第二个项目。我已经连接了一个单插孔到处理器的PINA.7 (ADC转换器)和GND。我有7个发光二极管(PORTB.0.6),根据信号的基波频率,它应该通过一系列的if/elseif打开。
我正在通过一个DFT (我知道有更快的FTs,但我们的学校告诉我们应该使用DFT,他们知道为什么)800个样本的基本信号。在选取的800个样本中,计算频谱。然后,下一个for被用来计算每个频率的绝对值,并选择最大的,这样它就可以成为吉他调谐器的一个很好的参考点。
重要的是,我的主要功能只是一个大频率的条件,看看LED是否亮了,但它没有。
在整个代码中,我尝试将let从0切换到6,它似乎停止在F = computeDft();,所以我删除了变量,只让computeDft();运行,但是下一个let没有亮起来。这个函数永远不会被调用吗?我在Visual中用生成的余弦函数尝试了这个函数,它工作得很好。它总是能检测到基本面。为什么它在CVAVR中不起作用?
#define M_PI 3.1415926f
#define N 800
unsigned char read_adc(void)
{
ADCSRA |= 0x40; //start conversion;
while (ADCSRA&(0x40)); //wait conversion end
return (float)ADCH;
}
typedef struct
{
float re;
float im;
} Complex;
float computeDft()
{
unsigned char x[N] = {0};
float max = 0;
float maxi = 0;
float magnitude = 0;
Complex X1[N] = {0};
int n = N;
int k;
for (n = 0; n < N; ++n)
{
for (k = 0; k < n; k++)
{
x[k] = read_adc();
X1[n].re += x[k] * cos(n * k * M_PI / N);
X1[n].im -= x[k] * sin(n * k * M_PI / N);
}
}
for (k = 0; k < n; k++)
{
magnitude = sqrt(X1[k].re * X1[k].re + X1[k].im * X1[k].im);
if (magnitude > maxi)
{
maxi = magnitude;
max = k;
}
}
return max;
}
/*
* main function of program
*/
void main (void)
{
float F = 0;
Init_initController(); // this must be the first "init" action/call!
#asm("sei") // enable interrupts
LED1 = 1; // initial state, will be changed by timer 1
L0 = 0;
L1 = 0;
L2 = 0;
L3 = 0;
L4 = 0;
L5 = 0;
L6 = 0;
ADMUX = 0b10100111; // set ADC0
ADCSRA = 0b10000111; //set ADEN, precale by 128
while(TRUE)
{
wdogtrig(); // call often else processor will reset ;
F = computeDft();
if (F > 50 && F < 200)
{
L3 = 1;
}
}
}// end main loop 我试图达到的结果是,一个来自手机或电脑的信号(可能是一个人正在调吉他的YouTube视频)通过插孔发送到AD转换器(PINA.7)的处理器。主函数调用computeDft;函数,它将要求read_adc();将通过电缆发送的电压的值添加到xk,然后计算它的Dft值。相同的函数然后选择基频(绝对值最高的一个),然后返回它。在主函数内部,一个变量将被赋予基本的值,通过一系列的ifs,它将它的值与标准吉他弦频率82.6,110等进行比较。
发布于 2019-05-21 11:59:03
1.首先:仅仅选择DFT中较大的谐波,不是很好的调谐器,因为根据乐器的不同,泛音可能有较大的振幅。好的调谐器可以使用例如自相关算法来完成。
2.我在您的项目中看到了这一行:
wdogtrig(); // call often else processor will reset ; 你为什么一开始就需要看门狗?在哪里配置的?设置的超时时间是什么?您认为,在computeDft()中执行两个嵌套循环需要多长时间?每一步都有很多浮点运算,包括正弦和余弦的计算?在16 MCU 8位微控制器上?我认为这至少需要几秒钟,所以根本不要使用看门狗,或者更频繁地重置它。
3.查看
cos(n * k * M_PI / N);(顺便问一下,你确定是cos(n * k * M_PI / N);而不是cos(n * k * 2 * M_PI / N);吗?)
由于cos(x) = cos(x +2* M_PI),您可以看到这个公式可以表示为cos((n * k * 2) % (2 * N) * M_PI / N)。也就是说,您可以预先计算所有2*N的可能值,并将它们作为常量表放入闪存中。
4.查看computeDft()中的嵌套循环
在内部循环中,您每次都调用read_adc()!
您希望将信号提取到缓冲区中一次,然后对保存的信号执行DFT。也就是说,首先将ADC值读入xk数组:
for (k = 0; k < N; k++)
{
x[k] = read_adc();
}只有这样,您才能对其进行DFT计算:
for (n = 0; n < N; ++n)
{
for (k = 0; k < n; k++)
{
X1[n].re += x[k] * cos(n * k * M_PI / N);
X1[n].im -= x[k] * sin(n * k * M_PI / N);
}
} 5.仔细研究了两个周期:
for (n = 0; n < N; ++n)
..
X1[n].re += x[k] * cos(n * k * M_PI / N);
X1[n].im -= x[k] * sin(n * k * M_PI / N);
}在这里的每个步骤中,您都在计算X1n的值,没有使用以前的X1值。
另一个循环如下:
for (k = 0; k < n; k++)
{
magnitude = sqrt(X1[k].re * X1[k].re + X1[k].im * X1[k].im);
...
}在这里,您正在计算X1k的大小,并且没有使用以前的X1值。因此,您可以简单地将它们组合在一起:
for (n = 0; n < N; ++n)
{
for (k = 0; k < n; k++)
{
X1[n].re += x[k] * cos(n * k * M_PI / N);
X1[n].im -= x[k] * sin(n * k * M_PI / N);
}
magnitude = sqrt(X1[n].re * X1[n].re + X1[n].im * X1[n].im);
if (magnitude > maxi)
{
maxi = magnitude;
max = k;
}
}在这里您可以清楚地看到,您不需要在任何数组中存储X1[n].re和X1[n].im。快把他们赶走!
for (n = 0; n < N; ++n)
{
float re = 0;
float im = 0;
for (k = 0; k < n; k++)
{
re += x[k] * cos(n * k * M_PI / N);
im -= x[k] * sin(n * k * M_PI / N);
}
magnitude = sqrt(re * re + im * im);
if (magnitude > maxi)
{
maxi = magnitude;
max = k;
}
}就这样!您已经通过删除无意义的Complex X1[N]数组节省了6 KB。
6.初始化代码中有一个错误:
ADMUX = 0b10100111; // set ADC0我不知道什么是"ATmega16P",我猜想它和"ATmega16“一样工作。因此,这个寄存器中最重要的位,称为REFS1和REFS0,用于选择基准电压。可能的价值是:
10是一个不正确的值。
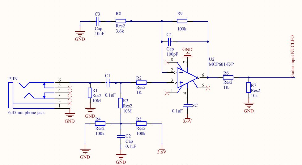
7.吉他输出是一个小信号,可能几十毫伏。同时,它也是一个交流信号,可以是正的,也可以是负的。因此,在将信号输入到MCU的输入之前,您必须将其移除(否则您只会看到正半波)并放大它。
也就是说,仅仅将插孔插头连接到GND和ADC输入是不够的,您需要一些原理图才能使信号达到适当的电平。
你可以在谷歌上搜索。例如:

(来自这个项目)
https://stackoverflow.com/questions/56227939
复制相似问题