我有一个购物车建立在Prestashop 1.6和我已经整合HDFC支付网关在其中。经过一次安全审计后,银行告诉我“测试发现了一个高风险漏洞(即篡改金额)”。决议-请继续开会。
我没有编码任何东西,因为Prestashop 1.6是在已构建的CMS中,我也没有对HDFC支付网关做任何事情,因为他们从他们的终端提供了一个预构建代码,这是使用Prestashop 1.6开发的。我刚从后端安装了模块。
问题
我不知道如何解决这个金额相关的问题。
我是一个新手在预施舍和支付网关集成。
发布于 2019-04-15 17:19:37
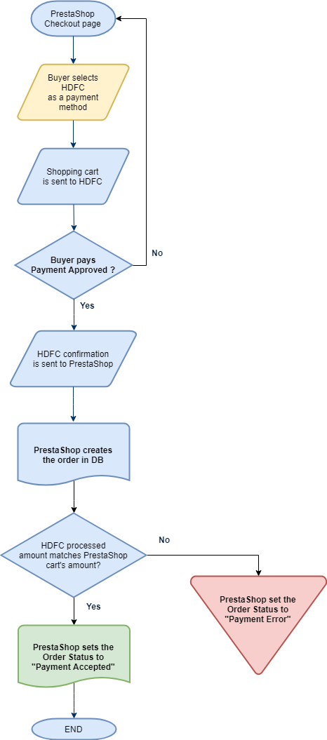
付款处理的最佳做法是反复检查付款处理后由银行发回的金额是否与本地(PrestaShop)数据库中的相关购物车数量完全匹配。
这里有一个简化的流程图:

如果您没有编程技能,我建议您参考模块的开发人员,以便他/她能够解决这个安全问题。
https://stackoverflow.com/questions/55685217
复制相似问题