我试图使用库石榴来近似Beta发行版。但是,当我试图从生成的数据中近似参数时,我得到了非常不同的参数。复制此类错误的代码如下
import numpy as np
from pomegranate import *
X = np.random.beta(1, 5, size=10000).reshape(-1, 1) # sample from beta distribution with alpha = 1, beta = 5
print(BetaDistribution.from_samples(X).parameters) # approximate beta parameters
>>> [0.0, 10000.0] # error here我不知道这个错误是从哪里来的。似乎测试文件distributions.py产生了正确的答案。如果有任何关于如何修复pomegranate或在pomegranate中创建自定义模型的建议,我们将不胜感激。
Note我在使用Python 3.6.8
发布于 2019-04-02 18:37:00
答案根据这个问题,当前库中提供的BetaDistribution是β-二项式分布,而不是beta分布。这就是为什么模型不能适合测试分布的样本。
解决方案
我使用BayesianOptimization库获得了解决方案。基本上,我尝试使用贝叶斯优化库从给定的数据中最大化分布的日志可能性。下面的代码也可以很好地用混合发行版进行概括。
from bayes_opt import BayesianOptimization
data = np.random.beta(1, 5, size=10000) # create data
def beta_loss(a, b):
beta_loss = BetaDistribution(a, b).probability(data)
return np.log(beta_loss).sum()
optimizer = BayesianOptimization(
f=beta_loss,
pbounds={'a': (0.5, 5),
'b': (0.5, 20)},
random_state=10
)
# optimize the parameters
optimizer.maximize(
init_points=5,
n_iter=100
)
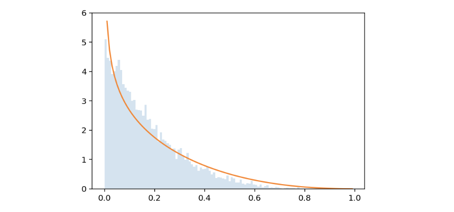
# plot approximated distribution vs. distribution of the data
x = np.arange(0, 1, 0.01)
plt.hist(data, density=True, bins=100, alpha=0.1)
a, b = [v for k, v in optimizer.max['params'].items()]
plt.plot(x, BetaDistribution(a, b).probability(x))
plt.show()

额外(用于混合分布)
这里,我只举一个例子,说明如何优化Beta分布和高斯分布的混合参数:
from bayes_opt import BayesianOptimization
# example data of beta/gaussian distribution
data = np.hstack((np.random.beta(1, 10, size=2000),
np.random.randn(1000) * 0.2 + 0.6))
data = data[np.logical_and(data >= 0.0, data <= 1.0)]
def loss_bimodal(a, b, mu, sigma, w1):
beta_loss = BetaDistribution(a, b).probability(data)
norm_loss = NormalDistribution(mu, sigma).probability(data)
return np.log(w1 * beta_loss + (1 - w1) * norm_loss).sum()
def pdf_bimodal(a, b, mu, sigma, w1, x=np.arange(0, 1, 0.01)):
return w1 * BetaDistribution(a, b).probability(x) + \
(1 - w1) * NormalDistribution(mu, sigma).probability(x)
optimizer = BayesianOptimization(
f=loss_bimodal,
pbounds={'mu': (0., 1.),
'sigma': (0., 1.),
'a': (0.5, 5),
'b': (1, 25),
'w1': (0., 1.)},
random_state=1
)
optimizer.maximize(
init_points=5,
n_iter=100
)使用优化的参数来绘制分布图如下:
a, b, mu, sigma, w1 = [v for k, v in optimizer.max['params'].items()]
x = np.arange(0, 1, 0.01)
plt.plot(x, pdf(a, b, mu, sigma, w1, x))
plt.hist(data, density=True, bins=100)
plt.show()

https://stackoverflow.com/questions/55463791
复制相似问题