我正在尝试从一个mp3文件中提取一个注释的频率,该文件包含一个合成的A3便笺样本,它应该是220 Hz。
这是我使用librosa获得的波形的一部分。

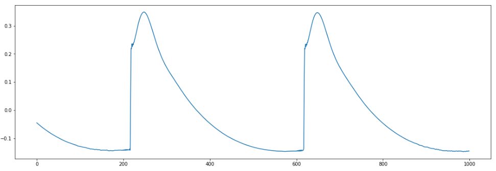
正如你所看到的,这波似乎每400个样本重复一次。因此,通过将采样率( 22050 Hz )除以400 I,可以得到波形的频率。然而,我得到55.125赫兹而不是220赫兹。我是错过了什么还是做错了什么?
编辑:下面是我使用的代码
import librosa
from matplotlib import pyplot as plt
import numpy as np
%matplotlib notebook
y, sr = librosa.load("Simple_synth/A3-saw.mp3")
plt.figure(figsize=(18,6))
plt.plot(y[2000:3000])
note_freq = sr/400链接到音频文件:https://www.filefactory.com/file/7aqmrvq375n9/A3-saw.mp3
发布于 2019-03-19 08:16:06
对于给定的音频示例
import librosa
from matplotlib import pyplot as plt
import numpy as np
y, sr = librosa.load("A3-saw.mp3")计算傅里叶变换是可能的(参见how to extract frequency associated with fft values in python)
# calculate fast fourier transform
w = np.fft.fft(y)
# frequencies associated to the fourier transform
freqs = np.fft.fftfreq(len(y))然后求出傅里叶变换的最高峰值及其频率( Hz )。
idx = np.argmax(np.abs(w))
freq = freqs[idx]
freq_in_hertz = abs(freq * sr)
print(freq_in_hertz)54.90196078431373
在样本中也有较高的谐波,可以通过绘制更多的峰值来看到。
plt.plot(sr*freqs[0:500],abs(w[0:500]))

plt.plot(sr*freqs[0:2000],abs(w[0:2000]))

https://stackoverflow.com/questions/55217888
复制相似问题