我发现scipy的weibull_min pdf函数既不直观,也很难使用。我想用scale=30和shape=2.5生成一个威布尔PDF。这就是我们应该看到的样子:


到目前为止,我尝试过的是:
import matplotlib.pyplot as plt
from scipy.stats import weibull_max, uniform
import numpy as np
aoas = np.linspace(0, 8, 1000)
speeds = np.linspace(1, 80, 1000)
plt.fill_between(speeds, speeds * 0, weibull_max.pdf(speeds, 2.5, 30), facecolor='k')
plt.ylabel('Probability Density')
plt.savefig('speedDist.pdf')
plt.clf()

当然,我的代码错了。文档指出,weibull_min期望pdf(x, c, loc=0, scale=1),其中x是分位数,c是形状因子,scale是比例因子。但是,当我将代码更改为weibull_max.pdf(speeds, 2.5, 0, 30)时,输出pdf仅由零值组成。所以我很困惑。如何生成所需的Weibull PDF?
发布于 2018-11-24 18:32:57
代码中有两个问题。
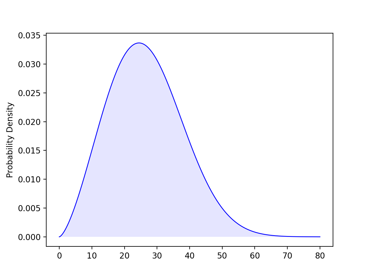
weibull_min和weibull_max不是相同的分布。您在问题的标题和描述中引用了weibull_min,但是在代码中使用了weibull_max。若要匹配所显示的情节,请使用weibull_min。pdf方法的参数为(x, shape, loc, scale)。您编写了pdf(speeds, 2.5, 30),它为loc参数分配了30。相反,您应该使用pdf(speeds, 2.5, scale=30)下面是您的脚本的一个变体:
import numpy as np
import matplotlib.pyplot as plt
from scipy.stats import weibull_min
speeds = np.linspace(0, 80, 1000)
p = weibull_min.pdf(speeds, 2.5, scale=30)
plt.plot(speeds, p, 'b', linewidth=1)
plt.fill_between(speeds, speeds * 0, p, facecolor='b', alpha=0.1)
plt.ylabel('Probability Density')
plt.show()它产生了这样的情节:

https://stackoverflow.com/questions/53459599
复制相似问题