我试图找到一个数值解,最终得到图形,Gyllenberg模型(癌细胞生长模型)。这个模型看起来像:

其中β是增殖细胞的繁殖率,µp是增殖细胞的死亡率,µq是静止细胞的死亡率,r0和ri是N(t)的函数(转换率)。还有N(t) = P(t)+Q(t)。
出于我在这里的目的,我定义了r_0(N) = bN和r_i(N) = aN,以使事情变得更简单。
我的问题是,当我试图用pyplot绘制我的解决方案时,我就得到了
ValueError: X和y必须具有相同的第一维
我想这是不言自明的,但我不知道如何在不破坏其他一切的情况下修复它。
到目前为止,我只对第一个方程做过的代码是:
import numpy as np
import matplotlib.pyplot as plt
import scipy.integrate
def fun(P,t, params):
beta, mp,b,N,Q = params
return(beta-mp-(b*N))*P+(a*N)*Q
params = (0.5,0.6,0.7,0.8,0.9)
tvec = np.arange(0,6,0.1)
s1 = scipy.integrate.odeint(
fun,
y0 = 1,
t = tvec,
args = (params,))
#print(s1)
plt.plot(fun,tvec)发布于 2018-11-09 22:19:17
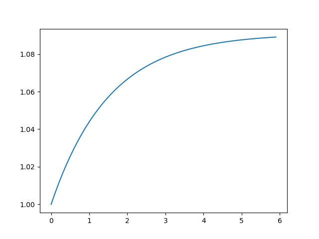
您目前正在策划fun与tvec的对决。你真正想要的是把tvec和s1相提并论。您还必须在a中定义参数fun;我在下面的代码中将它设置为1:
import numpy as np
import matplotlib.pyplot as plt
import scipy.integrate
def fun(P, t, params):
beta, mp, b, N, Q = params
return (beta-mp-(b*N))*P + (1.0 * N)*Q
params = (0.5, 0.6, 0.7, 0.8, 0.9)
tvec = np.arange(0, 6, 0.1)
s1 = scipy.integrate.odeint(
fun,
y0=1.,
t=tvec,
args=(params,))
plt.plot(tvec, s1)
plt.show()这将阴谋:

发布于 2018-11-10 00:54:50
最后,您将希望解决耦合系统。这并不复杂,只需将状态对象设为向量,并以正确的顺序返回导数。
def fun(state,t, params):
P, Q = state
beta, mp, mq, a, b = params
N = P+Q
r0N, riN = b*N, a*N
return [ (beta-mp-r0N)*P + riN*Q, r0N*P - (riN+mq)*Q ]
params = (0.5,0.6,0.7,0.8,0.9)
tsol = np.arange(0,6,0.1)
sol = odeint( fun, y0 = [ 1, 0], t = tsol, args = (params,))
Psol, Qsol = sol.T; plt.plot(tsol, Psol, tsol, Qsol)

https://stackoverflow.com/questions/53233842
复制相似问题