使用jre 11所需的jre版本是什么版本?我找不到迟于8update192的jre版本。
一般来说,JDK版本是否与Java语言版本相关?JDK 8代表Java 8,JDK 11代表Java 11?
如果我使用JDK 11,可以运行使用较小运行时(例如8 )的应用程序吗?那是JDK 11和Jre 8
发布于 2019-02-18 00:20:36
JDK版本与Java语言版本相关吗?
是。用于在Java平台JDK上生成应用程序的工具包的数量与Java平台的版本相匹配。8代表8,11代表11,等等。
如果我使用JDK 11,可以运行使用较小运行时(例如8 )的应用程序吗?那是JDK 11和Jre 8
如果您的项目被显式配置为仅为早期的Java编译和构建,则可以在早期Java的开发过程中使用JDK 11。
当然,这意味着您不能使用后期Java中添加的特性。但是,如果您的项目配置正确,您的IDE应该防止这些特性被引入到代码库中。
使用jdk11需要什么版本的jre?
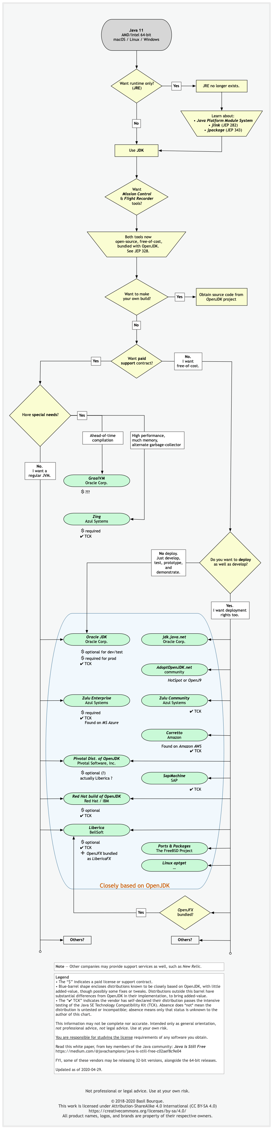
再也没有单独的JRE发行版了。JRE是一个只运行时的环境,用于运行应用程序,而JDK用于开发(并运行)应用程序。
据我所知,现在只有JDK发行版。
Oracle不再打算让最终用户安装JRE或JDK。浏览器中的Java小程序和Java Web Start应用程序的交付都在逐步淘汰,使得最终用户不再需要JRE。基于Java的应用程序需要捆绑自己的Java实现。唯一有意识地安装JDK的人将是开发人员&服务器端系统管理员。
重要信息:
了解以下情况:
下面是一个流程图,它可以帮助您在提供Java 11实现的不同供应商之间找到并作出决定。


https://stackoverflow.com/questions/52994096
复制相似问题