问题
我正在处理对数比例的数据,并希望将其旋转以适应一条直线。我知道模型,但不确定我应该插入到transform_angles中以恢复正确的旋转角度。经过一些尝试和错误,我知道答案是在10度左右的轴线限制,我需要。
米维
import matplotlib.pylab as plt
import numpy as np
plt.clf()
plt.yscale('log')
plt.ylim((1e-11, 1e-1)) # Other data is usually plotted and these are the ranges I need.
plt.xlim((-0.2, 7.2))
x_fit = np.linspace(0.8, 3.2, 1000)
y_ols = (lambda x: np.exp(np.log(2)*(-20.8 + -1.23 * x)))(x_fit) # I get these numbers from OLS fitting.
plt.plot(x_fit, y_ols, 'b-', dashes='', label='__nolegend__')
plt.gca().text(np.min(x_fit), 1.2*y_ols[0], r'$O(2^{{ {:.3}x }})$'.format(-1.23), rotation=-10).set_bbox(dict(facecolor='w', alpha=0.7, edgecolor='k', linewidth=0)) # There are several others lines which have been omitted.

类似的问题(调整大小后,在数据坐标系中保持文本旋转?)只使用线性轴,matplotlib演示也是如此。
关于回答注释的情节的注释
twinx()特性的双轴(都在日志尺度上)。所有数据都是在ax1上绘制的,它使用的是log-10比例尺(如图所示)。(我可以更明确地写yscale('log', basey=10).)最终我想要一个基座-10轴。y_ols的模型来自于对一些原始数据的回归拟合,并且需要基-2。在一个日志尺度上,在任何需要的基础上恢复梯度是非常容易的。使用梯度
使用np.gradient和角度(以弧度表示)混合使用np.arctan,可以很容易地在对数尺度上恢复梯度,但我似乎无法恢复接近10度(0.17弧度)的数字。
transData.transform_angles(np.array((np.mean(np.gradient(np.log10(y_ols), np.mean(np.diff(x_fit)))),)), np.array([np.min(x_fit), 1.2*y_ols[0]]).reshape((1, 2)), radians=True)[0]给-1.6弧度(大约-90度),而我需要一个更接近0.17弧度的数字。也许我应该使用不同的基础,或者我这样做完全错误(因此,帖子)。
附加垂直偏移量
从代码中可以看到,我在使用1.2*y_ols[0]时为锚点添加了一个垂直偏移量。如果一个解决方案需要考虑到这一点,那么就更好了。
发布于 2018-11-02 00:40:15
注意,我提供了一个通用类来实现这一点,作为对原始问题的回答。这将更新自己的轴线,限制,变化或缩放事件等。它将与日志规模以及工作。
因此,在下面的文章中,我将只提供线性标度和日志标度之间的比较,以帮助理解用链接“行”示例的方法使用日志或线性标度实际上没有任何区别。
首先以数据坐标计算角度。这可以很容易地以numpy.arctan2和前两个数据(或任何其他接近的数据)的差异作为参数来完成。
然后使用ax.transData.transform_angles将数据坐标中给定的角度转换为屏幕坐标中的角度。
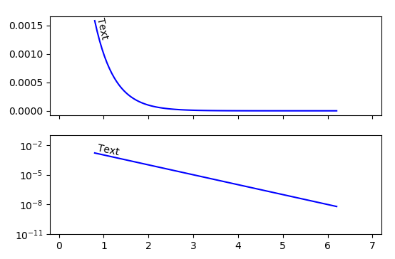
下面是一个示例(从另一个答案中获取数据),用于线性和日志尺度上的相同情况。
import matplotlib.pyplot as plt
import numpy as np
fig, (ax1, ax2) = plt.subplots(nrows=2, figsize=(6, 4), sharex=True)
ax2.set_yscale('log')
ax2.set(ylim=(1e-11, 1e-1), xlim=(-0.2, 7.2))
x = np.linspace(0.8, 6.2, 100)
y = (lambda x: 10**(( -2 - x)))(x)
# angle in data coordinates
angle_data = np.rad2deg(np.arctan2(y[1]-y[0], x[1]-x[0]))
# Apply the exact same code to linear and log axes
for ax in (ax1, ax2):
ax.plot(x, y, 'b-')
# angle in screen coordinates
angle_screen = ax.transData.transform_angles(np.array((angle_data,)),
np.array([x[0], y[0]]).reshape((1, 2)))[0]
# using `annotate` allows to specify an offset in units of points
ax.annotate("Text", xy=(x[0],y[0]), xytext=(2,2), textcoords="offset points",
rotation_mode='anchor', rotation=angle_screen)
plt.show()

发布于 2018-11-01 23:07:55
对于textbox来说,使用哪种轴并不重要。您只需将其角度调整为figure属性即可。为了更好地演示它,我将稍微修改一下您的MWE。我将使用y(x)=10^(2-x)函数,在对数尺度上,它应该提供-45度斜率的线性函数。如果您检查网格值,情况就是如此(每个单元的功能下降了十年)。但是,由于图形的高宽比是变形的,视角是不同的(对于两个单位只有一个平方),所以您需要调整它。因此,对于给定的数字,斜率的正确值是-26.259度。请参阅代码中adjusted_slope的值。
至于textbox的垂直偏移量,您可以选择提供最佳视觉效果的值。
# you can set whatever size you need
plt.figure(figsize=(6, 4))
# these are the original settings
plt.yscale('log')
plt.ylim((1e-11, 1e-1))
plt.xlim((-0.2, 7.2))
x_fit = np.linspace(0.8, 6.2, 100)
slope = -1.0
# a slight change in the function
y_ols = (lambda x: 10**(( -2 + slope * x)))(x_fit)
plt.plot(x_fit, y_ols, 'b-', dashes='', label='__nolegend__')
# estimate the "right" slope
calc_slope = np.mean(np.gradient(np.log10(y_ols), np.mean(np.diff(x_fit))))
# get current figure properties
x_min, x_max = plt.xlim()
y_min, y_max = plt.ylim()
x_sz, y_sz = plt.gcf().get_size_inches()
x_factor = x_sz / (x_max - x_min)
y_factor = y_sz / (np.log10(y_max) - np.log10(y_min)) # adjust to logarithmic values
# calculate adjustment
adjusted_slope = (calc_slope * y_factor / x_factor) # in radians
plt.gca().text(np.min(x_fit), 1.2*y_ols[0], r'$O(10^{{ {:.3}x }})$'.format(slope),
rotation_mode='anchor', rotation=np.arctan(adjusted_slope)*180/np.pi).set_bbox(
dict(facecolor='w', alpha=0.7, edgecolor='k', linewidth=0))

https://stackoverflow.com/questions/52928360
复制相似问题