我使用MatLibPlot从excel文件中获取数据并创建散点图。
下面是一个最小的示例表

在我的散点图中,我有两组XY值。在这两组中,我的X值都是乡村人口。我有消耗的可再生能源作为我的Y值在一套和不可再生能源消耗在另一套。
对于每个国家,我想有一条从可再生点到不可再生点的线。
我的示例代码如下
import pandas as pd
import matplotlib.pyplot as plt
excel_file = 'example_graphs.xlsx'
datasheet = pd.read_excel(excel_file, sheet_name=0, index_col=0)
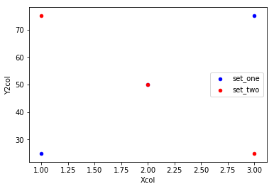
ax = datasheet.plot.scatter("Xcol","Y1col",c="b",label="set_one")
datasheet.scatter("Xcol","Y2col",c="r",label="set_two", ax=ax)
ax.show()它会产生以下情节

我希望能在两组点之间画一条线,最好是一条我可以改变厚度和颜色的线。
发布于 2018-10-10 02:22:40
正如注释所指出的,您可以简单地遍历dataframe并为每一行绘制一行。
import pandas as pd
import matplotlib.pyplot as plt
datasheet = pd.DataFrame({"Xcol" : [1,2,3],
"Y1col" : [25,50,75],
"Y2col" : [75,50,25]})
ax = datasheet.plot.scatter("Xcol","Y1col",c="b",label="set_one")
datasheet.plot.scatter("Xcol","Y2col",c="r",label="set_two", ax=ax)
for n,row in datasheet.iterrows():
ax.plot([row["Xcol"]]*2,row[["Y1col", "Y2col"]], color="limegreen", lw=3, zorder=0)
plt.show()

https://stackoverflow.com/questions/52723466
复制相似问题