我有一个方程需要绘制,而图的结果是不正确的。
方程式如下:

情节应该是这样的:

但我的密码是:
clear; clc; close all;
eta = 376.7303134617706554679; % 120pi
ka = 4;
N = 24;
coeff = (2)/(pi*eta*ka);
Jz = 0;
theta = [0;0.0351015938948580;0.0702031877897160;0.105304781684574;0.140406375579432;0.175507969474290;0.210609563369148;0.245711157264006;0.280812751158864;0.315914345053722;0.351015938948580;0.386117532843438;0.421219126738296;0.456320720633154;0.491422314528012;0.526523908422870;0.561625502317728;0.596727096212586;0.631828690107444;0.666930284002302;0.702031877897160;0.737133471792019;0.772235065686877;0.807336659581734;0.842438253476592;0.877539847371451;0.912641441266309;0.947743035161167;0.982844629056025;1.01794622295088;1.05304781684574;1.08814941074060;1.12325100463546;1.15835259853031;1.19345419242517;1.22855578632003;1.26365738021489;1.29875897410975;1.33386056800460;1.36896216189946;1.40406375579432;1.43916534968918;1.47426694358404;1.50936853747890;1.54447013137375;1.57957172526861;1.61467331916347;1.64977491305833;1.68487650695319;1.71997810084804;1.75507969474290;1.79018128863776;1.82528288253262;1.86038447642748;1.89548607032233;1.93058766421719;1.96568925811205;2.00079085200691;2.03589244590177;2.07099403979662;2.10609563369148;2.14119722758634;2.17629882148120;2.21140041537606;2.24650200927091;2.28160360316577;2.31670519706063;2.35180679095549;2.38690838485035;2.42200997874520;2.45711157264006;2.49221316653492;2.52731476042978;2.56241635432464;2.59751794821949;2.63261954211435;2.66772113600921;2.70282272990407;2.73792432379893;2.77302591769378;2.80812751158864;2.84322910548350;2.87833069937836;2.91343229327322;2.94853388716807;2.98363548106293;3.01873707495779;3.05383866885265;3.08894026274751;3.12404185664236;-3.12404185664236;-3.08894026274751;-3.05383866885265;-3.01873707495779;-2.98363548106293;-2.94853388716807;-2.91343229327322;-2.87833069937836;-2.84322910548350;-2.80812751158864;-2.77302591769378;-2.73792432379893;-2.70282272990407;-2.66772113600921;-2.63261954211435;-2.59751794821949;-2.56241635432464;-2.52731476042978;-2.49221316653492;-2.45711157264006;-2.42200997874520;-2.38690838485035;-2.35180679095549;-2.31670519706063;-2.28160360316577;-2.24650200927091;-2.21140041537605;-2.17629882148120;-2.14119722758634;-2.10609563369148;-2.07099403979662;-2.03589244590177;-2.00079085200691;-1.96568925811205;-1.93058766421719;-1.89548607032233;-1.86038447642748;-1.82528288253262;-1.79018128863776;-1.75507969474290;-1.71997810084804;-1.68487650695319;-1.64977491305833;-1.61467331916347;-1.57957172526861;-1.54447013137375;-1.50936853747890;-1.47426694358404;-1.43916534968918;-1.40406375579432;-1.36896216189946;-1.33386056800461;-1.29875897410975;-1.26365738021489;-1.22855578632003;-1.19345419242517;-1.15835259853032;-1.12325100463546;-1.08814941074060;-1.05304781684574;-1.01794622295088;-0.982844629056025;-0.947743035161167;-0.912641441266309;-0.877539847371451;-0.842438253476592;-0.807336659581735;-0.772235065686877;-0.737133471792019;-0.702031877897161;-0.666930284002303;-0.631828690107445;-0.596727096212586;-0.561625502317728;-0.526523908422871;-0.491422314528013;-0.456320720633154;-0.421219126738296;-0.386117532843439;-0.351015938948581;-0.315914345053722;-0.280812751158864;-0.245711157264007;-0.210609563369149;-0.175507969474290;-0.140406375579432;-0.105304781684575;-0.0702031877897167;-0.0351015938948580;-2.44929359829471e-16];
for n = 0:N
if n == 0
kappa = 1;
else
kappa = 2;
end
num = (-1.^(n)).*(1i.^(n)).*(cos(n.*theta)).*(kappa);
Hankel = besselh(n,2,ka);
Jz = Jz + ((num./Hankel));
end
Jz = Jz.*coeff;
x = linspace(0,2*pi,length(theta));
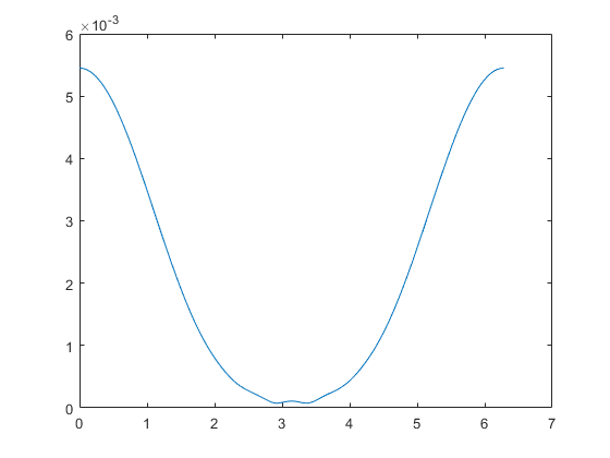
plot(x,abs(Jz));产生以下不正确的情节:

注意,θ的值是圆柱体周围的离散角。该方程是二维TMz极化圆柱电流密度的解析解。
发布于 2018-10-08 08:42:27
我认为您的结果实际上是正确的,这是绘图或如何指定theta的一个简单问题。由于这是一个周期函数,让我们再画几个周期:
function q52693512
eta = 376.7303134617706554679; % 120pi
ka = 4;
N = 24;
coeff = (2)/(pi*eta*ka);
Jz = 0;
theta = linspace(-3*pi, 3*pi, 180);
for n = 0:N
kappa = 1 + (n>0);
num = (-1.^(n)).*(1i.^(n)).*(cos(n.*theta)).*(kappa);
Hankel = besselh(n,2,ka);
Jz = Jz + ((num./Hankel));
end
Jz = Jz.*coeff;
figure(); plot(theta, abs(Jz));

您可能已经能够看到期望的结果在那里,但是相对于我们的结果,移动了半个周期。如果我们再看一下中心(这正是你想要的形状,如果忽略水平轴值的话),这就更清楚了。

尝试寻找一些ϕ等于ϕ±π/2 (或类似的东西)的理由。
https://stackoverflow.com/questions/52693512
复制相似问题