我的问题类似于这里未回答的问题:在r中使用SSasymp
对于一个简单的SSmicmen:
x1 = seq (0,10,1)
y1 = SSmicmen(x1, Vm=10, K=0.5)
plot(y1 ~ x1, type="l")K的值在点(5,0.5)上很容易识别,其值为最大生长量的一半。
给出一个简单的SSasympOrig:
x2 = seq (0,10,1)
y2 = SSasympOrig(x2, Asym=10, lrc=0.1)
# Asym*(1 - exp(-exp(lrc)*input))
plot(y2 ~ x2, type="l")是否有一种方法来表示和/或识别参数"lcr“在结果图上的意义和/或效果,其方式类似于上面的例子?
发布于 2018-04-10 11:42:38
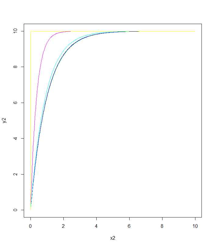
当然,您可以将其可视化:
x2 = seq (0,10,0.01)
y2 = SSasympOrig(x2, Asym=10, lrc=0.1)
# Asym*(1 - exp(-exp(lrc)*input))
plot(y2 ~ x2, type="n")
for (lrc in (10^((-5):1))) {
y2 = SSasympOrig(x2, Asym=10, lrc=lrc)
# Asym*(1 - exp(-exp(lrc)*input))
lines(y2 ~ x2, type="l", col = 6+log10(lrc))
}

这个参数控制渐近线接近的速度。从研究方程式中获得这一点需要高中阶段的数学技能。或者你可以试着读维基百科关于半衰期的条目
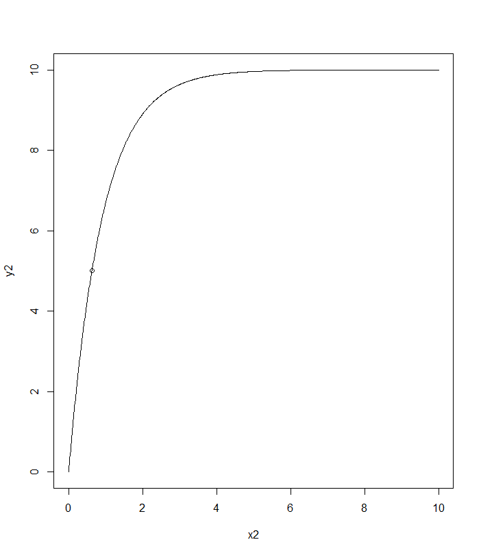
y2 = SSasympOrig(x2, Asym=10, lrc=0.1)
# Asym*(1 - exp(-exp(lrc)*input))
plot(y2 ~ x2, type="l")
points(x = log(2) / exp(0.1), y = 0.5 * 10)

https://stackoverflow.com/questions/49752514
复制相似问题