我试图通过Python 3生成根轨迹图,但是Python生成的图形似乎不完整。
下面是要为根轨迹实现的系统;

这是我的根轨迹图的代码;
import numpy as np
from matplotlib import pyplot as plt
import control
%matplotlib
G = control.TransferFunction((1, 1.5), (1, 11, 10, 0))
rlist, klist = control.rlocus(G)
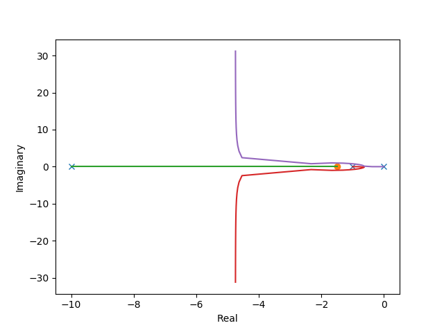
plt.show()这是我得到的图表;

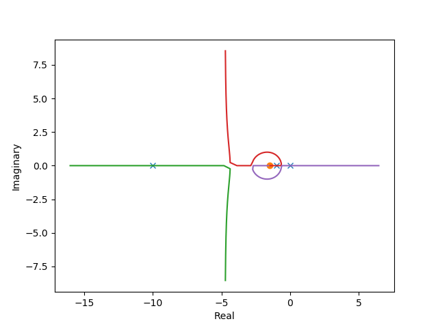
但从我所用的教科书来看,这就是他们的情节;

是否有一种方法可以让Python提供更接近实际解决方案的绘图,或者这是Python目前可能的最佳近似?
发布于 2018-10-24 20:08:08
尝尝这个,
import numpy as np
from matplotlib import pyplot as plt
import control
G = control.TransferFunction((1, 1.5), (1, 11, 10, 0))
rlist, klist = control.rlocus(G, kvect=np.linspace(100.0, -100.0, num=1000))
plt.show()输出:

根据您的传递函数,您可以选择一个更优的kvect范围。
kvect (列表或ndarray,可选)-在计算图中使用的收益列表
来源:轨迹文件
https://stackoverflow.com/questions/47053517
复制相似问题